所属成套资源:新课改-高中物理-选修第2册讲义(共16讲)
新课改-高中物理-选修第2册 07 A涡流、电磁阻尼和电磁驱动 基础版 试卷
展开
这是一份新课改-高中物理-选修第2册 07 A涡流、电磁阻尼和电磁驱动 基础版,文件包含新课改-高中物理-选修第2册07A涡流电磁阻尼和电磁驱动基础版教师版docx、新课改-高中物理-选修第2册07A涡流电磁阻尼和电磁驱动基础版学生版docx等2份试卷配套教学资源,其中试卷共48页, 欢迎下载使用。
涡流、电磁阻尼和电磁驱动
知识点:涡流、电磁阻尼和电磁驱动
一、电磁感应现象中的感生电场
1.感生电场
麦克斯韦认为:磁场变化时会在空间激发一种电场,这种电场叫作感生电场.
2.感生电动势
由感生电场产生的电动势叫感生电动势.
3.电子感应加速器
电子感应加速器是利用感生电场使电子加速的设备,当电磁铁线圈中电流的大小、方向发生变化时,产生的感生电场使电子加速.
二、涡流
1.涡流:当线圈中的电流随时间变化时,线圈附近的任何导体中都会产生感应电流,用图表示这样的感应电流,就像水中的旋涡,所以把它叫作涡电流,简称涡流.
2.涡流大小的决定因素:磁场变化越快(越大),导体的横截面积S越大,导体材料的电阻率越小,形成的涡流就越大.
三、电磁阻尼
当导体在磁场中运动时,感应电流会使导体受到安培力,安培力的方向总是阻碍导体的运动,这种现象称为电磁阻尼.
四、电磁驱动
若磁场相对于导体转动,在导体中会产生感应电流,感应电流使导体受到安培力的作用,安培力使导体运动起来,这种作用常常称为电磁驱动.
技巧点拨
一、电磁感应现象中的感生电场
1.变化的磁场周围产生感生电场,与闭合电路是否存在无关.如果在变化的磁场中放一个闭合电路,自由电荷在感生电场的作用下发生定向移动.
2.感生电场可用电场线形象描述.感生电场是一种涡旋电场,电场线是闭合的,而静电场的电场线不闭合.
3.感生电场的方向根据楞次定律用右手螺旋定则判断,感生电动势的大小由法拉第电磁感应定律E=n计算.
二、涡流
1.产生涡流的两种情况
(1)块状金属放在变化的磁场中.
(2)块状金属进出磁场或在非匀强磁场中运动.
2.产生涡流时的能量转化
(1)金属块在变化的磁场中,磁场能转化为电能,最终转化为内能.
(2)金属块进出磁场或在非匀强磁场中运动,由于克服安培力做功,金属块的机械能转化为电能,最终转化为内能.
3.涡流的应用与防止
(1)应用:真空冶炼炉、探雷器、安检门等.
(2)防止:为了减小电动机、变压器铁芯上的涡流,常用电阻率较大的硅钢做材料,而且用相互绝缘的硅钢片叠成铁芯来代替整块硅钢铁芯.
三、电磁阻尼和电磁驱动
电磁阻尼
电磁驱动
不
同
点
成因
由导体在磁场中运动形成的
由磁场运动而形成的
效果
安培力方向与导体运动方向相反,为阻力
安培力方向与导体运动方向相同,为动力
能量
转化
克服安培力做功,其他形式的能转化为电能,最终转化为内能
磁场能转化为电能,通过安培力做功,电能转化为导体的机械能
共同点
两者都是电磁感应现象,导体受到的安培力都是阻碍导体与磁场间的相对运动
例题精练
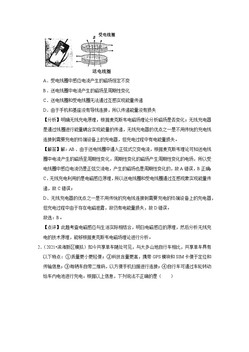
1.(2021春•舟山期末)随着智能手机的发展,电池低容量和手机高耗能之间的矛盾越来越突出,手机无线充电技术间接解决了智能手机电池不耐用的问题.在不久的将来各大公共场所都会装有这种设备,用户可以随时进行无线充电,十分便捷.如图所示,电磁感应式无线充电的原理与变压器类似,通过分别安装在充电基座和接收装置上的线圈,利用产生的磁场传递能量.当充电基座上的送电线圈通入正弦式交变电流后,就会在邻近的受电线圈中感应出电流,最终实现为手机电池充电.在充电过程中( )
A.受电线圈中感应电流产生的磁场恒定不变
B.送电线圈中电流产生的磁场呈周期性变化
C.送电线圈和受电线圈无法通过互感实现能量传递
D.由于手机和基座没有导线连接,所以传递能量没有损失
【分析】明确无线充电原理,根据麦克斯韦电磁场理论分析磁场是否变化;无线充电器是通过线圈进行能量耦合实现能量的传递,无线充电器的优点之一是不用传统的充电线连接到需要充电的终端设备上的充电器,但充电过程中有电能量损失。
【解答】解:AB、由于送电线圈中通入正弦式交变电流,根据麦克斯韦理论可知送电线圈中电流产生的磁场呈周期性变化,周期性变化的磁场产生周期性变化的电场,所以受电线圈中感应电流仍是正弦交流电,产生的磁场也是周期性变化的,故A错误,B正确;
C、无线充电利用的是电磁感应原理,所以送电线圈和受电线圈通过互感现象实现能量传递,故C错误;
D、无线充电器的优点之一是不用传统的充电线连接到需要充电的终端设备上的充电器,但充电过程中由于存在电磁泄露,故仍有电能量损失,故D错误。
故选:B。
【点评】此题考查电磁感应与生活实际相结合,明白电磁感应的原理,然后分析无线充电的技术原理,能够根据麦克斯韦电磁场理论进行分析。
2.(2021•滨海新区模拟)如今共享单车随处可见,与大多山地自行车相比,共享单车具有以下特点:①质量更小更轻便;②科技含量更高,携带GPS模块和SIM卡便于定位和传输信息;③每辆车自带二维码,以方便手机扫描进行连接;④自行车可通过车轮转动给车内电池进行充电。根据以上信息,下列说法不正确的是( )
A.共享单车比山地自行车惯性更大更容易改变运动状态
B.App上定位共享单车位置信息须通过人造通讯卫星
C.共享单车和手机之间是靠电磁波传递信息
D.共享单车内部电源的充电是利用电磁感应原理实现的
【分析】明确质量是惯性大小的唯一量度;明确电磁波的应用,知道手机是利用电磁波传递信息的,知道单车的定位是通过人造通讯卫星进行定位的;内部电源的充电是利用电磁感应原理实现的。
【解答】解:A、共享单车的质量小,故其惯性小,所以才能比山地自行车更容易改变运动状态,故A错误;
B、App上单车某个时刻的准确位置信息是借助通讯卫星定位确定的,故B正确;
C、共享单车和手机不需要接触即可传递信息,二者之间是靠电磁波传递信息,故C正确;
D、单车在运动过程通过电磁感应将机械能转化为电能从而实现充电,故D正确。
本题选错误的,
故选:A。
【点评】本题利用生活中熟知的单车综合考查了惯性、电磁波的应用等,要求掌握相应物理规律在生产生活中的应用。
随堂练习
1.(2021•南山区校级模拟)学完电磁感应涡流的知识后,某个同学回家制作了一个简易加热器,如图所示,在线圈上端放置一盛有冷水的金属杯,现接通交流电源,过了几分钟,杯内的水沸腾起来。若要缩短上述加热时间,下列措施可行的有( )
A.降低交流电源的频率
B.增加线圈的匝数
C.将金属杯换为陶瓷杯
D.将交流电源换成电动势更大的直流电源
【分析】由题意可知电器的工作原理,则根据原理进行分析可得出缩短加热时间的方法。
【解答】解:AB、由题意可知,本题中是涡流现象的应用;即采用线圈产生的磁场使金属杯产生感应电流;从而进行加热的,则由法拉第电磁感应定律可知,增加线圈的匝数、提高交流电的频率均可以提高发热功率;则可以缩短加热时间,故A错误,B正确;
C、将杯子换作瓷杯不会产生涡流,则无法使水加热,故C错误;
D、将交流电源换成电动势更大的直流电源,由于直流电不会在金属杯中产生感应电流,故无法使水加热,故D错误。
故选:B。
【点评】本题考查涡流的应用,要注意明确涡流现象其实就是电磁感应的,由法拉第电磁感应定律可知涡流现象的强弱的决定因素。
2.(2021春•湖南月考)无线充电设备给手机充电的情景图如图所示,无线充电利用的原理主要是( )
A.互感 B.自感
C.电流的热效应 D.电流的化学效应
【分析】明确无线充电类似于变压器,即采用了互感原理。
【解答】解:手机充电是采用了类似于变压器的互感原理,底座中的线圈中产生的交变磁场在手机线圈中产生了交变的磁场,二者相互感应,从而使底座中的电能转移到手机中,故A正确,BCD错误。
故选:A。
【点评】本题考查无线充电原理,要注意正确理解自感和互感的原理和应用。
3.(2021•梅州二模)无线充电技术能实现能量的无线传输,如图是无线充电设备给手机充电,下列关于无线充电的说法正确的是( )
A.充电的原理主要利用了自感
B.充电设备与手机不接触也能充电
C.充电设备与手机的充电电流一定相等
D.充电设备中的线圈通恒定电流也可以对手机无线充电
【分析】无线充电技术原理上是由于变化的磁场产生电流,以此进行分析。
【解答】解:ABD、充电的原理是由于线圈内电流再变化,从而引起磁场的变化,此时手机周围的磁场发生变化,穿过手机的磁通量发生改变,从而在手机内部产生了电流,此时主要利用了互感,故AD错误,B正确;
C、充电设备的电流不一定相等,就像变压器工作一样,原副线圈匝数不一定相同,故C错误;
故选:B。
【点评】本题主要考查了法拉第电磁感应定律,解题关键在于产生感应电流,则需要回路完整并且穿过回路的磁通量发生变化。
综合练习
一.选择题(共20小题)
1.(2021•江苏模拟)四川三星堆新发现6个祭祀坑。挖掘之前考古人员用图示金属探测器在地面上进行探测定位,探测器中的发射线圈产生磁场,在地下的被测金属物中感应出电流,感应电流的磁场又影响线圈中的电流,使探测器发出警报,则( )
A.发射线圈产生的磁场是恒定磁场
B.被测金属物中产生的电流是恒定电流
C.探测的最大深度与发射线圈中的电流强弱无关
D.探测器与被测金属物相对静止时也能发出警报
【分析】明确探测器原理,探测器中的发射线圈通以交变电流,被测金属物中产生的是交变电流,物品只要是金属就会被探测到,从而即可一一求解。
【解答】解:A、探测器中的发射线圈产生磁场,在地下的被测金属物中感应出电流,所以发射线圈产生的磁场是变化的磁场,故A错误;
B、感应电流的磁场又影响线圈中的电流,说明感应电流产生的磁场是变化的,在线圈中又产生了感应电流,从而发出警报,故B错误;
C、探测的最大深度与发射线圈中的电流强弱有关。发射线圈中的电流越强,其产生的磁场也越强,其探测的深度越就越深,故C错误;
D、因为探测器产生的磁场是变化的,所以探测器与被测金属物相对静止时也能发出警报,故D正确。
故选:D。
【点评】本题考查了电磁感应在生活和生产中的应用,理解金属探测器的原理是解题的关键,注意恒定直流与交变电流的区别。
2.(2021•潮州二模)无线充电技术发展至今,在消费电子领域的发展已经取得不错的成绩,如手机无线充电、电动牙刷无线充电等。以下与无线充电技术应用了相同物理原理的是( )
A.电磁炉 B.磁流体发电机
C.电磁轨道炮 D.质谱仪
【分析】无线充电器是指利用电磁感应原理进行充电的设备,原理类似于变压器,在发送和接收端各有一个线圈,发送端线圈连接有交流电源产生交变磁场,接收端线圈在交变磁场中发生电磁感应现象,产生感应电流给电池充电;分析各项原理进行分析求解。
【解答】解:从题意可知,手机内部的线圈在交变磁场中发生电磁感应现象,产生感应电流给电池充电,是利用电磁感应原理工作的;
A、电磁炉是利用电磁感应原理工作的,与无线充电技术相同,故A正确;
B、磁流体发电机是利用带电粒子在磁场中偏转而在两板间形成电势差,与电磁感应无关,故B错误;
C、电磁轨道炮是通电导体在磁场中受安培力作用而运动的,与电磁感应无关,故C错误;
D、质谱仪是利用带电粒子在磁场偏转原理制成的,与电磁感应无关,故D错误。
故选:A。
【点评】本题主要考查了电磁现象中几个实验的掌握情况,知道无线充电器的原理是解题的关键。
3.(2021春•湖北月考)下列是课本中四幅插图,关于这四幅插图下列说法正确的是( )
A.图甲中,赛车的质量不是很大,却安装着强劲的发动机,可以获得很大的惯性
B.图乙是真空冶炼炉,当炉外线圈通入高频交流电时,线圈自身产生大量热量,从而冶炼金属
C.图丙是李辉用多用电表的欧姆挡测量变压器线圈电阻,刘伟手握线圈裸露的两端协助测量,李辉把表笔与线圈断开瞬间,刘伟觉得有电击说明欧姆挡内电池电动势很高
D.图丁中,无论小锤用多大的力去打击弹性金属片,A、B两球总是同时落地
【分析】惯性只与物体质量有关;涡流产生在炉内金属中;自感现象能产生电动势;平抛运动竖直方向的运动是自由落体运动。
【解答】解:A.、甲图中,赛车的惯性只与质量有关,与发动机的引力无关,故A错误;
B、真空冶炼炉的工作原理是电磁感应现象中的涡流,当炉外线圈通入高频交流电时,炉内金属产生大量涡流,从而冶炼金属,故B错误;
C、李辉把表笔与线圈断开瞬间,刘伟觉得有电击感,这是电磁感应现象中的自感现象,故C错误;
D、丁图中,A球做平抛运动,竖直方向是自由落体运动,B球同时做自由落体运动,故无论小锺用多大的力去打击弹性金属片,A、B两球在竖直方向的运动总是相同,总是同时落地。故D正确;
故选:D。
【点评】本题考查涡流、惯性、自感现象、平抛运动等内容,要注重课本,强化记忆。
4.(2021春•寿县校级月考)关于涡流,下列说法中错误是( )
A.真空冶炼炉是利用通电导线的发热来熔化金属的装置
B.家用电磁炉锅体中的涡流是由交变磁场产生的
C.阻尼摆摆动时产生的涡流总是阻碍其运动
D.变压器的铁芯用相互绝缘的硅钢片叠成,能减小涡流
【分析】线圈中的电流做周期性的变化,在附近的导体中产生感应电流,该感应电流看起来像水中的漩涡,所以叫做涡流。涡流会在导体中产生大量的热量。
【解答】解:A、用来冶炼合金钢的真空冶炼炉,炉外有线圈,线圈中通入周期性变化的电流,会在线圈内产生变化的磁场,从而在炉内的金属中产生涡流,涡流产生的热量使金属熔化,故A错误;
B、家用电磁炉锅体通的是交流电,交流电产生周期性变化的磁场,电磁炉锅体中产生涡流,故B正确;
C、阻尼摆的铝盘以一定相对速度旋转掠过磁场时在铝盘内会产生感应电动势从而产生感应电流,使铝盘受到反方向的安培力。铝盘克服安培力做功,机械能减小,最终会停下来,故C正确;
D、用绝缘的硅钢片做铁芯,是为了增大铁芯的电阻值,减小涡流,减小能量损失,故D正确。
本题选错误的,
故选:A。
【点评】掌握涡流的原理及应用与防止:真空冶炼炉,硅钢片铁芯,金属探测器,电磁灶等。注意电磁炉是利用电流的热效应和磁效应的完美结合体,它的锅具必须含磁性材料,最常见的是不锈钢锅。
5.(2021•汕头一模)在物理兴趣小组的活动中,某同学将轻质圆形铝板用细棉线悬挂在固定点O上,铝板可以绕O点自由摆动,如图所示。在平行于铝板的竖直面内将一竖放的条形磁铁在铝板附近左右来回拉动(与铝板始终不相碰),若空气流动对铝板的影响可忽略不计,则下列对这个实验结果的判断,正确的是( )
A.铝板内不会产生感应电动势
B.铝板内能产生感应电动势但不会产生感应电流
C.铝板可以在安培力的作用下摆动起来
D.铝板始终保持静止不动
【分析】条形磁铁运动导致通过铝板的磁通量发生变化,所以铝板内会产生感应电动势,且铝板相当于一个闭合回路,所以会产生感应电流,感应电流在磁场中会受到安培力作用,阻碍铝板和磁铁之间的相对运动,所以会摆动。
【解答】解:A、条形磁铁运动导致通过铝板的磁通量发生变化,所以铝板内会产生感应电动势,故A错误。
B、铝板内产生感应电动势,且铝板相当于一个闭合回路,所以会产生感应电流,故B错误。
CD、铝板产生了感应电流,在磁场中会受到安培力作用,阻碍铝板和磁铁之间的相对运动,所以会摆动。故C正确,D错误。
故选:C。
【点评】本题考查感应电动势和感应电流的产生条件,以及电流在磁场中受安培力,比较简单。需要注意此题中不考虑空气阻力。
6.(2020秋•吉安期末)下列图中的设备或元件没有利用涡流的是( )
A.探测贵重金属的探测器
B.变压器中用互相绝缘的硅钢片叠成的铁芯
C.用来冶炼合金钢的真空冶炼炉
D.磁电式仪表的线圈用铝框做骨架
【分析】线圈中的电流做周期性的变化,在附近的导体中产生感应电流,该感应电流看起来像水中的漩涡,所以叫做涡流,涡流会在导体中产生大量的热量。
【解答】解:A、金属探测器中变化电流遇到金属物体,在金属物体上产生涡流,属于涡流的利用,
B、变压器是利用电磁感应原理将来改变电压的,要避免涡流产生热量对变压器的影响,故没有利用涡流现象,
C、真空冶炼炉是线圈中的电流做周期性变化,在冶炼炉中产生涡流,从而产生大量的热量,属于涡流的利用,
D、磁电式仪表利用涡流能让指针快速稳定,也是利用涡流现象,
本题选择没有利用涡流的,
故选:B。
【点评】本题考查涡流的应用与防止,要理解涡流产热的原理,明确各仪器的工作原理。
7.(2020秋•兴宁区校级期末)电和磁现象在科技和生活中有着广泛的应用,下列说法正确的是( )
A.图中,如果线圈B闭合,开关S断开时将不会产生延时效果
B.图中,闭合开关,用外力顺时针(从左边看)转动铜盘,电路中会产生感应电流,通过R的电流自上而下
C.图中,若该元件用金属材料制作,则通入图示的电流时,上表面电势比下表面电势低
D.图中,给电磁炉接通恒定电流,可以在锅底产生涡流,给锅中食物加热
【分析】延时继电器是利用电磁感应原理;明确圆盘转动时相当于导线旋转切割磁感线,根据右手定则确定电流方向;明确电磁炉应通以交变电流;在霍尔元件中,移动的是自由电子,根据左手定则判断出电子所受洛伦兹力方向,从而知道两侧面所带电荷的电性,从而明确两表面电势的高低。
【解答】解:A、图中仪器采用了电磁感应现象,如果线圈B闭合,开关断开时,线圈B中会产生感应电流,线圈中磁性会慢慢消失,从而起到延时效果,故A错误;
B、根据右手定则可知,电流由圆心指向外侧,故R中电流由下到上,故B错误;
C、若该元件是用金属材料制成,移动的是电子,根据左手定则可知,电子受到向上的洛伦兹力,向上偏转,上表面带负电,因此工作时上表面电势低,故C正确;
D、图中给电磁炉接通交变电流,可以在锅底产生涡流,给锅中食物加热;如果通以直流电,由于没有变化的磁场,故不会在锅底形成涡流,故D错误。
故选:C。
【点评】解决本题的关键要理解各种装置的工作原理,要掌握电磁感应产生的条件,同时明确感应电流方向的判断方法,从而分析各仪器的工作原理。
8.(2020秋•湖北期末)近年来,无线充电成为一项新科技,利用电磁感应原理来实现无线充电是比较成熟的一种方式。电动汽车无线充电方式有多种,其中之一的基本原理如图所示:路面下依次铺设圆形线圈,相邻两个线圈由供电装置通以方向相反、大小相同的恒定电流,车身底部固定着感应线圈,通过充电装置与蓄电池相连,汽车在此路面上行驶时,就可以边行驶边充电,在汽车匀速行驶的过程中,下列说法正确的是( )
A.车身感应线圈经过路面通电线圈时,一定受到安培力,会阻碍汽车运动
B.车身感应线圈中产生方向改变、大小不变的电流
C.车身感应线圈中电流的磁场方向一定与路面线圈中电流的磁场方向相反
D.给路面下的线圈通以同向电流,不会影响充电效果
【分析】由楞次定律中受力方向的规律以及感应电流产生的条件进行分析。
【解答】解:A、由楞次定律中“来拒去留”可知,车身感应线圈经过路面通电线圈时,一定会受到安培力,并且阻碍汽车运动,故A错误;
B、由于每个供电线圈内电流方向不同,故每个供电线圈产生的磁场方向不同,因此穿过车身感应线圈的磁通量的大小和方向也在改变,则车身感应线圈的电流方向和大小也改变,故B错误;
C、当穿过车身的磁通量减小时,此时车身感应线圈中电流的磁场方向与路面线圈中电流的磁场方向相同,故C错误;
D、给路面下的线圈通以同向电流,此时穿过感应线圈的磁通量变化率减小,产生感应电流大小减小,会影响充电效果,故D错误;
故选:A。
【点评】本题主要考查了楞次定律和感应电流产生的条件,解题关键在于熟记楞次定律中受力方向的规律和感应电流方向的规律,以此进行分析。
9.(2020秋•厦门期末)无线充电是近年发展起来的新技术,如图所示,该技术通过交变磁场在发射线圈和接收线圈间传输能量,内置接收线圈的手机可以直接放在无线充电基座上进行充电。关于无线充电的说法正确的是( )
A.无线充电效率高,线圈不发热
B.无线充电基座可以用稳恒直流电源供电
C.无线充电过程主要利用了电磁感应原理
D.无线充电基座可以对所有手机进行无线充电
【分析】由电磁感应定律和电流的热效应进行分析。
【解答】解:A、线圈有内阻,会发热,充电效率较低,故A错误;
B、直流电不会产生变化的磁场,无法使接收线圈产生感应电流,无法充电,故B错误;
C、无线充电中发射线圈由于接交流电会产生变化的磁场,接收线圈上会因为变化的磁场产生感应电流进行充电,故使用了电磁感应定律,故C正确;
D、无线充电基座只能对有接收线圈的手机进行充电,没有接收线圈无法产生感应电流,无法充电,故D错误;
故选:C。
【点评】本题主要考查了电磁感应定律和电流的热效应,解题关键在于要有变化的磁场才能产生感应电流,从而进行充电。
10.(2020秋•沈阳期末)电磁感应现象揭示了电与磁之间的内在联系,根据这一发现,发明了许多电器设备。以下电器中,利用了电磁感应原理的是( )
A.变压器 B.白炽灯 C.洗衣机 D.电吹风
【分析】电磁感应是穿过回路的磁通量发生改变,从而产生感应电动势,导致感应电流出现.发电机的工作原理是利用电磁感应现象;变压器是由原线圈的电流变化,导致副线圈的磁通量变化,从而产生感应电动势;洗衣机、电吹风其中部分装置是利用电动机工作的。
【解答】解:A、变压器是利用电磁感应现象中的互感现象来改变电压的,故A正确;
B、白炽灯泡则是通电后电流做功,从而发热,故B错误;
C、洗衣机是利用电动机将电能转化为机械能的,没有涉及电磁感应现象的应用,故C错误;
D、电吹风是通电后电动机转动将风吹出,所以没有利用电磁感应原理,故D错误;
故选:A。
【点评】电磁感应现象中磁能生电,须要出现变化的磁通量,才能使线圈中产生感应电动势,这样感应电流的磁场去阻碍原磁通量的变化;在生活中要注意总结各电器的工作原理。
11.(2020秋•闵行区期末)下面四种常用电器中哪一个应用的物理规律与其他三个不同( )
A.动圈式麦克风 B.动圈式扬声器
C.家用电磁炉 D.无线充电器
【分析】明确电磁感应定律的应用,并掌握生活中常用仪器的工作原理即可求解。
【解答】解:A、当传声器接受声波时,作用在振膜上,引起振膜振动,带动音圈作相应振动,音圈在磁铁中运动,产生电动势,属于电磁感应现象;
B、通电导体在磁场中受力,变化的电流通过线圈,通电线圈受力,从而让扬声器的膜片振动,产生声音,属于电流的磁效应;
C、家用电磁炉能加热食物是因为通电线圈产生变化的磁场在锅体中产生电磁感应而引起的;
D、无线充电器是初级线圈一定频率的交流电,通过电磁感应在次级线圈中产生一定的电流,从而将能量从传输端转移到接收端;
ACD选项应用的物理规律都是电磁感应现象,而B选项应用的是电流的磁效应,
故选:B。
【点评】本题考查了电磁感应现象和电流的磁效应,注意电磁感应定律在生产生活中有着很多的应用,要注意正确理解,同时注意明确二者的区别。
12.(2021•昆山市校级模拟)电磁驱动是21世纪初问世的新概念,该技术被视为将带来交通工具大革命。多国科学家都致力于此项研究。据2015年央广新闻报道,美国国家航空航天局NASA在真空成功试验了电磁驱动引擎,如果得以应用,该技术将在未来的星际旅行中派上大用场。在日常生活中,比如摩托车和汽车上装有的磁性转速表就是利用了电磁驱动原理。如图所示,是磁性式转速表及其原理图,关于磁性式转速的电磁驱动原理,下列说法正确的是( )
A.铝盘接通电源,通有电流的铝盘在磁场作用下带动指针转动
B.永久磁体随转轴转动产生运动的磁场,在铝盘中产生感应电流,感应电流使铝盘受磁场力而转动
C.铝盘转动的方向与永久磁体转动方向相反
D.由于铝盘和永久磁体被同转轴带动,所以两者转动是完全同步的
【分析】明确仪器原理,知道永久磁铁转动时会产生变化的磁场,从而在铝盘中形成感应电流,根据楞次定律分析铝盘中磁场与永久磁铁间的转动关系。
【解答】解:AB、当永久磁铁随转轴转动时,产生转动的磁场,在铝盘中会产生感应电流,这时永久磁铁的磁场会对铝盘上的感应电流有力的作用,而产生一个转动的力矩,使指针转动,由于弹簧游丝的反力矩,会使指针稳定指在某一刻度上,故A错误,B正确;
C、该转速表运用了电磁感应原理,由楞次定律知,铝盘磁场总是阻碍永久磁铁转动,要使减小穿过铝盘磁通量的变化,永久磁铁转动方向与铝盘转动方向相同,故C错误;
D、永久磁铁固定在转轴上,铝盘国定在指针轴上,铝盘和永久磁体不是同转轴带动,所以两者转动不是同步的,故D错误。
故选:B。
【点评】本题考查电磁感应在生活和生产中的应用,关键明确仪器原理,知道哪部分电路产生电磁感应,会根据楞次定律分析即可。
13.(2020秋•丰台区校级期末)关于涡流,下列说法中错误是( )
A.真空冶炼炉是利用涡流来熔化金属的装置
B.家用电磁炉锅体中的涡流是由恒定磁场产生的
C.阻尼摆摆动时产生的涡流总是阻碍其运动
D.变压器的铁芯用相互绝缘的硅钢片叠成能减小涡流
【分析】线圈中的电流做周期性的变化,在附近的导体中产生感应电流,该感应电流看起来像水中的漩涡,所以叫做涡流。涡流会在导体中产生大量的热量。
【解答】解:A、用来冶炼合金钢的真空冶炼炉,炉外有线圈,线圈中通入反复变化的电流,炉内的金属中产生涡流,涡流产生的热量使金属熔化,所以A正确;
B、家用电磁炉锅体通的是交流电,交流电产生的是变化的磁场,不是恒定的磁场,故B错误;
C、阻尼摆的铝盘以一定相对速度旋转掠过磁场时在铝盘内会产生感应电动势从而产生感应电流,因铝盘有电阻电流做功,消耗机械能,因此产生阻碍铝盘旋转的阻尼作用,故C正确;
D、用绝缘的硅钢片做铁芯,是为了减小涡流,减小能量损失,故D正确。
本题选错误的,
故选:B。
【点评】掌握涡流的原理及应用与防止:真空冶炼炉,硅钢片铁心,金属探测器,电磁灶等。注意电磁炉是利用电流的热效应和磁效应的完美结合体,它的锅具必须含磁性材料,最常见的是不锈钢锅。
14.(2021春•鼓楼区校级期中)如图所示,有一铝质圆形金属球以一定的初速度通过有界匀强磁场,则从球开始进入磁场到完全穿出磁场过程中(磁场宽度大于金属球的直径),小球( )
A.整个过程匀速
B.进入磁场过程中球做减速运动,穿出过程做加速运动
C.整个过程都做匀减速运动
D.穿出时的速度一定小于初速度
【分析】AB、小球在进入和穿出磁场时,有涡流产生,故小球要受阻力作用,故进入和穿出磁场时要做减速运动;
C、完全处于磁场中,没有电流产生,没有阻力,将做匀速运动;
D、综合小球运动,可知穿出的速度和进入时初速度的关系。
【解答】解:AB、小球在进入和穿出磁场时,有涡流产生,受阻力作用,做减速运动;
故AB错误;
C、完全处于磁场中时,小球中没有电流,小球做匀速运动。故C错误;
D、小球在进入和穿出磁场时,做减速运动;
完全处于磁场中时,小球做匀速运动。故D正确;
故选:D。
【点评】本题考查导体切割磁感线时的感应电动势,关键要注意产生感应电流的条件,即要是闭合回路,还要有磁通量的变化。
15.(2021春•赣州期中)安检门是一个用于安全检查的“门”,“门框”内有线圈’线圈中通有变化的电流。如果金属物品通过安检门,金属中会被感应出涡流,涡流的磁场又反过来影响线圈中的电流,从而引起报警,关于这个安检门的以下说法正确的是( )
A.安检门能检查出毒贩携带的毒品
B.安检门能检查出旅客携带的水果刀
C.如果“门框”的线圈中通上恒定电流,安检门也能正常工作
D.安检门工作时,主要利用了电流的热效应原理
【分析】明确电磁感应定律的应用,知道安检门中接有线圈,线圈中通以交变电流,在空间产生交变的磁场,金属物品会产生感应电流,反过来,金属物品中感应电流产生的交变磁场会在线圈中产生感应电流。
【解答】解:A、安检门利用涡流探测人身上携带的金属物品原理是:线圈中交变电流产生交变的磁场,会在金属物品产生交变的感应电流,而金属物品中感应电流产生的交变磁场会在线圈中产生感应电流,引起线圈中交变电流发生变化,从而被探测到。则安检门不能检查出毒贩携带的毒品,故A错误;
B、安检门能检查出旅客携带的水果刀,故B正确;
C、根据工作原理可知,如果“门框”的线圈中通上恒定电流,安检门不能正常工作,故C错误;
D、安检门工作时,主要利用了电磁感应原理,没有采用电流的热交应,故D错误。
故选:B。
【点评】本题考查电磁感应在生活中的应用实例,知道金属探测器利用了涡流,实质是一种特殊的电磁感应原理。
16.(2021•江苏模拟)随着科技的不断发展,无线充电已经进入人们的视线。小到手表、手机,大到电脑、电动汽车的充电,都已经实现了从理论研发到实际应用的转化。下图给出了某品牌的无线充电手机利用电磁感应方式无线充电的原理图。关于电线充电,下列说法正确的是( )
A.无线充电时手机接收线圈部分的工作原理是“电流的磁效应”
B.只有将充电底座接到直流电源上才能对手机进行充电
C.接收线圈中交变电流的频率与发射线圈中交变电流的频率相同
D.只要有无线充电底座,所有手机都可以进行无线充电
【分析】根据电磁感应现象的原理,结合感应电动势产生的条件,即可一一求解。
【解答】解:A、无线充电时手机接收线圈部分的工作原理是电磁感应现象,不是“电流的磁效应”现象,故A错误;
B、当充电设备通以恒定直流,无线充电设备不会产生交变磁场,那么不能够正常使用,故B错误;
C、接收线圈中交变电流的频率与发射线圈中交变电流的频率相同,故C正确;
D、被充电手机内部,应该有一类似金属线圈的部件,与手机电池相连,当有交变磁场时,则出现感应电动势,那么普通手机不能够利用无线充电设备进行充电,故D错误;
故选:C。
【点评】考查充电手机的工作原理,理解电磁感应现象的运用,及产生感应电动势的条件,注意涡流的防止与应用。
17.(2021春•福州期中)下列实验或器件应用涡流现象的是( )
A.电磁感应实验 B.日光灯电路
C.直流电动机 D.电磁灶
【分析】线圈中的电流做周期性的变化,在附近的导体中产生感应电流,该感应电流看起来像水中的漩涡,所以叫做涡流.涡流会在导体中产生大量的热量.
【解答】解:A、电磁感应实验是应用了法拉第电磁感应现象,A错误;
B、当开关接通220伏的电压立即使启辉器的惰性气体电离,产生辉光放电。辉光放电的热量使双金属片受热膨胀,两极接触。电流通过镇流器、启辉器触极和两端灯丝构成通路。灯丝很快被电流加热,发射出大量电子。双金属片自动复位,两极断开。在两极断开的瞬间,电路电流突然切断,镇流器产生很大的自感电动势,与电源电压叠加后作用于管两端。应用了自感现象,B错误;
C、电动机的原理是通电导体在磁场中受力或通电线圈在磁场中受力转动,C错误;
D、电磁灶是利用电磁感应原理制成的;产生热量的原因是利用交变电流产生交变磁场,使放在灶台上的锅体内产生的涡流而将电磁能转化为热量,D正确;
故选:D。
【点评】掌握涡流的原理及应用与防止:真空冶炼炉,硅钢片铁心,金属探测器,电磁灶等
18.(2020秋•会宁县校级期中)下列情况中不可能产生涡流的是( )
A.把金属块放于匀强磁场中
B.让金属块在磁场中匀速运动
C.让金属块在磁场中加速运动
D.把金属块放于变化的磁场中
【分析】明确涡流形成的条件,明确金属块可以看成由无数个闭合回路组成,只要金属块的磁通量发生了变化,就会出现涡流。
【解答】解:涡流的产生符合法拉第电磁感应定律,必须有变化的磁通量,并且在闭合回路(金属块可以看成由无数个闭合回路组成)中才能产生感应电流,即涡流。
A、把金属块放于匀强磁场中,磁通量不会发生变化,所以不可能产生涡流,故A正确;
BC、让金属块在磁场中匀速或加速运动,磁通量均可能会发生变化,会产生涡流,例如让金属块穿出带有边界的匀强磁场时,故BC错误;
D、把金属块放于变化的磁场中,磁通量会发生变化,会产生涡流,故D错误。
本题选择不可能产生涡流的,
故选:A。
【点评】本题考查了涡流现象及其应用。在理解涡流时,要注意涡流的本质是由于电磁感应而产生的,它的产生仍然符合感应电流产生的条件(有磁通量的改变,具体形式是有磁场的变化或导体切割磁感线),特殊之处在于感应电流不是在线状回路中产生的,而是在块状金属中产生的。
19.(2020秋•浙江月考)延时继电器广泛应用于电气设备中线路的定时闭合或断开控制,如断开开关S后,一段时间后触点C断开;安检门是检测人员有无携带金属物品的探测装置,如游客携带金属刀具过安检门时,会触发报警器报警;将一个弹簧线圈的上端固定在铁架上,下端浸入导电液体中,分别在弹簧线圈上端和导电液体中接入稳恒电源,弹簧线圈就会上下振动起来;用一蹄形磁铁接近正在旋转的铜盘,铜盘很快静止下来。上述现象不涉及电磁感应的是( )
A.延时继电器
B.机场的安检门
C.振动的弹簧
D.在磁场中旋转的铜盘
【分析】明确电磁感应的性质,知道闭合电路的磁通量发生变化,从而产生感应电动势的现象;从能的转化上看是其他形式的能转化为电能;根据这两点分析是否应用了电磁感应现象。
【解答】解:A、延时继电器中开关S断开后,B线圈由于发生自感现象,电流慢慢减小,电磁铁磁性慢慢消失,衔铁D受到吸引,不会使开关C立刻断开,达到延时的效果,由于利用了自感现象,故A涉及电磁感应原理;
B、金属物体过安检门时,金属物在安全门的磁场中发生电磁感应现象内部出现感应电流,感应电流产生的磁场反作用于安检门发生报警,故B涉及电磁感应原理;
C、当弹簧接触电解液时,电路闭合,线圈中有同向电流,电流产生磁场,弹簧线圈间受到相互吸引的磁场力而收缩,弹簧离开电解液后,电路断开,磁场力消失,弹簧又因重力作用而伸长,再次接触电解液,如此反复,因此形成振动的弹簧,故C不涉及电磁感应原理;
D、磁场中旋转铜盘由于切割磁感线发生电磁感应内部产生环形电流,电流在磁场力作用下使圆盘很快停下来,此为电磁阻尼现象,故D涉及电磁感应原理;
本题选不涉及电磁感应原理的;
故选:C。
【点评】在电和磁这一部分中,学到了很多电学设备,每个设备的制成原理是经常考查的知识点,要在理解的基础上,记住这些基础知识的应用。
20.(2020•南京三模)以下场景与电磁感应无关的是( )
A.电子束偏转
B.摇绳发电
C.金属探测器
D.真空冶炼炉
【分析】电磁感应通过磁通量发生变化时将机械能转化为电能的现象,分析各仪器的原理即可正确选择。
【解答】解:A、电子束偏转采用的原理是电子在磁场中的偏转,与电磁感应无关,故A场景与电磁感应无关。
B、摇绳发电是典型的电磁感应的应用,是通过运动将机械能转化为电能的装置,故B场景与电磁感应有关。
C、金属探测器是电磁感应的应用,是通过电磁感应来探测金属材料的,故C场景与电磁感应有关。
D、真空冶炼炉是通过电磁感应现象使炉内金属发热的,故D场景与电磁感应与有关。
本题选择与电磁感应无关的;
故选:A。
【点评】本题考查电磁感应现象的应用,生活中很多工具应用了物理原理,要注意正确掌握各仪器的工作原理,与我们所学物理规律相对应起来。
二.多选题(共10小题)
21.(2021•海口模拟)随着科技的不断发展,无线充电已经进入人们的视线,小到手表、手机,大到电脑、电动汽车的充电,都已经实现了从理论研发到实际应用的转化。图给出了某品牌手机无线充电的原理图。关于无线充电,下列说法正确的是( )
A.充电底座要接到直流电源上
B.充电底座要接到交流电源上
C.无线充电时手机接收线圈部分的工作原理是“电流的磁效应”
D.接收线圈中交变电流的频率与发射线圈中交变电流的频率相同
【分析】根据电磁感应现象以及无线充电的原理,结合感应电动势产生的条件进行分析即可求解。
【解答】解:AB、无线充电的原理是电磁感应中的互感现象,发生电磁感应的条件是电流要发生变化,故不能接到直流电源上,只能接到交流电源上,故A错误,B正确;
C、无线充电时手机接收线圈部分的工作原理是电磁感应现象,不是电流的磁效应,故C错误;
D、根据法拉第电磁感应定律可知,接收线圈中交变电流的频率与发射线圈中交变电流的频率相同,故D正确。
故选:BD。
【点评】本题考查充无线充电的工作原理,理解电磁感应现象的运用及产生感应电动势的条件,从而掌握无线充电的原理。
22.(2021春•浙江期中)下列哪项技术的应用原理与电磁感应现象有关( )
A.复印机
B.电视机显像管
C.手机无线充电
D.金属探测器
【分析】电磁感应的现象是穿过闭合回路的磁通量发生变化,产生感应电流,明确各仪器的工作原理即可明确是否应用了电磁感应现象。
【解答】解:A、复印机是在光导体没有受光照的状态下进行充电,使其表面带上电荷,使原稿图象成像在光导体上,光导体表面的电荷通过基体的接地消失,从而形成了静电潜像,通过静电原理,将光导体表面的墨粉图象转印到复印纸表面,与静电感应无关,故A错误;
B、电视显像管都是带电粒子在磁场中的受力,不是电磁感应现象,故B错误;
C、手机无线充电,由送电线圈和受电线圈组成,充电板接入交流电源,充电板内的送电线圈可产生交变磁场,从而使手机内的受电线圈产生感应电流,故C正确;
D、金属探测器探是通过物体上产生涡流而使报警器发出报警,属于电磁感应的应用,故D正确。
故选:CD。
【点评】本题以现代科技的应用为情景载体,考查了电磁感应现象在实际问题中的应用,要求学生能够熟练应用所学知识去解决实际问题,提高学生的科学探究能力。
23.(2021春•番禺区校级期中)电磁感应现象在科技和生活中有着广泛的应用,下列说法正确的是( )
A.图中利用了发射线圈和接收线圈之间的互感现象构成变压器,从而实现手机充电
B.图中给电磁炉接通交变电流,可以在锅底产生涡流,给锅中食物加热
C.图中如果线圈B不闭合,S断开将不会产生延时效果
D.图中给电子感应加速器通以恒定电流时,被加速的电子获得恒定的加速度
【分析】明确电磁感应的应用,知道手机无线充电的原理实质上是构成了变压器,变压器的工作原理是互感,是一种电磁感应原理。电磁炉应通以交变电流。延时继电器是利用电磁感应原理。电子感应加速器能只能通以恒定频率的交变电流才能正常工作。
【解答】解:A、电流流过发射线圈会产生变化的磁场,当接收线圈靠近该变化的磁场时就会产生感应电流给手机充电,即利用发射线圈和接收线圈之间的互感现象构成变压器,从而实现手机充电,故A正确;
B、图中给电磁炉接通交变电流时,电流会产生交变的磁场,从而在锅底产生涡流,给锅中食物加热,故B正确;
C、如果线圈不闭合,则B线圈中会有电磁感应现象,但不产生感应电流,故不会产生延时效果,故C正确;
D、给电子感应加速器通以恒定电流时产生的磁场不变,即磁通量不变,则不会产生感生电场,则不能加速电子,故D错误。
故选:ABC。
【点评】解决本题的关键要理解各种装置的工作原理,要掌握电磁感应产生的条件,来分析其工作原理。
24.(2020秋•阳泉期末)根据所学知识判断下列哪些是对涡流的应用( )
A.电磁炉 B.微波炉
C.冶炼金属的感应炉 D.变压器的硅钢片铁芯
【分析】电流做周期性的变化,在附近的导体中产生感应电流,该感应电流看起来像水中的漩涡,所以叫做涡流.涡流会在导体中产生大量的热量.
【解答】解:A、电磁炉是利用涡流的热效应工作的,故A正确;
B、由微波炉的工作原理可知,利用微波使水分子产生高频振荡,并摩擦,产生大量的热量,达到运动加热或烹饪食物的目的,故B错误;
C、冶金金属的感应炉线圈中的电流做周期性变化,在冶炼炉中产生涡流,从而产生大量的热量。故C正确;
D、变压器的硅钢片铁芯是为了减小涡流,故D错误;
故选:AC。
【点评】掌握涡流的原理及应用与防止:真空冶炼炉,硅钢片铁心,金属探测器,电磁灶等.
25.(2020秋•连云港期末)机场内有用于安全检查的安检门,门框内装有探测线圈,乘客携带金属物品通过安检门时就会引起报警。下列说法正确的有( )
A.安检门内的线圈产生的是稳定磁场
B.安检门内的线圈产生的是变化磁场
C.金属物品通过安检门时,金属内会产生涡流
D.金属物品通过安检门时,探测线圈内会产生涡流
【分析】安检门中接有线圈,线圈中通以交变电流,在空间产生交变的磁场,金属物品会产生感应电流,反过来,金属物品中感应电流产生的交变磁场会在线圈中产生感应电流。
【解答】解:安检门利用涡流探测人身上携带的金属物品原理是:线圈中交变电流产生交变的磁场,会在金属物品产生交变的感应电流,而金属物品中感应电流产生的交变磁场会在线圈中产生感应电流,引起线圈中交变电流发生变化,从而被探测到,故BC正确,AD错误。
故选:BC。
【点评】本题以机场内有用于安全检查的安检门为情境载体,考查了金属探测器利用了涡流工作的原理,实质是一种特殊的电磁感应原理。
26.(2019秋•大连期末)动圈式扬声器结构如图所示,线圈圆筒安放在永磁体磁极间的空隙中,能够自由运动。这样的扬声器有时也可以当话筒使用。关于其两种应用的工作原理,下列的说法正确的是( )
A.作为扬声器使用时,是线圈受安培力作用带动纸盆运动
B.作为扬声器使用时,是线圈切割磁感线运动产生感应电流
C.作为话筒使用时,是线圈受安培力作用带动纸盆运动
D.作为话筒使用时,是线圈切割磁感线运动产生感应电流
【分析】动圈式扬声器的原理是安培力作用,线圈中的变化的电流产生变化的磁场,与磁体发生相互作用而带动纸盆运动而发声;动圈式话筒工作过程是:声波振动→引起膜片振动→带动线圈振动→线圈切割永久磁体的磁场产生感应电流→经放大传给扬声器,由此可知其工作原理是电磁感应现象。
【解答】解:AB、根据场声器原理可知,作为扬声器使用时,是线圈通电后受安培力作用带动纸盆运动而发出声音的,故A正确,B错误;
CD、作用话筒使用时,声波引起膜片振动,线圈和膜片是连在一起的,连在膜片上的线圈就一起振动,线圈在永久磁体的磁场里振动,切割磁感线产生感应电流,故应用的原理是线圈切割磁感线运动产生感应电流,故C错误,D正确。
故选:AD。
【点评】明确话筒和扬声器原理,要注意明确话筒是利用了电磁感应现象,而扬声器是利用了通电电流受安培力作用。
27.(2019秋•阳泉期末)下列设备利用了自感现象和涡流的是( )
A.电暖器 B.地雷探测器 C.电熨斗 D.电磁炉
【分析】由涡流和电流的热效应进行分析。
【解答】解:AC、电暖器、电熨斗利用的是电流的热效应,不符合题意,故AC错误;
BD、地雷探测器靠近金属物体时,自身的磁场受到影响产生了自感现象;电磁炉利用高频交流电产生变化的磁场,金属器皿在磁场中产生涡流而生热,符合题意,故BD正确;
故选:BD。
【点评】本题主要考查了涡流和自感现象以及电流的热效应,解题关键在于正确分析电流产生的原因。
28.(2020秋•南京期中)下列现象中利用的原理主要是电磁感应的有( )
A.如图甲所示,真空冶炼炉外有线圈,线圈中通入高频交流电,炉内的金属能迅速熔化
B.如图乙所示,安检门可以检测金属物品,如携带金属刀具经过时,会触发报警
C.如图丙所示,放在磁场中的玻璃皿内盛有导电液体,其中心放一圆柱形电极,边缘内壁放一环形电极,通电后液体就会旋转起来
D.如图丁所示,用一蹄形磁铁接近正在旋转的铜盘,铜盘很快静止下来
【分析】电磁感应:闭合电路的磁通量发生变化,从而产生感应电动势的现象.从能的转化上看是其他形式的能转化为电能。真空冶炼炉中的线圈通有高频电流,从而在线圈中产生很强的变化的电磁场,最终导致炉内金属产生涡流,使其达到很高的温度;安检门是利用涡流探测人随身携带的金属物品,即是利用电磁感应的原理来工作的。
【解答】解:A、真空冶炼炉中的线圈通有高频电流,由于电磁感应,从而在线圈中产生很强的变化的电磁场,最终导致炉内金属产生涡流,使其达到很高的温度,故A正确;
B、金属物体过安检门时,金属物在安全门的磁场中发生电磁感应现象内部出现感应电流,感应电流产生的磁场反作用于安检门发生报警,故B正确;
C、导电液体之所以会旋转,是因为安培力的作用,不是电磁感应现象,故C错误;
D、磁场中旋转铜盘由于切割磁感线发生电磁感应内部产生环形电流,电流在磁场力作用下使圆盘很快停下来,此为电磁阻尼现象,故D正确;
故选:ABD。
【点评】在电和磁这一部分中,学到了很多电学设备,每个设备的制成原理是经常考查的知识点.要在理解的基础上,记住这些基础知识.
29.(2020秋•启东市校级月考)某手持式考试金属探测器如图所示,它能检查出考生违规携带的电子通讯储存设备。工作时,探测环中的发射线圈通以正弦式电流,附近的被测金属物中感应出电流,感应电流的磁场反过来影响探测器线圈中的电流,使探测器发出警报。则( )
A.被测金属物中产生的是恒定电流
B.被测金属物中产生的是交变电流
C.探测器与被测金属物相对静止时也能发出警报
D.违规携带的手机只有发出通讯信号时才会被探测到
【分析】探测环中的发射线圈通以正弦式电流,被测金属物中产生的是交变电流,违规携带的物品只要是金属就会被探测到。
【解答】解:AB、探测环中的发射线圈通以正弦式电流,被测金属物中产生的是交变电流。故A错误,B正确;
C、因为探测环中的发射线圈通以正弦式电流,被测金属物中的磁通量也是变化的,所以探测器与被测金属物相对静止时也能发出警报。故C正确;
D、违规携带的物品只要是金属就会被探测到。故D错误。
故选:BC。
【点评】本题考查了电磁感应在生活和生产中的应用。本题是基础题,考的是基本概念,难度不大。
30.(2019秋•牡丹江期末)下列现象中利用涡流的是( )
A.金属探测器
B.变压器中用互相绝缘的硅钢片叠压成铁芯
C.用来冶炼合金钢的真空冶炼炉
D.磁电式仪表的线圈用铝框做骨架
【分析】电流做周期性的变化,在附近的导体中产生感应电流,该感应电流看起来像水中的漩涡,所以叫做涡流。涡流会在导体中产生大量的热量。
【解答】解:A、金属探测器中变化电流遇到金属物体,在金属物体上产生涡流。故A正确。
B、变压器中用互相绝缘的硅钢片叠压成铁芯,是为了防止涡流,而不是利用涡流。故B错误。
C、真空冶炼炉是线圈中的电流做周期性变化,在冶炼炉中产生涡流,从而产生大量的热量。故C正确。
D、铝框做骨架,当线圈在磁场中转动时,导致铝框的磁通量变化,从而产生感应电流,出现安培阻力,使其很快停止摆动。而塑料做骨架达不到此作用。故D正确。
故选:ACD。
【点评】掌握涡流的原理及应用与防止:真空冶炼炉,硅钢片铁心,金属探测器,电磁灶等。

