资料中包含下列文件,点击文件名可预览资料内容
还剩28页未读,
继续阅读
所属成套资源:新课改-高中物理-选修第1册讲义(共21讲)
成套系列资料,整套一键下载
新课改-高中物理-选修第1册 08 A简谐运动的回复力和能量 基础版 试卷
展开
这是一份新课改-高中物理-选修第1册 08 A简谐运动的回复力和能量 基础版,文件包含新课改-高中物理-选修第1册08A简谐运动的回复力和能量基础版教师版docx、新课改-高中物理-选修第1册08A简谐运动的回复力和能量基础版学生版docx等2份试卷配套教学资源,其中试卷共44页, 欢迎下载使用。
简谐运动的回复力和能量
知识点:简谐运动的回复力和能量
一、简谐运动的回复力
1.回复力
(1)定义:使振动物体回到平衡位置的力.
(2)方向:总是指向平衡位置.
(3)表达式:F=-kx.
2.简谐运动
如果物体在运动方向上所受的力与它偏离平衡位置位移的大小成正比,并且总是指向平衡位置,质点的运动就是简谐运动.
二、简谐运动的能量
1.能量转化
弹簧振子运动的过程就是动能和势能互相转化的过程.
(1)在最大位移处,势能最大,动能为零.
(2)在平衡位置处,动能最大,势能最小.
2.能量特点
在简谐运动中,振动系统的机械能守恒,而在实际运动中都有一定的能量损耗,因此简谐运动是一种理想化的模型.
技巧点拨
一、简谐运动的回复力
1.回复力
(1)回复力的方向总是指向平衡位置,回复力为零的位置就是平衡位置.
(2)回复力的性质
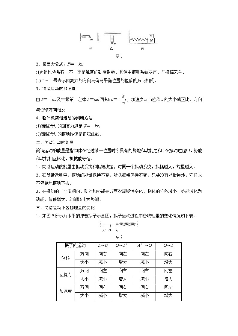
回复力是根据力的效果命名的,可能由合力、某个力或某个力的分力提供.它一定等于振动物体在振动方向上所受的合力.例如:如图3甲所示,水平方向的弹簧振子,弹力充当回复力;如图乙所示,竖直方向的弹簧振子,弹力和重力的合力充当回复力;如图丙所示,m随M一起振动,m的回复力由静摩擦力提供.
图3
2.回复力公式:F=-kx.
(1)k是比例系数,不一定是弹簧的劲度系数.其值由振动系统决定,与振幅无关.
(2)“-”号表示回复力的方向与偏离平衡位置的位移的方向相反.
3.简谐运动的加速度
由F=-kx及牛顿第二定律F=ma可知:a=-x,加速度a与位移x的大小成正比,方向与位移方向相反.
4.物体做简谐运动的判断方法
(1)简谐运动的回复力满足F=-kx;
(2)简谐运动的振动图像是正弦曲线.
二、简谐运动的能量
简谐运动的能量是指物体在经过某一位置时所具有的势能和动能之和.在振动过程中,势能和动能相互转化,机械能守恒.
1.简谐运动的能量由振动系统和振幅决定,对同一个振动系统,振幅越大,能量越大.
2.在简谐运动中,振动的能量保持不变,所以振幅保持不变,只要没有能量损耗,它将永不停息地振动下去.
3.在振动的一个周期内,动能和势能完成两次周期性变化.物体的位移减小,势能转化为动能,位移增大,动能转化为势能.
三、简谐运动中各物理量的变化
1.如图9所示为水平的弹簧振子示意图,振子运动过程中各物理量的变化情况如下表.
图9
振子的运动
A→O
O→A′
A′→O
O→A
位移
方向
向右
向左
向左
向右
大小
减小
增大
减小
增大
回复力
方向
向左
向右
向右
向左
大小
减小
增大
减小
增大
加速度
方向
向左
向右
向右
向左
大小
减小
增大
减小
增大
速度
方向
向左
向左
向右
向右
大小
增大
减小
增大
减小
振子的动能
增大
减小
增大
减小
弹簧的势能
减小
增大
减小
增大
系统总能量
不变
不变
不变
不变
2.说明:(1)简谐运动中各个物理量对应关系不同.位置不同,则位移不同,加速度、回复力不同,但是速度、动能、势能可能相同,也可能不同.
(2)简谐运动中的最大位移处,F、a、Ep最大,Ek=0;在平衡位置处,F=0,a=0,Ep=0,Ek最大.
(3)位移增大时,回复力、加速度和势能增大,速度和动能减小;位移减小时,回复力、加速度和势能减小,速度和动能增大.
例题精练
1.(2021•泰安四模)如图所示,劲度系数为k的轻弹簧竖直固定在水平地面上,质量为m的小球放在弹簧上端处于静止状态,小球与弹簧未粘连,现用力F竖直向下缓慢压小球,小球向下移动x后撤去力F,小球在竖直方向上做简谐运动。已知重力加速度为g,下列说法正确的是( )
A.x的最大值为
B.小球位于最低点和最高点时加速度相同
C.小球每次经过同一位置时的速度相同
D.弹簧处于原长时,小球的加速度为0
【分析】明确小球的运动过程,明确简谐运动的性质,根据对称性明确临界情况,从而求出形变量的最大值;再根据简谐运动的性质分析小球的加速度、速度的变化规律。
【解答】解:A、小球在平衡位置处弹簧的压缩量为,现用力F竖直向下缓慢压小球,小球向下移动x后撤去力F,小球在竖直方向上做简谐运动,则小球运动到关于平衡位置对称的最高点时不能脱离弹簧,即临界情况是恰好恢复原长,故x的最大值为,故A正确;
B、按照简谐运动的对称性,可知小球位于最低点和最高点时加速度大小相同,方向相反,故B错误;
C、小球每次经过同一位置时的速度方向可能相同也可能相反,故C错误;
D、小球的加速度为零的位置应该是合力为零的地方,弹簧处于原长时,小球的合力不为零,故D错误。
故选:A。
【点评】本题考查简谐运动的性质,关键明确其对称性,知道小球在同一位置速度大小相同,但速度方向不同;知道简谐运动的对称性是解题的关键。
2.(2021春•相城区校级期中)关于简谐运动的下列说法中,正确的是( )
A.位移减小时,加速度增大,速度减小
B.位移方向总跟加速度方向相反,跟速度方向相同
C.物体的运动方向指向平衡位置时,速度方向跟位移方向相反;背向平衡位置时,速度方向跟位移方向相同
D.水平弹簧振子朝左运动时,加速度方向跟速度方向相同;朝右运动时,加速度方向跟速度方向相反
【分析】简谐运动的位移是指质点离开平衡位置的位移,方向从平衡位置指向质点所在位置.当质点背离平衡位置时,位移增大,速度减小,加速度增大,加速度方向总是与位移方向相反,指向平衡位置,质点做非匀变速运动.当质点靠近平衡位置时,位移减小,速度增大,加速度减小.
【解答】解:A、位移减小时,质点靠近平衡位置,加速度减小,速度增大,故A错误;
B、根据回复力公式F=﹣kx,位移方向总跟加速度方向相反;质点经过同一位置,位移方向总是由平衡位置指向质点所在位置,而速度方向两种,可能与位移方向相同,也可能与位移方向相反,故B错误;
C、物体运动方向指向平衡位置时,位移方向离开平衡位置,速度方向跟位移方向相反,背向平衡位置时,速度方向跟位移方向相同,故C正确;
D、水平弹簧振子朝左运动时,可能是远离平衡位置,也可能是靠近平衡位置,故加速度方向跟速度方向可能相反,也可能相同,故D错误;
故选:C。
【点评】解决本题的关键是知道简谐运动中回复力与加速度和位移之间的关系式.
随堂练习
1.(2021春•鼓楼区校级期中)悬挂在竖直方向上的弹簧振子,以O点为平衡位置,在C、D两点之间做简谐运动。从D点位置开始计时,在一个周期内的振动图像如图所示,下列哪些说法是正确的是( )
A.t=0.75s时,振子在O点上方1.5cm处
B.t=1.2s时,振子的加速度方向为向下,速度方向也为向下
C.t=1.0s时,振子的速度方向为向下
D.t=1.5s到t=1.8s的时间内,振子的加速度和速度都逐渐减少
【分析】简谐运动中,回复力F=﹣kx,加速度a=﹣;x﹣t图象上某点切线的斜率表示速度,由此分析即可.
【解答】解:A、t=0.75s=时位于与的中间时刻,位移为正,由于振子在~时间内与~两段时间内的速度不同,前一段时间内的速度大,可知在075s时刻振子的位移要大于振幅的一半,即大于1.5cm,故A错误;
B、由图可知,在t=1.2s时刻振子的位移为正,根据加速度a=﹣可知振子的加速度为负,说明方向向下;x﹣t图象的斜率表示速度,由图在t=1.2s时刻振子的位移曲线的斜率为负,说明振子速度的方向也向下,故B正确;
C、由图可知,在t=1.0s时刻振子的位移为正最大值,此时振子的速度为零,故C错误;
D、由图在t=1.5s到t=1.8s的时间内,振子从平衡位置向负的最大位移运动,结合a=﹣可知振子的加速度增大,振子从平衡位置向负的最大位移运动。速度逐渐减少,故D错误。
故选:B。
【点评】本题关键是明确两点:加速度a=﹣,x﹣t图象上某点切线的斜率表示速度;也可以结合具体运动情况分析,不难.
2.(2021春•山东月考)关于简谐运动的质点,以下说法正确的是( )
A.间隔半个周期的整数倍的两个时刻,物体的振动情况相同
B.做简谐运动的质点在半个周期内物体的动能变化一定为零
C.质点在四分之一周期的时间内的路程一定等于一倍振幅
D.任一时刻加速度和速度方向都相反
【分析】简谐运动是周期性的运动;每经过一个周期,物体回到同一位置;每经过半个周期,物体的位移等大、反向.
【解答】解:A、由于简谐运动是一种周期性的运动,间隔半个周期的奇数倍的两个时刻,物体的位移等大、反向,故物体的速度和加速度都是等大、反向,故A错误;
B、经过半个周期,物体的速度等大、反向,故动能相等,所以半个周期内物体的动能变化一定为零,故B正确;
C、做简谐振动的质点在四分之一周期的时间内的路程不一定等于一倍振幅,与起点的时刻有关,故C错误;
D、质点远离平衡位置运动时加速度和速度方向相反,质点靠近平衡位置运动时加速度和速度方向相同,故D错误。
故选:B。
【点评】本题考查简谐运动的周期性,要明确物体经过一个周期、半个周期的位置情况,基础题目.
3.(2021春•思明区校级期中)以下关于简谐振动的说法正确的是( )
A.振子在除平衡位置外的其它位置时,回复力的方向与振动位移的方向一定相反
B.振子通过同一位置时,速度一定相同
C.振幅是振动位移的最大值,是矢量
D.简谐振动是加速度不变的匀变速运动
【分析】做简谐振动的振子经过同一位置时,速度有两种可能方向;回复力方向总与位移方向相反.在平衡位置时回复力为零;简谐振动不是匀变速运动。
【解答】解:A、简谐运动的特点是:振子在除平衡位置外的其它位置时,回复力方向总指向平衡位置,位移的方向背离平衡位置,二者的方向总是相反,故A正确;
B、质点在不同时刻通过同一位置时速度大小一定相同,但速度是矢量,速度方向可能不同,故B错误;
C、振幅是振动位移的最大值,振幅没有方向,是标量,故C错误;
D、简谐振动的加速度做周期性的变化,所以简谐振动不是匀变速运动,故D错误。
故选:A。
【点评】本题关键要明确简谐运动的特点:对称性和周期性,注意位移、回复力、速度与加速度等物理量周期性变化的规律.
综合练习
一.选择题(共24小题)
1.(2021春•南阳期中)关于简谐运动的位移、速度、加速度的关系,下列说法中正确的是( )
A.位移减小时,加速度增大,速度也增大
B.位移方向总跟加速度方向相反,跟速度方向相同
C.物体向平衡位置运动时,速度方向跟位移方向相反
D.物体向平衡位置运动时,做匀加速运动
【分析】简谐运动的位移是指质点离开平衡位置的位移,方向从平衡位置指向质点所在位置.当质点背离平衡位置时,位移增大,速度减小,加速度增大,加速度方向总是与位移方向相反,指向平衡位置,质点做非匀变速运动.当质点靠近平衡位置时,位移减小,速度增大,加速度减小.
【解答】解:A、做简谐振动的物体的加速度a==,位移减小时,质点靠近平衡位置,加速度减小,速度增大,故A错误;
B、位移方向总跟加速度方向相反;质点经过同一位置,位移方向总是由平衡位置指向质点所在位置,而速度方向有两种:可能与位移方向相同,也可能与位移方向相反,故B错误;
C、物体运动方向指向平衡位置时,位移方向离开平衡位置,速度方向跟位移方向相反,故C正确;
D、做简谐振动的物体的加速度a=,加速度与位移成正比,是不断变化的,所以物体向平衡位置运动时,做变加速运动,故D错误。
故选:C。
【点评】本题考查分析简谐运动过程的能力.对于简谐运动,位移方向总是离开平衡位置,加速度方向、回复力方向总是指向平衡位置.
2.(2021春•溧水区校级月考)如图所示,一质点在A、B之间做简谐运动,O为平衡位置,E、F点分别为AO和OB之间关于O点的对称点(EO和OF的距离相等)。质点从E点向右运动,经过时间t1第一次经过O点,再经过时间t2第二次经过F点,下列说法正确的是( )
A.质点经过E点和F点的速度一定相同
B.质点经过E点和F点的加速度大小一定相等
C.质点经过E点和F点所受的力一定相同
D.质点的振动周期为t1+t2
【分析】由对称性可判断相对于平衡位置对称的两点速度大小相等,方向不一定相同,回复力大小相等,方向相反;由牛顿第二定律可知,加速度大小关系;根据题中所给条件,分析质点的运动轨迹,找到所给时间与周期的关系,从而列方程求出周期。
【解答】解:A、由题意可知E、F点分别为AO和OB之间关于0点的对称点,根据简谐运动的对称性可知,质点经过E点和F点的速度大小一定相等,但方向可能相反,故A错误;
BC、由EO和OF的距离相等,根据质点简谐运动的回复力公式可知质点经过E点和F点所受的回复力大小一定相等,方向都是指向0点,由牛顿第二定律可知,质点经过E点和F点的加速度大小一定相等,故B正确、C项错误;
D、质点从E点向右运动,经过时间t1第一次经过0点,再经过时间t2第二次经过F点,所以,则T=2(t1+t2),故D错误。
故选:B。
【点评】本题考查简谐运动,解决本题的关键是熟练掌握简谐运动的对称性,本题基础,难度较小,适合初学者。
3.(2021春•杨浦区校级期中)质点做简谐运动,下列各物理量中变化周期是振动周期一半的是( )
A.位移 B.回复力 C.加速度 D.速率
【分析】分析清楚简谐运动运动的运动过程,知道振动中各物理量的变化情况。
【解答】解:根据简谐运动的过程中各物理量的变化情况可知,在简谐运动中,位移、回复力、加速度的周期均等于简谐运动的周期,而振子的速率、动能的变化周期是质点振动周期的一半,故ABC错误,D正确;
故选:D。
【点评】速度、位移、回复力、加速度是矢量,它们的变化周期与质点做简谐运动的周期相等;动能和速率是标量,它的变化周期等于简谐运动周期的一半。
4.(2021春•吉林期中)作振动的质点通过平衡位置时,具有最大值的物理量是( )
A.加速度 B.速度 C.位移 D.回复力
【分析】做简谐运动的质点,当它通过平衡位置时位移为零,回复力为零,加速度为零,速度最大。由此解答。
【解答】解:做简谐运动的质点,当质点通过平衡位置时位移为零,根据简谐运动中的回复力F=﹣kx,则知回复力等于0;
由加速度与位移关系:a=﹣,则知加速度为0。
质点通过平衡位置时速度最大;故ACD错误,B正确。
故选:B。
【点评】本题的关键要知道做简谐运动的特点:当它通过平衡位置时位移为零,回复力为零,加速度为零,而速度最大。
5.(2020春•静宁县校级期中)关于简谐运动,下列说法正确的是( )
A.做简谐运动物体所受的回复力方向不变,始终指向平衡位置
B.在恒力的作用下,物体可能做简谐运动
C.做简谐运动物体速度越来越大时,加速度一定越来越小
D.做简谐运动物体的加速度方向始终与速度方向相反
【分析】简谐振动中的回复力F=﹣Kx,加速度与位移关系为:a=,据此判断回复力与加速度、速度和位移之间的关系;回复力是使振子返回平衡位置并总指向平衡位置的力;物体简谐运动过程中,加速度和速度方向有时相同,有时相反。
【解答】解:A.回复力是使振子返回平衡位置并总指向平衡位置的力,回复力的方向做周期性的变化,故A错误;
B.物体做简谐运动需满足F=﹣kx,回复力与位移成正比,做周期性的变化,在恒力的作用下,物体不可能做简谐运动,故B错误;
C、如果振动物体速度越来越大,说明物体向着平衡位置运动,回复力越来越小,加速度一定越来越小,故C正确;
D.加速度的方向始终指向平衡位置,速度方向与物体的运动方向相同,物体简谐运动过程中,加速度和速度方向有时相同,有时相反,故D错误。
故选:C。
【点评】解答本题的关键是理解描述简谐运动的几个物理量:回复力、加速度、速度和位移.比如对回复力的理解:回复力可以是合外力,其不单纯是指某一个力.它是根据力的作用效果“总是要把物体拉回到平衡位置”命名的;回复力不是一种特殊性质的力.但回复力也不一定就是合外力.
6.(2020春•徐汇区校级期中)水平弹簧振子在运动过程中,不发生的变化的是( )
A.动能 B.机械能 C.回复力 D.弹性势能
【分析】明确弹簧振子的振动过程,明确描述弹簧振子振动过程中各物理量的变化情况,知道系统的机械能守恒。
【解答】解:水平弹簧振子在运动过程中,因为只有弹簧弹力做功,系统的机械能守恒,故不发生的变化的是机械能,而动能、弹性势能、回复力都会在运动过程中发生变化,故B正确,ACD错误。
故选:B。
【点评】本题考查对弹簧振子的能量和回复力的理解,要掌握弹簧振子的动能和弹性势能之间可以相互转化,可总的机械能是不变的。
7.(2020春•武汉期中)将弹簧振子的振幅减半,下列说法正确的是( )
A.能量不变 B.周期变小
C.频率不变 D.最大回复力不变
【分析】弹簧振子的能量与振幅有关,周期与频率与振幅无关,最大回复力与离开平衡位置的最大位移有关,即与振幅有关。
【解答】解:A、弹簧振子的能量与振幅有关,则振幅减半,振动的能量会改变,故A错误;
BC.弹簧振子的振动周期T=,可知振幅减半,周期不变,频率不变,故B错误,C正确;
D.根据F=﹣kx可知,振幅减半,最大回复力减半,故D错误。
故选:C。
【点评】解决本题的关键知道弹簧振子的能量、周期、频率、回复力等与什么因素有关,注意周期、频率与振幅无关。
8.(2020秋•如皋市校级月考)关于简谐振动,以下说法中正确的是( )
A.回复力总是指向平衡位置
B.加速度和速度的方向总是跟位移方向相反
C.加速度和速度的方向总是跟位移方向相同
D.做简谐振动的物体,向平衡位置运动,加速度越来越小,速度也越来越小
【分析】回复力的方向总是与位移方向相反;加速度与回复力方向总是相同的,物体远离平衡位置的过程,速度方向与位移方向相同;物体靠近平衡位置的过程,速度方向与位移方向相反;由位移的大小变化确定加速度的大小变化,由速度与加速度的方向关系确定速度大小变化。
【解答】解:A、回复力与位移的关系F=﹣kx,回复力的方向总是与位移方向相反,位移是相对平衡位置的总是由平衡位置指向振动物体的所在位置,所以回复力总是指向平衡位置,故A正确;
BC、加速度与回复力方向总是相同的,回复力与位移方向总是相反的,所以加速度总是与位移方向相反;物体远离平衡位置的过程,速度方向与位移方向相同,物体靠近平衡位置的过程,速度方向与位移方向相反,故BC错误;
D、回复力F=﹣kx,加速度a==,向平衡位置运动的过程,x减小,则加速度减小,而速度与加速度方向相同,则速度增大,故D错误。
故选:A。
【点评】本题考查简谐振动中,回复力、位移、速度、加速度基本的物理量的特点,四个量均为矢量,各自的方向以及之间的方向关系要理清。
9.(2020秋•南京月考)如图是单摆做阻尼振动的位移﹣时间图象,下列说法正确的是( )
A.阻尼振动是一种受迫振动
B.摆球在P与N时刻的势能相等
C.摆球在P与N时刻的动能相等
D.摆球在P与N时刻的机械能相等
【分析】位移相等即单摆所处高度相等,则重力势能相同,由于阻力影响,单摆要克服阻力做功,在运动过程中机械能一直减小。
【解答】解:A、阻尼振动是由于受到阻力而做的运动,受迫振动是由于受到驱动力而做的运动,故A错误;
BCD、由于单摆在运动过程中要克服阻力做功,振幅逐渐减小,摆球的机械能逐渐减少,所以摆球在P点所对应时刻的机械能大于在N点所对应的机械能,摆球的势能是由摆球相对于零势能点的高度h和摆球的质量m共同决定的(Ep=mgh)。单摆摆球的质量是定值,由于PN两时刻摆球的位移大小相同,故在这两个时刻摆球相对零势能点的高度相同,势能也相同,但由于P点的机械能大于N点的机械能,所以P点对应时刻的动能大于在N点对应时刻的动能,故B正确,CD错误;
故选:B。
【点评】本题关键是明确单摆运动路程越长,克服阻力做的功越多,则机械能越小.
10.(2020秋•滨州期中)关于物体的简谐运动,下列说法正确的是( )
A.位移减小时,加速度和速度都一定减小
B.位移方向可能与速度方向相反
C.回复力方向总是与加速度方向相反
D.回复力逐渐增大,速度一定增大
【分析】物体做简谐运动,回复力的方向总是指向平衡位置,根据牛顿第二定律分析加速度方向。速度方向有时与位移方向相反,有时与位移方向相同。离开平衡位置时,速度和位移同向,返回时,速度和位移反向。
【解答】解:A、位移减小时,加速度a=﹣也减小,物体位移减小时靠近平衡位置,是加速,故速度增大,故A错误;
B、简谐振动是一种不断重复的往返运动,位移的方向可能与速度的方向相反,也可能与速度的方向相同,故B正确;
C、结合牛顿第二定律可知,加速度方向与回复力方向总相同,故C错误;
D、回复力增大时物体远离平衡位置,此过程中物体的速度减小,故D错误。
故选:B。
【点评】本题考查对描述简谐运动的物理量:速度、加速度、位移特点的理解和掌握程度。关键抓住位移的起点是平衡位置。
11.(2020秋•滨州期中)关于简谐运动,下列说法正确的是( )
A.若位移为负值,则速度一定为正值
B.做简谐运动的单摆,摆球在最低点受到的拉力与受到的重力大小相等
C.物体的位移增大时,动能减小
D.物体的加速度相同时,速度也一定相同
【分析】根据简谐振动的过程中各物理量随位移的变化情况分析:物体做简谐运动通过同一位置时速度大小相等,方向可能不同;物体由平衡位置向最大位移处移动时,振子动能减小,势能增加。
【解答】解:A、物体做简谐运动,若位移为负值,则速度可能为正值,也可能为负值,故A错误;
B、做简谐振动的单摆的轨迹为圆弧的一部分,摆球在最低点受到的合外力提供向心力,所以摆球在最低点受到的拉力大于受到的重力,故B错误;
C、物体的位移增大时,动能向势能转化,动能减少,势能增加,故C正确;
D、物体做简谐运动,过同一位置时位移一定相等,加速度a=﹣,可知加速度也一定相等;物体过同一位置时速度大小相等,但方向可能不同,故速度不一定相同,故D错误。
故选:C。
【点评】速度是矢量,做简谐运动的物体经过同一个位置时,速度大小相等,但方向不一定相同,速度不一定相同;同时明确平衡位置是回复力为零的位置,合力不一定为零。
12.(2020春•南阳期末)如图所示,PQ为一竖直弹簧振子振动路径上的两点,振子经过P点时的加速度大小为6m/s2,方向指向Q点;当振子经过Q点时,加速度的大小为8m/s2,方向指向P点。若PQ之间的距离为14cm,已知振子的质量为1kg,则以下说法正确的是( )
A.振子经过P点时所受的合力比经过Q点时所受的合力大
B.该弹簧振子的平衡位置在P点正下方7cm处
C.振子经过P点时的速度比经过Q点时的速度大
D.该弹簧振子的振幅一定为8cm
【分析】简谐运动的加速度总是指向平衡位置,距离平衡位置越远,加速度越大,并且加速度大小与弹簧形变量成正比。
【解答】解:A、由牛顿第二定律F=ma可知,振子经过P点时所受合力为6N,振子经过Q点时所受合力为8N,
即振子经过P点时所受的合力小于在Q点时所受的合力,故A错误;
B、由题意知,P、Q两点的加速度方向相反,故平衡位置在P、Q两点之间,
且加速度大小与弹簧形变量成正比,即,且xP+xQ=14cm,两式联立,解得,
即该弹簧振子的平衡位置在P、Q之间,距P点6cm,距Q点8cm,故B错误;
C、结合B中分析可知,Q点离平衡位置较远,故振子经过Q点时弹性势能较大,根据能量守恒,则动能较小,即速度较小,故C正确;
D、根据题意可知,该弹簧振子的平衡位置距Q点8cm,所以该弹簧振子的振幅大于或等于为8cm,故D错误。
故选:C。
【点评】对于简谐运动,加速度的方向即受力的方向,总是指向平衡位置,振子加速还是减速取决于速度与加速度的方向关系,速度方向与加速度方向同向则加速,反向则减速。
13.(2020春•十堰期末)某弹簧振子如图所示,其中A、B均为振子偏离平衡位置的最大位移处,O为平衡位置。在振子由O向A运动的过程中,下列说法正确的是( )
A.振子偏离平衡位置的位移方向向左
B.振子偏离平衡位置的位移正在减小
C.弹簧的弹性势能正在减小
D.振子的速度正在减小
【分析】简谐振动的位移特指平衡位置到该时刻的位置的有向线段,在振子由O向A运动的过程中,振子远离平衡位置运动,所以振子的位移逐渐增大,弹力做负功,所以速度减小,根据能量守恒分析弹性势能的变化情况。
【解答】解:AB、振子由O向A运动的过程中,振子偏离平衡位置的位移方向向右,且正在增大,故AB错误;
CD、弹力和运动方向相反,所以弹力做负功,则速度正在减小,根据能量守恒定律可知弹性势能正在增大,故C错误,D正确。
故选:D。
【点评】解决该题的关键是明确知道简谐运动的位移指平衡位置到振子所在位置的有向线段,知道振子在远离平衡位置的过程中速度减小,加速度增大。
14.(2020春•蓬溪县校级月考)如图所示,一根轻质弹簧上端固定在天花板,下端连接一个可视为质点的物块,不计空气阻力,物块沿竖直方向以O点为中心点,在C、D之间做周期为T的简谐运动。已知在初时刻t1时物块的动量为p、动能为Ek,下列说法正确的是( )
A.当物块通过O点时,其回复力最小
B.物块运动至C点时,其加速度最小
C.如果在末时刻t2时刻物块的动量也为p,则从t1到t2之间的时间间隔的最小值为T
D.如果在末时刻t2时刻物块的动能也为Ek,则从t1到t2之间的时间间隔的最小值为T
【分析】明确简谐运动的性质,明确回复力与位移间的关系;知道物块做简谐运动,物块同向经过关于平衡位置对称的两点时动量相等。物块经过同一位置或关于平衡位置对称的位置时动能相等。当物块通过平衡位置时加速度最小。
【解答】解:A、图中O点是平衡位置,平衡位置是回复力为零的位置,故A正确;
B、物块运动至C点时,位移最大,回复力最大,产生的加速度也最大,故B错误;
C、物块做简谐运动,物块同向经过关于平衡位置对称的两点时动量相等,如果在t2时刻物块的动量也为p,那么从t1到t2之间的时间间隔的最小值将小于等于,故C错误;
D、物块经过同一位置或关于平衡位置对称的位置时动能都相等,如果在t2时刻物块的动能也为Ek,从t1到t2之间的时间间隔的最小值将可以小于,故D错误。
故选:A。
【点评】解决本题的关键要抓住简谐运动的对称性和周期性,知道简谐运动的特征:a=﹣,即可以分析各个物理量的变化。
15.(2020春•雁峰区校级期中)关于简谐运动,下列说法正确的是( )
A.位移的方向总指向平衡位置
B.加速度方向总和位移方向相同
C.位移方向可能和速度方向相反
D.速度方向总和位移方向相同
【分析】物体做简谐运动,回复力的方向总是指向平衡位置;做简谐运动物体的速度方向有时与位移方向相反,有时与位移方向相同。
【解答】解:A、做简谐运动物体的位移方向总是背离平衡位置,故A错误;
B、加速度的方向总是指向平衡位置,总与位移方向相反,故B错误;
C、位移方向可能和速度方向相反,如振子从最大位移处向平衡位置运动过程中位移方向与速度方向相反,故C正确;
D、速度方向可能与位移方向相同,也可能与位移方向相反,故D错误。
故选:C。
【点评】本题考查对描述简谐运动的物理量:速度、加速度、位移特点的理解和掌握程度。关键抓住位移的起点是平衡位置。
16.(2020春•云梦县月考)做简谐运动的弹簧振子多次通过同一位置时,可能会发生变化的物理量是( )
A.加速度 B.位移 C.速度 D.回复力
【分析】弹簧振子做简谐运动,每次通过同一位置时,一定相同的物理量是位移、加速度和动能。
【解答】解:ABD、弹簧振子每次通过某一个相同位置时,相对于平衡位置的位移x相同,根据F=﹣kx以及a=﹣可知,其回复力和加速度也不变,故ABD错误;
C、由于速度有两种可能的方向,所以速度可能发生变化,故C正确。
故选:C。
【点评】本题关键要抓住弹簧振子做简谐运动,知道其受力特点和运动学特点。
17.(2020春•海淀区期中)做简谐运动的物体,当物体的位移为负值时,下面说法正确的是( )
A.速度一定为正值,加速度一定为负值
B.速度一定为负值,加速度一定为正值
C.速度不一定为正值,加速度一定为负值
D.速度不一定为负值,加速度一定为正值
【分析】做简谐振动的物体,其加速度总是与位移方向相反,而速度方向可能与位移方向相反或相同。速度与加速度的大小变化情况是相反的。
【解答】解:当振子的位移为负值时,由简谐运动的特征a=知,加速度一定为正值,而速度方向有两种可能,不一定为正值,也不一定为负值,故ABC错误,D正确。
故选:D。
【点评】本题关键熟悉弹簧振子的特征:a=熟悉其速度、加速度、位移、回复力的变化规律,基础题。
18.(2020春•金凤区校级月考)如图甲所示,弹簧振子以O点为平衡位置,在M、N两点之间做简谐运动。振子的位移x随时间t的变化图象如图乙所示。下列判断正确的是( )
A.0.4s时振子的加速度为正方向最大值
B.0.8s时振子的速度为正方向最大值
C.0.4s和1.2s时振子的加速度一定相同
D.0.8s和1.6s时振子的速度方向一定相反
【分析】根据弹簧振子的x﹣t图象,当振子在平衡位置时速度最大,加速度为零;当偏离平衡位置距离最大时,速度为零,加速度最大;其中加速度方向始终指向平衡位置,速度方向看下一时刻的运动情况即可判断。
【解答】解:A、0.4s时振子处于振幅最大处,有方向指向平衡位置,因此加速度最大且方向为负方向,故A错误;
B、0.8s时振子处于平衡位置,速度最大,下一时刻向下运动,速度方向为负方向,故B错误;
C、0.4s和1.2s时加速度大小相同,方向相反,故C错误;
D、0.8s和1.6s时振子的速度大小相同,方向相反,故D正确;
故选:D。
【点评】本题考查了弹簧振子的简谐振动图象,解题的关键是把握住振动图象中,速度、加速度的大小与方向的判断,有一定规律性,平时注意积累。
19.(2020春•新华区校级月考)关于质点做简谐运动,下列说法正确的是( )
A.在某一时刻,它的速度与回复力的方向相同,位移方向也相同
B.在某一段时间内,它的回复力的大小增大,动能也增大
C.在某一段时间内,它的势能减小,加速度的大小也减小
D.在某一时刻,它的速度、位移和加速度的方向都相同
【分析】做简谐运动的质点,通过平衡位置时,速度最大,加速度最小;在最大位移处时,速度最小,加速度的大小最大;质点位移是指振子离开平衡位置的位移,从平衡位置指向振子所在的位置,通过同一位置,位移总是相同,回复力的方向与位移总是相反。
【解答】解:AD、回复力与位移方向总是相反,在某一时刻,它的速度与回复力的方向相同,则一定与位移的方向相反。故AD错误;
B、回复力大小增大时,质点向最大位移处运动,回复力增大,但速度减小,动能减小,故B错误;
C、某一段时间内,它的势能减小,质点向平衡位置靠近,位移减小,则回复力以及加速度减小,故C正确。
故选:C。
【点评】本题考查对简谐运动物理量及其变化的理解程度,可通过过程分析理解掌握,注意简谐运动中速度与加速度的大小变化情况是相反的。
20.(2020春•泉山区校级月考)图甲是一个弹簧振子的示意图,在B、C之间做简谐运动,O是它的平衡位置,规定以向右为正方向,图乙是它的速度v随时间t变化的图象。下面的说法中错误的是( )
A.t=2s时刻,它的位置在O点左侧4cm处
B.t=3s时刻,它的速度方向向左
C.t=4s时刻,它的加速度为方向向右的最大值
D.它的一个周期时间为8s
【分析】弹簧振子在B、C之间做简谐运动,O是它的平衡位置,根据v﹣t图分析结合弹簧振子模型分析即可,注意振子速度为零时,处于最大位置处,速度最大时,处于平衡位置,物体完成一次全振动所需的时间即为简谐振动的周期。
【解答】解:根据v﹣t图知,振子速度为零时,处于最大位置处;速度最大时,处于平衡位置。
A、t=2s时刻,速度最大,应处于平衡位置上,并不在位置O左侧,故A错误;
B、t=3s时刻,速度为负且减少,即向左运动,故B正确;
C、t=4s时刻,速度为零,速度方向即将为正,所以振子应在左侧最大位置处,即它的加速度方向向右且为最大值,故C正确;
D、根据v﹣t图象可知弹簧振子完成一次全振动的时间为8s,故弹簧振子做简谐振动的周期为8s,故D正确。
本题选错误的。
故选:A。
【点评】本题考查简谐运动,明确弹簧振子的振动情况是解题关键,能借助图象分析各物理量的变化是解题的核心,振子受回复力作用,振子速度为零时,处于最大位置处,速度最大时,处于平衡位置。
21.(2020秋•南岗区校级月考)如图所示,弹簧左端固定,右端系住物体m,物体在O点时弹簧处于原长。现将弹簧压缩到A点,然后释放,物体可以一直运动到B点,如果物体受到的阻力恒定,则( )
A.物体从A到O加速运动,从O到B减速运动
B.物体从A到O先加速后减速
C.物体运动到O点时所受合力为0
D.物体从A到O的过程加速度逐渐减小
【分析】对物体受力分析,竖直方向受重力和支持力,二力平衡;水平方向受弹簧弹力和摩擦力,刚从A点释放时,弹力大于摩擦力,物体加速向右运动,随着物体向右运动,弹簧压缩量减小,弹力减小,到达O点之前某一位置C,弹力减小到等于摩擦力,由C至O弹力小于摩擦力,物体开始减速,O至B过程受向左的拉力和摩擦力,加速度向右物体一直做减速运动。
【解答】解:ABC、物体从A点到O点过程,弹力逐渐减为零,刚开始弹簧弹力大于摩擦力,故可分为弹力大于摩擦力过程和弹力小于摩擦力过程;弹力大于摩擦力过程,合力向右,加速度也向右,速度也向右;弹力小于摩擦力过程,合力向左,加速度向左,速度向右,故是减速;即物体先加速后减速,在O点物体受到的合力不为零,故AC错误,B正确;
D、物体从A到O过程,受向左的摩擦力和弹簧向右弹力;弹簧的压缩量越来越小,弹簧弹力越来越小,物体受到的合力先逐渐减小,直到为0,然后弹簧的弹力小于摩擦力,则物体受到的合力的方向向左,弹簧的压缩量进一步减小时,弹力减小,但合力增大,所以物体的加速度又逐渐增大,故D错误;
故选:B。
【点评】本题关键分阶段结合运动情况对物体受力分析,求出合力后确定加速度的变化情况,从而最终确定物体的运动情况。
22.(2020春•浙江期中)如图所示,质量为m甲的物体甲放置在质量为m乙的物体上,乙与弹簧相连,它们一起在光滑的水平面上做简谐运动,振动过程中甲、乙之间无相对运动,设弹簧的劲度系数为k,当物体离开平衡位置的位移为x时,甲、乙间摩擦力的大小等于( )
A.0 B.kx
C. D.kx
【分析】考虑是光滑水平面,地面与乙无摩擦,对甲乙两物体进行整体受力分析,再对甲物体进行单独受力分析即可得到答案
【解答】解:由于是光滑水平面,地面与乙无摩擦,当物体离开平衡位置的位移为x时,甲乙整体水平方向上所受合外力为
F=kx ①
根据牛顿第二定律,甲乙整体的加速度有
(m甲+m乙)a=F ②
对物体甲进行单独受力分析,可知其加速度来源于乙对其摩擦力
m甲a=f ③
联立①②③解得
f=kx
故选:D。
【点评】本题表面考察简谐运动,实际考察牛顿第二定律,难度不大。注意熟练掌握整体法与隔离法的受力分析,本题中由于甲乙两物体无相对滑动,甲所受水平向合外力一定是摩擦力
23.(2020春•房山区期末)如图所示为某物体做简谐运动的振动图象,下列说法正确的是( )
A.0.3s时刻与0.5 s时刻物体的动能相同
B.0.3s时刻与0.5 s时刻物体的速度相同
C.0.1s时刻与0.3 s时刻物体的回复力方向相同
D.0.1s时刻与0.3 s时刻物体的回复力大小不同
【分析】简谐运动的图象中图线切线的斜率表示速度,回复力与位移的关系是F=﹣kx.根据这些知识进行分析。
【解答】解:A、由图可知,在t=0.3s与t=0.5s两个时刻,弹簧振子的位移是相同的,则振子具有相等得动能,故A正确;
B、x﹣t图象的切线斜率表示速度,在t=0.3s与t=0.5s两个时刻,弹簧振子的速度方向相反,故B错误;
C、由图可知,在t=0.1s与t=0.3s两个时刻,弹簧振子的位移方向是相反得,所以物体的回复力负方向相反,故C错误;
D、由运动的对称性结合图象可知,在t=0.1s与t=0.3s两个时刻,位移的大小是相等,根据F=﹣kx,可知物体的回复力大小相同,故D错误;
故选:A。
【点评】对于简谐运动的图象,可直接读出位移及其变化,根据回复力F=﹣kx,分析回复力和位移的变化,要注意分析图象中的隐含信息。
24.(2020春•曲周县校级期中)如图所示,质量为M的物块钩在水平放置的左端固定的轻质弹簧的右端,构成一弹簧振子,物块可沿光滑水平面在BC间做简谐运动,振幅为A.在运动过程中将一质量为m的小物块轻轻地放在M上,第一次是当M运动到平衡位置O处时放在上面,第二次是当M运动到最大位移处C处时放在上面,观察到第一次放后的振幅为A1,第二次放后的振幅为A2,则( )
A.A1=A2=A B.A1<A2=A C.A1=A2<A D.A2<A1=A
【分析】根据动量守恒定律与功能关系分析两种情况下振子系统的能量变化,然后结合做简谐振动的弹簧振子系统的振动能量与振幅有关,振幅越大,能量越大;反之,则能量越大,振幅越大.
【解答】解:第一次是当M运动到平衡位置O处时将一质量为m的小物块轻轻地放在M上,此时设M的速度为v,由于m“轻轻”放到M上时水平方向的速度可以看作是0,由动量守恒得:Mv=(m+M)v′
所以:
此过程中系统的动能变化:=>0
可知在当M运动到平衡位置O处时将一质量为m的小物块轻轻地放在M上的过程中系统的机械能有一定的损失;
当M运动到最大位移处C处将一质量为m的小物块轻轻地放在M上时,由于二者水平方向的速度都是0,所以不会由机械能的损失,振子的振幅不变。
由以上的分析可知,两种情况比较,第一种情况系统振动的机械能小,所以第一种情况下系统振动的振幅小于第二种情况下的振幅。故B正确,ACD错误。
故选:B。
【点评】解答该题的关键是要注意将一质量为m的小物块“轻轻地”放在M上表示的是小物块放到M上时水平方向的速度为0,在第一种的情况下系统会损失一部分的机械能.
二.多选题(共8小题)
25.(2021春•天津期末)一单摆做简运动,在远离平衡位置的过程中,摆球的( )
A.位移增大 B.速度增大 C.回复力增大 D.机械能增大
【分析】明确单摆的摆动过程,知道其平衡位置在竖直方向,偏角增大时位移、回复力、加速度增大,而速度减小;偏角减小时位移、回复力、加速度减小,而速度增大;同时明确单摆在振动过程中机械能不变。
【解答】解:AB、单摆做简谐振动,在远离平衡位置的过程中,相对于平衡位置的位移一定增大,速度一定减小,故AB错误;
B、在远离平衡位置的过程中,相对于平衡位置的位移增大,回复力与位移成正比,故回复力增大,故C正确;
D、由于单摆在运动过程中只有重力做功,故机械能守恒,故D错误。
故选:AC。
【点评】本题考查简谐运动的性质,要明确做简谐运动物体的位移、速度、加速度以及能量的周期性变化的情况。
26.(2020秋•嘉兴期末)如图所示,弹簧振子在光滑水平杆上的MN之间做往复振动,振幅为A,周期为T,O为平衡位置,P0为ON的中点,下列说法正确的是( )
A.弹簧振子受重力、支持力、弹簧弹力和回复力的作用
B.弹簧振子每经过时间,通过的距离均为A
C.振子由N向O运动过程中,回复力和位移逐渐减小
D.振子由O运动至P0,所用的时间为
【分析】弹簧振子做简谐运动,合力总是指向平衡位置,又称回复力,回复力是按照力的作用效果命名的.同时能正确分析振子运动过程中回复力的大小和方向的变化情况;写出简谐运动方程,代入题中所给时间,验证即可.
【解答】解:A、回复力是效果力,受力分析不用单独分析,本题中弹簧振子受重力、支持力、弹簧弹力,弹簧弹力提供回复力,故A错误;
B、计时起点为平衡位置和最大位移处,每经过时间,通过的距离均为A,如果是其他位置,每经过时间,通过的距离不等于A,故B错误;
C、振子由N向O运动过程中,位移在减小,回复力与位移大小成正比,故回复力也在逐渐减小,故C正确;
D、取向右为正方向,质点振动方程为
代入t=,解得:,正好在P0点,故D正确;
故选:CD。
【点评】本题关键明确简谐运动中回复力是按照力的作用效果命名的,回复力是某一个力或几个力的合力提供,也可能是某个力的分力提供,同时会利用简谐运动位移方程解决问题.
27.(2020秋•滨州期中)做简谐运动的弹簧振子,每次通过同一位置时,下列物理量一定相同是( )
A.位移 B.速度
C.加速度 D.弹簧的弹性势能
【分析】质点做简谐运动,其加速度与位移的关系是a=加速度方向与位移方向总是相反,加速度大小与位移大小成正比.速度与位移的变化情况是相反的.
【解答】解:A、位移是从平衡位置指向物体位置的有向线段,当它每次通过同一位置时,位移一定相同,故A正确;
B、每次经过同一位置时,速度有两个可能的方向,故速度不一定相同,故B错误;
C、根据a=,位移相同,加速度一定相同,故C正确;
D、位移相等则弹簧的形变量一定相等,则弹簧的弹性势能一定相同,故D正确。
故选:ACD。
【点评】本题关键知道简谐运动中各个物理量之间的关系,明确加速度与位移成正比,而速度与位移的大小变化情况是相反的,而方向有时相同有时相反.
28.(2020秋•江西月考)关于简谐运动的理解,下列说法中正确的是 ( )
A.简谐运动是匀变速运动
B.周期、频率是表征物体做简谐运动快慢程度的物理量
C.位移减小时,加速度减小,速度增大
D.位移的方向总跟加速度的方向相反,跟速度的方向相同
E.物体运动方向指向平衡位置时,速度的方向与位移的方向相反;背离平衡位置时,速度方向与位移方向相同
【分析】明确简谐运动的性质,知道简谐运动是一种变加速的周期性运动,力满足公式F=﹣kx。
【解答】解:A、弹簧振子的运动是一种简谐运动,而简谐运动是机械振动中最简单、最基本的运动,简谐运动是一种变加速的周期性运动,故A错误;
B、周期是做一次完整运动过程的所用的时间;频率是单位时间内完成全振动的次数,都反映了振动的快慢表征物体做简谐运动快慢程度的物理量,故B正确;
C、根据F=﹣kx知位移减小时,回复力减小,加速度减小,速度增大,故C正确;
DE、根据F=﹣kx知位移的方向总跟加速度的方向相反,物体运动方向指向平衡位置时,速度的方向与位移的方向相反;背离平衡位置时,速度方向与位移方向相同,则位移和速度的方向可能相同也能相反,故D错误,E正确;
故选:BCE。
【点评】本题考查简谐运动的性质,要注意明确简谐运动中的受力、位移及速度均随时间做周期性变化。
29.(2019秋•叙州区期末)如图所示,轻弹簧放在光滑的水平面上,左端固定在竖直墙面上,弹簧处于自然伸长状态。一物块放在离弹簧右端一定距离的水平面上的A点,用水平向左的恒力推物块,使物块由静止开始向左运动并压缩弹簧,弹簧右端最大压缩到B点,弹簧的形变始终在弹性限度内,恒力始终作用在物块上,则下列说法正确的是( )
A.物块与弹簧刚接触时,物块的速度最大
B.弹簧压缩量最大时,弹簧的弹性势能小于推力F做的功
C.物块在A、B间往复运动
D.物块向左运动和向右运动过程中,速度最大的位置在同一位置
【分析】根据弹簧的受力分析物块运动的加速度变化,从而知道速度变化,在借助于功能关系找到物块运动过程中能量的转化关系。
【解答】解:A、物块压缩弹簧时,开始推力F大于弹簧的弹力,加速度方向向左,物体做加速运动,弹力增大,加速度减小,速度增大。故A错误;
B、当弹力与推力相等后,弹力大于推力,加速度方向向右,随着弹簧的压缩,加速度增大,加速度方向与速度方向相反,速度减小,当速度减到零时,弹性势能增大到最大,根据功能关系可知弹簧的弹性势能等于推力F做的功,故B错误;
C、当弹性势能最大时,弹簧的加速度是向右的,所以物块开始向右运动,弹性势能释放逐渐转化为克服恒力F做的功,根据功能关系可知当物块运动到A点时速度恰好减小到零,所以物块在A、B间往复运动,故C正确;
D、物块向左运动和向右运动过程中,速度最大的位置都出现在加速度为零的位置,即:F=kx,弹簧压缩量都等于:x= 的位置,速度最大,所以速度最大的位置在同一位置,故D正确;
故选:CD。
【点评】本题关键是明确物体做简谐运动的条件,判断出物体做简谐运动,然后根据简谐运动的对称性进行判断。
30.(2020•浙江模拟)如图所示,把能在绝缘光滑水平面上做简谐运动的弹簧振子放在水平向右的匀强电场中,小球在O点时,弹簧处于原长,A、B为关于O对称的两个位置,现在使小球带上负电,并让小球从B点静止释放,那么下列说法不正确的是( )
A.小球仍然能在A、B间做简谐运动,O点是其平衡位置
B.小球从B运动到A的过程中,动能一定先增大后减小
C.小球仍然能做简谐运动,但其平衡位置不在O点
D.小球不可能再做简谐运动
【分析】根据共点力平衡的条件判断平衡位置点。对小球受力分析,求出小球受到的合外力表达式,根据简谐运动的条件明确是否能做简谐运动。
【解答】解:ACD、当弹簧弹力等于电场力时为平衡位置,此时弹簧被压缩,平衡位置不再是O点;由于电场力是恒力,不随弹簧的长度发生变化而弹簧的弹力随弹簧的形变量发生变化,由受力特点可知,小球在电场力和弹力作用下依然做简谐运动,故A错误,C正确,D错误;
B、由于B点的弹簧弹力大小与电场力大小关系未知,所以也无法判断A点两力关系,所以小球从B运动到A的过程中,动能可能先增大后减小,也可能一直增大,故B错误;
本题选择错误的,故选:ABD。
【点评】本题考查简谐运动的判断,要注意根据回复力的公式进行判断;因为电场力与重力类似,故本题类似与竖直方向的弹簧的简谐振动,可以借鉴其研究方法。
31.(2020春•站前区校级月考)如图所示为一做简谐运动的物体所受的回复力F随时间t的变化规律,下列说法正确的是( )
A.该简谐运动的周期为4s
B.1s~2s的过程中,物体做减速运动
C.物体在3s末与5s末的运动方向相反
D.5s与7s时物体的位移相同
E.0﹣2s的时间内,回复力的功率先增大再减小
【分析】明确振动图象的性质,根据图象即可确定周期以及振子的振动方向;振子做简谐运动,靠近平衡位置过程是加速运动,远离平衡位置过程是减速运动,回复力F=﹣kx,根据功率公式可确定回复力的功率。
【解答】解:A、由图象可知该简谐运动的周期为8s,故A错误;
B、在t从0到2s时间内,做简谐运动的物体所受的回复力增大,说明位移增大,物体做减速运动,故B正确;
C、从图中可得:在t1=3s和t2=5s时,物体所受的回复力大小相等,物体的速度大小相等,方向相同,故C错误;
D、从图中可知t2=5s和t3=7s时,回复力大小相等,方向相同,则有物体的位移大小相等,方向相同,故D正确;
E、从图中可得:t=0时物体所受回复力为零,则回复力做功的功率为零,t=2s时物体所受的回复力最大,但此时物体的速度为零,则回复力做功的功率为零,因此0∼2s的时间内,回复力做功的功率先增大后减小,故E正确。
故选:BDE。
【点评】本题考查简谐运动的图象应用,关键是明确简谐运动具有对称性和周期性,明确回复力F=﹣kx,并掌握功率公式P=Fv的正确应用。
32.(2020秋•诸暨市校级期中)一个在水平方向做简谐运动的弹簧振子的振动周期是0.025s,当振子从平衡位置开始向右运动,在0.17s时刻,振子的运动情况是( )
A.正在向左做减速运动 B.正在向右做加速运动
C.加速度正在减小 D.动能正在减小
【分析】以水平向右为坐标轴的正方向,振子向右经过平衡位置O点时开始计时,则t=0时刻振子的位移x=0.根据时间与周期的倍数关系,分析振子的位移变化,即可知道振子的运动情况.根据简谐运动振子的加速度与位移的关系a=﹣分析加速度的变化,并判断动能的变化情况.
【解答】解:
A、B、以水平向右为坐标的正方向,振动周期是T=0.025s,振子从平衡位置开始向右运动,因为n===6T,则t=0.17s时刻在6T到7T之间,因此振动正在向右做加速运动,故A错误,B正确。
C、振子正在向平衡位置运动,位移减小,由a=﹣分析可知振子的加速度正在减小,故C正确。
D、由于振子正在做加速运动,动能正在增大,故D错误。
故选:BC。
【点评】本题关键抓住简谐运动的周期性,分析时间与周期的关系分析振子的位移变化,要掌握加速度与位移的关系,根据计时开始时刻的加速度及方向解题.
三.填空题(共4小题)
33.(2021•闵行区二模)如图,轻质弹簧一端固定,另一端连接套在水平光滑杆上的小球A,A以O点为平衡位置振动。小球B在竖直平面内以O′为圆心做匀速圆周运动(O与O′在同一竖直线上),角速度为ω,半径为R。用竖直向下的平行光照射小球B,可以观察到小球B在水平杆上的“影子”和小球A在任何瞬间都重合。由此可知:小球A的振动周期为 ,小球A的最大加速度大小为 ω2R 。
【分析】本题B圆周运动一圈A正好做一次全振动,周期相等;通过求B的加速度得出A的最大加速度。
【解答】解:小球B在水平杆上的“影子”和小球A在任何瞬间都重合,则小球B在水平方向上的影子的速度时刻与小球A的速度相等,小球A振动周期与小球B做匀速圆周运动周期相等即T=;
小球B做匀速圆周运动线速度为v=ωR,加速度为a==ω2R,在水平方向上B的加速度水平分量与A的加速度相同,当小球A到达最左端和最右端时的加速度最大,此时B的加速度水平分量恰好等于其向心加速度,即小球A的最大加速度与小球B做匀速圆周运动的向心加速度相等为ω2R。
故答案为:,ω2R
【点评】本题考查简谐运动基本知识,小球A完成一次全振动的时间为一个周期,要把握在水平方向上A、B速度和加速度相同的特点解题.
34.(2021•江门一模)一弹簧振子的位移y随时间t变化的关系式为y=0.1sin2.5πt,位移y的单位为m,时间t的单位为s。在t=0.2s时,振子的运动速度为 0 ,该振子在固有频率为f0的周期性驱动力的作用下做受迫振动时振幅最大,则f0为 1.25 Hz。
【分析】质点做简谐运动,将时间代入方程,求出位移,结合位移的特点判断速度;振动方程为y=Asinωt=0.1sin2.5πt,可读出振幅和角速度,然后根据周期与角速度的关系求出周期,再求出其固有周期,结合共振的条件判断即可。
【解答】解:质点做简谐运动,振动方程为y=0.1sin2.5πt,结合振动方程:y=Asinωt可知其振幅为0.1m;可读出角速度为ω=2.5π,故周期:T==s=0.8s;
0.2s时刻的位移:y=0.1sin(2.5π×0.2)m=0.1m;由于0.2s时刻弹簧振子的位移等于振幅,即振子在其最大位移处,所以振子的速度等于零;
振子振动的固有频率:Hz=1.25Hz;该振子在固有频率为f0的周期性驱动力的作用下做受迫振动时振幅最大,则f0等于弹簧振子的固有周期1.25Hz。
故答案为:0,1.25
【点评】本题考查理解简谐运动方程和分析振动过程的能力,要掌握振动方程的标准式:x=Asinωt,会分析质点的位移和速度等运动情况。
35.(2019秋•虹口区期末)现有下列四种形式的运动:①匀速直线运动:②自由落体运动:③匀速圆周运动 ④简谐运动。根据运动的特点,可将 ①② 分为一类, ③④ 分为另一类。理由是 匀速直线运动与自由落体运动没有周期性,匀速圆周运动与简谐运动具有周期性 (填写编号)
【分析】根据四种运动的运动性质与特点,根据它们的共性进行分类,然后答题。
【解答】解:匀速直线运动与自由落体运动没有周期性,匀速圆周运动与简谐运动具有周期性,因此①②可以分为一类,③④可以分为一类;
故答案为:①②;③④;匀速直线运动与自由落体运动没有周期性,匀速圆周运动与简谐运动具有周期性。
【点评】本题考查了运动的分类问题,知道各运动的运动性质与运动特点进行分类即可,掌握基础知识是解题的前提,平时要注意基础知识的学习。
36.(2019春•徐州期末)2011年3月11日14时46分,日本宫城县和岩手县等地发生9.0级地震,导致很多房屋坍塌,场景惨不忍睹。地震中,建筑物的振动周期 都相同 (填“都相同”或“有所不同”),建筑物的振幅 有所不同 (填“都相同”或“有所不同”),如果房屋的固有频率与地震波的频率相差很远,房屋 更不容易 (填“更不容易”或“更容易”)坍塌。
【分析】受迫振动的周期等于驱动力的周期,物体发生共振的条件是驱动力的频率等于物体本身固有的频率。
【解答】解:所有建筑物均做受迫振动,受迫振动的周期等于驱动力的周期,所以建筑物的振动周期都相同,
各建筑物的固有周期不同,驱动力的周期越接近建筑物的固有周期,建筑物的振幅越大,所以建筑物的振幅有所不同,
如果房屋的固有频率与地震波的频率相差很远,则建筑物越不容易发生共振,振幅越小,更不容易坍塌;
故答案为:都相同 有所不同 更不容易;
【点评】解决该题需熟记受迫振动的周期特征,明确共振的条件和振幅特征;
简谐运动的回复力和能量
知识点:简谐运动的回复力和能量
一、简谐运动的回复力
1.回复力
(1)定义:使振动物体回到平衡位置的力.
(2)方向:总是指向平衡位置.
(3)表达式:F=-kx.
2.简谐运动
如果物体在运动方向上所受的力与它偏离平衡位置位移的大小成正比,并且总是指向平衡位置,质点的运动就是简谐运动.
二、简谐运动的能量
1.能量转化
弹簧振子运动的过程就是动能和势能互相转化的过程.
(1)在最大位移处,势能最大,动能为零.
(2)在平衡位置处,动能最大,势能最小.
2.能量特点
在简谐运动中,振动系统的机械能守恒,而在实际运动中都有一定的能量损耗,因此简谐运动是一种理想化的模型.
技巧点拨
一、简谐运动的回复力
1.回复力
(1)回复力的方向总是指向平衡位置,回复力为零的位置就是平衡位置.
(2)回复力的性质
回复力是根据力的效果命名的,可能由合力、某个力或某个力的分力提供.它一定等于振动物体在振动方向上所受的合力.例如:如图3甲所示,水平方向的弹簧振子,弹力充当回复力;如图乙所示,竖直方向的弹簧振子,弹力和重力的合力充当回复力;如图丙所示,m随M一起振动,m的回复力由静摩擦力提供.
图3
2.回复力公式:F=-kx.
(1)k是比例系数,不一定是弹簧的劲度系数.其值由振动系统决定,与振幅无关.
(2)“-”号表示回复力的方向与偏离平衡位置的位移的方向相反.
3.简谐运动的加速度
由F=-kx及牛顿第二定律F=ma可知:a=-x,加速度a与位移x的大小成正比,方向与位移方向相反.
4.物体做简谐运动的判断方法
(1)简谐运动的回复力满足F=-kx;
(2)简谐运动的振动图像是正弦曲线.
二、简谐运动的能量
简谐运动的能量是指物体在经过某一位置时所具有的势能和动能之和.在振动过程中,势能和动能相互转化,机械能守恒.
1.简谐运动的能量由振动系统和振幅决定,对同一个振动系统,振幅越大,能量越大.
2.在简谐运动中,振动的能量保持不变,所以振幅保持不变,只要没有能量损耗,它将永不停息地振动下去.
3.在振动的一个周期内,动能和势能完成两次周期性变化.物体的位移减小,势能转化为动能,位移增大,动能转化为势能.
三、简谐运动中各物理量的变化
1.如图9所示为水平的弹簧振子示意图,振子运动过程中各物理量的变化情况如下表.
图9
振子的运动
A→O
O→A′
A′→O
O→A
位移
方向
向右
向左
向左
向右
大小
减小
增大
减小
增大
回复力
方向
向左
向右
向右
向左
大小
减小
增大
减小
增大
加速度
方向
向左
向右
向右
向左
大小
减小
增大
减小
增大
速度
方向
向左
向左
向右
向右
大小
增大
减小
增大
减小
振子的动能
增大
减小
增大
减小
弹簧的势能
减小
增大
减小
增大
系统总能量
不变
不变
不变
不变
2.说明:(1)简谐运动中各个物理量对应关系不同.位置不同,则位移不同,加速度、回复力不同,但是速度、动能、势能可能相同,也可能不同.
(2)简谐运动中的最大位移处,F、a、Ep最大,Ek=0;在平衡位置处,F=0,a=0,Ep=0,Ek最大.
(3)位移增大时,回复力、加速度和势能增大,速度和动能减小;位移减小时,回复力、加速度和势能减小,速度和动能增大.
例题精练
1.(2021•泰安四模)如图所示,劲度系数为k的轻弹簧竖直固定在水平地面上,质量为m的小球放在弹簧上端处于静止状态,小球与弹簧未粘连,现用力F竖直向下缓慢压小球,小球向下移动x后撤去力F,小球在竖直方向上做简谐运动。已知重力加速度为g,下列说法正确的是( )
A.x的最大值为
B.小球位于最低点和最高点时加速度相同
C.小球每次经过同一位置时的速度相同
D.弹簧处于原长时,小球的加速度为0
【分析】明确小球的运动过程,明确简谐运动的性质,根据对称性明确临界情况,从而求出形变量的最大值;再根据简谐运动的性质分析小球的加速度、速度的变化规律。
【解答】解:A、小球在平衡位置处弹簧的压缩量为,现用力F竖直向下缓慢压小球,小球向下移动x后撤去力F,小球在竖直方向上做简谐运动,则小球运动到关于平衡位置对称的最高点时不能脱离弹簧,即临界情况是恰好恢复原长,故x的最大值为,故A正确;
B、按照简谐运动的对称性,可知小球位于最低点和最高点时加速度大小相同,方向相反,故B错误;
C、小球每次经过同一位置时的速度方向可能相同也可能相反,故C错误;
D、小球的加速度为零的位置应该是合力为零的地方,弹簧处于原长时,小球的合力不为零,故D错误。
故选:A。
【点评】本题考查简谐运动的性质,关键明确其对称性,知道小球在同一位置速度大小相同,但速度方向不同;知道简谐运动的对称性是解题的关键。
2.(2021春•相城区校级期中)关于简谐运动的下列说法中,正确的是( )
A.位移减小时,加速度增大,速度减小
B.位移方向总跟加速度方向相反,跟速度方向相同
C.物体的运动方向指向平衡位置时,速度方向跟位移方向相反;背向平衡位置时,速度方向跟位移方向相同
D.水平弹簧振子朝左运动时,加速度方向跟速度方向相同;朝右运动时,加速度方向跟速度方向相反
【分析】简谐运动的位移是指质点离开平衡位置的位移,方向从平衡位置指向质点所在位置.当质点背离平衡位置时,位移增大,速度减小,加速度增大,加速度方向总是与位移方向相反,指向平衡位置,质点做非匀变速运动.当质点靠近平衡位置时,位移减小,速度增大,加速度减小.
【解答】解:A、位移减小时,质点靠近平衡位置,加速度减小,速度增大,故A错误;
B、根据回复力公式F=﹣kx,位移方向总跟加速度方向相反;质点经过同一位置,位移方向总是由平衡位置指向质点所在位置,而速度方向两种,可能与位移方向相同,也可能与位移方向相反,故B错误;
C、物体运动方向指向平衡位置时,位移方向离开平衡位置,速度方向跟位移方向相反,背向平衡位置时,速度方向跟位移方向相同,故C正确;
D、水平弹簧振子朝左运动时,可能是远离平衡位置,也可能是靠近平衡位置,故加速度方向跟速度方向可能相反,也可能相同,故D错误;
故选:C。
【点评】解决本题的关键是知道简谐运动中回复力与加速度和位移之间的关系式.
随堂练习
1.(2021春•鼓楼区校级期中)悬挂在竖直方向上的弹簧振子,以O点为平衡位置,在C、D两点之间做简谐运动。从D点位置开始计时,在一个周期内的振动图像如图所示,下列哪些说法是正确的是( )
A.t=0.75s时,振子在O点上方1.5cm处
B.t=1.2s时,振子的加速度方向为向下,速度方向也为向下
C.t=1.0s时,振子的速度方向为向下
D.t=1.5s到t=1.8s的时间内,振子的加速度和速度都逐渐减少
【分析】简谐运动中,回复力F=﹣kx,加速度a=﹣;x﹣t图象上某点切线的斜率表示速度,由此分析即可.
【解答】解:A、t=0.75s=时位于与的中间时刻,位移为正,由于振子在~时间内与~两段时间内的速度不同,前一段时间内的速度大,可知在075s时刻振子的位移要大于振幅的一半,即大于1.5cm,故A错误;
B、由图可知,在t=1.2s时刻振子的位移为正,根据加速度a=﹣可知振子的加速度为负,说明方向向下;x﹣t图象的斜率表示速度,由图在t=1.2s时刻振子的位移曲线的斜率为负,说明振子速度的方向也向下,故B正确;
C、由图可知,在t=1.0s时刻振子的位移为正最大值,此时振子的速度为零,故C错误;
D、由图在t=1.5s到t=1.8s的时间内,振子从平衡位置向负的最大位移运动,结合a=﹣可知振子的加速度增大,振子从平衡位置向负的最大位移运动。速度逐渐减少,故D错误。
故选:B。
【点评】本题关键是明确两点:加速度a=﹣,x﹣t图象上某点切线的斜率表示速度;也可以结合具体运动情况分析,不难.
2.(2021春•山东月考)关于简谐运动的质点,以下说法正确的是( )
A.间隔半个周期的整数倍的两个时刻,物体的振动情况相同
B.做简谐运动的质点在半个周期内物体的动能变化一定为零
C.质点在四分之一周期的时间内的路程一定等于一倍振幅
D.任一时刻加速度和速度方向都相反
【分析】简谐运动是周期性的运动;每经过一个周期,物体回到同一位置;每经过半个周期,物体的位移等大、反向.
【解答】解:A、由于简谐运动是一种周期性的运动,间隔半个周期的奇数倍的两个时刻,物体的位移等大、反向,故物体的速度和加速度都是等大、反向,故A错误;
B、经过半个周期,物体的速度等大、反向,故动能相等,所以半个周期内物体的动能变化一定为零,故B正确;
C、做简谐振动的质点在四分之一周期的时间内的路程不一定等于一倍振幅,与起点的时刻有关,故C错误;
D、质点远离平衡位置运动时加速度和速度方向相反,质点靠近平衡位置运动时加速度和速度方向相同,故D错误。
故选:B。
【点评】本题考查简谐运动的周期性,要明确物体经过一个周期、半个周期的位置情况,基础题目.
3.(2021春•思明区校级期中)以下关于简谐振动的说法正确的是( )
A.振子在除平衡位置外的其它位置时,回复力的方向与振动位移的方向一定相反
B.振子通过同一位置时,速度一定相同
C.振幅是振动位移的最大值,是矢量
D.简谐振动是加速度不变的匀变速运动
【分析】做简谐振动的振子经过同一位置时,速度有两种可能方向;回复力方向总与位移方向相反.在平衡位置时回复力为零;简谐振动不是匀变速运动。
【解答】解:A、简谐运动的特点是:振子在除平衡位置外的其它位置时,回复力方向总指向平衡位置,位移的方向背离平衡位置,二者的方向总是相反,故A正确;
B、质点在不同时刻通过同一位置时速度大小一定相同,但速度是矢量,速度方向可能不同,故B错误;
C、振幅是振动位移的最大值,振幅没有方向,是标量,故C错误;
D、简谐振动的加速度做周期性的变化,所以简谐振动不是匀变速运动,故D错误。
故选:A。
【点评】本题关键要明确简谐运动的特点:对称性和周期性,注意位移、回复力、速度与加速度等物理量周期性变化的规律.
综合练习
一.选择题(共24小题)
1.(2021春•南阳期中)关于简谐运动的位移、速度、加速度的关系,下列说法中正确的是( )
A.位移减小时,加速度增大,速度也增大
B.位移方向总跟加速度方向相反,跟速度方向相同
C.物体向平衡位置运动时,速度方向跟位移方向相反
D.物体向平衡位置运动时,做匀加速运动
【分析】简谐运动的位移是指质点离开平衡位置的位移,方向从平衡位置指向质点所在位置.当质点背离平衡位置时,位移增大,速度减小,加速度增大,加速度方向总是与位移方向相反,指向平衡位置,质点做非匀变速运动.当质点靠近平衡位置时,位移减小,速度增大,加速度减小.
【解答】解:A、做简谐振动的物体的加速度a==,位移减小时,质点靠近平衡位置,加速度减小,速度增大,故A错误;
B、位移方向总跟加速度方向相反;质点经过同一位置,位移方向总是由平衡位置指向质点所在位置,而速度方向有两种:可能与位移方向相同,也可能与位移方向相反,故B错误;
C、物体运动方向指向平衡位置时,位移方向离开平衡位置,速度方向跟位移方向相反,故C正确;
D、做简谐振动的物体的加速度a=,加速度与位移成正比,是不断变化的,所以物体向平衡位置运动时,做变加速运动,故D错误。
故选:C。
【点评】本题考查分析简谐运动过程的能力.对于简谐运动,位移方向总是离开平衡位置,加速度方向、回复力方向总是指向平衡位置.
2.(2021春•溧水区校级月考)如图所示,一质点在A、B之间做简谐运动,O为平衡位置,E、F点分别为AO和OB之间关于O点的对称点(EO和OF的距离相等)。质点从E点向右运动,经过时间t1第一次经过O点,再经过时间t2第二次经过F点,下列说法正确的是( )
A.质点经过E点和F点的速度一定相同
B.质点经过E点和F点的加速度大小一定相等
C.质点经过E点和F点所受的力一定相同
D.质点的振动周期为t1+t2
【分析】由对称性可判断相对于平衡位置对称的两点速度大小相等,方向不一定相同,回复力大小相等,方向相反;由牛顿第二定律可知,加速度大小关系;根据题中所给条件,分析质点的运动轨迹,找到所给时间与周期的关系,从而列方程求出周期。
【解答】解:A、由题意可知E、F点分别为AO和OB之间关于0点的对称点,根据简谐运动的对称性可知,质点经过E点和F点的速度大小一定相等,但方向可能相反,故A错误;
BC、由EO和OF的距离相等,根据质点简谐运动的回复力公式可知质点经过E点和F点所受的回复力大小一定相等,方向都是指向0点,由牛顿第二定律可知,质点经过E点和F点的加速度大小一定相等,故B正确、C项错误;
D、质点从E点向右运动,经过时间t1第一次经过0点,再经过时间t2第二次经过F点,所以,则T=2(t1+t2),故D错误。
故选:B。
【点评】本题考查简谐运动,解决本题的关键是熟练掌握简谐运动的对称性,本题基础,难度较小,适合初学者。
3.(2021春•杨浦区校级期中)质点做简谐运动,下列各物理量中变化周期是振动周期一半的是( )
A.位移 B.回复力 C.加速度 D.速率
【分析】分析清楚简谐运动运动的运动过程,知道振动中各物理量的变化情况。
【解答】解:根据简谐运动的过程中各物理量的变化情况可知,在简谐运动中,位移、回复力、加速度的周期均等于简谐运动的周期,而振子的速率、动能的变化周期是质点振动周期的一半,故ABC错误,D正确;
故选:D。
【点评】速度、位移、回复力、加速度是矢量,它们的变化周期与质点做简谐运动的周期相等;动能和速率是标量,它的变化周期等于简谐运动周期的一半。
4.(2021春•吉林期中)作振动的质点通过平衡位置时,具有最大值的物理量是( )
A.加速度 B.速度 C.位移 D.回复力
【分析】做简谐运动的质点,当它通过平衡位置时位移为零,回复力为零,加速度为零,速度最大。由此解答。
【解答】解:做简谐运动的质点,当质点通过平衡位置时位移为零,根据简谐运动中的回复力F=﹣kx,则知回复力等于0;
由加速度与位移关系:a=﹣,则知加速度为0。
质点通过平衡位置时速度最大;故ACD错误,B正确。
故选:B。
【点评】本题的关键要知道做简谐运动的特点:当它通过平衡位置时位移为零,回复力为零,加速度为零,而速度最大。
5.(2020春•静宁县校级期中)关于简谐运动,下列说法正确的是( )
A.做简谐运动物体所受的回复力方向不变,始终指向平衡位置
B.在恒力的作用下,物体可能做简谐运动
C.做简谐运动物体速度越来越大时,加速度一定越来越小
D.做简谐运动物体的加速度方向始终与速度方向相反
【分析】简谐振动中的回复力F=﹣Kx,加速度与位移关系为:a=,据此判断回复力与加速度、速度和位移之间的关系;回复力是使振子返回平衡位置并总指向平衡位置的力;物体简谐运动过程中,加速度和速度方向有时相同,有时相反。
【解答】解:A.回复力是使振子返回平衡位置并总指向平衡位置的力,回复力的方向做周期性的变化,故A错误;
B.物体做简谐运动需满足F=﹣kx,回复力与位移成正比,做周期性的变化,在恒力的作用下,物体不可能做简谐运动,故B错误;
C、如果振动物体速度越来越大,说明物体向着平衡位置运动,回复力越来越小,加速度一定越来越小,故C正确;
D.加速度的方向始终指向平衡位置,速度方向与物体的运动方向相同,物体简谐运动过程中,加速度和速度方向有时相同,有时相反,故D错误。
故选:C。
【点评】解答本题的关键是理解描述简谐运动的几个物理量:回复力、加速度、速度和位移.比如对回复力的理解:回复力可以是合外力,其不单纯是指某一个力.它是根据力的作用效果“总是要把物体拉回到平衡位置”命名的;回复力不是一种特殊性质的力.但回复力也不一定就是合外力.
6.(2020春•徐汇区校级期中)水平弹簧振子在运动过程中,不发生的变化的是( )
A.动能 B.机械能 C.回复力 D.弹性势能
【分析】明确弹簧振子的振动过程,明确描述弹簧振子振动过程中各物理量的变化情况,知道系统的机械能守恒。
【解答】解:水平弹簧振子在运动过程中,因为只有弹簧弹力做功,系统的机械能守恒,故不发生的变化的是机械能,而动能、弹性势能、回复力都会在运动过程中发生变化,故B正确,ACD错误。
故选:B。
【点评】本题考查对弹簧振子的能量和回复力的理解,要掌握弹簧振子的动能和弹性势能之间可以相互转化,可总的机械能是不变的。
7.(2020春•武汉期中)将弹簧振子的振幅减半,下列说法正确的是( )
A.能量不变 B.周期变小
C.频率不变 D.最大回复力不变
【分析】弹簧振子的能量与振幅有关,周期与频率与振幅无关,最大回复力与离开平衡位置的最大位移有关,即与振幅有关。
【解答】解:A、弹簧振子的能量与振幅有关,则振幅减半,振动的能量会改变,故A错误;
BC.弹簧振子的振动周期T=,可知振幅减半,周期不变,频率不变,故B错误,C正确;
D.根据F=﹣kx可知,振幅减半,最大回复力减半,故D错误。
故选:C。
【点评】解决本题的关键知道弹簧振子的能量、周期、频率、回复力等与什么因素有关,注意周期、频率与振幅无关。
8.(2020秋•如皋市校级月考)关于简谐振动,以下说法中正确的是( )
A.回复力总是指向平衡位置
B.加速度和速度的方向总是跟位移方向相反
C.加速度和速度的方向总是跟位移方向相同
D.做简谐振动的物体,向平衡位置运动,加速度越来越小,速度也越来越小
【分析】回复力的方向总是与位移方向相反;加速度与回复力方向总是相同的,物体远离平衡位置的过程,速度方向与位移方向相同;物体靠近平衡位置的过程,速度方向与位移方向相反;由位移的大小变化确定加速度的大小变化,由速度与加速度的方向关系确定速度大小变化。
【解答】解:A、回复力与位移的关系F=﹣kx,回复力的方向总是与位移方向相反,位移是相对平衡位置的总是由平衡位置指向振动物体的所在位置,所以回复力总是指向平衡位置,故A正确;
BC、加速度与回复力方向总是相同的,回复力与位移方向总是相反的,所以加速度总是与位移方向相反;物体远离平衡位置的过程,速度方向与位移方向相同,物体靠近平衡位置的过程,速度方向与位移方向相反,故BC错误;
D、回复力F=﹣kx,加速度a==,向平衡位置运动的过程,x减小,则加速度减小,而速度与加速度方向相同,则速度增大,故D错误。
故选:A。
【点评】本题考查简谐振动中,回复力、位移、速度、加速度基本的物理量的特点,四个量均为矢量,各自的方向以及之间的方向关系要理清。
9.(2020秋•南京月考)如图是单摆做阻尼振动的位移﹣时间图象,下列说法正确的是( )
A.阻尼振动是一种受迫振动
B.摆球在P与N时刻的势能相等
C.摆球在P与N时刻的动能相等
D.摆球在P与N时刻的机械能相等
【分析】位移相等即单摆所处高度相等,则重力势能相同,由于阻力影响,单摆要克服阻力做功,在运动过程中机械能一直减小。
【解答】解:A、阻尼振动是由于受到阻力而做的运动,受迫振动是由于受到驱动力而做的运动,故A错误;
BCD、由于单摆在运动过程中要克服阻力做功,振幅逐渐减小,摆球的机械能逐渐减少,所以摆球在P点所对应时刻的机械能大于在N点所对应的机械能,摆球的势能是由摆球相对于零势能点的高度h和摆球的质量m共同决定的(Ep=mgh)。单摆摆球的质量是定值,由于PN两时刻摆球的位移大小相同,故在这两个时刻摆球相对零势能点的高度相同,势能也相同,但由于P点的机械能大于N点的机械能,所以P点对应时刻的动能大于在N点对应时刻的动能,故B正确,CD错误;
故选:B。
【点评】本题关键是明确单摆运动路程越长,克服阻力做的功越多,则机械能越小.
10.(2020秋•滨州期中)关于物体的简谐运动,下列说法正确的是( )
A.位移减小时,加速度和速度都一定减小
B.位移方向可能与速度方向相反
C.回复力方向总是与加速度方向相反
D.回复力逐渐增大,速度一定增大
【分析】物体做简谐运动,回复力的方向总是指向平衡位置,根据牛顿第二定律分析加速度方向。速度方向有时与位移方向相反,有时与位移方向相同。离开平衡位置时,速度和位移同向,返回时,速度和位移反向。
【解答】解:A、位移减小时,加速度a=﹣也减小,物体位移减小时靠近平衡位置,是加速,故速度增大,故A错误;
B、简谐振动是一种不断重复的往返运动,位移的方向可能与速度的方向相反,也可能与速度的方向相同,故B正确;
C、结合牛顿第二定律可知,加速度方向与回复力方向总相同,故C错误;
D、回复力增大时物体远离平衡位置,此过程中物体的速度减小,故D错误。
故选:B。
【点评】本题考查对描述简谐运动的物理量:速度、加速度、位移特点的理解和掌握程度。关键抓住位移的起点是平衡位置。
11.(2020秋•滨州期中)关于简谐运动,下列说法正确的是( )
A.若位移为负值,则速度一定为正值
B.做简谐运动的单摆,摆球在最低点受到的拉力与受到的重力大小相等
C.物体的位移增大时,动能减小
D.物体的加速度相同时,速度也一定相同
【分析】根据简谐振动的过程中各物理量随位移的变化情况分析:物体做简谐运动通过同一位置时速度大小相等,方向可能不同;物体由平衡位置向最大位移处移动时,振子动能减小,势能增加。
【解答】解:A、物体做简谐运动,若位移为负值,则速度可能为正值,也可能为负值,故A错误;
B、做简谐振动的单摆的轨迹为圆弧的一部分,摆球在最低点受到的合外力提供向心力,所以摆球在最低点受到的拉力大于受到的重力,故B错误;
C、物体的位移增大时,动能向势能转化,动能减少,势能增加,故C正确;
D、物体做简谐运动,过同一位置时位移一定相等,加速度a=﹣,可知加速度也一定相等;物体过同一位置时速度大小相等,但方向可能不同,故速度不一定相同,故D错误。
故选:C。
【点评】速度是矢量,做简谐运动的物体经过同一个位置时,速度大小相等,但方向不一定相同,速度不一定相同;同时明确平衡位置是回复力为零的位置,合力不一定为零。
12.(2020春•南阳期末)如图所示,PQ为一竖直弹簧振子振动路径上的两点,振子经过P点时的加速度大小为6m/s2,方向指向Q点;当振子经过Q点时,加速度的大小为8m/s2,方向指向P点。若PQ之间的距离为14cm,已知振子的质量为1kg,则以下说法正确的是( )
A.振子经过P点时所受的合力比经过Q点时所受的合力大
B.该弹簧振子的平衡位置在P点正下方7cm处
C.振子经过P点时的速度比经过Q点时的速度大
D.该弹簧振子的振幅一定为8cm
【分析】简谐运动的加速度总是指向平衡位置,距离平衡位置越远,加速度越大,并且加速度大小与弹簧形变量成正比。
【解答】解:A、由牛顿第二定律F=ma可知,振子经过P点时所受合力为6N,振子经过Q点时所受合力为8N,
即振子经过P点时所受的合力小于在Q点时所受的合力,故A错误;
B、由题意知,P、Q两点的加速度方向相反,故平衡位置在P、Q两点之间,
且加速度大小与弹簧形变量成正比,即,且xP+xQ=14cm,两式联立,解得,
即该弹簧振子的平衡位置在P、Q之间,距P点6cm,距Q点8cm,故B错误;
C、结合B中分析可知,Q点离平衡位置较远,故振子经过Q点时弹性势能较大,根据能量守恒,则动能较小,即速度较小,故C正确;
D、根据题意可知,该弹簧振子的平衡位置距Q点8cm,所以该弹簧振子的振幅大于或等于为8cm,故D错误。
故选:C。
【点评】对于简谐运动,加速度的方向即受力的方向,总是指向平衡位置,振子加速还是减速取决于速度与加速度的方向关系,速度方向与加速度方向同向则加速,反向则减速。
13.(2020春•十堰期末)某弹簧振子如图所示,其中A、B均为振子偏离平衡位置的最大位移处,O为平衡位置。在振子由O向A运动的过程中,下列说法正确的是( )
A.振子偏离平衡位置的位移方向向左
B.振子偏离平衡位置的位移正在减小
C.弹簧的弹性势能正在减小
D.振子的速度正在减小
【分析】简谐振动的位移特指平衡位置到该时刻的位置的有向线段,在振子由O向A运动的过程中,振子远离平衡位置运动,所以振子的位移逐渐增大,弹力做负功,所以速度减小,根据能量守恒分析弹性势能的变化情况。
【解答】解:AB、振子由O向A运动的过程中,振子偏离平衡位置的位移方向向右,且正在增大,故AB错误;
CD、弹力和运动方向相反,所以弹力做负功,则速度正在减小,根据能量守恒定律可知弹性势能正在增大,故C错误,D正确。
故选:D。
【点评】解决该题的关键是明确知道简谐运动的位移指平衡位置到振子所在位置的有向线段,知道振子在远离平衡位置的过程中速度减小,加速度增大。
14.(2020春•蓬溪县校级月考)如图所示,一根轻质弹簧上端固定在天花板,下端连接一个可视为质点的物块,不计空气阻力,物块沿竖直方向以O点为中心点,在C、D之间做周期为T的简谐运动。已知在初时刻t1时物块的动量为p、动能为Ek,下列说法正确的是( )
A.当物块通过O点时,其回复力最小
B.物块运动至C点时,其加速度最小
C.如果在末时刻t2时刻物块的动量也为p,则从t1到t2之间的时间间隔的最小值为T
D.如果在末时刻t2时刻物块的动能也为Ek,则从t1到t2之间的时间间隔的最小值为T
【分析】明确简谐运动的性质,明确回复力与位移间的关系;知道物块做简谐运动,物块同向经过关于平衡位置对称的两点时动量相等。物块经过同一位置或关于平衡位置对称的位置时动能相等。当物块通过平衡位置时加速度最小。
【解答】解:A、图中O点是平衡位置,平衡位置是回复力为零的位置,故A正确;
B、物块运动至C点时,位移最大,回复力最大,产生的加速度也最大,故B错误;
C、物块做简谐运动,物块同向经过关于平衡位置对称的两点时动量相等,如果在t2时刻物块的动量也为p,那么从t1到t2之间的时间间隔的最小值将小于等于,故C错误;
D、物块经过同一位置或关于平衡位置对称的位置时动能都相等,如果在t2时刻物块的动能也为Ek,从t1到t2之间的时间间隔的最小值将可以小于,故D错误。
故选:A。
【点评】解决本题的关键要抓住简谐运动的对称性和周期性,知道简谐运动的特征:a=﹣,即可以分析各个物理量的变化。
15.(2020春•雁峰区校级期中)关于简谐运动,下列说法正确的是( )
A.位移的方向总指向平衡位置
B.加速度方向总和位移方向相同
C.位移方向可能和速度方向相反
D.速度方向总和位移方向相同
【分析】物体做简谐运动,回复力的方向总是指向平衡位置;做简谐运动物体的速度方向有时与位移方向相反,有时与位移方向相同。
【解答】解:A、做简谐运动物体的位移方向总是背离平衡位置,故A错误;
B、加速度的方向总是指向平衡位置,总与位移方向相反,故B错误;
C、位移方向可能和速度方向相反,如振子从最大位移处向平衡位置运动过程中位移方向与速度方向相反,故C正确;
D、速度方向可能与位移方向相同,也可能与位移方向相反,故D错误。
故选:C。
【点评】本题考查对描述简谐运动的物理量:速度、加速度、位移特点的理解和掌握程度。关键抓住位移的起点是平衡位置。
16.(2020春•云梦县月考)做简谐运动的弹簧振子多次通过同一位置时,可能会发生变化的物理量是( )
A.加速度 B.位移 C.速度 D.回复力
【分析】弹簧振子做简谐运动,每次通过同一位置时,一定相同的物理量是位移、加速度和动能。
【解答】解:ABD、弹簧振子每次通过某一个相同位置时,相对于平衡位置的位移x相同,根据F=﹣kx以及a=﹣可知,其回复力和加速度也不变,故ABD错误;
C、由于速度有两种可能的方向,所以速度可能发生变化,故C正确。
故选:C。
【点评】本题关键要抓住弹簧振子做简谐运动,知道其受力特点和运动学特点。
17.(2020春•海淀区期中)做简谐运动的物体,当物体的位移为负值时,下面说法正确的是( )
A.速度一定为正值,加速度一定为负值
B.速度一定为负值,加速度一定为正值
C.速度不一定为正值,加速度一定为负值
D.速度不一定为负值,加速度一定为正值
【分析】做简谐振动的物体,其加速度总是与位移方向相反,而速度方向可能与位移方向相反或相同。速度与加速度的大小变化情况是相反的。
【解答】解:当振子的位移为负值时,由简谐运动的特征a=知,加速度一定为正值,而速度方向有两种可能,不一定为正值,也不一定为负值,故ABC错误,D正确。
故选:D。
【点评】本题关键熟悉弹簧振子的特征:a=熟悉其速度、加速度、位移、回复力的变化规律,基础题。
18.(2020春•金凤区校级月考)如图甲所示,弹簧振子以O点为平衡位置,在M、N两点之间做简谐运动。振子的位移x随时间t的变化图象如图乙所示。下列判断正确的是( )
A.0.4s时振子的加速度为正方向最大值
B.0.8s时振子的速度为正方向最大值
C.0.4s和1.2s时振子的加速度一定相同
D.0.8s和1.6s时振子的速度方向一定相反
【分析】根据弹簧振子的x﹣t图象,当振子在平衡位置时速度最大,加速度为零;当偏离平衡位置距离最大时,速度为零,加速度最大;其中加速度方向始终指向平衡位置,速度方向看下一时刻的运动情况即可判断。
【解答】解:A、0.4s时振子处于振幅最大处,有方向指向平衡位置,因此加速度最大且方向为负方向,故A错误;
B、0.8s时振子处于平衡位置,速度最大,下一时刻向下运动,速度方向为负方向,故B错误;
C、0.4s和1.2s时加速度大小相同,方向相反,故C错误;
D、0.8s和1.6s时振子的速度大小相同,方向相反,故D正确;
故选:D。
【点评】本题考查了弹簧振子的简谐振动图象,解题的关键是把握住振动图象中,速度、加速度的大小与方向的判断,有一定规律性,平时注意积累。
19.(2020春•新华区校级月考)关于质点做简谐运动,下列说法正确的是( )
A.在某一时刻,它的速度与回复力的方向相同,位移方向也相同
B.在某一段时间内,它的回复力的大小增大,动能也增大
C.在某一段时间内,它的势能减小,加速度的大小也减小
D.在某一时刻,它的速度、位移和加速度的方向都相同
【分析】做简谐运动的质点,通过平衡位置时,速度最大,加速度最小;在最大位移处时,速度最小,加速度的大小最大;质点位移是指振子离开平衡位置的位移,从平衡位置指向振子所在的位置,通过同一位置,位移总是相同,回复力的方向与位移总是相反。
【解答】解:AD、回复力与位移方向总是相反,在某一时刻,它的速度与回复力的方向相同,则一定与位移的方向相反。故AD错误;
B、回复力大小增大时,质点向最大位移处运动,回复力增大,但速度减小,动能减小,故B错误;
C、某一段时间内,它的势能减小,质点向平衡位置靠近,位移减小,则回复力以及加速度减小,故C正确。
故选:C。
【点评】本题考查对简谐运动物理量及其变化的理解程度,可通过过程分析理解掌握,注意简谐运动中速度与加速度的大小变化情况是相反的。
20.(2020春•泉山区校级月考)图甲是一个弹簧振子的示意图,在B、C之间做简谐运动,O是它的平衡位置,规定以向右为正方向,图乙是它的速度v随时间t变化的图象。下面的说法中错误的是( )
A.t=2s时刻,它的位置在O点左侧4cm处
B.t=3s时刻,它的速度方向向左
C.t=4s时刻,它的加速度为方向向右的最大值
D.它的一个周期时间为8s
【分析】弹簧振子在B、C之间做简谐运动,O是它的平衡位置,根据v﹣t图分析结合弹簧振子模型分析即可,注意振子速度为零时,处于最大位置处,速度最大时,处于平衡位置,物体完成一次全振动所需的时间即为简谐振动的周期。
【解答】解:根据v﹣t图知,振子速度为零时,处于最大位置处;速度最大时,处于平衡位置。
A、t=2s时刻,速度最大,应处于平衡位置上,并不在位置O左侧,故A错误;
B、t=3s时刻,速度为负且减少,即向左运动,故B正确;
C、t=4s时刻,速度为零,速度方向即将为正,所以振子应在左侧最大位置处,即它的加速度方向向右且为最大值,故C正确;
D、根据v﹣t图象可知弹簧振子完成一次全振动的时间为8s,故弹簧振子做简谐振动的周期为8s,故D正确。
本题选错误的。
故选:A。
【点评】本题考查简谐运动,明确弹簧振子的振动情况是解题关键,能借助图象分析各物理量的变化是解题的核心,振子受回复力作用,振子速度为零时,处于最大位置处,速度最大时,处于平衡位置。
21.(2020秋•南岗区校级月考)如图所示,弹簧左端固定,右端系住物体m,物体在O点时弹簧处于原长。现将弹簧压缩到A点,然后释放,物体可以一直运动到B点,如果物体受到的阻力恒定,则( )
A.物体从A到O加速运动,从O到B减速运动
B.物体从A到O先加速后减速
C.物体运动到O点时所受合力为0
D.物体从A到O的过程加速度逐渐减小
【分析】对物体受力分析,竖直方向受重力和支持力,二力平衡;水平方向受弹簧弹力和摩擦力,刚从A点释放时,弹力大于摩擦力,物体加速向右运动,随着物体向右运动,弹簧压缩量减小,弹力减小,到达O点之前某一位置C,弹力减小到等于摩擦力,由C至O弹力小于摩擦力,物体开始减速,O至B过程受向左的拉力和摩擦力,加速度向右物体一直做减速运动。
【解答】解:ABC、物体从A点到O点过程,弹力逐渐减为零,刚开始弹簧弹力大于摩擦力,故可分为弹力大于摩擦力过程和弹力小于摩擦力过程;弹力大于摩擦力过程,合力向右,加速度也向右,速度也向右;弹力小于摩擦力过程,合力向左,加速度向左,速度向右,故是减速;即物体先加速后减速,在O点物体受到的合力不为零,故AC错误,B正确;
D、物体从A到O过程,受向左的摩擦力和弹簧向右弹力;弹簧的压缩量越来越小,弹簧弹力越来越小,物体受到的合力先逐渐减小,直到为0,然后弹簧的弹力小于摩擦力,则物体受到的合力的方向向左,弹簧的压缩量进一步减小时,弹力减小,但合力增大,所以物体的加速度又逐渐增大,故D错误;
故选:B。
【点评】本题关键分阶段结合运动情况对物体受力分析,求出合力后确定加速度的变化情况,从而最终确定物体的运动情况。
22.(2020春•浙江期中)如图所示,质量为m甲的物体甲放置在质量为m乙的物体上,乙与弹簧相连,它们一起在光滑的水平面上做简谐运动,振动过程中甲、乙之间无相对运动,设弹簧的劲度系数为k,当物体离开平衡位置的位移为x时,甲、乙间摩擦力的大小等于( )
A.0 B.kx
C. D.kx
【分析】考虑是光滑水平面,地面与乙无摩擦,对甲乙两物体进行整体受力分析,再对甲物体进行单独受力分析即可得到答案
【解答】解:由于是光滑水平面,地面与乙无摩擦,当物体离开平衡位置的位移为x时,甲乙整体水平方向上所受合外力为
F=kx ①
根据牛顿第二定律,甲乙整体的加速度有
(m甲+m乙)a=F ②
对物体甲进行单独受力分析,可知其加速度来源于乙对其摩擦力
m甲a=f ③
联立①②③解得
f=kx
故选:D。
【点评】本题表面考察简谐运动,实际考察牛顿第二定律,难度不大。注意熟练掌握整体法与隔离法的受力分析,本题中由于甲乙两物体无相对滑动,甲所受水平向合外力一定是摩擦力
23.(2020春•房山区期末)如图所示为某物体做简谐运动的振动图象,下列说法正确的是( )
A.0.3s时刻与0.5 s时刻物体的动能相同
B.0.3s时刻与0.5 s时刻物体的速度相同
C.0.1s时刻与0.3 s时刻物体的回复力方向相同
D.0.1s时刻与0.3 s时刻物体的回复力大小不同
【分析】简谐运动的图象中图线切线的斜率表示速度,回复力与位移的关系是F=﹣kx.根据这些知识进行分析。
【解答】解:A、由图可知,在t=0.3s与t=0.5s两个时刻,弹簧振子的位移是相同的,则振子具有相等得动能,故A正确;
B、x﹣t图象的切线斜率表示速度,在t=0.3s与t=0.5s两个时刻,弹簧振子的速度方向相反,故B错误;
C、由图可知,在t=0.1s与t=0.3s两个时刻,弹簧振子的位移方向是相反得,所以物体的回复力负方向相反,故C错误;
D、由运动的对称性结合图象可知,在t=0.1s与t=0.3s两个时刻,位移的大小是相等,根据F=﹣kx,可知物体的回复力大小相同,故D错误;
故选:A。
【点评】对于简谐运动的图象,可直接读出位移及其变化,根据回复力F=﹣kx,分析回复力和位移的变化,要注意分析图象中的隐含信息。
24.(2020春•曲周县校级期中)如图所示,质量为M的物块钩在水平放置的左端固定的轻质弹簧的右端,构成一弹簧振子,物块可沿光滑水平面在BC间做简谐运动,振幅为A.在运动过程中将一质量为m的小物块轻轻地放在M上,第一次是当M运动到平衡位置O处时放在上面,第二次是当M运动到最大位移处C处时放在上面,观察到第一次放后的振幅为A1,第二次放后的振幅为A2,则( )
A.A1=A2=A B.A1<A2=A C.A1=A2<A D.A2<A1=A
【分析】根据动量守恒定律与功能关系分析两种情况下振子系统的能量变化,然后结合做简谐振动的弹簧振子系统的振动能量与振幅有关,振幅越大,能量越大;反之,则能量越大,振幅越大.
【解答】解:第一次是当M运动到平衡位置O处时将一质量为m的小物块轻轻地放在M上,此时设M的速度为v,由于m“轻轻”放到M上时水平方向的速度可以看作是0,由动量守恒得:Mv=(m+M)v′
所以:
此过程中系统的动能变化:=>0
可知在当M运动到平衡位置O处时将一质量为m的小物块轻轻地放在M上的过程中系统的机械能有一定的损失;
当M运动到最大位移处C处将一质量为m的小物块轻轻地放在M上时,由于二者水平方向的速度都是0,所以不会由机械能的损失,振子的振幅不变。
由以上的分析可知,两种情况比较,第一种情况系统振动的机械能小,所以第一种情况下系统振动的振幅小于第二种情况下的振幅。故B正确,ACD错误。
故选:B。
【点评】解答该题的关键是要注意将一质量为m的小物块“轻轻地”放在M上表示的是小物块放到M上时水平方向的速度为0,在第一种的情况下系统会损失一部分的机械能.
二.多选题(共8小题)
25.(2021春•天津期末)一单摆做简运动,在远离平衡位置的过程中,摆球的( )
A.位移增大 B.速度增大 C.回复力增大 D.机械能增大
【分析】明确单摆的摆动过程,知道其平衡位置在竖直方向,偏角增大时位移、回复力、加速度增大,而速度减小;偏角减小时位移、回复力、加速度减小,而速度增大;同时明确单摆在振动过程中机械能不变。
【解答】解:AB、单摆做简谐振动,在远离平衡位置的过程中,相对于平衡位置的位移一定增大,速度一定减小,故AB错误;
B、在远离平衡位置的过程中,相对于平衡位置的位移增大,回复力与位移成正比,故回复力增大,故C正确;
D、由于单摆在运动过程中只有重力做功,故机械能守恒,故D错误。
故选:AC。
【点评】本题考查简谐运动的性质,要明确做简谐运动物体的位移、速度、加速度以及能量的周期性变化的情况。
26.(2020秋•嘉兴期末)如图所示,弹簧振子在光滑水平杆上的MN之间做往复振动,振幅为A,周期为T,O为平衡位置,P0为ON的中点,下列说法正确的是( )
A.弹簧振子受重力、支持力、弹簧弹力和回复力的作用
B.弹簧振子每经过时间,通过的距离均为A
C.振子由N向O运动过程中,回复力和位移逐渐减小
D.振子由O运动至P0,所用的时间为
【分析】弹簧振子做简谐运动,合力总是指向平衡位置,又称回复力,回复力是按照力的作用效果命名的.同时能正确分析振子运动过程中回复力的大小和方向的变化情况;写出简谐运动方程,代入题中所给时间,验证即可.
【解答】解:A、回复力是效果力,受力分析不用单独分析,本题中弹簧振子受重力、支持力、弹簧弹力,弹簧弹力提供回复力,故A错误;
B、计时起点为平衡位置和最大位移处,每经过时间,通过的距离均为A,如果是其他位置,每经过时间,通过的距离不等于A,故B错误;
C、振子由N向O运动过程中,位移在减小,回复力与位移大小成正比,故回复力也在逐渐减小,故C正确;
D、取向右为正方向,质点振动方程为
代入t=,解得:,正好在P0点,故D正确;
故选:CD。
【点评】本题关键明确简谐运动中回复力是按照力的作用效果命名的,回复力是某一个力或几个力的合力提供,也可能是某个力的分力提供,同时会利用简谐运动位移方程解决问题.
27.(2020秋•滨州期中)做简谐运动的弹簧振子,每次通过同一位置时,下列物理量一定相同是( )
A.位移 B.速度
C.加速度 D.弹簧的弹性势能
【分析】质点做简谐运动,其加速度与位移的关系是a=加速度方向与位移方向总是相反,加速度大小与位移大小成正比.速度与位移的变化情况是相反的.
【解答】解:A、位移是从平衡位置指向物体位置的有向线段,当它每次通过同一位置时,位移一定相同,故A正确;
B、每次经过同一位置时,速度有两个可能的方向,故速度不一定相同,故B错误;
C、根据a=,位移相同,加速度一定相同,故C正确;
D、位移相等则弹簧的形变量一定相等,则弹簧的弹性势能一定相同,故D正确。
故选:ACD。
【点评】本题关键知道简谐运动中各个物理量之间的关系,明确加速度与位移成正比,而速度与位移的大小变化情况是相反的,而方向有时相同有时相反.
28.(2020秋•江西月考)关于简谐运动的理解,下列说法中正确的是 ( )
A.简谐运动是匀变速运动
B.周期、频率是表征物体做简谐运动快慢程度的物理量
C.位移减小时,加速度减小,速度增大
D.位移的方向总跟加速度的方向相反,跟速度的方向相同
E.物体运动方向指向平衡位置时,速度的方向与位移的方向相反;背离平衡位置时,速度方向与位移方向相同
【分析】明确简谐运动的性质,知道简谐运动是一种变加速的周期性运动,力满足公式F=﹣kx。
【解答】解:A、弹簧振子的运动是一种简谐运动,而简谐运动是机械振动中最简单、最基本的运动,简谐运动是一种变加速的周期性运动,故A错误;
B、周期是做一次完整运动过程的所用的时间;频率是单位时间内完成全振动的次数,都反映了振动的快慢表征物体做简谐运动快慢程度的物理量,故B正确;
C、根据F=﹣kx知位移减小时,回复力减小,加速度减小,速度增大,故C正确;
DE、根据F=﹣kx知位移的方向总跟加速度的方向相反,物体运动方向指向平衡位置时,速度的方向与位移的方向相反;背离平衡位置时,速度方向与位移方向相同,则位移和速度的方向可能相同也能相反,故D错误,E正确;
故选:BCE。
【点评】本题考查简谐运动的性质,要注意明确简谐运动中的受力、位移及速度均随时间做周期性变化。
29.(2019秋•叙州区期末)如图所示,轻弹簧放在光滑的水平面上,左端固定在竖直墙面上,弹簧处于自然伸长状态。一物块放在离弹簧右端一定距离的水平面上的A点,用水平向左的恒力推物块,使物块由静止开始向左运动并压缩弹簧,弹簧右端最大压缩到B点,弹簧的形变始终在弹性限度内,恒力始终作用在物块上,则下列说法正确的是( )
A.物块与弹簧刚接触时,物块的速度最大
B.弹簧压缩量最大时,弹簧的弹性势能小于推力F做的功
C.物块在A、B间往复运动
D.物块向左运动和向右运动过程中,速度最大的位置在同一位置
【分析】根据弹簧的受力分析物块运动的加速度变化,从而知道速度变化,在借助于功能关系找到物块运动过程中能量的转化关系。
【解答】解:A、物块压缩弹簧时,开始推力F大于弹簧的弹力,加速度方向向左,物体做加速运动,弹力增大,加速度减小,速度增大。故A错误;
B、当弹力与推力相等后,弹力大于推力,加速度方向向右,随着弹簧的压缩,加速度增大,加速度方向与速度方向相反,速度减小,当速度减到零时,弹性势能增大到最大,根据功能关系可知弹簧的弹性势能等于推力F做的功,故B错误;
C、当弹性势能最大时,弹簧的加速度是向右的,所以物块开始向右运动,弹性势能释放逐渐转化为克服恒力F做的功,根据功能关系可知当物块运动到A点时速度恰好减小到零,所以物块在A、B间往复运动,故C正确;
D、物块向左运动和向右运动过程中,速度最大的位置都出现在加速度为零的位置,即:F=kx,弹簧压缩量都等于:x= 的位置,速度最大,所以速度最大的位置在同一位置,故D正确;
故选:CD。
【点评】本题关键是明确物体做简谐运动的条件,判断出物体做简谐运动,然后根据简谐运动的对称性进行判断。
30.(2020•浙江模拟)如图所示,把能在绝缘光滑水平面上做简谐运动的弹簧振子放在水平向右的匀强电场中,小球在O点时,弹簧处于原长,A、B为关于O对称的两个位置,现在使小球带上负电,并让小球从B点静止释放,那么下列说法不正确的是( )
A.小球仍然能在A、B间做简谐运动,O点是其平衡位置
B.小球从B运动到A的过程中,动能一定先增大后减小
C.小球仍然能做简谐运动,但其平衡位置不在O点
D.小球不可能再做简谐运动
【分析】根据共点力平衡的条件判断平衡位置点。对小球受力分析,求出小球受到的合外力表达式,根据简谐运动的条件明确是否能做简谐运动。
【解答】解:ACD、当弹簧弹力等于电场力时为平衡位置,此时弹簧被压缩,平衡位置不再是O点;由于电场力是恒力,不随弹簧的长度发生变化而弹簧的弹力随弹簧的形变量发生变化,由受力特点可知,小球在电场力和弹力作用下依然做简谐运动,故A错误,C正确,D错误;
B、由于B点的弹簧弹力大小与电场力大小关系未知,所以也无法判断A点两力关系,所以小球从B运动到A的过程中,动能可能先增大后减小,也可能一直增大,故B错误;
本题选择错误的,故选:ABD。
【点评】本题考查简谐运动的判断,要注意根据回复力的公式进行判断;因为电场力与重力类似,故本题类似与竖直方向的弹簧的简谐振动,可以借鉴其研究方法。
31.(2020春•站前区校级月考)如图所示为一做简谐运动的物体所受的回复力F随时间t的变化规律,下列说法正确的是( )
A.该简谐运动的周期为4s
B.1s~2s的过程中,物体做减速运动
C.物体在3s末与5s末的运动方向相反
D.5s与7s时物体的位移相同
E.0﹣2s的时间内,回复力的功率先增大再减小
【分析】明确振动图象的性质,根据图象即可确定周期以及振子的振动方向;振子做简谐运动,靠近平衡位置过程是加速运动,远离平衡位置过程是减速运动,回复力F=﹣kx,根据功率公式可确定回复力的功率。
【解答】解:A、由图象可知该简谐运动的周期为8s,故A错误;
B、在t从0到2s时间内,做简谐运动的物体所受的回复力增大,说明位移增大,物体做减速运动,故B正确;
C、从图中可得:在t1=3s和t2=5s时,物体所受的回复力大小相等,物体的速度大小相等,方向相同,故C错误;
D、从图中可知t2=5s和t3=7s时,回复力大小相等,方向相同,则有物体的位移大小相等,方向相同,故D正确;
E、从图中可得:t=0时物体所受回复力为零,则回复力做功的功率为零,t=2s时物体所受的回复力最大,但此时物体的速度为零,则回复力做功的功率为零,因此0∼2s的时间内,回复力做功的功率先增大后减小,故E正确。
故选:BDE。
【点评】本题考查简谐运动的图象应用,关键是明确简谐运动具有对称性和周期性,明确回复力F=﹣kx,并掌握功率公式P=Fv的正确应用。
32.(2020秋•诸暨市校级期中)一个在水平方向做简谐运动的弹簧振子的振动周期是0.025s,当振子从平衡位置开始向右运动,在0.17s时刻,振子的运动情况是( )
A.正在向左做减速运动 B.正在向右做加速运动
C.加速度正在减小 D.动能正在减小
【分析】以水平向右为坐标轴的正方向,振子向右经过平衡位置O点时开始计时,则t=0时刻振子的位移x=0.根据时间与周期的倍数关系,分析振子的位移变化,即可知道振子的运动情况.根据简谐运动振子的加速度与位移的关系a=﹣分析加速度的变化,并判断动能的变化情况.
【解答】解:
A、B、以水平向右为坐标的正方向,振动周期是T=0.025s,振子从平衡位置开始向右运动,因为n===6T,则t=0.17s时刻在6T到7T之间,因此振动正在向右做加速运动,故A错误,B正确。
C、振子正在向平衡位置运动,位移减小,由a=﹣分析可知振子的加速度正在减小,故C正确。
D、由于振子正在做加速运动,动能正在增大,故D错误。
故选:BC。
【点评】本题关键抓住简谐运动的周期性,分析时间与周期的关系分析振子的位移变化,要掌握加速度与位移的关系,根据计时开始时刻的加速度及方向解题.
三.填空题(共4小题)
33.(2021•闵行区二模)如图,轻质弹簧一端固定,另一端连接套在水平光滑杆上的小球A,A以O点为平衡位置振动。小球B在竖直平面内以O′为圆心做匀速圆周运动(O与O′在同一竖直线上),角速度为ω,半径为R。用竖直向下的平行光照射小球B,可以观察到小球B在水平杆上的“影子”和小球A在任何瞬间都重合。由此可知:小球A的振动周期为 ,小球A的最大加速度大小为 ω2R 。
【分析】本题B圆周运动一圈A正好做一次全振动,周期相等;通过求B的加速度得出A的最大加速度。
【解答】解:小球B在水平杆上的“影子”和小球A在任何瞬间都重合,则小球B在水平方向上的影子的速度时刻与小球A的速度相等,小球A振动周期与小球B做匀速圆周运动周期相等即T=;
小球B做匀速圆周运动线速度为v=ωR,加速度为a==ω2R,在水平方向上B的加速度水平分量与A的加速度相同,当小球A到达最左端和最右端时的加速度最大,此时B的加速度水平分量恰好等于其向心加速度,即小球A的最大加速度与小球B做匀速圆周运动的向心加速度相等为ω2R。
故答案为:,ω2R
【点评】本题考查简谐运动基本知识,小球A完成一次全振动的时间为一个周期,要把握在水平方向上A、B速度和加速度相同的特点解题.
34.(2021•江门一模)一弹簧振子的位移y随时间t变化的关系式为y=0.1sin2.5πt,位移y的单位为m,时间t的单位为s。在t=0.2s时,振子的运动速度为 0 ,该振子在固有频率为f0的周期性驱动力的作用下做受迫振动时振幅最大,则f0为 1.25 Hz。
【分析】质点做简谐运动,将时间代入方程,求出位移,结合位移的特点判断速度;振动方程为y=Asinωt=0.1sin2.5πt,可读出振幅和角速度,然后根据周期与角速度的关系求出周期,再求出其固有周期,结合共振的条件判断即可。
【解答】解:质点做简谐运动,振动方程为y=0.1sin2.5πt,结合振动方程:y=Asinωt可知其振幅为0.1m;可读出角速度为ω=2.5π,故周期:T==s=0.8s;
0.2s时刻的位移:y=0.1sin(2.5π×0.2)m=0.1m;由于0.2s时刻弹簧振子的位移等于振幅,即振子在其最大位移处,所以振子的速度等于零;
振子振动的固有频率:Hz=1.25Hz;该振子在固有频率为f0的周期性驱动力的作用下做受迫振动时振幅最大,则f0等于弹簧振子的固有周期1.25Hz。
故答案为:0,1.25
【点评】本题考查理解简谐运动方程和分析振动过程的能力,要掌握振动方程的标准式:x=Asinωt,会分析质点的位移和速度等运动情况。
35.(2019秋•虹口区期末)现有下列四种形式的运动:①匀速直线运动:②自由落体运动:③匀速圆周运动 ④简谐运动。根据运动的特点,可将 ①② 分为一类, ③④ 分为另一类。理由是 匀速直线运动与自由落体运动没有周期性,匀速圆周运动与简谐运动具有周期性 (填写编号)
【分析】根据四种运动的运动性质与特点,根据它们的共性进行分类,然后答题。
【解答】解:匀速直线运动与自由落体运动没有周期性,匀速圆周运动与简谐运动具有周期性,因此①②可以分为一类,③④可以分为一类;
故答案为:①②;③④;匀速直线运动与自由落体运动没有周期性,匀速圆周运动与简谐运动具有周期性。
【点评】本题考查了运动的分类问题,知道各运动的运动性质与运动特点进行分类即可,掌握基础知识是解题的前提,平时要注意基础知识的学习。
36.(2019春•徐州期末)2011年3月11日14时46分,日本宫城县和岩手县等地发生9.0级地震,导致很多房屋坍塌,场景惨不忍睹。地震中,建筑物的振动周期 都相同 (填“都相同”或“有所不同”),建筑物的振幅 有所不同 (填“都相同”或“有所不同”),如果房屋的固有频率与地震波的频率相差很远,房屋 更不容易 (填“更不容易”或“更容易”)坍塌。
【分析】受迫振动的周期等于驱动力的周期,物体发生共振的条件是驱动力的频率等于物体本身固有的频率。
【解答】解:所有建筑物均做受迫振动,受迫振动的周期等于驱动力的周期,所以建筑物的振动周期都相同,
各建筑物的固有周期不同,驱动力的周期越接近建筑物的固有周期,建筑物的振幅越大,所以建筑物的振幅有所不同,
如果房屋的固有频率与地震波的频率相差很远,则建筑物越不容易发生共振,振幅越小,更不容易坍塌;
故答案为:都相同 有所不同 更不容易;
【点评】解决该题需熟记受迫振动的周期特征,明确共振的条件和振幅特征;
相关资料
更多

