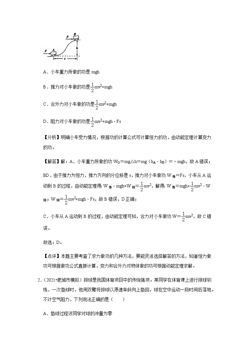
资料中包含下列文件,点击文件名可预览资料内容
还剩40页未读,
继续阅读
所属成套资源:新课改-高中物理-必修第2册讲义(共20讲)
成套系列资料,整套一键下载
新课改-高中物理-必修第2册 14 A动能和动能定理 基础版 试卷
展开
这是一份新课改-高中物理-必修第2册 14 A动能和动能定理 基础版,文件包含新课改-高中物理-必修第2册14A动能和动能定理基础版教师版docx、新课改-高中物理-必修第2册14A动能和动能定理基础版学生版docx等2份试卷配套教学资源,其中试卷共61页, 欢迎下载使用。
动能和动能定理知识点:动能和动能定理一、动能的表达式1.表达式:Ek=eq \f(1,2)mv2.2.单位:与功的单位相同,国际单位为焦耳,符号为J.3.标矢性:动能是标量,只有大小,没有方向.二、动能定理1.内容:力在一个过程中对物体做的功,等于物体在这个过程中动能的变化.2.表达式:W=eq \f(1,2)mv22-eq \f(1,2)mv12.如果物体受到几个力的共同作用,W即为合力做的功,它等于各个力做功的代数和.3.适用范围:动能定理是物体在恒力作用下,并且做直线运动的情况下得到的,当物体受到变力作用,并且做曲线运动时,可以采用把整个过程分成许多小段,也能得到动能定理.技巧点拨一、动能1.对动能的理解(1)动能是标量,没有负值,与物体的速度方向无关.(2)动能是状态量,具有瞬时性,与物体的运动状态(或某一时刻的速度)相对应.(3)动能具有相对性,选取不同的参考系,物体的速度不同,动能也不同,一般以地面为参考系.2.动能变化量ΔEkΔEk=eq \f(1,2)mv22-eq \f(1,2)mv12,若ΔEk>0,则表示物体的动能增加,若ΔEk
相关资料
更多

