高中生物高考第八单元 生物的变异、育种与进化(作业)
展开
这是一份高中生物高考第八单元 生物的变异、育种与进化(作业),共11页。
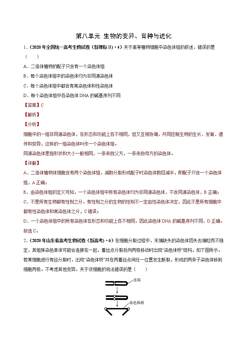
第八单元 生物的变异、育种与进化1.(2020年全国统一高考生物试卷(新课标Ⅱ)·4)关于高等植物细胞中染色体组的叙述,错误的是( )A.二倍体植物的配子只含有一个染色体组B.每个染色体组中的染色体均为非同源染色体C.每个染色体组中都含有常染色体和性染色体D.每个染色体组中各染色体DNA的碱基序列不同【答案】C【解析】【分析】细胞中的一组非同源染色体,在形态和功能上各不相同,但又互相协调,共同控制生物的生长、发育、遗传和变异,这样的一组染色体叫作一个染色体组。同源染色体是指形状和大小一般相同,一条来自父方,一条来自母方的染色体。【详解】A、二倍体植物体细胞含有两个染色体组,减数分裂形成配子时染色体数目减半,即配子只含一个染色体组,A正确;B、由染色体组的定义可知,一个染色体组中所有染色体均为非同源染色体,不含同源染色体,B正确;C、不是所有生物都有性别之分,有性别之分的生物的性别不一定由性染色体决定,因此不是所有细胞中都有性染色体和常染色体之分,C错误;D、一个染色体组中的所有染色体在形态和功能上各不相同,因此染色体DNA的碱基序列不同,D正确。故选C。2.(2020年山东省高考生物试卷(新高考)·6)在细胞分裂过程中,末端缺失的染色体因失去端粒而不稳定,其姐妹染色单体可能会连接在一起,着丝点分裂后向两极移动时出现“染色体桥”结构,如下图所示。若某细胞进行有丝分裂时,出现“染色体桥”并在两着丝点间任一位置发生断裂,形成的两条子染色体移到细胞两极。不考虑其他变异,关于该细胞的说法错误的是( )A.可在分裂后期观察到“染色体桥”结构B.其子细胞中染色体的数目不会发生改变C.其子细胞中有的染色体上连接了非同源染色体片段D.若该细胞基因型为Aa,可能会产生基因型为Aaa的子细胞【答案】C【解析】【分析】分析题图可知,缺失端粒的染色体不稳定,其姐妹染色单体可能会连接在一起,着丝点分裂后形成“染色体桥”结构,当两个着丝点间任意位置发生断裂,则可形成两条子染色体,并分别移向细胞两极,根据以上信息答题。【详解】A、由题干信息可知,着丝点分裂后向两极移动时出现“染色体桥”结构,故可以在有丝分裂后期观察到“染色体桥”结构,A正确;B、出现“染色体桥”后,在两个着丝点间任意位置发生断裂,可形成两条子染色体分别移向细胞两极,其子细胞中染色体数目不会发生改变,B正确;C、“染色体桥”现象使姐妹染色单体之间发生了片段的转接,不会出现非同源染色体片段,C错误;D、若该细胞的基因型为Aa,出现“染色体桥”后着丝点间任意位置发生断裂时,一条姐妹染色单体上的a转接到了另一条姐妹染色体上,则会产生基因型为Aaa的子细胞,D正确。故选C。【点睛】本题结合“染色体桥”现象,考查染色体的变异,要求考生识记染色体结构变异和数目变异的类型及原理,并结合题图信息准确判断各选项。3.(2020年江苏省高考生物试卷·9)某膜蛋白基因在其编码区的5′端含有重复序列CTCTT CTCTT CTCTT,下列叙述正确的是( )A.CTCTT重复次数改变不会引起基因突变B.CTCTT重复次数增加提高了该基因中嘧啶碱基的比例C.若CTCTT重复6次,则重复序列之后编码的氨基酸序列不变D.CTCTT重复次数越多,该基因编码的蛋白质相对分子质量越大【答案】C【解析】【分析】基因表达的过程包括转录和翻译,以DNA的一条单链为模板,转录出的mRNA从核孔中游离出,到达细胞质的核糖体上,参与蛋白质的合成(翻译)。基因突变:DNA分子中发生碱基对的替换、增添和缺失,而引起的基因结构的改变。【详解】A、重复序列位于膜蛋白基因编码区,CTCTT重复次数的改变即基因中碱基数目的改变,会引起基因突变,A错误;B、基因中嘧啶碱基的比例=嘌呤碱基的比例=50%,CTCTT重复次数的改变不会影响该比例,B错误;C、CTCTT重复6次,即增加30个碱基对,由于基因中碱基对数目与所编码氨基酸数目的比例关系为3∶1,则正好增加了10个氨基酸,重复序列后编码的氨基酸序列不变,C正确;D、重复序列过多可能影响该基因的表达,编码的蛋白质相对分子质量不一定变大,D错误;故选C。4.(2020年江苏省高考生物试卷·8)下列叙述中与染色体变异无关的是( )A.通过孕妇产前筛查,可降低21三体综合征的发病率B.通过连续自交,可获得纯合基因品系玉米C.通过植物体细胞杂交,可获得白菜-甘蓝D.通过普通小麦和黑麦杂交,培育出了小黑麦【答案】B【解析】【分析】染色体变异包括染色体结构的变异和染色体数目的变异。染色体结构的变异会使染色体上基因的数目或排列顺序发生改变,从而导致性状的变异,包括缺失、重复、倒位、易位;染色体数目的变异是指染色体数目以染色体组的方式成倍地增加或减少,或个别染色体的增加或减少,分为非整倍性变异和整倍性变异。【详解】A、21三体综合征属于染色体数目变异中的非整倍性变异,A错误;B、连续自交可获得纯合基因品系玉米,原理为基因重组,子代染色体结构和数目均未改变,与染色体变异无关,B正确;C、植物体细胞杂交的过程细胞发生了染色体数目的变异,C错误;D、普通小麦与黑麦杂交后,需用秋水仙素处理使染色体数目加倍,才能培育出稳定遗传的小黑麦,利用了染色体数目的变异原理,D错误;故选B。5.(2020年天津高考生物试卷·7)一个基因型为DdTt的精原细胞产生了四个精细胞,其基因与染色体的位置关系见下图。导致该结果最可能的原因是( )A.基因突变B.同源染色体非姐妹染色单体交叉互换C.染色体变异D.非同源染色体自由组合【答案】B【解析】【分析】减数分裂过程:(1)减数第一次分裂间期:染色体的复制。(2)减数第一次分裂:①前期:联会,同源染色体上的非姐妹染色单体交叉互换;②中期:同源染色体成对的排列在赤道板上;③后期:同源染色体分离,非同源染色体自由组合;④末期:细胞质分裂。(3)减数第二次分裂过程:①前期:核膜、核仁逐渐解体消失,出现纺锤体和染色体;②中期:染色体形态固定、数目清晰;③后期:着丝点分裂,姐妹染色单体分开成为染色体,并均匀地移向两极;④末期:核膜、核仁重建、纺锤体和染色体消失。【详解】从图中看出一个DdTt的精原细胞产生了DT,Dt,dT和dt四种精子,而正常的减数分裂只能产生四个两种类型的精子,所以最可能的原因是这个精原细胞在减数第一次分裂前期,同源染色体非姐妹染色体单体之间发生了交叉互换,产生四种精子。故选B。【点睛】本题需要考生识记减数分裂的基本过程,结合图中四个细胞的基因型进行分析。6.(2020年浙江省高考生物试卷(7月选考)·13)下列关于遗传漂变和自然选择的叙述,正确的是( )A.遗传漂变在大种群中更易发生 B.遗传漂变能产生新的可遗传变异C.遗传漂变和自然选择不都是进化的因素 D.遗传漂变和自然选择均可打破遗传平衡【答案】D【解析】【分析】发生在一个小群体内,每代从基因库中抽取形成下一代个体的配子时,会产生较大误差,由这种误差引起群体基因频率的偶然变化,叫做遗传漂变。遗传漂变一般发生在小群体。在一个小群体中,由于一个小群体与其他群体相隔离,不能充分地随机交配或偶然死亡,因而在小群体内基因不能达到完全自由分离和组合,使基因频率容易产生偏差,甚至使这种基因在种群中消失。但这种偏差不是由于突变、选择等因素引起的。【详解】A、遗传漂变一般在发生在小群体中,由于一个小群体与其他群体相隔离,不能充分地随机交配或偶然死亡,因而在小群体内基因不能达到完全自由分离和组合,使基因频率容易产生偏差,A错误;B、遗传漂变没有产生基因突变或染色体变异,故没有产生新的可遗传变异,B错误;C、遗传漂变是由于一个小群体与其他群体相隔离,不能充分地随机交配或偶然死亡,因而在小群体内基因不能达到完全自由分离和组合,使基因频率容易产生偏差,使生物得到进化,自然选择会使基因频率定向改变,都是进化的因素,C错误;D、遗传漂变和自然选择都会导致基因频率改变,均可打破遗传平衡,D正确。故选D。【点睛】7.(2019天津卷·6)囊鼠的体毛深色(D)对浅色(d)为显性,若毛色与环境差异大则易被天敌捕食。调查不同区域囊鼠深色表现型频率,检测并计算基因频率,结果如图。下列叙述错误的是A.深色囊鼠与浅色囊鼠在不同区域的分布现状受自然选择影响 B.与浅色岩P区相比,深色熔岩床区囊鼠的杂合体频率低C.浅色岩Q区的深色囊鼠的基因型为DD、DdD.与浅色岩Q区相比,浅色岩P区囊鼠的隐性纯合体频率高【答案】B【解析】据图分析可知,深色囊鼠在深色熔岩床区表现型频率高,而在浅色岩P区和浅色岩Q区频率较低,因此,深色囊鼠与浅色囊鼠在不同区域的分布现状受自然选择影响,A正确;浅色岩P区,囊鼠的杂合体频率(Dd)=2×0.1×0.9=0.18,而深色熔岩床区囊鼠的杂合体(Dd)频率=2×0.7×0.3=0.42,与浅色岩P相比,深色熔岩床区囊鼠的杂合体频率高,B错误;囊鼠的体毛深色(D)对浅色(d)为显性,因此,浅色岩Q区的深色囊鼠的基因型为DD、Dd,C正确;浅色岩Q区隐性纯合体(dd)的频率=0.7×0.7=0.49,而浅色岩P区囊鼠的隐性纯合体(dd)的频率=0.9×0.9=0.81,因此,与浅色岩Q区相比,浅色岩P区囊鼠的隐性纯合体频率高,D正确;因此,本题答案选B。【点睛】解答本题的关键是: 明确基因频率的计算方法,在一个自由交配的种群中,基因A、a的频率分别为P(A)、P(a),则基因型AA、Aa、aa的频率为:P(AA)=P(A)2,P(aa)=P(a)2,P(Aa)=2P(A)×P(a)。8.(2019江苏卷·4)下列关于生物变异与育种的叙述,正确的是A.基因重组只是基因间的重新组合,不会导致生物性状变异B.基因突变使DNA序列发生的变化,都能引起生物性状变异C.弱小且高度不育的单倍体植株,进行加倍处理后可用于育种D.多倍体植株染色体组数加倍,产生的配子数加倍,有利于育种【答案】C【解析】基因重组是在有性生殖的过程,控制不同性状的基因的重新组合,会导致后代性状发生改变,A错误;基因突变会导致DNA的碱基序列发生改变,但由于密码子的简并性等原因,基因突变不一定会导致生物体性状发生改变,B错误;二倍体花药离体培养获得的单倍体高度不孕,但是用秋水仙素处理后使得其染色体数目加倍,为可育的二倍体,且肯定是纯种,C正确;多倍体的染色体组数如果奇倍数的增加(如三倍体),其后代遗传会严重的不平衡,在减数分裂形成配子时,同源染色体联会紊乱,不能形成正常的配子,因此不利于育种,D错误。9.(2019江苏卷·18)人镰刀型细胞贫血症是基因突变造成的,血红蛋白β链第6个氨基酸的密码子由GAG变为GUG,导致编码的谷氨酸被置换为缬氨酸。下列相关叙述错误的是A.该突变改变了DNA碱基对内的氢键数B.该突变引起了血红蛋白β链结构的改变C.在缺氧情况下患者的红细胞易破裂D.该病不属于染色体异常遗传病【答案】A【解析】人的镰刀型贫血症的发病的根本原因是基因突变,由于血红蛋白基因中碱基对替换造成的蛋白质结构异常,患者的红细胞呈镰刀型,容易破裂,使人患溶血性贫血,严重时会导致死亡。镰刀型细胞贫血症是由于血红蛋白基因中T—A碱基对被替换成A—T,A—T碱基对和C—G碱基对的数目均不变,故氢键数目不变,A错误;血红蛋白基因中碱基对的替换造成基因结构改变,进而导致血红蛋白结构异常,B正确;患者的红细胞呈镰刀型,容易破裂,使人患溶血性贫血,C正确;镰刀型贫血症属于单基因遗传病,不属于染色体异常遗传病,D正确。故选A。10.(2020年全国统一高考生物试卷(新课标Ⅰ)·32)遗传学理论可用于指导农业生产实践。回答下列问题:(1)生物体进行有性生殖形成配子的过程中,在不发生染色体结构变异的情况下,产生基因重新组合的途径有两条,分别是________________。(2)在诱变育种过程中,通过诱变获得的新性状一般不能稳定遗传,原因是________________,若要使诱变获得的性状能够稳定遗传,需要采取的措施是____________。【答案】(1)在减数分裂过程中,随着非同源染色体的自由组合,非等位基因自由组合;同源染色体上的等位基因随着非姐妹染色单体的交换而发生交换,导致染色单体上的基因重组 (2)控制新性状的基因是杂合的 通过自交筛选性状能稳定遗传的子代 【解析】【分析】1、基因重组是指在生物体进行有性生殖的过程中,控制不同性状的基因的重新组合。它包括:①减数第一次分裂过程中,随着非同源染色体的自由组合,非等位基因自由组合;②减数分裂形成四分体时期,位于同源染色体上的等位基因随着非姐妹染色单体的交换而发生交换,导致染色单体上的基因重组。2、诱变育种是指利用物理因素或化学因素来处理生物,使生物发生基因突变。用这种方法可以提高突变率,在较短时间内获得更多的优良变异类型。其原理是基因突变。【详解】(1)由分析可知,减数分裂形成配子的过程中,基因重组的途径有减数第一次分裂后期,非同源染色体上的非等位基因自由组合;减数第一次分裂前期同源染色体的非姐妹染色单体之间发生交叉互换。(2)在诱变育种过程中,诱变获得的新个体通常为杂合子,自交后代会发生性状分离,故可以将该个体进行自交,筛选出符合性状要求的个体后再自交,重复此过程,直到不发生性状分离,即可获得稳定遗传的纯合子。【点睛】本题考查基因重组和育种的相关知识,要求考生掌握基因重组的概念和分类、诱变育种的原理和应用,并能灵活运用解题。11.(2020年全国统一高考生物试卷(新课标Ⅲ)·32)普通小麦是目前世界各地栽培的重要粮食作物。普通小麦的形成包括不同物种杂交和染色体加倍过程,如图所示(其中A、B、D分别代表不同物种的一个染色体组,每个染色体组均含7条染色体)。在此基础上,人们又通过杂交育种培育出许多优良品种。回答下列问题:(1)在普通小麦的形成过程中,杂种一是高度不育的,原因是________。已知普通小麦是杂种二染色体加倍形成的多倍体,普通小麦体细胞中有__________条染色体。一般来说,与二倍体相比,多倍体的优点是__________(答出2点即可)。(2)若要用人工方法使植物细胞染色体加倍,可采用的方法有_______(答出1点即可)。(3)现有甲、乙两个普通小麦品种(纯合体),甲的表现型是抗病易倒伏,乙的表现型是易感病抗倒伏。若要以甲、乙为实验材料设计实验获得抗病抗倒伏且稳定遗传的新品种,请简要写出实验思路_______。【答案】(1)无同源染色体,不能进行正常的减数分裂 42 营养物质含量高、茎秆粗壮 (2)秋水仙素处理 (3)甲、乙两个品种杂交,F1自交,选取F2中既抗病又抗倒伏、且自交后代不发生性状分离的植株 【解析】【分析】图中是普通小麦育种的过程,一粒小麦和斯氏麦草杂交形成杂种一,经过加倍后形成拟二粒小麦AABB,在和滔氏麦草杂交获得杂种二ABD,然后加倍形成普通小麦AABBDD。秋水仙素可以抑制纺锤丝的形成,导致细胞染色体数目加倍。【详解】(1)杂种一是一粒小麦和斯氏麦草杂交的产物,细胞内含有一粒小麦和斯氏麦草各一个染色体组,所以细胞内不含同源染色体,不能进行正常的减数分裂,因此高度不育;普通小麦含有6个染色体组,每个染色体组有7条染色体,所以体细胞有42条染色体;多倍体植株通常茎秆粗壮,叶片、果实和种子都比较大,糖类和蛋白质等营养物质的含量都有所增加。(2)人工诱导植物细胞染色体加倍可以采用秋水仙素处理。(3)为获得稳定遗传的抗病抗倒伏的小麦,可以利用杂交育种,设计思路如下:将甲和乙两品种杂交获得F1,将F1植株进行自交,选取F2中既抗病又抗倒伏的、且自交后代不发生性状分离的植株,即为稳定遗传的抗病又抗倒伏的植株。【点睛】本题考查染色体变异和育种的知识,考生理解多倍体育种的过程是本题的难点,同时设计实验需要理解杂交育种的步骤。12.(2020年天津高考生物试卷·17)小麦的面筋强度是影响面制品质量的重要因素之一,如制作优质面包需强筋面粉,制作优质饼干需弱筋面粉等。小麦有三对等位基因(A/a,B1/B2,D1/D2)分别位于三对同源染色体上,控制合成不同类型的高分子量麦谷蛋白(HMW),从而影响面筋强度。科研人员以两种纯合小麦品种为亲本杂交得F1,F1自交得F2,以期选育不同面筋强度的小麦品种。相关信息见下表。基因基因的表达产物(HMW)亲本F1育种目标小偃6号安农91168强筋小麦弱筋小麦A甲++++-B1乙-++-+B2丙+-++-D1丁+-+-+D2戊-+++-注:“+”表示有相应表达产物;“-”表示无相应表达产物据表回答:(1)三对基因的表达产物对小麦面筋强度的影响体现了基因可通过控制________来控制生物体的性状。(2)在F1植株上所结的F2种子中,符合强筋小麦育种目标的种子所占比例为________,符合弱筋小麦育种目标的种子所占比例为________。(3)为获得纯合弱筋小麦品种,可选择F2中只含________________产物的种子,采用______________等育种手段,选育符合弱筋小麦育种目标的纯合品种。【答案】(1)蛋白质的结构 (2)1/16 0 (3)甲、乙、丁 诱变、基因工程、将其与不含甲产物的小麦品种进行杂交 【解析】【分析】本题联系基因的自由组合定律和育种的相关知识综合考查遗传学相关规律的应用。由题意分析得知,亲本小偃6号基因型为AAB2B2D1D1,安农91168的基因型为AAB1B1D2D2,育种目标中强筋小麦基因型为AAB2B2D2D2,弱筋小麦基因型为aaB1B1D1D1,由此再结合自由组合定律解题即可。【详解】(1)由题意“控制合成不同类型的高分子量麦谷蛋白,从而影响面筋强度”可知,三对基因的表达产物对小麦面筋强度的影响体现了基因可通过控制蛋白质的结构直接控制生物体的性状。
(2)由分析可知,亲本小偃6号基因型为AAB2B2D1D1,安农91168的基因型为AAB1B1D2D2,则F1的基因型为AAB1B2D1D2,而育种目标中强筋小麦基因型为AAB2B2D2D2,弱筋小麦基因型为AAB1B1D1D1,根据自由组合定律可得出,F2中符合强筋小麦育种目标的种子占1×1/4×1/4=1/16,符合弱筋小麦育种目标的种子占0。
(3)为获得纯合弱筋小麦品种(aaB1B1D1D1),能从F2中选择的只能是AAB1B1D1D1,即含有甲、乙和丁产物的小麦种子。由于小麦AAB1B1D1D1没有a基因,要想获得aaB1B1D1D1,则需要通过诱变或基因工程使其获得a基因,或通过将其与不含甲产物的小麦品种进行杂交以获得aa的个体。【点睛】本题是一道综合性强的遗传学题,解题突破口在于将图表中的基因的表达产物与个体的基因型联系起来,实际难度不大。
相关试卷
这是一份高中生物高考 2021届高考二轮精品专题七 生物的变异、育种和进化 学生版,共19页。试卷主要包含了2021年备考时应注意,关注育种方法,准确选取育种方案,物种形成和生物进化的区别与联系,基因频率和基因型频率的计算方法等内容,欢迎下载使用。
这是一份高中生物高考 2021届小题必练14 生物的变异及育种 生物的进化 学生版,共15页。试卷主要包含了果蝇的性染色体有如下异常情况等内容,欢迎下载使用。
这是一份高中生物高考第八单元 生物的变异、育种与进化(作业),共11页。

