高中生物高考 2021届高考二轮精品专题七 生物的变异、育种和进化 学生版
展开
这是一份高中生物高考 2021届高考二轮精品专题七 生物的变异、育种和进化 学生版,共19页。试卷主要包含了2021年备考时应注意,关注育种方法,准确选取育种方案,物种形成和生物进化的区别与联系,基因频率和基因型频率的计算方法等内容,欢迎下载使用。
专题 七
××
生物的变异、育种和进化
命题趋势
1.由五年的考频可以看出本专题在全国卷中考查的主要内容是基因重组,基因突变和染色体变异的种类及特点。
2.在题型方面,选择题和非选择题都有考查到。选择题常结合人类遗传病考查染色体变异;非选择题常结合遗传规律进行考查,考查基因频率和基因型频率的计算,或者考查育种方法及原理。在命题形式方面,主要以文字题、育种方案设计题的形式呈现,考查学生对各类变异特点的理解和基因频率的计算。
3.2021年备考时应注意:染色体结构变异和数目变异重点关注;基因突变、基因重组、染色体变异、现代生物进化理论的复习应注重理解,对育种的复习要联系遗传和变异的原理。
考点清单
考点一 三种可遗传的变异
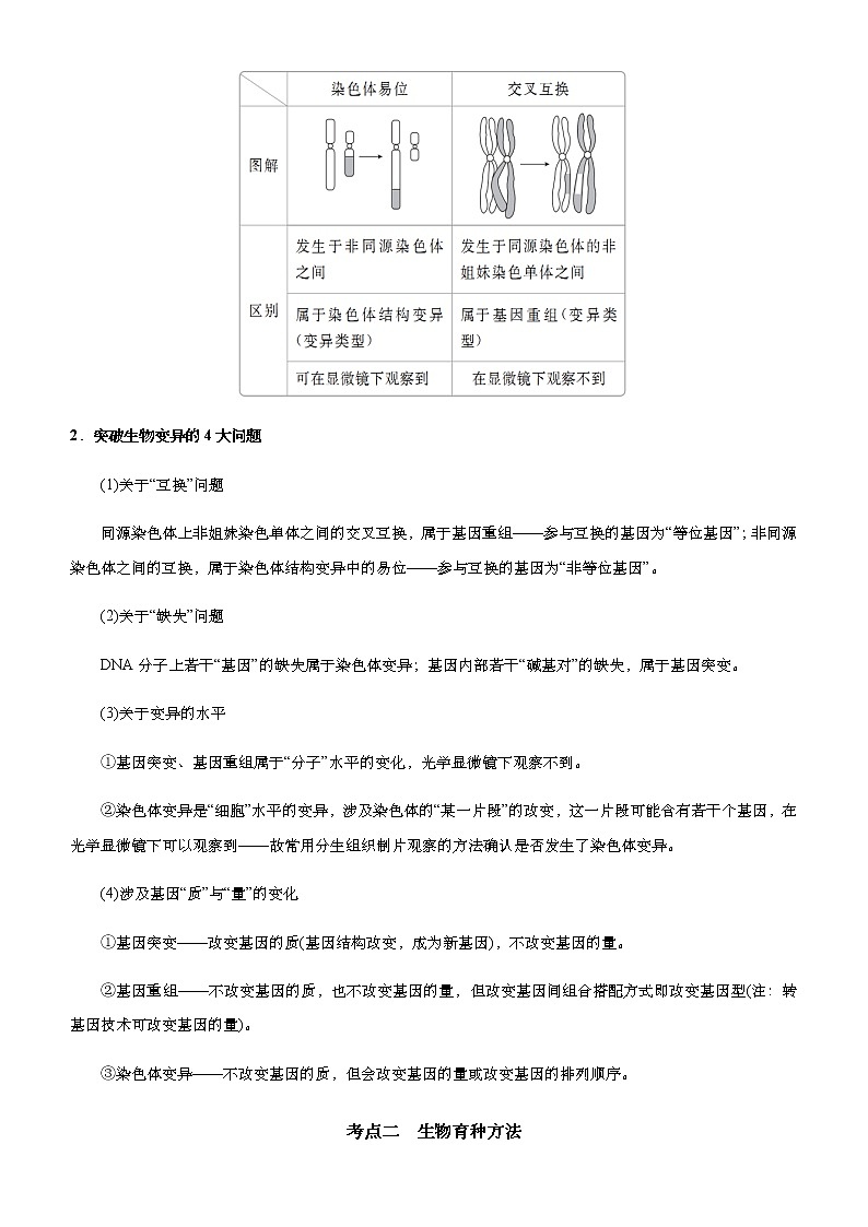
1.观察表中图示区分易位与交叉互换
2.突破生物变异的4大问题
(1)关于“互换”问题
同源染色体上非姐妹染色单体之间的交叉互换,属于基因重组——参与互换的基因为“等位基因”;非同源染色体之间的互换,属于染色体结构变异中的易位——参与互换的基因为“非等位基因”。
(2)关于“缺失”问题
DNA分子上若干“基因”的缺失属于染色体变异;基因内部若干“碱基对”的缺失,属于基因突变。
(3)关于变异的水平
①基因突变、基因重组属于“分子”水平的变化,光学显微镜下观察不到。
②染色体变异是“细胞”水平的变异,涉及染色体的“某一片段”的改变,这一片段可能含有若干个基因,在光学显微镜下可以观察到——故常用分生组织制片观察的方法确认是否发生了染色体变异。
(4)涉及基因“质”与“量”的变化
①基因突变——改变基因的质(基因结构改变,成为新基因),不改变基因的量。
②基因重组——不改变基因的质,也不改变基因的量,但改变基因间组合搭配方式即改变基因型(注:转基因技术可改变基因的量)。
③染色体变异——不改变基因的质,但会改变基因的量或改变基因的排列顺序。
考点二 生物育种方法
3.育种方法的识别
(1)根据操作过程识别育种方法
①利用物理或化学方法处理育种材料的育种方法——诱变育种。
②只有杂交或杂交、自交相结合的育种方法——杂交育种。
③花药离体培养和秋水仙素相结合的育种方法——单倍体育种。
④只有秋水仙素处理使染色体数目加倍的育种方法——多倍体育种。
⑤加上其他生物基因的育种方法——基因工程育种。
(2)根据基因型的改变确定育种方法
对于某些图解,可根据基因型的改变进行育种方法的判别。如图所示:
根据基因型的变化可以判断:“aabb×AABBAaBbAAbb”为杂交育种,“aabb×AABBAaBbAbAAbb”为单倍体育种,“AABBAaBB”为诱变育种,“aabb×AABBAaBbAAaaBBbb”为多倍体育种。
4.关注育种方法
(1)原核生物不能运用杂交育种,如细菌的育种一般采用诱变育种。
(2)花药离体培养不等于单倍体育种,前者终点是单倍体幼苗,而后者终点是染色体加倍后的正常植株。
(3)多倍体育种中用秋水仙素处理萌发的种子或幼苗,而单倍体育种中只能用秋水仙素处理幼苗,而不能处理萌发的种子。
(4)动植物育种的区别
植物
自交性状分离后筛选,可选用连续自交的方法获得纯合子
动物
只能选相同性状的个体相互交配(注意性别和数量),待性状分离后筛选,然后用测交的方法获得纯合子
(5)育种年限的要求及计算
①对植物来说,要获得植株则比获得种子多一年。
②对跨年度的植物(如小麦),则比不跨年度的植株(如豌豆)要多一年。
5.准确选取育种方案
考点三 生物的进化
6.比较达尔文自然选择学说与现代生物进化理论
7.物种形成和生物进化的区别与联系
8.基因频率和基因型频率的计算方法
(1)通过基因数量计算基因频率
①若某基因在常染色体上,则
基因频率=×100%。
②若某基因只出现在X染色体上,则
基因频率=×100%。
(2)通过基因型频率计算基因频率
若已知AA、Aa、aa的频率,求A(a)的基因频率,则
A%=AA%+×Aa%;a%=aa%+×Aa%。
(3)运用哈代—温伯格平衡定律,由基因频率计算基因型频率
①内容:在一个有性生殖的自然种群中,当等位基因只有一对(Aa)时,设p代表A基因的频率,q代表a基因的频率,则:(p+q)2=p2+2pq+q2=1。
其中p2是AA(纯合子)基因型的频率,2pq是Aa(杂合子)的基因型频率,q2是aa(纯合子)的基因型频率。
②适用条件:在一个有性生殖的自然种群中,在符合以下五个条件的情况下,各等位基因的基因频率和基因型频率在一代代的遗传中是稳定不变的,或者说是保持着动态平衡的。这五个条件是:种群足够大;种群中个体间的交配是随机的;没有突变的发生;没有新基因的加入;没有自然选择。
精题集训
(70分钟)
经典训练题
1.(2020年全国统一高考生物试卷(新课标Ⅱ)·4)关于高等植物细胞中染色体组的叙述,错误的是( )
A.二倍体植物的配子只含有一个染色体组
B.每个染色体组中的染色体均为非同源染色体
C.每个染色体组中都含有常染色体和性染色体
D.每个染色体组中各染色体DNA的碱基序列不同
2.(2020年山东省高考生物试卷(新高考)·6)在细胞分裂过程中,末端缺失的染色体因失去端粒而不稳定,其姐妹染色单体可能会连接在一起,着丝点分裂后向两极移动时出现“染色体桥”结构,如下图所示。若某细胞进行有丝分裂时,出现“染色体桥”并在两着丝点间任一位置发生断裂,形成的两条子染色体移到细胞两极。不考虑其他变异,关于该细胞的说法错误的是( )
A.可在分裂后期观察到“染色体桥”结构
B.其子细胞中染色体的数目不会发生改变
C.其子细胞中有的染色体上连接了非同源染色体片段
D.若该细胞基因型为Aa,可能会产生基因型为Aaa的子细胞
3.(2020年江苏省高考生物试卷·9)某膜蛋白基因在其编码区的5′端含有重复序列CTCTT CTCTT CTCTT,下列叙述正确的是( )
A.CTCTT重复次数改变不会引起基因突变
B.CTCTT重复次数增加提高了该基因中嘧啶碱基的比例
C.若CTCTT重复6次,则重复序列之后编码的氨基酸序列不变
D.CTCTT重复次数越多,该基因编码的蛋白质相对分子质量越大
4.(2019江苏卷·18)人镰刀型细胞贫血症是基因突变造成的,血红蛋白β链第6个氨基酸的密码子由GAG变为GUG,导致编码的谷氨酸被置换为缬氨酸。下列相关叙述错误的是( )
A.该突变改变了DNA碱基对内的氢键数
B.该突变引起了血红蛋白β链结构的改变
C.在缺氧情况下患者的红细胞易破裂
D.该病不属于染色体异常遗传病
5.(2019天津卷·6)囊鼠的体毛深色(D)对浅色(d)为显性,若毛色与环境差异大则易被天敌捕食。调查不同区域囊鼠深色表现型频率,检测并计算基因频率,结果如图:
下列叙述错误的是( )
A.深色囊鼠与浅色囊鼠在不同区域的分布现状受自然选择影响
B.与浅色岩P区相比,深色熔岩床区囊鼠的杂合体频率低
C.浅色岩Q区的深色囊鼠的基因型为DD、Dd
D.与浅色岩Q区相比,浅色岩P区囊鼠的隐性纯合体频率高
高频易错题
1.下列有关生物变异及进化叙述正确的是( )
A.A或a中的每对碱基都可能改变,这体现了基因突变的不定向性
B.基因重组是生物变异的根本来源
C.位于性染色体上的基因都与性别决定有关
D.隔离是物种形成的必要条件
2.某DNA上的M基因编码含65个氨基酸的一条肽链。该基因发生缺失突变,使mRNA减少了一个AUA碱基序列,表达的肽链含64个氨基酸。以下说法正确的是( )
A.在突变基因表达时,翻译过程最多涉及到62种密码子
B.M基因突变后,参与基因复制的嘌呤核苷酸比例会上升
C.突变前后编码的两条多肽链中,最多有1个氨基酸不同
D.与原M基因相比,突变后的M基因热稳定性相对下降
3.黄色小鼠(AA)与黑色小鼠(aa)杂交,产生的F1(Aa)不同个体出现了不同体色。研究表明,不同体色的小鼠A基因的碱基序列相同,但A基因上二核苷酸(CpG)胞嘧啶有不同程度的甲基化(如图)现象出现,甲基化不影响基因DNA复制。有关分析错误的是( )
A.F1个体体色的差异与A基因甲基化程度有关
B.甲基化可能影响RNA聚合酶与该基因的结合
C.碱基甲基化不影响碱基互补配对过程
D.甲基化是引起基因突变的常见方式
4.果蝇种群中某个体X染色体上增加了一个相同片段,使其复眼由椭圆形变成条形。下列叙述正确的是( )
A.该条形眼果蝇在自然选择过程中可能会被淘汰
B.该变异属于基因突变,产生了生物进化的原材料
C.该条形眼果蝇与正常椭圆形眼果蝇之间存在着生殖隔离
D.该条形眼果蝇的基因种类数与基因库中的相同
5.在作物育种中,使作物具有矮生性状是某些农作物性状改良的方向之一。实验小组利用诱发基因突变的方法从某二倍体野生型水稻(株高正常)田中获得了一株矮生型突变体,将该突变体的花粉离体培养后得到若干单倍体植株,其中矮生植株占50%。下列有关叙述错误的是( )
A.可用矮生型突变体植株逐代自交的方法来获得能稳定遗传的植株
B.单倍体矮生植株与矮生型突变体植株不能进行基因交流
C.获得单倍体矮生植株的过程中,细胞的染色体组数目发生了整倍性的变化
D.获得的单倍体矮生植株长势弱小,所结的种子比野生型水稻的小
6.下图是三倍体无籽西瓜育种原理的流程图,请据图分析,下列说法错误的是( )
A.秋水仙素可抑制普通西瓜幼苗细胞有丝分裂前期形成纺锤体
B.三倍体植株授以二倍体的成熟花粉,可刺激其子房发育成无籽果实
C.三倍体的体细胞在有丝分裂中,能实现复制后的染色体平均分配到子细胞
D.四倍体与二倍体杂交能产生三倍体后代,说明四倍体与二倍体无生殖隔离
精准预测题
1.下列关于生物变异的叙述,错误的是( )
A.同一染色体上基因位置改变引起的生物性状改变不属于基因突变
B.若某基因缺失了单个碱基对,则该基因编码的肽链长度可能变长
C.减数分裂过程中,同源染色体上的非等位基因不可以发生基因重组
D.雌雄配子随机结合产生不同于亲本类型的子代个体不属于基因重组
2.我国科学家合成了4条酿酒酵母染色体,总体长度比天然染色体缩减8%,为染色体疾病、癌症和衰老等提供了研究与治疗模型。下列说法正确的是( )
A.合成人工染色体需要氨基酸和核糖核苷酸作为原料
B.通过荧光标记染色体上的基因可以知道基因在染色体上的位置
C.染色体上的DNA某处发生了个别碱基对的缺失,属于基因突变
D.酿酒酵母的抗逆性突变是逆境长期诱导的结果
3.下列关于育种的叙述,正确的是( )
A.杂交育种的原理是染色体变异
B.多倍体育种得到的个体都能进行正常的减数分裂
C.单倍体育种比诱变育种的目的性强,比杂交育种的年限短
D.通过人工诱变,人们有目的地选育新品种,能避免育种的盲目性
4.不同基因型的褐鼠对灭鼠灵药物的抗性及对维生素K的依赖性(即需要从外界环境中获取维生素K才能维持正常生命活动)的表现型如表。若对维生素K含量不足环境中的褐鼠种群长期连续使用灭鼠灵进行处理,则褐鼠种群中( )
基因型
rr
Rr
RR
灭鼠灵
敏感
抗性
抗性
维生素K依赖性
无
中度
高度
A.基因r的频率最终下降至0
B.抗性个体RR∶Rr=1∶1
C.绝大多数抗性个体的基因型为Rr
D.RR个体数量增加,rr个体数量减少
5.日前,我国科学家发现了一种全新的孟德尔显性遗传病及糖基化疾病——卵子死亡,表现为某些患者卵子取出体外放置一段时间或受精后一段时间,出现退化凋亡的现象。疾病的致病基因为细胞连接蛋白家族成员PANX1存在突变,突变通过影响蛋白糖基化、激活通道、加速ATP释放,致表现型出现。这是目前发现的PANX家族成员异常的首个离子通道疾病。下列有关说法错误的是( )
A.该疾病发病过程中基因对性状的控制方式与囊性纤维病类似
B.推测细胞能量供应异常是卵子死亡的直接原因之一
C.科学家研究的患者家系中,PANX1基因存在不同的突变,体现了基因突变的随机性
D.该疾病致病基因的发现,为女性不孕及试管婴儿反复失败提供了新的诊断和治疗思路
6.生物多样性是共同进化的结果,下列与进化和生物多样性有关的表述,正确的是( )
A.物种间的共同进化都是通过物种间的竞争实现的
B.地球上的生态系统从古至今都是由生产者、消费者和分解者组成的
C.生物多样性的形成是指新的物种不断形成的过程
D.一个物种的形成或灭绝,会影响到若干其他物种的进化
7.一对毛色正常鼠(P)交配,产下多只鼠(F1),其中一只雄鼠(甲)的毛色异常。已知该对亲本鼠不能再繁殖后代,假定该相对性状由常染色体上一对等位基因(A/a)控制,F1所有鼠能正常生长发育并具有生殖能力,后代都可成活。不考虑染色体变异和两个亲本产生配子时同时发生基因突变的情况。
(1)亲本毛色正常鼠的基因型可能是:Aa和Aa、________________、aa和aa。
(2)为探究雄鼠甲毛色异常的原因,用雄鼠甲分别与F1多只雌鼠交配。请预测结果并作出分析。
①如果F2中毛色正常鼠与毛色异常鼠的比例约为______,则亲本毛色正常鼠产生配子时没有发生基因突变。
②如果F2中毛色正常鼠与毛色异常鼠的比例约为______,则亲本毛色正常鼠产生配子时发生了隐性突变。
③如果F2中毛色正常鼠与毛色异常鼠的比例约为______,则亲本毛色正常鼠产生配子时发生了显性突变。
(3)写出探究雄鼠甲毛色异常原因的另一方案:____________________________________,预测该方案中可能性最高的实验结果:____________________________________________________。
8.普通小麦是目前世界各地栽培的重要粮食作物。普通小麦的形成包括不同物种杂交和染色体加倍过程,如图所示(其中A、B、D分别代表不同物种的一个染色体组,每个染色体组均含7条染色体)。在此基础上,人们又通过杂交育种培育出许多优良品种。回答下列问题:
(1)在普通小麦的形成过程中,杂种一是高度不育的,原因是________。已知普通小麦是杂种二染色体加倍形成的多倍体,普通小麦体细胞中有__________条染色体。一般来说,与二倍体相比,多倍体的优点是__________(答出2点即可)。
(2)若要用人工方法使植物细胞染色体加倍,可采用的方法有_______(答出1点即可)。
(3)现有甲、乙两个普通小麦品种(纯合体),甲的表现型是抗病易倒伏,乙的表现型是易感病抗倒伏。若要以甲、乙为实验材料设计实验获得抗病抗倒伏且稳定遗传的新品种,请简要写出实验思路_______。
参考答案
经典训练题
1.【答案】C
【解析】二倍体植物体细胞含有两个染色体组,减数分裂形成配子时染色体数目减半,即配子只含一个染色体组,A正确;由染色体组的定义可知,一个染色体组中所有染色体均为非同源染色体,不含同源染色体,B正确;不是所有生物都有性别之分,有性别之分的生物的性别不一定由性染色体决定,因此不是所有细胞中都有性染色体和常染色体之分,C错误;一个染色体组中的所有染色体在形态和功能上各不相同,因此染色体DNA的碱基序列不同,D正确。
2.【答案】C
【解析】由题干信息可知,着丝点分裂后向两极移动时出现“染色体桥”结构,故可以在有丝分裂后期观察到“染色体桥”结构,A正确;出现“染色体桥”后,在两个着丝点间任意位置发生断裂,可形成两条子染色体分别移向细胞两极,其子细胞中染色体数目不会发生改变,B正确;“染色体桥”现象使姐妹染色单体之间发生了片段的转接,不会出现非同源染色体片段,C错误;若该细胞的基因型为Aa,出现“染色体桥”后着丝点间任意位置发生断裂时,一条姐妹染色单体上的a转接到了另一条姐妹染色体上,则会产生基因型为Aaa的子细胞,D正确。
【点评】本题结合“染色体桥”现象,考查染色体的变异,要求考生识记染色体结构变异和数目变异的类型及原理,并结合题图信息准确判断各选项。
3.【答案】C
【解析】重复序列位于膜蛋白基因编码区,CTCTT重复次数的改变即基因中碱基数目的改变,会引起基因突变,A错误;基因中嘧啶碱基的比例=嘌呤碱基的比例=50%,CTCTT重复次数的改变不会影响该比例,B错误;CTCTT重复6次,即增加30个碱基对,由于基因中碱基对数目与所编码氨基酸数目的比例关系为3∶1,则正好增加了10个氨基酸,重复序列后编码的氨基酸序列不变,C正确;重复序列过多可能影响该基因的表达,编码的蛋白质相对分子质量不一定变大,D错误。
4.【答案】A
【解析】血红蛋白β链第6个氨基酸的密码子由GAG变为GUG,说明镰刀型细胞贫血症是由于血红蛋白基因中T-A碱基对被替换成A-T碱基对,替换后氢键数目不变,A错误;血红蛋白基因中碱基对的替换造成基因结构改变,进而导致血红蛋白结构异常,B正确;患者的红细胞呈镰刀型,容易破裂,使人患溶血性贫血,C正确;镰刀型贫血症属于单基因遗传病,不属于染色体异常遗传病,D正确。故选A。
5.【答案】B
【解析】据图分析可知,深色囊鼠在深色熔岩床区表现型频率高,而在浅色岩P区和浅色岩Q区频率较低,因此,深色囊鼠与浅色囊鼠在不同区域的分布现状受自然选择影响,A正确;浅色岩P区,囊鼠的杂合体频率(Dd)=2×0.1×0.9=0.18,而深色熔岩床区囊鼠的杂合体(Dd)频率=2×0.7×0.3=0.42,与浅色岩P相比,深色熔岩床区囊鼠的杂合体频率高,B错误;囊鼠的体毛深色(D)对浅色(d)为显性,因此,浅色岩Q区的深色囊鼠的基因型为DD、Dd,C正确;浅色岩Q区隐性纯合体(dd)的频率=0.7×0.7=0.49,而浅色岩P区囊鼠的隐性纯合体(dd)的频率=0.9×0.9=0.81,因此,与浅色岩Q区相比,浅色岩P区囊鼠的隐性纯合体频率高,D正确;因此,本题答案选B。
高频易错题
1.【答案】D
【解析】A或a为等位基因,其中的每对碱基都可能改变,这体现了基因突变的随机性,A错误;基因突变是生物变异的根本来源,B错误;位于性染色体上的基因的遗传往往性别相关联,未必都有性别决定有关,C错误;根据现代生物进化理论可知,隔离是物种形成的必要条件,D正确。
2.【答案】A
【解析】在突变基因的表达过程中,最多需要61种tRNA参与转运氨基酸,还有三种终止密码子,但是只要遇到其中一种即可终止,故最多涉及到62种密码子,A正确;M基因突变后,使mRNA减少了一个AUA碱基序列,根据碱基互补原则,因而参与基因复制的嘧啶核苷酸数量减少,但由于嘌呤和嘧啶配对,均为50%,突变前后此比例不会发生变化,故嘌呤核苷酸比例不变,B错误;根据题干:某DNA上的M基因编码含65个氨基酸的一条肽链,由于mRNA只减少了一个AUA碱基序列,仍编码一条64个氨基酸的肽链;如果减少的三个碱基在两个氨基酸之间,则突变前后编码的一条肽链,只少了1个氨基酸,其余均相同;如果减少发生在一个氨基酸对应的密码子内,则突变前后编码的这条肽链,有2个氨基酸不同,C错误;mRNA与DNA配对,mRNA上的AUA对应该基因中减少的序列为TAT,AT碱基之间只有两个氢键,GC之间三个氢键,基因发生缺失突变后AT碱基比例下降,GC相对上升,氢键越多结构越稳定,热稳定性越高,D错误。
3.【答案】D
【解析】根据题意和题图分析,基因型都为Aa的小鼠毛色不同,关键原因是A基因中二核苷酸(CpG)胞嘧啶有不同程度的甲基化,甲基化不影响基因DNA复制,但影响该基因的表达,所以会影响小鼠的毛色出现差异。根据前面的分析可知,F1个体的基因型都是Aa,但体色有差异,显然与A基因甲基化程度有关,A正确;RNA聚合酶与该基因的结合属于基因表达的关键环节,而A基因甲基化会影响其表达过程,所以B正确;碱基甲基化不影响DNA复制过程,而DNA复制过程有碱基互补配对过程,C正确;基因突变是基因中碱基对增添、缺失或替换导致基因结构的改变,而基因中碱基甲基化后仍然属于该基因,所以不属于基因突变,D错误。
4.【答案】A
【解析】该条形眼果蝇在自然选择过程中是否会被淘汰,关键是看其是否更适应环境条件,若不适应环境则可能会被淘汰,A正确;根据前面的分析可知,该变异属于染色体变异,B错误;该条形眼果蝇与正常椭圆形眼果蝇之间仍然可以正常交配并繁殖可育个体,不存在生殖隔离,C错误;该条形眼果蝇的基因种类数比基因库中的基因种类数要少,D错误。
5.【答案】D
【解析】获得的矮生型突变体植株为杂合子,可通过逐代自交淘汰隐性植株的方法使矮生基因纯合,以获得纯合的矮生植株,A正确;单倍体矮生植株与矮生型突变体植株存在生殖隔离,不能进行基因交流,B正确;获得单倍体矮生植株的过程中,细胞的染色体组数目减少一半,C正确;花药离体培养获得的单倍体矮生植株高度不育,因此其不能结种子,D错误。故选D。
6.【答案】D
【解析】秋水仙素可抑制细胞有丝分裂前期形成纺锤体,A正确;三倍体植株授以二倍体的成熟花粉,用于刺激三倍体的子房发育成无籽果实,B正确;三倍体的体细胞在有丝分裂时,间期DNA复制,后期着丝点分裂,染色单体分开,实现复制后的染色休平均分配到子细胞,C正确;四倍体与二倍体杂交产生的三倍体后代不可育,说明四倍体与二倍体有生殖隔离,D正确。
精准预测题
1.【答案】C
【解析】同一染色体上基因位置改变引起的生物性状改变不属于基因突变,而属于染色体结构变异,A正确;若某基因缺失了单个碱基对,使转录后的终止密码顺序被打乱,这样终止密码子可能延后出现,则该基因编码的肽链长度可能变长,B正确;减数分裂四分体时期,同源染色体的非姐妹染色单体之间的局部交叉互换,导致其上的非等位基因发生基因重组,C错误;雌雄配子随机结合产生不同于亲本类型的子代个体不属于基因重组,D正确;故选C。
2.【答案】B
【解析】染色体的成分是DNA和蛋白质,合成人工染色体需要氨基酸和脱氧核糖核苷酸作为原料,A错误;通过荧光标记染色体上的基因可以知道基因在染色体上的位置,B正确;染色体上的DNA某处发生了个别碱基对的缺失,如果是在非遗传效应的DNA片断,则不属于基因突变,C错误;酿酒酵母的抗逆性突变是不定向的,逆境只是对变异的性状起选择作用,D错误。
3.【答案】C
【解析】杂交育种的原理是基因重组,A错误;多倍体育种得到的三倍体个体不能进行正常的减数分裂,B错误;单倍体育种比诱变育种的目的性强,比杂交育种的年限短,C正确;基因突变是不定向的,通过人工诱变育种盲目性大,D错误。
4.【答案】C
【解析】由于对维生素K含量不足环境中的褐鼠种群长期连续使用灭鼠灵进行处理,仍有基因型为Rr的个体活着,所以基因r的频率不可能下降至0,A错误;抗性个体中,由于Rr对维生素K依赖性是中度,而RR对维生素K依赖性是高度,所以维生素K含量不足环境中主要是Rr的个体,B错误,C正确;由于RR对维生素K依赖性是高度,rr对灭鼠灵敏感,所以RR和rr个体数量都在减少,D错误。
5.【答案】C
【解析】该疾病发病过程中基因对性状的控制方式与囊性纤维病类似,都属于基因通过控制蛋白质的结构直接控制生物的性状,A正确;由题中信息“突变通过影响蛋白糖基化、激活通道、加速ATP释放,致表现型出现”,推测细胞能量供应异常是卵子死亡的直接原因之一,B正确;PANX1基因存在不同的突变,体现了基因突变的不定向性,C错误;该疾病致病基因的发现,为女性不孕及试管婴儿反复失败提供了新的诊断和治疗思路,D正确。
6.【答案】D
【解析】共同进化既包含生物与生物间的作用,还包含生物与环境间的相互作用,A错误;地球上最早的生态系统中只有生产者和分解者,B错误;生物多样性包含基因多样性、物种多样性、生态系统多样性,并非简单的指物种多样性,C错误;一个物种的形成或灭绝,会影响到它与其他物种间的相互关系,进而影响若干其他物种的进化,D正确。
7.【答案】(1)AA和Aa
(2)①2∶1 ②3∶1 ③1∶1
(3)F1毛色正常雌雄鼠随机交配获得F2,统计F2中毛色正常鼠与毛色异常鼠的比例 F2中毛色正常鼠与毛色异常鼠的比例约为8∶1
【解析】(1)结合题文“一对毛色正常鼠(P)交配,产下多只鼠(F1),其中一只雄鼠(甲)的毛色异常”分析,在不考虑染色体变异的前提下,出现的这只毛色异常的雄鼠甲可能是基因突变产生,也可能是亲代正常毛色鼠都是隐性基因携带者。若属于基因突变产生,在只考虑一方亲本产生配子时发生突变,则分两种情况:一是显性突变,即a→A,则亲本的基因型为aa和aa;二是隐性突变,即A→a,则亲本的基因型为AA和Aa;若属于亲代鼠都为携带者,则其基因型为Aa和Aa。故亲本毛色正常鼠的基因型可能有三种情况:Aa和Aa、AA和Aa、aa和aa。(2)为探究雄鼠甲毛色异常的原因,用雄鼠甲分别与F1多只雌鼠交配,观察统计F2中鼠的表现型及其比例。分三种情况讨论:①如果亲本毛色正常鼠产生配子时没有发生基因突变,则亲本的基因型为Aa和Aa,F1正常鼠的基因型为AA和Aa,且比例为1∶2,它们与雄鼠甲(aa)进行交配,产生的F2中毛色异常鼠(aa)的比例约为1/2×2/3=1/3,毛色正常鼠(A_)所占的比例为1-1/3=2/3,所以毛色正常鼠与毛色异常鼠的比例为2∶1。②如果亲本毛色正常鼠产生配子时发生了隐性突变(A→a),则亲本的基因型为AA和Aa,产生的F1中毛色正常鼠(A_)包括AA和Aa,比例为1∶1,它们与毛色异常的雄鼠甲(aa)交配,毛色异常鼠的比例约为1/2×1/2=1/4,毛色正常鼠所占的比例为1-1/4=3/4,即二者的比例为3∶1。③如果亲本毛色正常鼠产生配子时发生了显性突变a→A,则亲本的基因型为aa和aa,F1产生的正常鼠的基因型全为aa,这只毛色异常鼠的基因型为Aa,F2中毛色正常鼠与毛色异常鼠的比例约为1∶1。(3)探究雄鼠甲毛色异常原因也可从子代正常毛色鼠入手,通过让这部分鼠随机交配,统计F2中毛色正常鼠与毛色异常鼠的比例来推测亲本基因型,由于基因突变频率低,且具有不定向性,所以甲的出现最大的可能性为亲代皆为Aa,亲本的基因型为Aa和Aa,F1正常鼠的基因型为AA和Aa,且比例为1∶2,它们随机交配,产生的F2中毛色异常鼠(aa)的比例约为2/3×2/3×1/4=1/9,毛色正常鼠(A_)所占的比例为1-1/9=8/9,所以毛色正常鼠与毛色异常鼠的比例为8∶1。
8.【答案】(1)无同源染色体,不能进行正常的减数分裂 42 营养物质含量高、茎秆粗壮
(2)秋水仙素处理
(3)甲、乙两个品种杂交,F1自交,选取F2中既抗病又抗倒伏、且自交后代不发生性状分离的植株
【解析】(1)杂种一是一粒小麦和斯氏麦草杂交的产物,细胞内含有一粒小麦和斯氏麦草各一个染色体组,所以细胞内不含同源染色体,不能进行正常的减数分裂,因此高度不育;普通小麦含有6个染色体组,每个染色体组有7条染色体,所以体细胞有42条染色体;多倍体植株通常茎秆粗壮,叶片、果实和种子都比较大,糖类和蛋白质等营养物质的含量都有所增加。(2)人工诱导植物细胞染色体加倍可以采用秋水仙素处理。(3)为获得稳定遗传的抗病抗倒伏的小麦,可以利用杂交育种,设计思路如下:将甲和乙两品种杂交获得F1,将F1植株进行自交,选取F2中既抗病又抗倒伏的、且自交后代不发生性状分离的植株,即为稳定遗传的抗病又抗倒伏的植株。
【点评】本题考查染色体变异和育种的知识,考生理解多倍体育种的过程是本题的难点,同时设计实验需要理解杂交育种的步骤。
维权 声明
江西多宝格教育咨询有限公司(旗下网站:好教育http://www.jtyhjy.com)郑重发表如下声明:
一、本网站的原创内容,由本公司依照运营规划,安排专项经费,组织名校名师创作,经由好教育团队严格审核通校,按设计版式统一精细排版,并进行版权登记,本公司拥有著作权;
二、本网站刊登的课件、教案、学案、试卷等内容,经著作权人授权,本公司享有独家信息网络传播权;
三、任何个人、企事业单位(含教育网站)或者其他组织,未经本公司许可,不得以复制、发行、表演、广播、信息网络传播、改编、汇编、翻译等任何方式使用本网站任何作品及作品的组成部分;
四、一旦发现侵犯本网站作品著作权的行为,欢迎予以举报(举报电话:0791-83857059),举报内容对查实侵权行为确有帮助的,一经确认,将给予奖励;
五、我们将联合全国各地文化执法机关和相关司法机构,并结合广大用户和网友的举报,严肃清理侵权盗版行为,依法追究侵权者的民事、行政和刑事责任!
特此声明
江西多宝格教育咨询有限公司
相关试卷
这是一份高中生物高考 2021届小题必练14 生物的变异及育种 生物的进化 学生版,共12页。
这是一份高中生物高考 2021届小题必练14 生物的变异及育种 生物的进化 学生版,共15页。试卷主要包含了果蝇的性染色体有如下异常情况等内容,欢迎下载使用。
这是一份高中生物高考 2021届高考二轮精品专题七 生物的变异、育种和进化 学生版,共19页。试卷主要包含了2021年备考时应注意,关注育种方法,准确选取育种方案,物种形成和生物进化的区别与联系,基因频率和基因型频率的计算方法等内容,欢迎下载使用。

