人教统编版(必修)中外历史纲要(下)第一单元 古代文明的产生与发展第1课 文明的产生与早期发展 当堂达标检测题
展开
这是一份人教统编版(必修)中外历史纲要(下)第一单元 古代文明的产生与发展第1课 文明的产生与早期发展 当堂达标检测题,共6页。试卷主要包含了阿拉伯人有一句谚语,在古代印度有这样一户家庭,《建筑与民主》一书中说,阅读材料,回答问题等内容,欢迎下载使用。
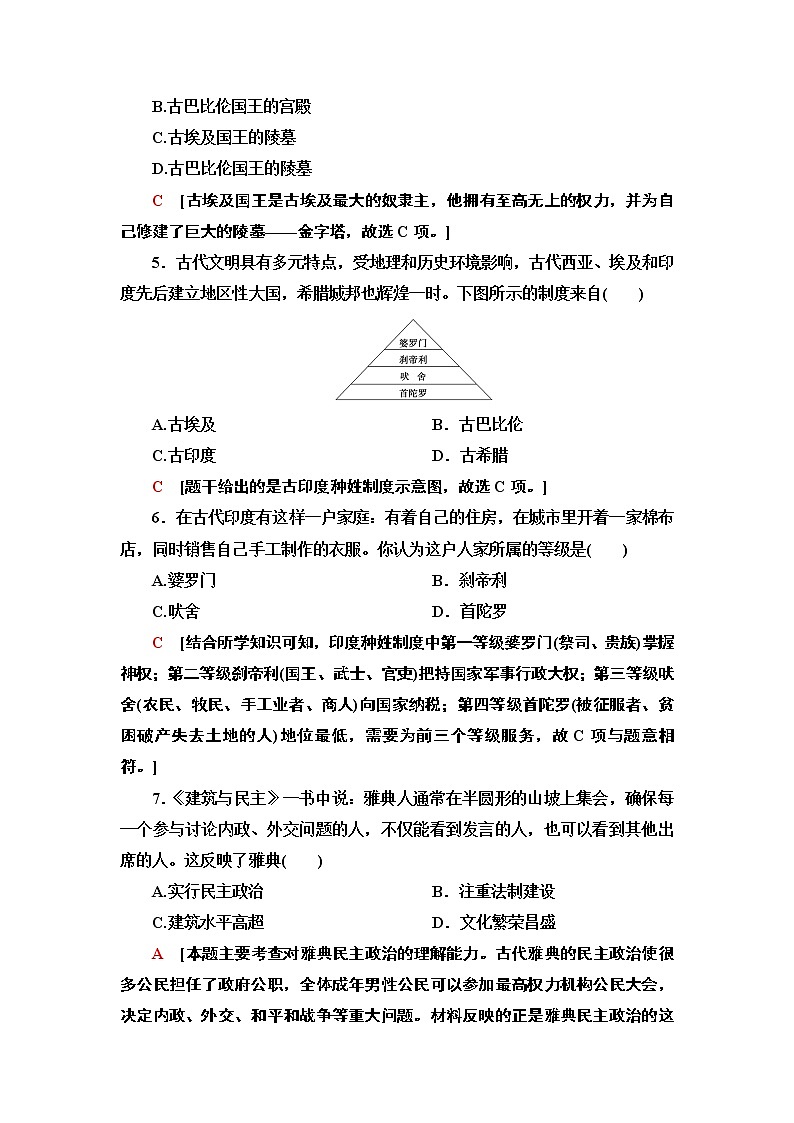
课时分层作业(一) 文明的产生与早期发展(建议用时:40分钟)1.人类从食物的采集者变成食物的生产者,人类由游牧到定居生活方式的变化,主要由于( )A.农耕和畜牧业产生 B.早期城市出现C.私有制逐渐产生 D.国家开始形成A [农耕和畜牧业产生后,人类从食物的采集者变成食物的生产者,故A项正确;早期城市出现是由于人们过上了定居生活,一些较大的定居点发展为早期城市,B项不符合题意,可排除;私有制产生,国家形成都是在人类变成食物生产者和定居以后,排除C、D两项。]2.农耕畜牧的产生,是人类迈向文明的前提,人类文明诞生的基本标志包括( )①阶级的产生 ②国家的形成 ③文字的出现 ④城市的出现A.①②③ B.②③④C.①②④ D.①②③④D [阶级的产生、国家的形成、文字的出现是人类文明诞生的基本标志,城市的出现是国家产生的一个重要标志,所以①②③④均符合题意,故选D项。]3.当你漫步法国罗浮宫时,解说员指着一根黑色的石柱说:“这是现存世界上最早的比较完备的成文法典。”该法典诞生在( )A.尼罗河流域 B.两河流域C.印度河流域 D.黄河流域B [本题考查《汉谟拉比法典》的相关知识。《汉谟拉比法典》是世界上现存的第一部比较完备的成文法典,诞生在两河流域。]4.阿拉伯人有一句谚语:“人间惧怕时间,而时间惧怕金字塔。”历经数千年风雨沧桑的金字塔,仍然屹立在茫茫沙漠的边缘,见证人间世态的变迁。金字塔是( )A.古埃及国王的宫殿B.古巴比伦国王的宫殿C.古埃及国王的陵墓D.古巴比伦国王的陵墓C [古埃及国王是古埃及最大的奴隶主,他拥有至高无上的权力,并为自己修建了巨大的陵墓——金字塔,故选C项。]5.古代文明具有多元特点,受地理和历史环境影响,古代西亚、埃及和印度先后建立地区性大国,希腊城邦也辉煌一时。下图所示的制度来自( )A.古埃及 B.古巴比伦C.古印度 D.古希腊C [题干给出的是古印度种姓制度示意图,故选C项。]6.在古代印度有这样一户家庭:有着自己的住房,在城市里开着一家棉布店,同时销售自己手工制作的衣服。你认为这户人家所属的等级是( )A.婆罗门 B.刹帝利C.吠舍 D.首陀罗C [结合所学知识可知,印度种姓制度中第一等级婆罗门(祭司、贵族)掌握神权;第二等级刹帝利(国王、武士、官吏)把持国家军事行政大权;第三等级吠舍(农民、牧民、手工业者、商人)向国家纳税;第四等级首陀罗(被征服者、贫困破产失去土地的人)地位最低,需要为前三个等级服务,故C项与题意相符。]7.《建筑与民主》一书中说:雅典人通常在半圆形的山坡上集会,确保每一个参与讨论内政、外交问题的人,不仅能看到发言的人,也可以看到其他出席的人。这反映了雅典( )A.实行民主政治 B.注重法制建设C.建筑水平高超 D.文化繁荣昌盛A [本题主要考查对雅典民主政治的理解能力。古代雅典的民主政治使很多公民担任了政府公职,全体成年男性公民可以参加最高权力机构公民大会,决定内政、外交、和平和战争等重大问题。材料反映的正是雅典民主政治的这一特征。]8.埃及、印度、希腊和中国等古代文明呈现出多元发展格局,这主要是因为 ( )A.农耕和畜牧经济发展的局限 B.各大文明早期都是小国寡民状态C.大河与高山阻隔了文明交流D.自然环境和历史发展的不同D [古代文明呈现出多元发展格局,一方面是地理环境的影响,由此形成了不同的生活方式和经济形态;另一方面各地区的历史发展状况存在不同,从而出现文明发展的差异,故正确答案选D项。]9.阅读材料,回答问题。材料(胡夫)强迫所有的埃及人为他做工……他们分为10万人的大群来工作,每一个大群要工作3个月……金字塔本身的建造用了20年……金字塔是用磨光的石块,极其精确地砌筑而成的。——古希腊史学家希罗多德(1)结合上述材料,你如何评价金字塔?(2)胡夫金字塔之后,古埃及王国时代的金字塔越修越小,反映了什么?[解析] 第(1)问评价金字塔要从正反两个方面切入,金字塔既是古埃及文明的象征,也是奴隶遭受压迫的见证。第(2)问金字塔是王权的象征,金字塔越修越小,表示王权的衰微。[答案] (1)评价:金字塔是古埃及文明的象征,反映了古埃及社会经济发展的较高水平,是古埃及人智慧的结晶;金字塔的修建,反映了古埃及法老的无限权力;金字塔也是奴隶主压迫奴隶的历史见证。(2)反映了王权的逐渐衰落。10.在有关原始社会后期的考古发现中,富人的房屋宽敞明亮,墓葬随葬品丰厚;穷人的房屋则矮小破旧,墓葬随葬品很少。这主要反映了( )A.农业和手工业的发展B.私有制的产生C.人类已进入定居状态D.国家开始形成 B [社会出现富人和穷人,随葬品出现明显的多寡,说明私有制的产生,故选B项。]11.“一个印度人在办公室里热情地欢迎某位‘表列种姓’(贱民或不可接触者)做他的下属……在家中却坚决反对未来的女婿是非婆罗门。”这种现象主要说明( )A.非婆罗门地位最高B.印度人的女婿都应该是婆罗门C.现代印度需要佛教 D.印度社会的种姓观念根深蒂固 D [古代印度形成严格的等级制度,史称“种姓制度”。各等级之间高低贵贱有别,下一等级的人没有资格从事高一等级的职业,不同等级的不得通婚,种姓制度是造成印度阶级隔阂的历史根源,故选D项。]12.下列对如图数据的分析,与史实相符的是( )A.外邦人同样享有参与国家政治生活的权利B.真正享有民主权利的人数不足雅典居民的一半C.全体自由民可以参加国家最高权力机关公民大会D.占据人口半数的奴隶可以担任政府公职B [古代雅典的最高权力机关是公民大会,但是能够参加公民大会的仅仅是成年男性公民,奴隶、儿童、妇女和外邦人均不能参加公民大会,A、C、D三项说法错误;图表中的自由民不到人口的一半,故B项说法正确。]13.某旅行社为配合中学生研学旅行,制作了下面的旅行广告,其中符合历史事实的一句广告词是( )A.沿尼罗河而行,了解象形文字,领略胡夫金字塔的壮美B.在两河流域驻足,了解种姓制度,欣赏古巴比伦城遗址C.在恒河南岸观光,了解楔形文字,感受古代印度的风采D.参观罗马历史博物馆,看汉谟拉比石柱,感叹海洋文明的魅力A [根据所学知识,种姓制度属于古印度文明内容;楔形文字是两河流域的苏美尔人发明的;汉谟拉比石柱是两河流域文明的象征,B、C、D三项均错误;故选A项。]14.所谓人类文明的“轴心时代”,主要指公元前800—前200年,人类文明结束了神话时代的远古文明,进入人性的、伦理的、理性的时代,这段时期是人类文明精神的重大突破时期。阅读材料,回答问题。材料一 希腊的自然地理环境和其城邦的鲜明个性,使古代希腊有关对人的价值的看法沿着一条人本主义的道路发展。而吹响古代西方人类精神觉醒之号角的,应该是古希腊的智者学派。……笔者认为古代西方人文主义最为显著的特点也就是古代中国的人道主义所没有的,那就是尊重人的个体价值和从人的自然性上得出的人生而平等的思想。这些特点在以后的历史发展过程中日益发展成熟,构筑了以后西方的人文主义传统和价值观念。……春秋战国时期民本思潮主要有两点:在人与自然关系(即天—人关系)方面,突出人的地位和作用;在人类社会关系(主要体现为君—民关系)方面,特别强调民的作用。以时间顺序来看,前者体现于春秋时代,后者则勃兴于战国时期。——周巩固《轴心时代的中西方人道主义》材料二 春秋时的诸子百家所研究的基本上是围绕如何治国平天下,如何统治人民的经术,也就是王道和霸道之辩;对于自然科学的研究是比较少的,对于个人理性思考方面以及人性方面的研究也是很少。中华文明的思维注重整体,考虑各个因素之间的相互关系,是一种整体观的思维。——朱本源《世界文明的轴心时期》(1)根据材料一、二,对比轴心时代中西方思想家对“人”的认识的异同。(2)综合以上材料并结合所学知识,谈一谈你对人类文明发展的认识。[解析] 第(1)问应注意比较东西方思想家对“人”的认识的异同,相同点应从材料一中东西方思想家的人文思想归纳,不同点应从材料一、二中东西方思想家所强调人的个体和整体方面归纳。第(2)问应从认识人类文明发展的统一性和多样性来说明。[答案] (1)相同点:都认识到了人的地位和作用,体现了人类精神的觉醒。不同点:西方思想家强调人的个体价值,中国思想家强调人的群体(整体)价值;西方思想家从人的自然本性出发倡导人人平等思想,中国思想家从统治阶级的立场和利益出发提倡民本思想,更具有等级色彩。(2)认识:人类文明的发展具有统一性和多样性;不同文明都对人类文明的发展作出了重要贡献,推动了人类文明的发展;应尊重和借鉴不同地区不同文明的成果等。(言之成理即可)
相关试卷
这是一份人教统编版(必修)中外历史纲要(下)第1课 文明的产生与早期发展 巩固练习,共10页。试卷主要包含了《全球通史》中提及, “我们全都是希腊人等内容,欢迎下载使用。
这是一份高中历史人教统编版(必修)中外历史纲要(下)第1课 文明的产生与早期发展 同步训练题,共4页。试卷主要包含了选择题,非选择题等内容,欢迎下载使用。
这是一份人教统编版(必修)中外历史纲要(下)第一单元 古代文明的产生与发展第1课 文明的产生与早期发展 课后作业题,共6页。

