高中生物高考专题08 基因的分离定律-2020年高考真题和模拟题生物分项汇编(学生版)
展开
这是一份高中生物高考专题08 基因的分离定律-2020年高考真题和模拟题生物分项汇编(学生版),共4页。
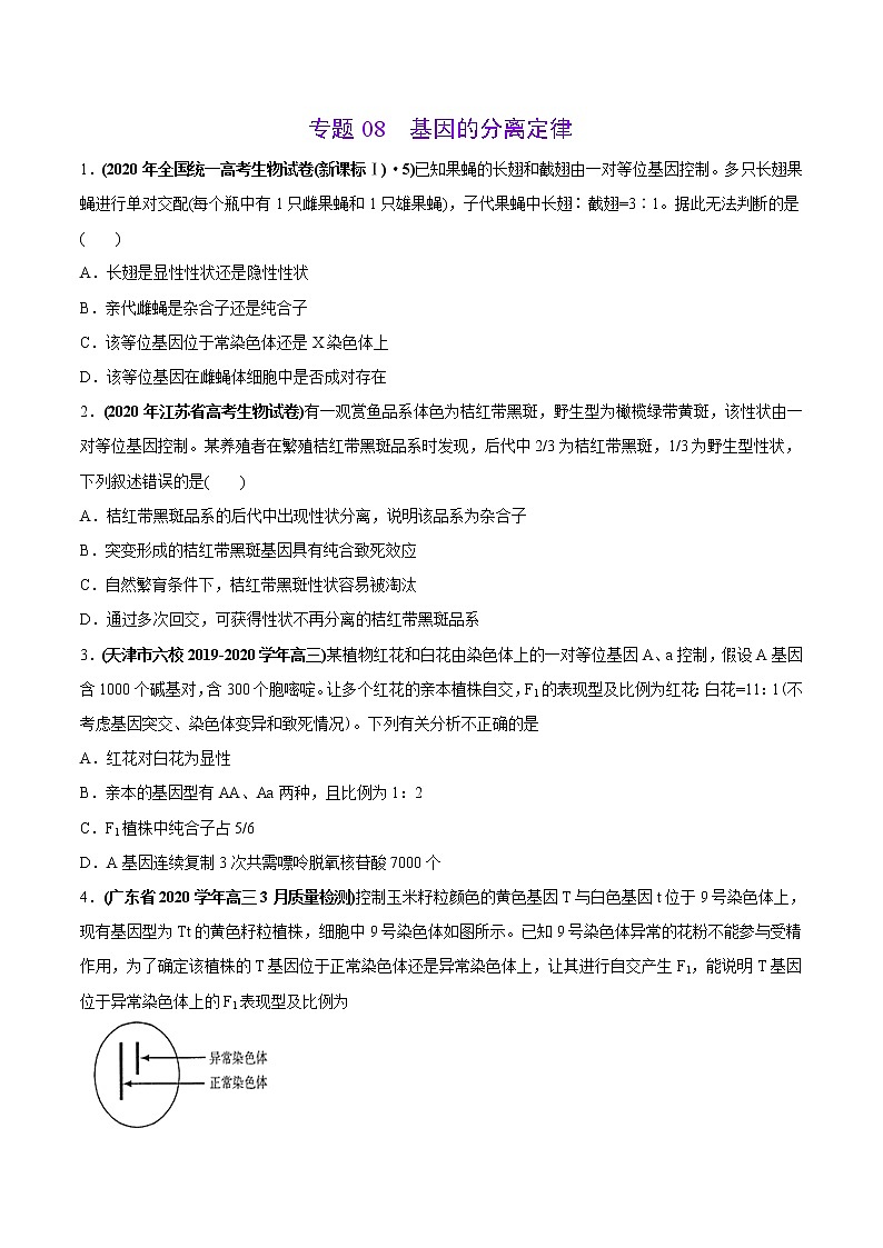
专题08 基因的分离定律1.(2020年全国统一高考生物试卷(新课标Ⅰ)·5)已知果蝇的长翅和截翅由一对等位基因控制。多只长翅果蝇进行单对交配(每个瓶中有1只雌果蝇和1只雄果蝇),子代果蝇中长翅∶截翅=3∶1。据此无法判断的是( )A.长翅是显性性状还是隐性性状B.亲代雌蝇是杂合子还是纯合子C.该等位基因位于常染色体还是X染色体上D.该等位基因在雌蝇体细胞中是否成对存在2.(2020年江苏省高考生物试卷)有一观赏鱼品系体色为桔红带黑斑,野生型为橄榄绿带黄斑,该性状由一对等位基因控制。某养殖者在繁殖桔红带黑斑品系时发现,后代中2/3为桔红带黑斑,1/3为野生型性状,下列叙述错误的是( )A.桔红带黑斑品系的后代中出现性状分离,说明该品系为杂合子B.突变形成的桔红带黑斑基因具有纯合致死效应C.自然繁育条件下,桔红带黑斑性状容易被淘汰D.通过多次回交,可获得性状不再分离的桔红带黑斑品系3.(天津市六校2019-2020学年高三)某植物红花和白花由染色体上的一对等位基因A、a控制,假设A基因含1000个碱基对,含300个胞嘧啶。让多个红花的亲本植株自交,F1的表现型及比例为红花:白花=11:1(不考虑基因突交、染色体变异和致死情况)。下列有关分析不正确的是A.红花对白花为显性B.亲本的基因型有AA、Aa两种,且比例为1:2C.F1植株中纯合子占5/6D.A基因连续复制3次共需嘌呤脱氧核苷酸7000个4.(广东省2020学年高三3月质量检测)控制玉米籽粒颜色的黄色基因T与白色基因t位于9号染色体上,现有基因型为Tt的黄色籽粒植株,细胞中9号染色体如图所示。已知9号染色体异常的花粉不能参与受精作用,为了确定该植株的T基因位于正常染色体还是异常染色体上,让其进行自交产生F1,能说明T基因位于异常染色体上的F1表现型及比例为 A.黄色∶白色=1∶1B.黄色∶白色=2∶1C.黄色∶白色=3∶1D.全为黄色 5.(2020年四川省眉山市高三二诊)果蝇体内的Ⅳ号染色体多一条(三体)或少一条(单体)均可以存活并能够繁殖,没有Ⅳ号染色体的个体不能存活。果蝇正常眼(E)和无眼(e)是一对相对性状,基因E、e位于常染色体上。回答下列问题:(1)现有染色体正常的纯合正常眼和无眼果蝇、Ⅳ号染色体单体的纯合正常眼和无眼果蝇可供选择,若要通过一次杂交实验确定E、e这对等位基因是否位于Ⅳ号染色体上,请写出实验思路,并预测实验结果及结论:________。(2)现已证明E、e基因位于Ⅳ号染色体上,若将基因型为EEe的Ⅳ号染色体三体的果蝇与染色体正常的无眼果蝇杂交,则理论上子代的表现型及比例为________,子代正常眼中Ⅳ号染色体正常的果蝇占________。(3)果蝇眼的红色(R)和白色(r)由等位基因R、r控制,现将一只染色体正常无眼雌果蝇和一只染色体正常红眼雄果蝇交配,发现F1中雌果蝇全为红眼,雄果蝇全为白眼。据此推测,雄性亲本的基因型为________;F1雌雄果蝇交配,F2正常眼雌果蝇中纯合子所占的比例为________。6.(海南省2020高三下学期新高考线上诊断性测试)请根据以下不同情况,回答下列有关变异与生物进化的问题:(1)在染色体数目变异中,既可发生以染色体组为单位的变异,也可发生以________(填“基因”或“染色体”)为单位的变异。染色体变异不同于基因突变之处有①染色体变异涉及的碱基对的数目比基因突变的多,②________________________________________ (从观察或对性状影响的角度考虑)。(2)某动物种群中,基因型为AA、Aa和aa的个体依次占25%、50%和25%。若该种群中基因型为aa的个体没有繁殖能力,其他个体间可以随机交配,理论上,下一代中AA:Aa:aa=________。(3)果蝇的隐性突变基因a纯合时雌蝇不育(无生殖能力),但雄蝇无影响。一对基因型为Aa的果蝇交配产生子一代,子一代随机交配产生子二代。子二代与子一代相比,A的基因频率________ (填“增大”“减小”或“不变”)。(4)假设某果蝇种群中雌雄个体数目相等,且种群中只有Aa一种基因型。若该果蝇种群随机交配的实验结果是第一代中有Aa和aa两种基因型,且比例为2:1,则对该结果最合理的解释是________。根据这一解释,第一代再随机交配,第二代中所有个体的基因型及比例应为________。 7.(河北省石家庄2020高三第三次考试)某种小动物的毛色可以是棕色、银灰色和黑色(相关基因依次用A1、A2和A3 表示)。如表研究人员进行的有关杂交实验。组别亲本子代(F1)甲棕色×棕色2/3 棕色、1/3 银灰色乙棕色×银灰色1/2 棕色、1/2 银灰色丙棕色×黑色1/2 棕色、1/2 黑色丁银灰色×黑色全是银灰色请根据以上实验,回答下列问题:(1)由甲组分析可知:_________是隐性性状, 产生子代( F1) 数量比偏离 3:1 的原因最可能是____。(2)让甲组的子代(F1)自由交配,得到的后代表现型及比例为棕色:银灰色=1:1 或_____。(3)选取_____组的F1_____个体与丁组的F1 银灰色个体杂交,后代一定会出现三种不同表现型的个体。8.(河北省石家庄2020高三下学期模拟)在自然鼠群中,已知毛色由一对等位基因控制,A 控制黄色,a1 控制灰色,a2 控制黑色,显隐性关系为 A>a1>a2,且 AA 纯合胚胎致死。请分析回答相关问题。(1)两只鼠杂交,后代出现三种表现型。则该对亲本的基因是______,它们再生一只灰色雄鼠的概率是______。(2)现进行多对 Aa1×a1a2 的杂交,统计结果平均每窝出生 8 只小鼠。在同样条件下进行许多 Aa2×Aa2 的杂交,预期每窝平均生出的黑色小鼠占比为______。(3)现有一只黄色雄鼠和多只其他各色的雌鼠,如何利用杂交方法检测出该雄鼠的基因型? 实验思路及预测结果:实验思路:______。预测结果:若子代表现型及比例为_______,则该黄色雄鼠基因型为 Aa1。若子代表现型及比例为_______,则该黄色雄鼠基因型为 Aa2。 9.(山东省青岛市3校2019-2020学年高三3月月考)某一年生植物开两性花,其花非常小,杂交育种时去雄困难。其花粉可育与不育由细胞核基因A/a(A、a基因仅在花粉中表达)和线粒体基因(N、S,每一植株只具其中一种基因)共同控制,花粉不育的机理如下图所示(P蛋白的存在是S基因表达的必要条件);回答下列问题。(1)上述基因中,遵循孟德尔遗传规律的是________。(2)基因型可用“线粒体基因(核基因型)”的形式表示,如植株N(aa)、花粉N(a)。现有植株N(aa)、S(aa)、S(AA)、N(AA),要培育出植株S(Aa)。①选用的父本是________,母本是________。②植株S(Aa)产生的花粉中可育花粉的基因型及所占比例是________,该植株自交后代的基因型及比例是________。
相关试卷
这是一份高中生物高考专题21 实验与探究-2020年高考真题和模拟题生物分项汇编(学生版),共7页。
这是一份高中生物高考专题08 基因的分离定律-2020年高考真题和模拟题生物分项汇编(教师版含解析),共10页。
这是一份高中生物高考专题21 实验与探究-2020年高考真题和模拟题生物分项汇编(学生版),共7页。

