高中生物高考专题07 基因的分离定律-2021年高考真题和模拟题生物分项汇编(解析版)
展开
这是一份高中生物高考专题07 基因的分离定律-2021年高考真题和模拟题生物分项汇编(解析版),共19页。试卷主要包含了已知牵牛花不是闭花传粉植物等内容,欢迎下载使用。
专题07 基因的分离定律
1.(2021·1月浙江选考)某种小鼠的毛色受AY(黄色)、A(鼠色)、a(黑色)3个基因控制,三者互为等位基因,AY对A、a为完全显性,A对a为完全显性,并且基因型AYAY胚胎致死(不计入个体数)。下列叙述错误的是( )
A.若AYa个体与AYA个体杂交,则F1有3种基因型
B.若AYa个体与Aa个体杂交,则F1有3种表现型
C.若1只黄色雄鼠与若干只黑色雌鼠杂交,则F1可同时出现鼠色个体与黑色个体
D.若1只黄色雄鼠与若干只纯合鼠色雌鼠杂交,则F1可同时出现黄色个体与鼠色个体
【答案】C
【分析】
由题干信息可知,AY对A、a为完全显性,A对a为完全显性,AYAY胚胎致死,因此小鼠的基因型及对应毛色表型有AYA(黄色)、AYa(黄色)、AA(鼠色)、Aa(鼠色)、aa(黑色),据此分析。
【详解】
A、若AYa个体与AYA个体杂交,由于基因型AYAY胚胎致死,则F1有AYA、AYa、Aa共3种基因型,A正确;
B、若AYa个体与Aa个体杂交,产生的F1的基因型及表现型有AYA(黄色)、AYa(黄色)、Aa(鼠色)、aa(黑色),即有3种表现型,B正确;
C、若1只黄色雄鼠(AYA或AYa)与若干只黑色雌鼠(aa)杂交,产生的F1的基因型为AYa(黄色)、Aa(鼠色),或AYa(黄色)、aa(黑色),不会同时出现鼠色个体与黑色个体,C错误;
D、若1只黄色雄鼠(AYA或AYa)与若干只纯合鼠色雌鼠(AA)杂交,产生的F1的基因型为AYA(黄色)、AA(鼠色),或AYA(黄色)、Aa(鼠色),则F1可同时出现黄色个体与鼠色个体,D正确。
故选C。
二、综合题
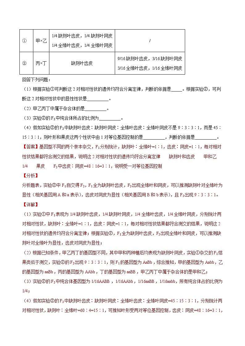
2.(2021·全国甲卷高考真题)植物的性状有的由1对基因控制,有的由多对基因控制。一种二倍体甜瓜的叶形有缺刻叶和全缘叶,果皮有齿皮和网皮。为了研究叶形和果皮这两个性状的遗传特点,某小组用基因型不同的甲乙丙丁4种甜瓜种子进行实验,其中甲和丙种植后均表现为缺刻叶网皮。杂交实验及结果见下表(实验②中F1自交得F2)。
实验
亲本
F1
F2
①
甲×乙
1/4缺刻叶齿皮,1/4缺刻叶网皮
1/4全缘叶齿皮,1/4全缘叶网皮
/
②
丙×丁
缺刻叶齿皮
9/16缺刻叶齿皮,3/16缺刻叶网皮
3/16全缘叶齿皮,1/16全缘叶网皮
回答下列问题:
(1)根据实验①可判断这2对相对性状的遗传均符合分离定律,判断的依据是_____。根据实验②,可判断这2对相对性状中的显性性状是__________。
(2)甲乙丙丁中属于杂合体的是__________。
(3)实验②的F2中纯合体所占的比例为__________。
(4)假如实验②的F2中缺刻叶齿皮∶缺刻叶网皮∶全缘叶齿皮∶全缘叶网皮不是9∶3∶3∶1,而是45∶15∶3∶1,则叶形和果皮这两个性状中由1对等位基因控制的是__________,判断的依据是__________。
【答案】基因型不同的两个亲本杂交,F1分别统计,缺刻叶∶全缘叶=1∶1,齿皮∶网皮=1∶1,每对相对性状结果都符合测交的结果,说明这2对相对性状的遗传均符合分离定律 缺刻叶和齿皮 甲和乙 1/4 果皮 F2中齿皮∶网皮=48∶16=3∶1,说明受一对等位基因控制
【分析】
分析题表,实验②中F1自交得F2,F1全为缺刻叶齿皮,F2出现全缘叶和网皮,可以推测缺刻叶对全缘叶为显性(相关基因用A和a表示),齿皮对网皮为显性(相关基因用B和b表示),且F2出现9∶3∶3∶1。
【详解】
(1)实验①中F1表现为1/4缺刻叶齿皮,1/4缺刻叶网皮,1/4全缘叶齿皮,1/4全缘叶网皮,分别统计两对相对性状,缺刻叶∶全缘叶=1∶1,齿皮∶网皮=1∶1,每对相对性状结果都符合测交的结果,说明这2对相对性状的遗传均符合分离定律;根据实验②,F1全为缺刻叶齿皮,F2出现全缘叶和网皮,可以推测缺刻叶对全缘叶为显性,齿皮对网皮为显性;
(2)根据已知条件,甲乙丙丁的基因型不同,其中甲和丙种植后均表现为缺刻叶网皮,实验①杂交的F1结果类似于测交,实验②的F2出现9∶3∶3∶1,则F1的基因型为AaBb,综合推知,甲的基因型为Aabb,乙的基因型为aaBb,丙的基因型为AAbb,丁的基因型为aaBB,甲乙丙丁中属于杂合体的是甲和乙;
(3)实验②的F2中纯合体基因型为1/16AABB,1/16AAbb,1/16aaBB,1/16aabb,所有纯合体占的比例为1/4;
(4)假如实验②的F2中缺刻叶齿皮∶缺刻叶网皮∶全缘叶齿皮∶全缘叶网皮=45∶15∶3∶1,分别统计两对相对性状,缺刻叶∶全缘叶=60∶4=15∶1,可推知叶形受两对等位基因控制,齿皮∶网皮=48∶16=3∶1,可推知果皮受一对等位基因控制。
【点睛】
本题考查基因的分离定律和自由组合定律,难度一般,需要根据子代结果分析亲代基因型,并根据杂交结果判断是否符合分离定律和自由组合定律,查考遗传实验中分析与计算能力。
3.(2021·河北高考真题)我国科学家利用栽培稻(H)与野生稻(D)为亲本,通过杂交育种方法并辅以分子检测技术,选育出了L12和L7两个水稻新品系。L12的12号染色体上带有D的染色体片段(含有耐缺氮基因TD),L7的7号染色体上带有D的染色体片段(含有基因SD),两个品系的其他染色体均来自于H(图1)。H的12号和7号染色体相应片段上分别含有基因TH和SH。现将两个品系分别与H杂交,利用分子检测技术对实验一亲本及部分F2的TD/TH基因进行检测,对实验二亲本及部分F2的SD/SH基因进行检测,检测结果以带型表示(图2)。
回答下列问题:
(1)为建立水稻基因组数据库,科学家完成了水稻__________条染色体的DNA测序。
(2)实验一F2中基因型TDTD对应的是带型__________。理论上,F2中产生带型Ⅰ、Ⅱ和Ⅲ的个体数量比为__________。
(3)实验二F2中产生带型α、β和γ的个体数量分别为12、120和108,表明F2群体的基因型比例偏离__________定律。进一步研究发现,F1的雌配子均正常,但部分花粉无活性。已知只有一种基因型的花粉异常,推测无活性的花粉带有__________(填“SD”或“SH”)基因。
(4)以L7和L12为材料,选育同时带有来自D的7号和12号染色体片段的纯合品系X(图3)。主要实验步骤包括:①________________________________________;②对最终获得的所有植株进行分子检测,同时具有带型__________的植株即为目的植株。
(5)利用X和H杂交得到F1,若F1产生的无活性花粉所占比例与实验二结果相同,雌配子均有活性,则F2中与X基因型相同的个体所占比例为__________。
【答案】 12 Ⅲ 1∶2∶1 (基因)分离 SD 将L7和L12杂交,获得F1后自交 α和Ⅲ 1/80
【分析】
分析题意和条带可知:L12的12号染色体上含有耐缺氮基因TD,其基因型为TDTD;L7的7号染色体上含有基因SD,基因型为SDSD;H的12号染色体上的基因为TH,7号染色体上的基因为SH,基因型为SHSHTHTH;TD与TH,SD与SH遵循基因分离和自由组合定律。
【详解】
(1)水稻为雌雄同株的植物,没有性染色体和常染色体之分,分析题图可知,水稻含有12对同源染色体,即有24条染色体,故对水稻基因组测序,需要完成12条染色体的DNA测序;
(2)实验一是将L12(基因型TDTD)与H(基因型THTH)杂交,F1的基因型为TDTH,F2的基因型分别为TDTD∶TDTH∶THTH=1∶2∶1,其中TDTD对应的是带型与亲本L12对应的条带相同,即条带Ⅲ,理论上,F2中产生带型Ⅰ∶Ⅱ∶Ⅲ的个体数量比为1∶2∶1;
(3)实验二是将L7(基因型SDSD)与H(基因型SHSH)杂交,F1的基因型为SDSH,理论上F2的基因型分别为SDSD∶SDSH∶SHSH=1∶2∶1,其中SDSD对应的是带型与亲本L7对应的条带相同,即条带α,SDSH对应条带为β,SHSH对应条带为γ,理论上,F2中产生带型Ⅰ∶Ⅱ∶Ⅲ的个体数量比为1∶2∶1。实际上F2中产生带型α、β、γ的个体数量分别为12、120和108,表明F2群体的基因型比例偏离分离定律;进一步研究发现,F1的雌配子均正常,但部分花粉无活性;已知只有一种基因型的花粉异常,而带型α,即SDSD的个体数量很少,可推测无活性的花粉带有SD基因;
(4)已知TD与TH,SD与SH两对基因分别位于7号和12号染色体上,两对等位基因遵循自由组合定律,以L7和L12为材料,选育同时带有来自D的7号和12号染色体片段的纯合品系X,基因型为SDSDTDTD;同时考虑两对等位基因,可知L7的基因型为SDSDTHTH,L12的基因型为SHSHTDTD,①将L7和L12杂交,获得F1(SDSHTDTH)后自交,②对最终获得的所有植株进行分子检测,同时具有带型α和Ⅲ的植株即为目的植株;
(5)实验二中SDSD∶SDSH∶SHSH=12∶120∶108=1∶10∶9,可知花粉中SD∶SH=1∶9,利用X(基因型为SDSDTDTD)和H(基因型为SHSHTHTH)杂交得到F1,基因型为SDSHTDTH,若F1产生的SD花粉无活性,所占比例与实验二结果相同,即雄配子类型及比例为:SDTD∶SDTH∶SHTD∶SHTH=1∶1∶9∶9,雌配子均有活性,类型及比例为SDTD∶SDTH∶SHTD∶SHTH =1∶1∶1∶1,则F2中基因型为SDSDTDTD的个体所占比例为1/4×1/20=1/80。
【点睛】
本题考查基因分离定律和基因自由组合定律的应用的相关知识,意在考查考生把握知识间相互联系,运用所学知识解决生物学实际问题的能力,难度较大。
1.(2020·山西运城·高三月考)某一年生植物进行异花传粉(单株植物既有雌花,也有雄花),A/a和B/b两对等位基因在隐性纯合时都会使受精卵致死,两对等位基因的遗传遵循基因的自由组合定律。现将一株基因型为AaBb的植株单独种植,自然状态下繁殖两代后,所得子二代中能稳定遗传的个体所占比例是( )
A.5/8 B.3/5 C.1/4 D.3/4
【答案】C
【解析】
【分析】
由题意可知,A/a和B/b两对等位基因在隐性纯合时都会使受精卵致死,所以AaBb自交的后代中aa--以及--bb的个体会死亡,可单独分析每一对基因,Aa自交后代存活个体中AA∶Aa=1∶2,可求A基因频率和a基因频率,进而通过基因频率求出子二代中相应基因型的概率。
【详解】
基因型为AaBb的植株单独种植后,由于aa或bb的受精卵致死,所以子一代中AA∶Aa=1∶2,A基因的频率为2/3,a基因的频率为1/3,因此子二代存活个体中AA∶Aa=1∶1,即子二代中AA占1/2;同理可求出子二代BB占1/2。综上分析,子二代中能稳定遗传的个体AABB所占比例是1/4。即C正确,ABD错误。
故选C。
【点睛】
本题考查了基因分离定律和自由组合定律的实质,要求学生能够理解题意,能根据题意进行计算和推理。
2.(2020·山西运城·高三月考)豌豆的黄子叶(A)对绿子叶(a)为显性,将一批黄子叶豌豆种子种下,自然状态下繁殖收获后发现子一代中黄子叶:绿子叶=11:1,若各种基因型的豌豆繁殖率相同,则下列说法正确的是( )
A.豌豆的黄子叶和绿子叶的遗传不遵循基因分离定律
B.亲代中基因型为AA的种子数是Aa种子数的3倍
C.子一代中基因型为AA、Aa、aa的个体数量之比为9:2:1
D.若将收获的种子种下,则子二代中绿子叶豌豆的比例为1/12
【答案】C
【解析】
【分析】
豌豆是自花闭花授粉植物,自然条件下只能自交,由于黄子叶为显性性状,所以黄子叶的豌豆种子基因型
为AA和Aa,据此答题。
【详解】
A、豌豆的黄子叶和绿子叶是由一对核基因控制的,其遗传遵循基因分离定律,A错误;
B、将一批黄子叶豌豆种子种下,自然状态下繁殖(自交),收获后发现子代中黄子叶∶绿子叶=11∶1,各种基因型的豌豆繁殖率相同,由于豌豆是自花传粉且闭花授粉植物,所以假设Aa所占比例为a,则1/4a=1/12,故a=1/3,所以亲代的基因型之比为AA∶Aa=2∶1,B错误;
C、子一代中Aa和aa是亲代中Aa自交而来的,子一代中aa个体占1/12,那么Aa个体应占2/12,进而推算出AA占1-1/12 -2/12-=9/12,即AA∶Aa∶aa=9∶2∶1,C正确;
D、由C项分析可知,若将收获的种子种下,子二代中绿子叶豌豆的比例为1/12 +2/12×1/4= 1/8,D错误。
故选C。
【点睛】
本题考查基因的分离规律的实质及应用,意在考查学生对所学知识的理解与掌握程度,培养学生分析题意、获取信息及基因型、表现型的预测能力。
3.(2020·云南文山·高三月考)研究表明,鸡的羽毛结构受常染色体上的一对等位基因(A-a)控制,现用两只表现为母羽的雌、雄鸡交配,F1雌鸡与雄鸡的比例为1:1,且雌鸡全为母羽,雄鸡中母羽与雄羽的比例为3:1,下列相关叙述错误的是( )
A.在鸡的羽毛性状中,母羽对雄羽完全显性
B.该性状的遗传中,雌激素可能会影响a基因的表达
C.若F1母羽鸡自由交配,后代雄羽鸡的比例为1/6
D.亲代雌鸡、雄鸡的基因型均为Aa
【答案】C
【解析】
【分析】
显隐性性状确定规则为:亲本无该性状个体,子代出现有该性状个体,该性状隐性基因控制(无中生有为隐性);亲本有该性状个体,子代出现无该性状个体,该性状显性基因控制(有中生无为显性)。
【详解】
A、由题意可知,亲本均为母羽,子代出现了雄羽,因此母羽对雄羽完全显性,A正确;
B、该基因位于常染色体上,F1雌鸡与雄鸡的比例为1∶1,不存在致死现象,但雌鸡全为母羽,雄鸡中母羽与雄羽的比例为3∶1,可推知雌激素可能会影响a基因的表达,B正确;
C、F1母羽鸡自由交配,雌鸡基因型为1/4AA∶1/2Aa∶1/4aa,雄鸡的基因型为1/3AA∶2/3Aa,后代aa的比例为1/6,因雄羽只能在雄性中出现,所以雄羽鸡比例为1/12,C错误;
D、该基因位于常染色体上,亲本均为母羽,子代出现了雄羽,故亲代雌鸡、雄鸡的基因型均为Aa,D正确。
故选C。
4.(2020·湖北襄阳·高三期中)豌豆植株有高茎和矮茎两种,现有高茎豌豆基因型分别为 DD 和 Dd,两者数量比为 2:1.两种类型的豌豆繁殖率相同,则在自然状态下,其子代的高茎与矮茎的数量之比为( )
A.11:1 B.35:1 C.5:1 D.12:1
【答案】A
【解析】
【分析】
因为豌豆是自花传粉、闭花授粉植物,所以自然状态下均进行自交,据此答题。
【详解】
由题意可知,自然状态下豌豆均为自交,基因型为DD、Dd的个体各占2/3、1/3。两种类型的豌豆繁殖率相同。基因型DD的个体自交后代全为DD,所占比例为2/3;基因型Dd的个体自交后代中DD占1/3×1/4=1/12、Dd占1/3×1/2=1/6、dd占1/3×1/4=1/12。故其子一代中高茎与矮茎的数量之比为(2/3+1/12+1/6):1/12=11:1,综上所述,A正确,B、C、D错误。
故选A。
5.(2020·黑龙江萨尔图·大庆实验中学高三月考)已知牵牛花不是闭花传粉植物。用纯合红色牵牛花(AA)和纯合白色牵牛花(aa)杂交,F1 全是粉红色牵牛花(Aa)。F1自交后,F2中出现红色、粉红色和白色三种类型的牵牛花,比例为 1∶2∶1,如果取F2中的粉红色牵牛花与红色牵牛花均匀混合种植,则后代表现型及比例应该为 ( )
A.红色∶粉红色∶白色=4∶4∶1 B.红色∶粉红色∶白色=3∶3∶1
C.红色∶粉红色∶白色=1∶2∶1 D.红色∶粉红色∶白色=1∶4∶1
【答案】A
【解析】
【分析】
根据题意分析可知:F2中出现红色、粉红色和白色三种类型的牵牛花,说明红色对白色不完全显性,假设红色是AA,白色是aa,F1是Aa,F2就是AA∶Aa∶aa=1∶2∶1。
【详解】
按遗传平衡定律:假设红色牵牛花基因型为AA、粉红色牵牛花基因型为Aa,白色牵牛花基因型为aa,F2中红色牵牛花和粉红色牵牛花的比例(AA:Aa)为2:1,因此a的基因频率为1/3,A的基因频率为2/3,子代中AA占2/3×2/3=4/9,Aa占2×1/3×2/3=4/9,aa占/3×1/3=1/9,则红色(AA):粉红色(Aa):白色(aa)=4:4:1。
故选A。
6.(2020·河南高三月考)萝卜的花色(红色、紫色和白色)由一对等位基因(A/a)控制。现选用紫花植株分别与红花、白花、紫花植株杂交,结果如图所示。下列相关叙述错误的是( )
A.白花个体的基因型是aa,红花个体的基因型是AA
B.红花个体和白花个体杂交,后代全部是紫花个体
C.A/a位于一对同源染色体上,遵循基因分离定律
D.一紫花个体连续自交3代,得到的子代中红花个体所占的比例是7/16
【答案】A
【解析】
【分析】
由题干分析,图三紫花和紫花杂交后代紫花、白花、红花比值为2:1:1,可知紫花是杂合子,白花和红花是纯合子,显隐性未知。
【详解】
A、从第三组的紫花和紫花的杂交结果可知,紫花植株为杂合子,红花和白花植株都是纯合子,但无法确定是隐性纯合还是显性纯合,A错误;
B、由于红花和白花植株是具有相对性状的纯合子,所以杂交产生的子代都是杂合子,都是紫花植株,B正确;
C、一对等位基因位于一对同源染色体上,遵循基因的分离定律,C正确;
D、杂合子连续自交3代,子代中杂合子的比例是1/8,则显性纯合子和隐性纯合子各占7/16。D正确。
故选A。
【点睛】
本题需要学生根据题干分析出紫花是杂合子,再利用基因的分离定律解题。
7.(2020·广东高三其他)某一年生植物开两性花,其花非常小,杂交育种时去雄困难。其花粉可育与不育由细胞核基因A/a(A、a基因仅在花粉中表达)和线粒体基因(N、S,每一植株只具有其中一种基因)共同控制,花粉不育的机理如下图所示(P蛋白的存在是S基因表达的必要条件)。
注:基因型可用“线粒体基因(核基因型)”的形式表示,如植株N(aa)、花粉N(a)
下列说法正确的是( )
A.上述基因的遗传遵循自由组合定律
B.现有植株N(aa)、S(aa)、S(AA)、N(AA),若要培育出植株S(Aa),母本最好选用S(aa)
C.植株S(Aa)能产生两种类型的可育花粉
D.植株S(Aa)自交,后代的基因型及比例是S(AA):S(Aa):S(aa)=1:2:1
【答案】B
【解析】
【分析】
a基因表达出P蛋白,可促进线粒体基因S表达出S蛋白,存在S蛋白使花粉不育。如果存在A基因,花粉最终可育。
【详解】
A、a基因表达出P蛋白,可促进线粒体基因S表达出S蛋白,存在S蛋白使花粉不育,即花粉S(a)不育。孟德尔遗传规律适用于核基因,不适合细胞质基因,上述基因中只有A/a遵循孟德尔遗传规律,A错误;
B、通过分析可知若要培育出植株S(Aa),选用的母本的线粒体基因一定是S,由于杂交时去雄困难,所以母本最好选择花粉不育的S(a),B正确;
C、植株S(Aa)产生S(A)和S(a)两种花粉,其中S(a)不育,C错误;
D、植株S(Aa)自交时花粉只有S(A)一种可育,卵细胞S(A)∶S(a)=1∶1,因此后代的基因型及比例是S(AA)∶S(Aa)=1∶1,D错误。
故选B。
【点睛】
本题考查基因的分离定律,需要考生注意S基因是在细胞质中,遵循的是细胞质遗传,不遵循孟德尔定律。
8.(2020·江西临川一中月考)下列有关孟德尔豌豆杂交实验的叙述正确的是( )
A.孟德尔选择豌豆是因为其自然条件下是纯合子,且有易于区分的相对性状
B.豌豆杂交时对父本的操作程序为去雄→套袋→人工授粉→套袋
C.F1测交将产生4种(1∶1∶1∶1)表现型的后代,是孟德尔假说的内容
D.自由组合定律是指F1产生的4种类型的精子和卵细胞自由结合
【答案】A
【解析】
【分析】
孟德尔选择豌豆是因为豌豆是自花传粉、闭花受粉植物,自然条件下是纯合子,且有易于区分的相对性状,豌豆杂交时操作程序为:母本去雄→套袋→人工授粉→套袋;假说─演绎法是指提出问题→作出假说→演绎推理→实验验证→得出结论,在两对相对性状的杂交实验中,孟德尔作出的解释是:F1形成配子时,每对遗传因子彼此分离,不同对的遗传因子可以自由组合;F1产生四种比例相等的配子,且雌雄配子结合机会相同。F1测交将产生四种表现型的后代,比例为1:1:1:1,属于演绎推理。
【详解】
A、孟德尔选择豌豆是因为其自然条件下是纯合子,且有易于区分的相对性状,A正确;
B、豌豆杂交时对母本的操作程序为:去雄→套袋→人工授粉→套袋,B错误;
C、F1测交将产生四种表现型的后代,比例为1:1:1:1,这是演绎推理,C错误;
D、自由组合定律指在形成配子时,决定同一性状的成对的遗传因子彼此分离,决定不同性状的遗传因子自由组合;F1产生的4种类型的精子和卵随机结合是受精作用,D错误。
故选A。
9.(2020·湖南月考)孟德尔通过豌豆杂交实验成功地发现了两大遗传定律。以下有关说法正确的是( )
A.孟德尔定律不适用于伴性遗传
B.受精时雌雄配子随机结合是孟德尔定律成立的前提之一
C.孟德尔的研究方法是假说—演绎法,演绎指实施测交实验
D.孟德尔根据研究结果,提出了基因和等位基因等相关概念
【答案】B
【解析】
【分析】
孟德尔发现遗传定律用了假说演绎法,其基本步骤:提出问题→作出假说→演绎推理→实验验证→得出结论。
①提出问题(在纯合亲本杂交和F1自交两组豌豆遗传实验基础上提出问题);
②做出假设(生物的性状是由细胞中的遗传因子决定的;体细胞中的遗传因子成对存在;配子中的遗传因子成单存在;受精时雌雄配子随机结合);
③演绎推理(如果这个假说是正确的,这样F1会产生两种数量相等的配子,这样测交后代应该会产生两种数量相等的类型);
④实验验证(测交实验验证,结果确实产生了两种数量相等的类型);
⑤得出结论(就是分离定律)。
【详解】
A、孟德尔定律适应于真核生物有性生殖的细胞核基因遗传,也适用于伴性遗传,A错误;
B、受精时雌雄配子随机结合是孟德尔定律成立的前提之一,B正确;
C、测交实验是为了检验演绎内容是否正确,设计测交实验属于演绎过程,C错误;
D、孟德尔没有提出基因和等位基因等相关概念,D错误。
故选B。
10.(2020·宜宾市叙州区第二中学校开学考试)研究表明,鸡的羽毛结构受常染色体上的一对等位基因(A-a)控制,现用两只表现为母羽的雌、雄鸡交配,F1雌鸡与雄鸡的比例为1:1,且雌鸡全为母羽,雄鸡中母羽与雄羽的比例为3:1,下列相关叙述错误的是( )
A.在鸡的羽毛性状中,母羽对雄羽完全显性
B.该性状的遗传中,雌激素可能会影响a基因的表达
C.若F1母羽鸡自由交配,后代雄羽鸡的比例为1/6
D.亲代雌鸡、雄鸡的基因型均为Aa
【答案】C
【解析】
【分析】
显隐性性状确定规则为:亲本无该性状个体,子代出现有该性状个体,该性状隐性基因控制(无中生有为隐性);亲本有该性状个体,子代出现无该性状个体,该性状显性基因控制(有中生无为显性)。
【详解】
A、由题意可知,亲本均为母羽,子代出现了雄羽,因此母羽对雄羽完全显性,A正确;
B、该基因位于常染色体上,F1雌鸡与雄鸡的比例为1∶1,不存在致死现象,但雌鸡全为母羽,雄鸡中母羽与雄羽的比例为3∶1,可推知雌激素可能会影响a基因的表达,B正确;
C、F1母羽鸡自由交配,雌鸡基因型为1/4AA∶1/2Aa∶1/4aa,雄鸡的基因型为1/3AA∶2/3Aa,后代aa的比例为1/6,因雄羽只能在雄性中出现,所以雄羽鸡比例为1/12,C错误;
D、该基因位于常染色体上,亲本均为母羽,子代出现了雄羽,故亲代雌鸡、雄鸡的基因型均为Aa,D正确。
11.(2020·北京延庆高三开学考试)果蝇的眼色有一种隐性突变体——猩红眼(r1 r1)。研究者获得了两个新的朱砂眼隐性突变体——朱砂眼a(r2 r2)和朱砂眼b(r3 r3),做了如下杂交实验。据此分析不合理的是
组别
亲本组合
F1
Ⅰ
朱砂眼a × 猩红眼
野生型
Ⅱ
朱砂眼a × 朱砂眼b
朱砂眼
Ⅲ
朱砂眼b × 猩红眼
野生型
A.r1和r2不是等位基因
B.r2和r3是等位基因
C.r1和r3一定位于非同源染色体上
D.III组F1的自交后代一定出现性状分离
【答案】C
【解析】
【分析】
基因分离定律的实质:等位基因随同源染色体的分开而分离;时间:减数第一次分裂后期。
基因自由组合定律的实质:非同源染色体上的非等位基因自由组合;时间:减数第一次分裂后期。
【详解】
A、根据第Ⅰ组杂交朱砂眼a和猩红眼杂交,子代全为野生型,说明朱砂眼a和猩红眼是由不同的基因控制的,第Ⅰ组朱砂眼a基因型为R1R1r2r2,第Ⅲ组猩红眼基因型为r1r1R2R2,子代全为R1r1R2 r2,表现为野生型,因此r1和r2不是等位基因,A正确;
B、根据第Ⅱ组杂交结果,朱砂眼a和朱砂眼b杂交,子代全为朱砂眼,说明朱砂眼ab实际上是一种性状,因此r2和r3是等位基因,B正确;
C、根据第Ⅲ组杂交朱砂眼b和猩红眼杂交,子代全为野生型,说明了r1和r3是非等位基因,但由于一条染色体上有多个基因,所以r1和r3可能在一对同源染色体上,C错误;
D、根据C项的分析亲代Ⅲ组杂交朱砂眼b的基因型为R1R1r3r3,猩红眼的基因型为r1r1R3R3,所以子代全为R1r1R3r3,自交后代一定出现性状分离,D正确。
故选C。
【点睛】
本题要深刻理解基因分离定律和自由组合定律的实质,如果是由1对基因控制的则子代与亲代相同,如果是两对基因则为野生型。
12.(2020·湖北武汉·月考)某种柑橘(2n=18,两性花植物)成熟果实果皮的颜色是由两对独立遗传的等位基因控制的。基因A和a分别控制深绿色和橙色,而基因B只对基因A的表达有抑制作用,其中基因型为BB的植株果皮呈浅绿色,基因型为Bb的植株果皮呈绿色。请回答下列问题:
(1)为研究该种柑橘(无性染色体)的基因组成情况,基因组测序中需要对______________条染色体进行碱基序列测定。
(2)一株深绿色果皮个体和一株橙色果皮个体杂交,若F1果皮有深绿色、绿色和橙色,则亲本的基因型是______________。取F1中橙色果皮的个体随机受粉,后代中纯合子所占的比例是______________。
(3)基因型为AaBb的植株自交产生F1,F1中部分植株继续自交若干代,都不会发生性状分离,符合这个条件的植株占F1的比例是______________。
(4)用纯合深绿色果皮植株和纯合橙色果皮植株杂交,F1全为深绿色果皮植株,偶然发现有一株橙色果皮植株,请从可遗传变异角度对此现象给出两种合理的解释(已知变异植株的染色体数目正常)。
①_______________;
②_______________。
在实验室中区分这两种变异的简单方法是__________。
【答案】9 Aabb和aaBb 5/8 3/8 发生基因突变,基因A突变为a 发生染色体结构变异,含A基因的染色体片段缺失,植株基因型由Aabb变异为a-bb(-代表无相关基因) 用光学显微镜观察变异植株根尖分生区细胞有丝分裂中期的染色体情况。若能在显微镜下观察到染色体片段缺失,则属于情况②;若无法观察到该变化,则属于情况①
【解析】
【分析】
根据题意,aa基因控制果皮为橙色,A基因控制深绿,而B基因只对基因A的表达有抑制作用,所以橙色基因型为aa_ _,绿色基因型为A_ Bb,浅绿色基因型为A_BB,深绿色基因型为A_bb。
【详解】
(1)柑橘无性染色体,基因组测序中需要对9条染色体进行碱基序列测定。
(2)深绿色果皮个体A_bb和一株橙色果皮个体aa_ _杂交,若F1果皮有深绿色、绿色和橙色,则亲本的基因型是Aabb和aaBb。取F1中橙色果皮的个体1/2aaBb和1/2aabb,随机受粉产生配子为1/4aB,3/4ab,后代中纯合子比例为1/16+9/16=5/8。
(3)基因型为AaBb的植株自交产生F1,F1中aa_ _为橙色,A_ Bb为绿色,A_BB为浅绿色,A_bb为深绿色,部分植株继续自交若干代,不会发生性状分离的有1/16AABB、1/4aa_ _、1/16AAbb,共3/8。
(4)亲本为纯合深绿色果皮植株AAbb和纯合橙色果皮植株aabb,F1全为深绿色果皮植株Aabb,偶然发现有一株橙色果皮植株,原因①发生基因突变,基因A突变为a②发生染色体结构变异,含A基因的染色体片段缺失,植株基因型由Aabb变异为a_bb。区分这两种变异的简单方法是用光学显微镜观察变异植株根尖分生区细胞有丝分裂中期的染色体情况。若能在显微镜下观察到染色体片段缺失,则属于情况②;若无法观察到该变化,则属于情况①。
【点睛】
本题旨在考查学生理解基因分离定律和自由组合定律的实质、基因与性状之间的关系,把握知识的内在联系,形成知识网络,并应用相关知识结合题干信息进行推理、解答问题、学会分析性状偏离比现象及应用演绎推理的方法解决遗传学问题。
13.(2020·江西渝水·新余四中月考)孟德尔利用豌豆作为实验材料发现了分离定律和自由组合定律。请回答下列问题:
(1)有下列三种类型的豌豆各若干,请选择符合要求的所有亲本组合的序号。
验证分离定律的所有亲本组合:____________________;
验证自由组合定律的所有亲本组合:________________。
① 甲×甲 ② 乙×乙 ③ 丙×丙 ④ 甲×乙 ⑤ 甲×丙 ⑥ 乙×丙
(2)若豌豆的高茎和矮茎为一对相对性状,由一对等位基因(E、e)控制,红花和白花为一对相对性状,由一对等位基因(F、f)控制。现有两株豌豆杂交后代为高茎红花:高茎白花:矮茎红花 :矮茎白花=1 :1 :1 :1。若此结果能够验证自由组合规律,请写出亲本的基因型,并说明理由。
基因型:______________________________。
理由:___________________________________________________。
【答案】①②④⑤⑥ ②④⑥ EeFf×eeff 杂交后代为高茎红花:高茎白花:矮茎红花:矮茎白花=1:1:1:1的亲本基因型有两种,一种为EeFf×eeff,两对基因分别位于两对同源染色体上,能够验证自由组合规律;另一种为eeFf×Eeff,两对基因可以位于一对同源染色体上,不能够验证自由组合规律
【解析】
【分析】
1、基因分离定律和自由组合定律的实质:进行有性生殖的生物在进行减数分裂产生配子的过程中,位于同源染色体上的等位基因随着同源染色体的分离而分离,位于非同源染色体上的非等位基因随着非同源染色体的自由组合而发生自由组合。
2、按照基因的分离定律,具有1等位基因的个体产生比例相等的两种类型的配子,自交后代出现3:1 的性状分离比,测交后代出现1:1的性状分离比;按照自由组合定律,具有2对等位基因的个体产生四种类型的配子,自交后代的性状分离比是9:3:3:1,测交后代的性状分离比是1:1:1:1。
【详解】
(1)要验证分离定律,可以用具有一对等位基因的个体进行自交或测交,即选择图中的亲本组合是甲×甲、乙×乙、甲×乙、甲×丙、乙×丙,故选①②④⑤⑥;验证基因自由组合定律,选择位于2对同源染色体上的两对等位基因的个体进行自交或测交实验,即选择图中的亲本组合是甲×乙、乙×乙、乙×丙,故选②④⑥。
(2)由实验结果可知,杂交后代的结果是高茎红花:高茎白花:矮茎红花:矮茎白花=1:1:1:1,相当于两对相对性状的测交实验,亲本基因型有两种,一种为EeFf×eeff,两对基因分别位于两对同源染色体上,能够验证自由组合规律;另一种为eeFf×Eeff,两对基因可以位于一对同源染色体上,不能够验证自由组合规律。
【点睛】
本题旨在考查学生理解基因分离定律和自由组合定律的实质,学会应用给出的亲本基因型及基因与染色体的位置,选择合适的亲本验证分离定律和自由组合定律。
14.(2020·山西运城·高三月考)一种哺乳动物的血型有DH型、D型、H型和O型四种,该血型由等位基因D/d和H/h控制,DH型个体含有D和H基因,D型个体含D基因不含H基因,H型个体不含D基因含H基因,O型个体不含D基因也不含H基因。现有甲、乙、丙、丁四个个体,它们的性别及血型分别是甲:雄性、DH型;乙:雄性、D型;丙:雌性、DH型;丁:雌性、O型。三个杂交组合的结果如下。不考虑突变和交叉互换,请回答下列问题。
甲×丁,F1的表现型有DH型、D型、H型、O型;
甲×丙,F1的表现型有DH型、D型、H型、O型;
乙×丙,F1的表现型有DH型、D型。
(1)从__________________组合可以判断,控制该种哺乳动物血型的两对基因遵循___________定律。
(2)理论上,甲×丁杂交组合中,F1的四种表现型及比例是_________________________。
(3)请推测,乙个体的基因型最可能为____________________。要检测乙个体的基因型,可让其与基因型为_____个体杂交,若推测正确,则后代表现型及比例为_____________________。
【答案】甲×丁或甲×丙 基因自由组合 DH型∶D型∶H型∶O型=1∶1∶1∶1 DDhh ddhh 全为D型
【解析】
【分析】
由题干信息可知,该血型由等位基因D/d和H/h控制,DH型个体基因型为D_H_,D型个体基因型为D_hh,H型个体基因型为ddH_,O型个体基因型为ddhh,据此分析。
【详解】
(1)从甲×丁组合DH型与O型杂交、甲×丙组合DH型与DH型杂交,F1的表现型都有DH型、D型、H
型、O型四种,可以判断,控制该种哺乳动物血型的两对基因位于两对同源染色体上,遵循基因自由组合
定律。
(2)由分析可知,丁的基因型为ddhh,又甲(D_H_)×丁(ddhh)的子代F1有四种表现型,说明甲的基因型为DdHh,因此F1的基因型及比例为DdHh∶Ddhh∶ddHh∶ddhh=1∶1∶1∶1,所以F1的四种表现型及比例是DH型∶D型∶H型∶O型=1∶1∶1∶1。
(3)甲(DdHh)×丙(ddH_)的子代F1有四种表现型,则丙的基因型为ddHh。乙(D_hh)×丙(ddHh)杂交子代F1没有O型(ddhh),因此乙个体的基因型最可能为DDhh。要检测乙个体的基因型,可让其与基因型为ddhh的个体杂交,若后代的表现型只有D型(基因型为Ddhh),则乙的基因型为DDhh。
【点睛】
本题考查基因自由组合定律的实质和应用,要求考生掌握基因自由组合定律的应用方法,能依据题干信息明确各种血型对应的基因型类型,根据各组杂交子代的表现型准确推断亲本基因型是解题关键。
15.(2020·湖北襄阳·高三期中)玉米植株一般顶生雄花序、腋生雌花序,表现为雌雄同株异花,但也存在只有雄花序的雄株和只有雌花序的雌株。雄株和雌株在育种上有重要用途。玉米植株的上述性别由独立遗传的两对等位基因(E—e和T—t)来控制。其中E和T同时存在时,表现为雌雄同株异花。有T但没有E时,表现为雄株。有tt时表现为雌株。
(1)选取纯合的雌雄同株和雌株进行杂交,得到F1,F1自交得到F2。
①如果F2没有雄株个体出现,则亲本的基因型是_________,取F2中的雌雄同株个体相互授粉,子代的雌株个体占________。
②如果F2有雄株个体出现,则亲本的基因型是_________,取F2中的雌雄同株个体相互授粉,子代的表现型及比例为_______。
(2)一株雄株与一株雌株杂交,后代雌株占1/2,则亲本的基因型为_________。
(3)一株雄株与一株雌株的杂交后代有没有可能全为雄株?如果有,请写出亲本的基因型;若果没有,请说明理由_________________________________________________。
【答案】EETT×EEtt 1/9 EETT×eett 雌雄同株:雌株:雄株=64:9:8 eeTt×Eett或eeTt×eett
或eeTt×EEtt 有可能,亲本为eeTT×eett
【解析】
【分析】
根据题意,E和T同时存在时,表现为雌雄同株异花。有T但没有E时,表现为雄株。则eeT_为雄株,E_tt或eett为雌株,E_T_为雌雄同株。
【详解】
(1)选取纯合的雌雄同株(EETT)和雌株(EEtt或eett)进行杂交,①若亲本为雌雄同株(EETT)和雌株(EEtt),则F1为EETt,F1自交得到F2,F2为EET_(表现为雌雄同株)和EEtt(表现为雌株),无雄株出现。取F2中的雌雄同株个体(1/3EETT和2/3EETt)相互授粉,子代的雌株(EEtt)个体占1×2/3×2/3×1/4=1/9。
②亲本为雌雄同株(EETT)和雌株(eett),则F1为EeTt,F1自交得到F2,F2为eeT_(雄株)∶E_tt或eet(雌株)∶E_T_(雌雄同株)=3∶4∶9。取F2中的雌雄同株个体相互授粉,F2中的雌雄同株个体产生的配子及比例为ET∶Et∶eT∶et=4∶2∶2∶1,子代雄株eeT_的比例为2/9×2/9+2/9×1/9+2/9×1/9=8/81,雌株E_tt或eet2/9×2/9+2/9×1/9+2/9×1/9+1/9×1/9=9/81,雌雄同株E_T_为1-8/81-9/81=64/81,子代的表现型及比例为雌雄同株:雌株:雄株=64∶9∶8。
(2)一株雄株(eeT_)与一株雌株(E_tt或eett)杂交,后代雌株(E_tt或eett)占1/2,则亲本雄株为eeTT,亲本的基因型为eeTt×Eett或eeTt×eett或eeTt×EEtt。
(3)亲本为eeTT×eett时,子代eeT_,全为雄株。
【点睛】
本题考查基因自由组合定律及应用,解答本题的关键是扣住题干信息“E和T同时存在时,表现为雌雄同株异花。有T但没有E时,表现为雄株。有tt时表现为雌株”。
16.(2020·重庆市第二十九中学校高三月考)某观赏植物花色有红、粉、白三种类型,由两对等位基因控制(分别用A、a,B、b表示)。现有甲、乙两个(纯合)白花品系,分别与一纯合的粉花品系列丙(AAbb)进行杂交实验,结果如下表,据此回答问题。
杂交组合
实验1
实验2
P
甲×丙
乙×丙
F1类型及比例
全是粉花
全是红花
F2类型及比例
粉花:白花=3:1
红花:粉花:白花=9:3:4
(1)控制该植物花色的两对基因的遗传_______(填遵循或不遵循)基因自由组合定律,原因是_______________________________________________________。
(2)实验1中亲本甲的基因型为____________。
(3)实验2中亲本乙的基因型为____________,F2中粉花与白花个体杂交,后代出现白花个体的概率是________。
(4)实验2的F2中粉花个体的基因型可能为________________。若要确定某一粉花个体是否为纯合子,你的设计思路是:________________________________________________________。
【答案】遵循 这两对基因位于非(两对)同源染色体上 aabb aaBB 1/3 AAbb和Aabb 【方案一】让该粉花个体自交,观察子代花色的性状表现及比例 或【方案二】让该粉花个体与白花个体(aabb)杂交,观察子代花色的性状表现及比例
【解析】
【分析】
分析表格信息可知,实验2中,子二代的表现型及比例是红花:粉花:白花=9:3:4,是9:3:3:1的变式,因此两对等位基因在遗传时遵循自由组合定律,子一代的基因型是AaBb,表现为红花的基因型是A_B_,表现为粉花的基因型是A_bb,aaB_、aabb则表现为白花,据此答题。
【详解】
(1)据分析可知,控制该植物花色的两对等位基因位于两对同源染色体上,其遗传遵循基因自由组合定律。
(2)实验1中,F1粉花自交会出现性状分离,故其基因型是Aabb,又亲本丙的基因型是AAbb,则甲的基因型是aabb。
(3)实验2中,由分析可知,子一代基因型是AaBb,又知丙的基因型是AAbb,则乙的基因型是aaBB,F2中粉花的基因型是A_bb,AAbb占1/3,Aabb占2/3,与白花个体(aa_ _ )杂交,后代出现白花个体(aa_ _ )的概率=2/3×1/2=1/3。
(4)据上分析可知,实验2的F2中粉花个体的基因型可能为AAbb和Aabb。
若要确定某一粉花个体是否为纯合子,让该粉花个体自交,观察子代花色的性状表现及比例,若全为粉色,则为纯合子,若出现粉色:白色=3:1,则为杂合子;
或让该粉花个体与白花个体(aabb)杂交,观察子代花色的性状表现及比例,若全为粉色,则为纯合子,若出现粉色:白色=1:1,则为杂合子。
【点睛】
本题旨在考查学生对基因分离定律和自由组合定律的熟练掌握,并应用相关知识进行推理、解答问题。
相关试卷
这是一份高中生物高考专题08 基因的分离定律-2020年高考真题和模拟题生物分项汇编(教师版含解析),共10页。
这是一份高中生物高考专题07 DNA的结构、复制及基因表达-2020年高考真题和模拟题生物分项汇编(教师版含解析),共13页。试卷主要包含了·16)棉花纤维由纤维细胞形成等内容,欢迎下载使用。
这是一份高中生物高考专题08 基因的分离定律-2020年高考真题和模拟题生物分项汇编(学生版),共4页。

