高中生物高考专题06 变异、育种与进化(解析版)
展开
这是一份高中生物高考专题06 变异、育种与进化(解析版),共23页。
2020年高考生物冲刺提分必刷题
专题06 变异、育种与进化
1.(2020•云南省云南师大附中高三月考)下列有关生物变异的相关叙述,正确的是( )
A.先天性疾病都是遗传病
B.基因突变对生物进化是不利的
C.非同源染色体间的片段互换不属于染色体变异
D.基因工程可实现不同物种控制不同性状基因的重新组合
【答案】D
【解析】先天性疾病并非都是遗传病,如先天性心脏病不属于遗传病,遗传病是由于遗传物质发生改变而形成的疾病,A错误;基因突变能产生新的基因,可以为生物进化提供原始的选择材料,变异的利与弊是由环境决定的,B错误;非同源染色体间的片段互换属于染色体结构变异中的易位,C错误;基因工程是指按照人们的愿望,进行严格的设计,并通过体外DNA重组和转基因等技术,赋予生物以新的遗传特性,可打破物种之间的生殖隔离,实现不同物种控制不同性状基因的重新组合,D正确。
2.(2020•肥城市第一高级中学高三月考)下列关于生物变异和育种的叙述,正确的是( )
A.秋水仙素抑制有丝分裂后期纺锤体的形成,使细胞的染色体数目加倍
B.高茎豌豆自交后代出现性状分离是基因重组的结果
C.基因突变、基因重组和染色体变异是可遗传变异的来源
D.普通小麦(6n=42)的花药经离体培养形成的个体都是单倍体
【答案】C
【解析】秋水仙素抑制有丝分裂前期纺锤体的形成,A错误;高茎和矮茎受一对等位基因的控制,后代出现性状分离不是基因重组的结果,B错误;基因突变、基因重组和染色体变异是可遗传变异的来源,都可以为生物进化提供原材料,C正确;花药中有体细胞如花药壁和生殖细胞,故通小麦(6n=42)的花药经离体培养形成的个体有六倍体和单倍体,D错误。
3.(2020•江苏省高三二模)某同学在观察果蝇细胞中的染色体时,发现一个正常分裂的细胞中,共有8条染色体,呈现4种不同的形态。下列叙述错误的是( )
A.若该细胞此时存在染色单体,则该果蝇的性别是雌性
B.若该细胞此时没有染色单体,则该细胞可能取自卵巢
C.若该细胞正处于分裂前期,则不可能在发生基因重组
D.若该细胞正处于分裂后期,其子细胞的大小可能不同
【答案】C
【解析】若该细胞此时存在染色单体,则该细胞应处于有丝分裂前、中期或者是减数分裂第一次分裂中,由于细胞中染色体呈现4种不同的形态,则该细胞只能来自雌果蝇,如果是雄果蝇则有5种不同的形态,A正确;若该细胞此时不存在染色单体,则该细胞应处于减数第二次分裂后期,则该细胞可能取自卵巢,B正确;若该细胞此处在分裂前期,则该细胞可能处于有丝分裂前期或减数第一次分裂前期,减数第一次分裂前期可能发生交叉互换(基因重组),C错误;若该细胞正处在分裂后期,则该细胞可能是减数第一次分裂后期或减数第二次分裂后期,若为卵原细胞的分裂过程,其子细胞的大小可能不同,D正确。
4.(2020•吉林省高三二模)研究者得到B基因突变、P基因突变和B、P基因双突变小鼠,持续在一定剂量紫外线照射条件下培养上述三组小鼠,一段时间后统计小鼠皮肤上黑色素瘤(一种皮肤癌)的数目,得到如图所示结果。下列相关叙述,不正确的是( )
A.皮肤上的黑色素瘤细胞增殖失去了控制
B.黑色素瘤的发生可能是紫外线损伤DNA所致
C.仅P基因突变会导致小鼠产生大量黑色素瘤
D.多基因突变效应叠加会增加黑色素瘤产生的数目
【答案】C
【解析】皮肤上的黑色素瘤细胞是一种皮肤癌细胞,则癌细胞具有无限增殖能力,与正常细胞相比细胞增殖失去了控制,A正确;根据题意,该实验持续在一定剂量紫外线照射条件下培养的结果,因此黑色素瘤的发生可能是紫外线损伤DNA所致,B正确;由图可知,当B、P基因双突变时,导致小鼠产生大量的黑色素瘤,C错误;据图分析,B、P基因双突变时,导致小鼠产生大量的黑色素瘤,因此多基因突变效应叠加会增加黑色素瘤产生的数目,D正确。
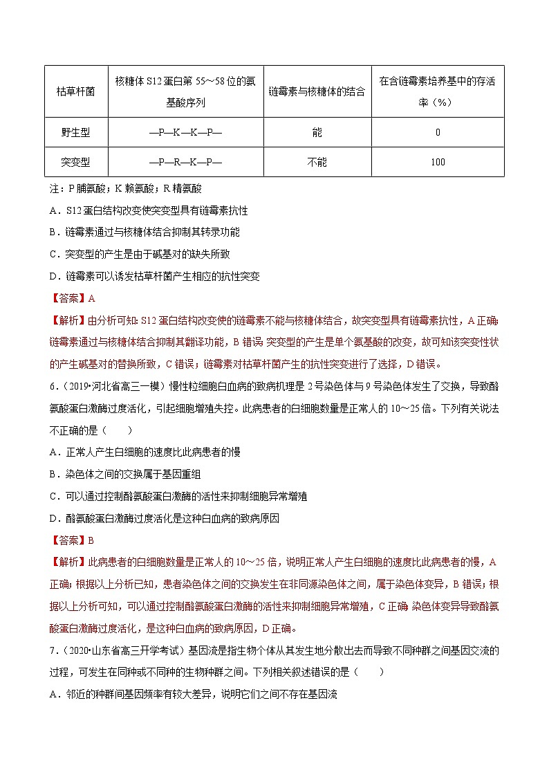
5.(2020•北京高三月考)枯草杆菌野生型与某一突变型的差异见下表,下列叙述正确的是( )
枯草杆菌
核糖体S12蛋白第55~58位的氨基酸序列
链霉素与核糖体的结合
在含链霉素培养基中的存活率(%)
野生型
—P—K—K—P—
能
0
突变型
—P—R—K—P—
不能
100
注:P脯氨酸;K赖氨酸;R精氨酸
A.S12蛋白结构改变使突变型具有链霉素抗性
B.链霉素通过与核糖体结合抑制其转录功能
C.突变型的产生是由于碱基对的缺失所致
D.链霉素可以诱发枯草杆菌产生相应的抗性突变
【答案】A
【解析】由分析可知:S12蛋白结构改变使的链霉素不能与核糖体结合,故突变型具有链霉素抗性,A正确;链霉素通过与核糖体结合抑制其翻译功能,B错误;突变型的产生是单个氨基酸的改变,故可知该突变性状的产生碱基对的替换所致,C错误;链霉素对枯草杆菌产生的抗性突变进行了选择,D错误。
6.(2019•河北省高三一模)慢性粒细胞白血病的致病机理是2号染色体与9号染色体发生了交换,导致酪氨酸蛋白激酶过度活化,引起细胞增殖失控。此病患者的白细胞数量是正常人的10~25倍。下列有关说法不正确的是( )
A.正常人产生白细胞的速度比此病患者的慢
B.染色体之间的交换属于基因重组
C.可以通过控制酪氨酸蛋白激酶的活性来抑制细胞异常增殖
D.酪氨酸蛋白激酶过度活化是这种白血病的致病原因
【答案】B
【解析】此病患者的白细胞数量是正常人的10~25倍,说明正常人产生白细胞的速度比此病患者的慢,A正确;根据以上分析已知,患者染色体之间的交换发生在非同源染色体之间,属于染色体变异,B错误;根据以上分析可知,可以通过控制酪氨酸蛋白激酶的活性来抑制细胞异常增殖,C正确;染色体变异导致酪氨酸蛋白激酶过度活化,是这种白血病的致病原因,D正确。
7.(2020•山东省高三开学考试)基因流是指生物个体从其发生地分散出去而导致不同种群之间基因交流的过程,可发生在同种或不同种的生物种群之间。下列相关叙述错误的是( )
A.邻近的种群间基因频率有较大差异,说明它们之间不存在基因流
B.基因流发生的时间和发生的强度将会显著影响物种形成的概率
C.不同物种间的基因流可以极大地丰富自然界生物多样化的程度
D.种群之间的基因流被地理隔离所阻断是形成新物种的一种途径
【答案】A
【解析】由题意可知,基因流可发生在同种或不同种的生物种群之间,所以邻近的种群间可能存在基因流,A错误;生物进化的实质是种群基因频率的改变。故基因交流发生的时间和发生的强度将会显著影响物种形成的概率,B正确;不同物种间的基因交流可形成多种多样的基因型,为自然选择提供了更多的材料,极大地丰富了自然界生物多样化的程度,C正确;种群之间的基因交流被地理隔离所阻断是形成新物种的一种途径,除此外,不经过地理隔离也可能会形成新物种,如多倍体的形成,D正确。
8.(2020•定远县私立启明民族中学高三一模)现用高杆抗病(AABB)品系和矮秆不抗病(aabb)品系培育矮杆抗病(aaBB)品系,对其过程分析错误的是( )
A.F1中虽未表现出矮杆抗病的性状组合,但已经集中了相关基因
B.F2中出现重组性状的原因是F1产生配子时发生了基因重组
C.选种一般从F2开始,因为F2出现了性状分离
D.通常利用F2的花粉进行单倍体育种,可以明显缩短育种年限
【答案】D
【解析】依题意可知:高杆抗病(AABB)品系和矮秆不抗病(aabb)品系杂交,F1的基因型为AaBb,表现型为高杆抗病,F1中虽未表现出矮杆抗病的性状组合,但已经集中了相关的a和B基因,A项正确;F1产生配子时,由于非等位基因随着非同源染色体的自由组合而组合,发生了基因重组,导致F2中出现了高杆不抗病和矮秆抗病的重组性状,B项正确;由于F2出现了性状分离,因此选种一般从F2开始,C项正确;通常利用F1的花粉进行单倍体育种,可以明显缩短育种年限,D项错误。
9.(2019•山东省济南外国语学校高三月考)我国科学家以兴国红鲤(2N=100)为母本、草鱼(2N=48)为父本进行杂交,杂种子一代染色体自动加倍发育为异源四倍体鱼。该异源四倍体与草鱼进行正反交,子代均为三倍体。据此分析细胞内的染色体数目及组成,下列说法不正确的是( )
A.兴国红鲤的初级卵母细胞可有200条染色单体
B.三倍体鱼产生的精子或卵细胞均含有49条染色体
C.三倍体鱼的三个染色体组两个来自草鱼、一个来自红鲤
D.异源四倍体产生的卵细胞、精子均含有74 条染色体
【答案】B
【解析】兴国红鲤的染色体数目为100,经过DNA复制后,初级卵母细胞可有200条姐妹染色单体,A正确;三倍体鱼由于联会紊乱,不能产生正常的精子和卵细胞,B错误;草鱼的染色体组可以表示为BB,兴国红鲤的染色体组可以表示为AA,异源四倍体鱼的染色体组可以表示为AABB,该异源四倍体与草鱼进行正反交产生的三倍体鱼(ABB)的三个染色体组中两个来自草鱼、一个来自红鲤,C正确;异源四倍体的染色体数为(50+24)×2=148,因此产生的卵细胞、精子均含有74 条染色体,D正确。
10.(2020•北京市第十一中学高三月考)下列关于生物变异的说法,不正确的是( )
A.有性生殖的个体可发生的变异有突变和基因重组
B.肺炎双球菌R型转化为S型的过程属于基因重组
C.四倍体西瓜花药离体培养后可得到二倍体纯合子
D.T-DNA插入到豌豆的淀粉支酶基因中,可引起该基因突变
【答案】C
【解析】有性生殖的个体可以发生的变异类型有突变和基因重组,A正确;肺炎双球菌R型转化为S型的过程属于基因重组,B正确;四倍体西瓜花药离体培养后得到的是单倍体,C错误;T-DNA插入到豌豆的淀粉支酶基因中,可引起该基因突变,D正确。
11.(2020•浙江省高三月考)下列有关单倍体育种的叙述,正确的是( )
A.单倍体育种的遗传学原理是基因重组
B.单倍体育种常用一定浓度的秋水仙素处理萌芽的种子
C.单倍体育种的优势之一在于明显缩短育种年限
D.单倍体育种得到的植株属于单倍体
【答案】C
【解析】单倍体育种的原料是染色体变异,A错误;单倍体育种常用一定浓度的秋水仙素处理花药离体培养产生的幼苗,B错误;单倍体育种包括花药离体培养和秋水仙素处理,花药进行离体培养得到的是单倍体,还需经过秋水仙素诱导加倍后才能获得该新品种,单倍体育种的优势之一在于明显缩短育种年限,C正确,D错误。
12.(2020•北京高三月考)下图为某二倍体动物的2个细胞分裂示意图(数字代表染色体,字母代表染色体上的基因)。下列叙述正确的是( )
A.甲图表示减数第一次分裂后期,染色体数目是此动物体细胞的两倍
B.甲图所示细胞若发生片段2与3的交换,则此变异为染色体结构变异
C.乙图中A与a是一对等位基因,该细胞内正在发生同源染色体的分离
D.乙图所示细胞分裂产生的子细胞是体细胞,且遗传信息完全相同
【答案】B
【解析】甲图表示减数第一次分裂后期,染色体数目与此动物体细胞相同,A错误;甲图中2和3是非同源染色体,它们交换片段属于染色体结构变异(易位),B正确;乙图表示有丝分裂后期,不会发生同源染色体的分离,C错误;由乙图所示细胞标出的基因可知,两个子细胞所含的遗传信息不同,D错误。
13.(2020•首都师范大学附属中学高三月考)下图是水稻花粉母细胞进行分裂不同时期的显微照片,据此判断下列说法错误的是( )
A.图A到D是减数分裂I,图E和F为减数分裂II
B.有丝分裂会发生图B和图D所示的基因重组
C.有丝分裂会发生图E到F过程中染色体数目的加倍
D.水稻花粉母细胞通过如图分裂方式形成配子
【答案】B
【解析】根据上述分析可知,图A到D是减数第一次分裂过程,图E和F为减数第二分裂图像,A正确;图B和图D为减数分裂,不是有丝分裂,四分体时期的交叉互换和减数第一次分裂后期非同源染色体的自由组合都会导致基因重组,B错误;图E到F过程为着丝点分裂过程,有丝分裂后期也会发生着丝点断裂,姐妹染色单体分离,染色体加倍现象,C正确;水稻花粉母细胞通过如图的减数分裂方式形成配子,D正确。
14.(2020•广东省高三二模)在低温诱导植物染色体数目变化实验中,下列说法合理的是( )
A.剪取0.5~1cm洋葱根尖放入4℃的低温环境中诱导
B.待根长至1cm左右时将洋葱放入卡诺氏液中处理
C.材料固定后残留的卡诺氏液用95%的酒精冲洗
D.经龙胆紫染液染色后的根尖需用清水进行漂洗
【答案】C
【解析】将长出1cm左右不定根的洋葱放入4℃的低温环境中诱导培养36h,之后剪取0.5~1cm洋葱根尖,放入卡诺氏液中浸泡0.5~1h,以固定细胞形态,A、B项错误;材料固定后残留的卡诺氏液用体积分数为95%的酒精冲洗2次,C项正确;经解离后的根尖需用清水进行漂洗,D项错误。
15.(2020•浙江省高三月考)野生甘蓝发生了一次变异,导致其某mRNA上一个编码氨基酸的密码子转变成终止密码子,再经过培育得到了花椰菜这个甘蓝亚种。不考虑其它变异,下列相关叙述正确的是( )
A.花椰菜相应基因合成的mRNA比野生甘蓝的短
B.花椰菜细胞内相关基因的翻译过程,所需tRNA和氨基酸的种类数目不一定相同
C.野生甘蓝和花椰菜的染色体数目不同
D.甘蓝细胞内,转录可发生在细胞核及内质网等少量细胞器中
【答案】B
【解析】题意显示mRNA上一个编码氨基酸的密码子改变了,不是mRNA缩短了,A错误;基因突变的结果导致其某mRNA上一个编码氨基酸的密码子转变成终止密码子,故花椰菜细胞内相关基因的翻译过程,所需tRNA和氨基酸的种类数目不一定相同,B正确;花椰菜是野生甘蓝的相关基因发生基因突变的结果,并未引起染色体的改变,故野生甘蓝和花椰菜的染色体数目相同,C错误;甘蓝细胞内,转录可发生在细胞核及叶绿体和线粒体中,D错误。
16.(2019•全国高三专题练习)如图为某二倍体植物单倍体育种过程,下列叙述正确的是( )
A.①中发生了染色体数目变异
B.②一般采用花药离体培养的方法
C.③中秋水仙素抑制着丝点分裂
D.④中选到的植株中1/4为纯合子
【答案】B
【解析】中染色体数目未发生变化,A错误;②一般采用花药离体培养的方法获得单倍体植株,B正确;③中秋水仙素抑制纺锤体的形成,C错误;④中选到的植株均为纯合子,D错误。
17.(2019•河北省高三期末)将基因型为Aa(品系甲)的玉米幼苗芽尖用秋水仙素处理,得到四倍体植株幼苗(品系乙)。将甲、乙品系间行种植,自然状态下生长、繁殖,得到子一代丙。相关叙述合理的是( )
A.显微镜下观察品系乙的根、茎、叶细胞,在分裂中期时三者染色体数目相等
B.品系甲自交后代出现性状分离,品系乙植株自交后代全为显性
C.品系甲作父本,品系乙做母本进行杂交,后代基因型为四种,比例为1:5:5:1
D.子代丙个体中存在二倍体、三倍体、四倍体、六倍体等多种情况
【答案】C
【解析】玉米幼苗芽尖用秋水仙素处理,由芽尖发育而来的茎、叶细胞的染色体数目加倍,而根没有被处理,根细胞的染色体数目不变。因此,显微镜下观察品系乙的根、茎、叶细胞,在分裂中期时三者染色体数目不相等,A错误;品系甲(Aa)自交,后代的基因型为AA、Aa、aa,出现性状分离。品系乙(AAaa)自交,当后代的基因型为aaaa时,为隐性,B错误;品系甲作父本,品系乙做母本进行杂交,后代基因型及比例为AAA∶AAa∶Aaa∶aaa=1∶5∶5∶1,C正确;甲、乙品系间行种植,甲品系自交得到的子一代个体为二倍体;乙品系自交得到的子一代个体为四倍体;甲、乙品系杂交得到的子一代个体为三倍体。因此,子代丙个体中存在二倍体、三倍体、四倍体,D错误。
18.(2019•江西省南康中学高三二模)下列关于杂交育种与诱变育种的叙述,错误的是( )
A.诱变育种是通过改变原有基因结构而导致新品种出现的方法
B.杂交育种的原理是基因重组,基因重组发生在配子形成过程中
C.诱变育种不一定能较快选育出新的优良品种
D.玉米单株自交后代中出现一定比例的白化苗是基因突变的结果
【答案】D
【解析】诱变育种的原理是基因突变,通过物理、化学等方法使基因的结构发生改变,从而使基因控制的相应性状发生改变,A正确;基因重组一般发生在配子形成过程中减数第一次分裂的四分体时期和后期,B正确;由于基因突变的不定向性,通过诱变育种的方法培育新品种,需要处理大量材料,才能从中选育出优良品种,C正确;玉米单株自交后代中出现一定比例的白化苗是基因分离的结果,若只出现个别白化苗则可能是基因突变的结果,D错误。
19.(2020•北京市第十一中学高三月考)研究者观察到某一雄性哺乳动物(2n=24)处于四分体时期的初级精母细胞中期的两对同源染色体发生了特殊的联会现象,形成了如下图所示的“四射体”,图中的字母为染色体区段的标号,数字为染色体的标号。若减数第一次分裂后期“四射体”的4条染色体随机的两两分离,并且只有遗传信息完整的精子才能成活。以下分析中,不正确的是( )
A.除去“四射体”外,处于四分体时期的该初级精母细胞中还有10个四分体
B.出现“四射体”的原因是s-s、w-w、t-t、v-v均为同源区段,所以发生联会
C.若不考虑致死,从染色体的组合(①-④组合)来看,该动物能产生6种精子
D.由于只有遗传信息完整的精子才能成活,推测该动物产生的精子有1/4会致死
【答案】D
【解析】细胞中有24条染色体,MI前期正常情况可以形成12个四分体,而一个四射体涉及4条染色体,故除去“四射体”外,处于四分体时期的该初级精母细胞中还有10个四分体,A正确;出现“四射体”的原因是s-s、w-w、t-t、v-v均为同源区段,所以发生联会,B正确;减数第一次分裂后期四射体的四条染色体随机两两分离,共有6种分离方式,故若不考虑致死,从染色体的组合(①④、①②、②③、③④、①③、②④)来看,该动物能产生6种精子,C正确;通过C可知,总共有六种精子,其中,①④、①②、②③、③④都会致死,所以有2/3会致死,D错误。
20.(2020•浙江省平湖中学高三开学考试)某植物核内基因中插1个碱基对后,引起其控制的性状发生改变。下列叙述正确的是( )
A.该变异导致该基因中嘌呤和嘧啶碱基种类发生改变5
B.该变异导致染色体上基因数目和排列顺序发生改变
C.该变异可能导致其他基因的转录或翻译过程发生改变
D.该变异导致该植物种群基因库和进化方向发生定向改变
【答案】C
【解析】某植物核内基因中插入1个碱基对所引起的变异属于基因突变。该变异导致该基因中嘌呤和嘧啶碱基的数目发生改变,但碱基的种类没变,A错误;该变异没有导致染色体上基因数目和排列顺序发生改变,B错误;该变异引起其控制的性状发生改变,可能导致其他基因的转录或翻译过程发生改变,C正确;该变异会导致该植物种群基因库发生改变,但不能导致进化方向发生改变,自然选择能决定生物进化的方向,D错误。
21.(2020•新疆维吾尔自治区高三一模)下图表示利用基因型为AAbb的二倍体西瓜甲和基因型为aaBB的二倍体西瓜乙培育无子西瓜的过程,有关叙述错误的是( )
A.①过程常用秋水仙素处理,秋水仙索的作用是抑制染色体的着丝点分裂
B.图中三倍体西瓜植株的基因型为AAaBbb
C.三倍体西瓜无子的原因是三倍体植株不能进行正常的减数分裂,没有形成生殖细胞
D.为避免每年都要制种的麻烦,可对三倍体西瓜进行无性繁殖
【答案】A
【解析】①过程常用秋水仙素处理,秋水仙索的作用是抑制纺锤体的形成,A错误;图中四倍体的基因型为AAAAbbbb,和基因型为aaBB的二倍体西瓜乙杂交,得到三倍体西瓜植株的基因型为AAaBbb,B正确;三倍体西瓜无子的原因是三倍体植株无法正常配对,不能进行正常的减数分裂,没有形成生殖细胞,C正确;三倍体无子西瓜没有种子,为避免每年都要制种的麻烦,可对三倍体西瓜进行无性繁殖,D正确。
22.(2020•天津高三一模)如下表所示,不同基因型的褐鼠对灭鼠灵的抗性表现不同,对维生素K的依赖性也有区別。若在维生素K含量不足的环境中,对褐鼠种群长期连续使用灭鼠灵,则褐鼠种群中( )
基因型
rr
Rr
RR
灭鼠灵
敏感
抗性
抗性
维生素K依赖性
无
中度
高度
A.Rr基因型频率保持不变
B.基因r的频率最终下降至0
C.抗性个体RR:Rr为1:1
D.停用灭鼠灵后R基因频率会下降
【答案】D
【解析】维生素K含量不足环境、长期连续使用灭鼠灵会导致RR、rr基因型个体存活率下降,则Rr基因型频率会增加,A错误;有基因型为Rr的个体活着,因此基因r的频率最终下降至0是不正确的,B错误;抗性个体中,由于Rr对维生素K依赖性是中度,而RR对维生素K依赖性是高度,所以维生素K含量不足的环境中主要是Rr的个体,C错误;停用灭鼠灵后,rr个体的存活率提高,导致r基因频率上升,R基因频率会下降,D正确。
23.(2020•天津高三月考)某科研小组的工作人员通过用不同浓度的秋水仙素对大蒜(二倍体)鳞茎生长点进行不同时间的处理,研究了不同处理对大蒜根尖细胞染色体加倍率(某一分裂组织或细胞群中染色体数目加倍细胞所占的百分数)的影响,其实验结果如图所示,据图判断,下列叙述正确的是( )
A.秋水仙素处理后的根尖细胞均为四倍体细胞
B.染色体加倍率与秋水仙素浓度和处理时间长短有关
C.当秋水仙素浓度为0.03%时,处理时间越长加倍率越高
D.本实验中的自变量为秋水仙素浓度,无关变量为处理时间
【答案】B
【解析】秋水仙素处理后的根尖细胞只能有少数细胞为四倍体细胞,A错误;从图中可以看出,染色体加倍率与秋水仙素浓度和处理时间长短有关,B正确;当秋水仙素浓度为0.03%时,2d与6d处理时间不同,结果相同,C错误;实验中的自变量为秋水仙素浓度与时间,D错误。
24.(2020•河北省高三月考)如图表示某二倍体动物细胞分裂的相关图像。以下说法正确的是( )
A.甲图和丙图所示细胞都可能发生基因重组
B.乙图和丙图所示细胞都含有两个染色体组
C.丁图所示细胞是次级精母细胞或第一极体
D.丙图和丁图所示细胞与戊图所示比例相符
【答案】B
【解析】甲图所示细胞进行的是有丝分裂,不能发生基因重组,A错误;乙图和丙图所示细胞都含有两个染色体组,B正确;丁图所示细胞只能是次级精母细胞,C错误;戊图中染色体数为N,与其所示比例相符的是丁图所示细胞,D错误。
25.(2020•云南省高三月考)在灌浆期后,麻雀受高粱散发的香味吸引大量迁飞至农田,但并不是所有高粱都受麻雀青睐,有些只有极少籽粒被啄食。研究发现,不受青睐的高粱通过基因调控合成了高含量单宁(涩味)和低浓度香味挥发物,进而减少被麻雀采食。下列叙述错误的是( )
A.高粱流入麻雀的能量占高粱同化量的20%
B.高梁的可遗传变异为进化提供了原材料
C.在麻雀的选择下,高粱种群的基因频率会发生定向改变
D.高粱和麻雀之间存在共同进化
【答案】A
【解析】传递效率是指下一营养级的同化量与上一营养级同化量的比值,一般传递效率在10%~20%,因此能量传递效率发生在两个营养级之间而不是两种生物之间,A错误;可遗传变异包括突变和基因重组,突变和基因重组产生生物进化的原材料,B正确;自然选择使种群的基因频率发生定向的改变,因此在麻雀的选择下,高粱种群的基因频率会发生定向改变,C正确;根据以上分析可知,高粱和麻雀即不同物种之间在相互影响中不断进化和发展,存在共同进化,D正确。
26.(2020•湖南省高三一模)下列关于生物进化的说法正确组合是( )
①"收割理论”提出捕食者的存在有利于增加生物多样性
②现代生物进化理论的形成是种群遗传学古生物学等多学科知识综合的结果
③物种之间的共同进化都是通过物种之间的生存斗争实现的
④有性生殖方式的出现,加快了生物进化的速度
⑤生物多样性的形成也就是新的物种不断形成的过程
A.①②③ B.②③④ C.①②④ D.①④⑤
【答案】C
【解析】“收割理论”指出:捕食者往往捕食数量多的物种,这样就会避免出现一种或少数几种生物在生态系统中占绝对优势的局面,为其他物种的形成腾出空间,因此捕食者的存在有利于增加物种的多样性,①正确;现代生物进化理论的形成是种群遗传学、古生物学等多学科知识综合的结果,②正确;物种之间的共同进化是通过生物与生物之间、生物与环境之间的生存斗争实现的,③错误;有性生殖方式的出现,加快了生物进化的速度,④正确;生物多样性包括物种多样性、遗传多样性和生态系统多样性,因此生物多样性的形成不仅仅是新的物种不断形成的过程,⑤错误。
27.(2020•江苏省高三二模)某海岛有一种中地雀,原来没有竞争者。在记录的时间段内,1977年和2004年发生了2次旱灾;2005年以大型种子为食具有大鸟喙的大地雀入侵。下图记录了中地雀鸟喙平均尺寸的变化。下列叙述错误的是( )
A.该岛上中地雀鸟喙平均尺寸的变化是自然选择的结果
B.1977年的旱灾诱发了基因突变,进而造成鸟喙尺寸的增大
C.2005年后中地雀很可能主要以大地雀不吃的小种子为食
D.2005年后该海岛上两种地雀的种群基因频率都在发生改变
【答案】B
【解析】1977年和2004年发生了2次旱灾以及有新物种进入,该岛上中地雀鸟喙平均尺寸的变化较大,平均尺寸的变化是自然选择的结果,A正确;造成鸟喙尺寸的增大的原因是旱灾的选择作用,不是旱灾诱发了基因突变,B错误;2005年以大型种子为食具有大鸟喙的大地雀入侵,使中地雀很可能主要以大地雀不吃的小种子为食,C正确;2005年后共存于一个海岛上的两种地雀之间由于相互选择基因频率都在发生改变,D正确。
28.(2020•浙江省高三月考)无籽西瓜是目前栽培面积较广的西瓜品种,具有果实大、细胞内有机物的含量高及无籽等优异性状。下列有关叙述正确的是( )
A.无籽西瓜是经多倍体育种而成,原理是基因重组
B.无籽西瓜为三倍体,是不同于普通西瓜的新物种
C.无籽西瓜虽高度不育,但无籽性状属可遗传变异
D.无籽西瓜果实的发育需要三倍体西瓜花粉的刺激
【答案】C
【解析】无籽西瓜是经多倍体育种而成,原理是染色体数目变异,A错误;三倍体高度不育,所以不能称为新物种,B错误;无籽西瓜虽高度不育,但无籽性状是由于染色体数目变异引起的,所以属可遗传变异,C正确;无籽西瓜果实的发育需要二倍体西瓜花粉的刺激,D错误。
29.(2020•首都师范大学附属中学高三月考)某海岛上,因为经常有大风天气,昆虫中无翅的或翅特别发达的个体比翅普通(中间型)的更易生存,长此以往形成了现在的无翅或翅特别发达的昆虫类型。下列分析错误的是( )
A.昆虫翅的变异是多方向且可遗传的
B.昆虫翅的全部基因构成了该种群的基因库
C.大风在昆虫翅的进化过程中起选择作用
D.自然选择使有利变异得到保留并逐渐积累
【答案】B
【解析】海岛上昆虫中有三种翅膀类型,说明昆虫翅的变异是多方向且可遗传的,A正确;一个生物种群的全部等位基因的总和称为种群的基因库,所以昆虫翅的全部基因不能构成该种群的基因库,B错误;大风在昆虫翅的进化过程中起自然选择作用,C正确;自然选择是定向的,使有利变异得到保留并逐渐积累,D正确。
30.(2020•广东省高三月考)某团队分别标记深色和浅色桦尺蛾,放养于不同地点,一段时间后,将标记的桦尺蛾尽量回收并统计数目(桦尺蛾的体色不影响回收过程),结果如下表。叙述错误的是( )
数据类型
甲区
乙区
项目
深色蛾(AA、Aa)
浅色蛾(aa)
深色蛾(AA、Aa)
浅色蛾(aa)
释放数目
500 只
500 只
650 只
500 只
回收率
50%
20%
6%
42%
A.实验能验证达尔文的自然选择学说
B.若甲区回收的桦尺蛾中杂合子占 1/5,则该种群的 a 基因频率为 30%
C.甲可能是污染严重的工业区,乙可能是无污染的非工业区
D.乙区深色蛾的释放数目应改为 500 只使实验更合理
【答案】B
【解析】甲区浅色蛾淘汰率高,乙区深色蛾淘汰率高,能证明达尔文的自然选择学说的“适者生存,不适者被淘汰”等基本内容,A正确;一年后甲区共有 350 只桦尺蛾,1/5 即 70 只 Aa,100 只 aa,故 a 的基因频率约为(70+100×2)/(350×2)≈39%,B 错误;甲区更有利于深色蛾的生存,乙区更有利于浅色蛾的生存,推测甲区有可能是工业区,乙区有可能是非工业区,C正确;实验中蛾的释放数量为无关变量,应该一致。释放数 650 只比 500 只可能导致种内斗争更剧烈,影响回收率,D正确。
31.(2020•北京高三一模)苇草主要生长于瑞士阿尔卑斯山的高山盛夏牧场,是一种依赖风力传粉的植物。不同种群的苇草对铜耐受力不同,有耐受性基因的个体在无铜污染地区生长很缓慢。调查废弃铜矿区及附近苇草种群对铜的耐受力,结果如图所示。下列叙述正确的是( )
A.距离矿区160m的苇草种群对铜耐受基因主要来自基因突变
B.矿区内苇草与距离矿区100m的苇草存在地理隔离
C.矿区土壤的选择导致苇草耐受基因频率高于非矿区
D.非矿区苇草耐受性基因频率与风力和风向无关
【答案】C
【解析】基因突变具有低频性,距离矿区160m的苇草种群对铜耐受基因主要来自基因重组,A错误;根据题干信息,苇草是一种依赖风力传粉的植物,故矿区内苇草与距离矿区100m的苇草不存在地理隔离,B错误;据图分析可知,矿区苇草铜耐受指数高于非矿区,故推测可能是矿区土壤的选择导致了苇草耐受基因频率高于非矿区,C正确;苇草是一种依赖风力传粉的植物,非矿区苇草耐受性基因频率与风力和风向有关,D错误。
32.(2020•山东省山东聊城一中高三月考)如图为某作物新品种的育种过程,下列相关叙述正确的是( )
A.①②获得新品种的过程所运用的原理是基因突变
B.过程③④⑤育种方式的优点是缩短了育种年限
C.过程⑤不需要用秋水仙素处理E幼苗
D.图中育种过程中基因重组只发生在过程③中
【答案】B
【解析】分析题图可知,过程①②获得新品种的育种方式是杂交育种,其原理是基因重组,A错误;过程③④⑤获得新品种的方法是单倍体育种,单倍体育种的优点是缩短了育种年限,B正确;E幼苗由花药离体培养得来,需要用秋水仙素处理获得可育植株,C错误;花药中的花粉是减数分裂产生的,所以过程③可发生基因重组,过程②也存在减数分裂,可发生基因重组,D错误。
33.(2020•宝鸡中学高三二模)某地海关查获了一批孕妇血液样品。法律规定,严禁私自携带、邮寄人体血液和血液制品进出境,情节严重的将依法追究法律责任。请回答下列有关问题:
(1)建立人类基因库,通常应采集_________(填“男”或“女”)性的血液样本,原因是血液采集较方便,且__________。
(2)为研究某些遗传病的基因调控机制,需要获得含有相关基因的样本,科研人员采集血液样本的地点经常选在偏远的交通不便的地区,主要原因是__________隔离阻止了______的扩散交流,能更容易获得该基因。
(3)如图为某遗传病的致病基因在一段时间内的基因频率变化情况。据图分析,在_________时间段内该种群的AA、Aa和aa的基因型频率分别为81%、18%和1%。
【答案】(1)男 男性白细胞携带人类全套的遗传物质(或男性同时含有X和Y染色体)
(2)地理 致病基因
(3)Y3~Y4
【解析】(1)人类细胞中含有23对染色体,由于女性和男性的常染色体相同,而女性只含性染色体X不含Y,男性细胞既含性染色体X又含Y,所以男性白细胞携带人类的全套遗传物质(遗传信息),并且采样非常方便,因此选样时通常选择采集男性血液样本建立白细胞基因血库。
(2)为了得到高纯度致病基因样本,采样地点常选在偏远的地区,主要原因是地理隔离阻碍该地区的人跟聚居区以外的人通婚,从而阻止了基因交流,能更容易获得该基因。
(3)种群内的AA、Aa和aa的基因型频率分别为81%、18%和1%,说明种群中A基因频率为81%+18%÷2=90%,a基因频率为18%÷2+1%=10%,故对应图示Y3〜Y4。
34.(2020•山东省莱芜市第一中学高三开学考试)生物中多了一条染色体的个体叫三体(2n+1),少了一条染色体的个体叫单体(2n-1)。某种野生烟草(2n=48),有两种突变体分别是甲6-三体(6号染色体多一条)和乙7-单体(7号染色体少一条),二者均可育,且配子中除不含7号染色体的花粉不育外,其余类型的配子育性均正常;各种类型的杂交子代活力均正常。烟草宽叶对窄叶为显性(A、a),红花对白花为显性(B、b),两对性状独立遗传。甲为宽叶红花(AaaBB),乙为窄叶白花。回答下列问题:
(1)这两种突变体均属于______变异,乙在减数第一次分裂的前期能形成______个四分体;若甲种突变体是由于在花粉形成过程中减数分裂异常引起的,试分析具体原因是________________。
(2)用一株甲突变体(AaaBB)与一株烟草(AAbb)杂交,得到6-三体烟草(AAaBb),让其自交,后代性状分离比为___________________________。
(3)利用甲、乙烟草设计最简便的杂交实验,探究控制红花和白花的基因是否位于七号染色体上,写出实验思路并预期实验结果及结论。_______________________________________________________。
(4)若通过实验证明控制红花和白花的基因位于七号染色体上,用乙做父本和甲杂交,所得F1和aabb个体杂交,F2代中染色体正常植物的比例是______。
【答案】(1)染色体(数目)变异 23 在减数第一次分裂时,6号同源染色体未分离或在减数第二次分裂时,6号染色体的两条姐妹染色单体分裂后移向同一极
(2)宽叶红花∶宽叶白花∶窄叶红花∶窄叶白花=105∶35∶3∶1
(3)实验思路:用甲做父本和乙杂交,所得F1自交,观察F2的性状分离比
预期结果及结论:若F2中红花∶白花=3∶1,则控制花色的基因不位于7号染色体上;若F2中红花:白花不等于(大于)3∶1,则控制花色的基因位于7号染色体上
(4)3/4
【解析】(1)多一条染色体和少一条染色体,均发生了染色体数目的变异,这种变异叫染色体数目的变异。乙二倍体生物的7号染色体少了一条,则7号染色体缺少同源染色体,不能形成四分体,因此乙在减数第一次分裂的前期能形成23个四分体。甲突变体的6号染色体多了一条,在花粉形成过程中可能由于在减数第一次分裂时,6号同源染色体未分离或在减数第二次分裂时,6号染色体的两条姐妹染色单体分裂后移向同一极所导致。
(2)6-三体烟草AAaBb中6号染色体多了一条,但产生的配子育性正常,宽叶、窄叶和红花、白花两对性状独立遗传,则一对一对分析,对于宽叶和窄叶产生的配子及比例为AA:a:Aa:A=1:1:2:2,因此自交后代宽叶:宽叶=35:1。对于红花和白花产生配子的类型及比例为B:b=1:1,自交后代红花:白花=3:1,综合起来AAaBb自交后代的性状分离比为宽叶红花∶宽叶白花∶窄叶红花∶窄叶白花=105∶35∶3∶1。
(3)依据题干信息,控制红花、白花的基因和控制宽叶、窄叶的基因分别位于两对同源染色体上,若要判断是否位于7号染色体,根据不含7号染色体的花粉不育的题干信息,可进行以下实验设计,具体为:用甲做父本和乙杂交,所得F1自交,观察F2的性状分离比。预期结果及结论:若F2中红花∶白花=3∶1,则控制花色的基因不位于7号染色体上;若F2中红花:白花不等于(大于)3∶1,则控制花色的基因位于7号染色体上。
(4)乙的基因型是aab0,和甲AaaBB杂交,乙产生的配子只有ab,甲产生四种配子,其中染色体数目不正常的概率1/2,为所得的 中染色体数目不正常的概率为1/2,分别为1/6AAaBb和2/6AaaBb,再与aabb个体杂交,则F2代中染色体不正常的概率为1/6×1/2+2/6×1/2=1/4,则染色体正常植物的比例是1-1/4=3/4。
35.(2019•河北省冀州中学高三月考)细菌对各种抗生素的药敏程度实验方法如下图;将含有一定浓度不同抗生素的滤纸片放置在已接种被检菌的固体培养基表面,抗生素向周围扩散,如果抑制生长,则在滤纸片周围出现抑菌圈(图中里面的圈),结果如下图所示。
(1)衡量本实验结果的指标是___________。
(2)上述图中最有效的是B培养皿中的抗生素。用上述最有效的抗生素对细菌进行处理,并测定细菌数量变化,如下图所示:
①向培养基中加抗生素的时刻为___________点。
②细菌种群的进化是定向的,而变异是不定向的,细菌的抗药性产生于环境变化之___________(填“前”“中”或“后”),抗生素对细菌变异的作用不是“诱导”而是___________。
③尽管有抗药性基因存在,但使用抗生素仍然能治疗由细菌引起的感染,原因在于细菌种群中_________。
【答案】(1)抑菌圈的大小
(2)B 前 选择 少数细菌有抗药性基因
【解析】(1)衡量实验的指标即对实验结果的表述,本实验是利用抗生素抑制细菌的生长来表述实验结果。
(2)①抗生素会使细菌中不具抗药性的个体大量死亡而数量下降,所以B 点是使用抗生素的起点。
②变异是不定向的,而自然选择是定向的,细菌的抗药性在环境变化之前 就已经产生了,自然选择是性状的选择者,而不是诱导者。
③在细菌种群中,含有抗药性基因的个体毕竟只占极少数。
36.(2019•河北省冀州中学高三月考)下图表示由甲、乙两种植物经育种学家逐步培育出己植物的过程,请据图回答下列问题:
(1)将甲种植物的花粉与乙种植物的卵细胞经过人工融合,培育得到丙植株,再在丙幼苗时期用秋水仙素处理,从而获得基因型为bbDD的丁植物。由丁植物经Ⅱ过程培育成戊植物,该过程发生的变异属于___________;将戊植物经Ⅲ培育成己植物的过程,所用的育种方法是___________。
(2)若B基因控制着植株的高产,D基因决定着植株的抗病性。让己种植物自交,子代高产抗病植株中能稳定遗传的个体所占比例是___________。
(3)通过图中所示育种过程,___________(填“能”或“不能”)增加物种的多样性,理由是________。
【答案】(1)染色体结构变异 诱变育种
(2)1/3
(3)能 丁种植物,与亲本甲种植物和乙种植物都存在生殖隔离,是一个新物种
【解析】(1)题图显示,由丁种植物经Ⅱ过程培育成戊植株的过程中,b和D基因所在的两条非同源染色体发生了易位,所以该变异属于染色体结构的变异(染色体易位);将戊植株经Ⅲ培育成己植株的过程中发生了基因突变,该育种方法为诱变育种。
(2)若B基因控制着植株的高产,D基因决定着植株的抗病性。己的基因型为BbDD,产生的配子有1/2BD、1/2bD,己种植物自交,子代高产抗病植株中的基因型有BBDD和BbDD,二者比例为1∶2,所以能稳定遗传的个体(BBDD)所占比例是1/3。
(3)通过图中所示育种过程培育出的丁种植物,与亲本甲种植物和乙种植物都存在生殖隔离,是一个新物种,所以能增加物种的多样性。
37.(2020•天津高三月考)某雌雄异株植物,其性别分化受等位基因M、m控制。研究发现,含基因M的受精卵发育成雄株。该植物刚萌发形成的嫩茎有绿色、紫色与红色三种类型,依次由基因aB、ab、a控制,且前者对后者完全显性。
(1)该植物雌株的基因型是____________,雄株的基因型是____________。绿茎雄株有_______种基因型。
(2)在一个该植物的种群中,雌株与雄株的数目比为1∶1,m基因的频率为_________。
(3)该植物的嫩茎具有很髙的食用与药用价值,研究发现,雄株萌发产生的嫩茎数量多、品质好。为让杂交子代全为雄株,育种工作者成功培育出一种“超雄株”。该“超雄株”的基因型为______。育种工作者培育“超雄株”采用的方法可能是_____________。
【答案】(1)mm Mm 3
(2)75%
(3)MM 单倍体育种
【解析】(1)根据题意可知,含基因M的受精卵发育成雄株,即雌株基因组成为mm,由于雌株只能产生m,所以子代不会出现MM,故雄株的基因组成是Mm。绿色茎的基因型为aBaB、aBab、aBa,故绿茎雄株的基因型为aBaBMm、aBabMm、aBaMm共3种。
(2)在一个种群中雌雄比例为1∶1,由于雌株基因组成为mm,雄株的基因组成是Mm,则M基因频率为1/2×1/2=1/4,m的基因频率为1-1/4=3/4,即75%。
(3)含基因M的受精卵发育成雄株,超雄株的后代全为雄株,说明雄株只产生一种类型的配子M,可推测超雄株的基因型是MM。这种超雄株的培养可能是采用了花药离体培养得到单倍体植株幼苗,再用秋水仙素处理得到正常二倍体雄株,这种育种方法为单倍体育种。
39.(2020•江西省高三月考)某二倍体植株(2N=14)的叶形有宽叶和窄叶两种,分别受一对等位基因D、d控制。该植株中偶见7号染色体三体的变异植株,这种变异植株能正常繁殖,产生的配子均可育。回答下列问题:
(1)7号染色体三体植株的具体变异类型属于________________。7号染色体三体变异植株的原始生殖细胞在减数第一次分裂的前期可观察到________个四分体。
(2)该种植物偶见7号染色体三体,从未见其他染色体三体的植株,可能的原因是_______________
(3)为判断控制叶形的基因是否位于7号染色体上。研究人员进行了如下实验探究:
①将纯合的7号染色体三体宽叶植株与正常窄叶植株杂交得到F1,F1中三体植株占______,挑选F1中三体植株与正常窄叶植株杂交得到F2,统计F2的表现型及比例。
②若_______________________________________,则控制叶形的基因位于7号染色体上;
若_______________________________________,则控制叶形的基因不位于7号染色体上。
【答案】(1)染色体数目变异 7
(2)发生其他染色体数目增加的生殖细胞不育或受精卵不能发育(或在胚胎早期就死亡了)
(3)1/2 F2中宽叶:窄叶=5:1 F2中宽叶:窄叶=1:1
【解析】(1)三体植株的具体变异类型属于染色体数目变异。一对同源染色体联会属于一个四分体,该植株有7对同源染色体,联会时有7个四分体。
(2)该种植物偶见7号染色体三体,从未见其他染色体三体的植株,可能的原因是发生其他染色体数目增加的生殖细胞不育或受精卵不能发育。
(3)某二倍体植株(2N=14)的叶形有宽叶和窄叶两种,分别受一对等位基因D、d控制。该植株中偶见7号染色体三体的变异植株,这种变异植株能正常繁殖,产生的配子均可育。由于宽叶和窄叶两种,分别受一对等位基因D、d控制,假设控制叶形的基因在7号染色体上,纯合三体宽叶为DDD与窄叶dd杂交,F1中三体植株为DDd,其减数分裂产生的配子为DD:Dd:D:d=1:2:2:1,F1中三体植株与正常窄叶(dd)植株杂交得到F2,得到的F2的叶形及比例为正常叶:马铃薯叶=5:1。假设控制叶形的基因不在7号染色体上,选择纯合宽叶DD和窄叶dd杂交,F1为宽叶Dd,F1和窄叶dd杂交, F2为宽叶Dd:窄叶dd=1:1。
40.(2020•四川省成都七中高三二模)(果蝇(2n=8)是遗传学研究中常用的材料。回答下列与果蝇遗传有关的问题:
(1)研究果蝇的基因组时,应该研究_____________条染色体。
(2)果蝇的气门部分缺失(A)和正常气门(a)为一对相对性状。若现将一只发生了染色体变异的气门部分缺失的果蝇(基因型为AAa)与另一只未变异的正常气门果蝇进行杂交,子代中气门部分缺失果蝇与正常气门果蝇数量之比为_____________。
(3)已知果蝇的灰身和黑身分别由常染色体上的基因B和b控制,当基因B和b所在的染色体发生缺失突变时,会引起含片段缺失染色体的雌配子或雄配子致死(注:只有其中之一致死)。如图表示某果蝇个体的一对染色体,若让具有该变异的两只灰身果蝇杂交,则后代的表现型及比例为_____________。
(4)若要确定图中染色体片段缺失导致致死的配子类型,请设计实验进行证明(假设该果蝇种群中除了该变异类型的雌雄个体之外,还有各种未变异的果蝇):
①实验设计:__________________________。
②实验结果预测:
若后代的表现型及比例为_____________则染色体片段缺失会导致雌配子致死。
若后代的表现型及比例为_____________则染色体片段缺失会导致雄配子致死。
【答案】(1)5
(2)5:1
(3)全为灰身(或“灰身:黑身=1:0”)
(4)让染色体片段缺失个体与黑身个体进行正反交(B0♀×bb♂、B0♂×bb♀) 染色体片段缺失个体为母本的后代全为灰身,染色体片段缺失个体为父本的后代灰身:黑身=1:1 染色体片段缺失个体为母本的后代灰身:黑身=1:1,染色体片段缺失个体为父本的后代全为灰身
【解析】(1)果蝇含3对常染色体和1对性染色体,测定其基因组应该测定3条常染色体和2条性染色体上的基因。
(2)一只发生了染色体变异的气门部分缺失的果蝇(基因型为AAa),产生的配子种类和比例是AA:A:Aa:a=1:2:2:1,与另一只未变异的正常气门果蝇(基因型为aa)进行杂交,子代基因型及比例为AAa:Aa:Aaa:aa=1:2:2:1,即气门缺失果蝇与正常气门果蝇数量之比为5:1。
(3)如图所示,发生缺失的染色体缺失了B或b所在的区段,缺失的染色体用0表示,则灰身果蝇的基因型为B0,若含缺失的雌配子致死,则灰身雌果蝇只能产生B一种配子,灰身雄果蝇产生B和0两种比例相等的配子,后代中全是灰身。
(4)①要证明该缺失灰身果蝇即B0雌雄产生配子的情况,即致死配子的类型,可以用该染色体片段缺失个体与正常的黑身果蝇bb进行正反交。
②实验结果预测:
若含缺失的雌配子致死,则灰身缺失雌性个体只能产生B一种配子,染色体片段缺失个体为母本的后代全为灰身,染色体片段缺失个体为父本后代灰身:黑身=1:1;
若含缺失的雄配子致死,则染色体片段缺失个体为母本的后代灰身:黑身=1:1,染色体片段缺失个体为父本的后代全为灰身。
相关试卷
这是一份高考生物三轮冲刺考前提分练习专题06 变异、育种与进化(含解析),共23页。
这是一份高中生物高考专题10 变异、育种与进化-2021年高考真题和模拟题生物分项汇编(解析版),共31页。试卷主要包含了雄性缝蝇的求偶方式有等内容,欢迎下载使用。
这是一份高中生物高考专题10 变异、育种和进化-备战2021年高考生物专题提分攻略(解析版),共17页。试卷主要包含了基础知识必备,通关秘籍,网络构建等内容,欢迎下载使用。

