


高中生物专题06 变异、育种与进化(无答案)
展开
这是一份高中生物专题06 变异、育种与进化(无答案),共13页。
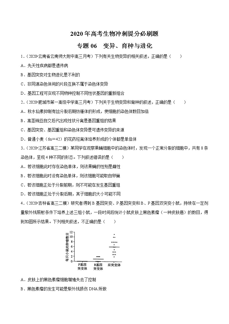
2020年高考生物冲刺提分必刷题专题06 变异、育种与进化1.(2020•云南省云南师大附中高三月考)下列有关生物变异的相关叙述,正确的是( )A.先天性疾病都是遗传病B.基因突变对生物进化是不利的C.非同源染色体间的片段互换不属于染色体变异D.基因工程可实现不同物种控制不同性状基因的重新组合2.(2020•肥城市第一高级中学高三月考)下列关于生物变异和育种的叙述,正确的是( )A.秋水仙素抑制有丝分裂后期纺锤体的形成,使细胞的染色体数目加倍B.高茎豌豆自交后代出现性状分离是基因重组的结果C.基因突变、基因重组和染色体变异是可遗传变异的来源D.普通小麦(6n=42)的花药经离体培养形成的个体都是单倍体3.(2020•江苏省高三二模)某同学在观察果蝇细胞中的染色体时,发现一个正常分裂的细胞中,共有8条染色体,呈现4种不同的形态。下列叙述错误的是( )A.若该细胞此时存在染色单体,则该果蝇的性别是雌性B.若该细胞此时没有染色单体,则该细胞可能取自卵巢C.若该细胞正处于分裂前期,则不可能在发生基因重组D.若该细胞正处于分裂后期,其子细胞的大小可能不同4.(2020•吉林省高三二模)研究者得到B基因突变、P基因突变和B、P基因双突变小鼠,持续在一定剂量紫外线照射条件下培养上述三组小鼠,一段时间后统计小鼠皮肤上黑色素瘤(一种皮肤癌)的数目,得到如图所示结果。下列相关叙述,不正确的是( ) A.皮肤上的黑色素瘤细胞增殖失去了控制B.黑色素瘤的发生可能是紫外线损伤DNA所致C.仅P基因突变会导致小鼠产生大量黑色素瘤D.多基因突变效应叠加会增加黑色素瘤产生的数目5.(2020•北京高三月考)枯草杆菌野生型与某一突变型的差异见下表,下列叙述正确的是( )枯草杆菌核糖体S12蛋白第55~58位的氨基酸序列链霉素与核糖体的结合在含链霉素培养基中的存活率(%)野生型—P—K—K—P—能0突变型—P—R—K—P—不能100注:P脯氨酸;K赖氨酸;R精氨酸A.S12蛋白结构改变使突变型具有链霉素抗性B.链霉素通过与核糖体结合抑制其转录功能C.突变型的产生是由于碱基对的缺失所致D.链霉素可以诱发枯草杆菌产生相应的抗性突变6.(2019•河北省高三一模)慢性粒细胞白血病的致病机理是2号染色体与9号染色体发生了交换,导致酪氨酸蛋白激酶过度活化,引起细胞增殖失控。此病患者的白细胞数量是正常人的10~25倍。下列有关说法不正确的是( )A.正常人产生白细胞的速度比此病患者的慢B.染色体之间的交换属于基因重组C.可以通过控制酪氨酸蛋白激酶的活性来抑制细胞异常增殖D.酪氨酸蛋白激酶过度活化是这种白血病的致病原因7.(2020•山东省高三开学考试)基因流是指生物个体从其发生地分散出去而导致不同种群之间基因交流的过程,可发生在同种或不同种的生物种群之间。下列相关叙述错误的是( )A.邻近的种群间基因频率有较大差异,说明它们之间不存在基因流B.基因流发生的时间和发生的强度将会显著影响物种形成的概率C.不同物种间的基因流可以极大地丰富自然界生物多样化的程度D.种群之间的基因流被地理隔离所阻断是形成新物种的一种途径8.(2020•定远县私立启明民族中学高三一模)现用高杆抗病(AABB)品系和矮秆不抗病(aabb)品系培育矮杆抗病(aaBB)品系,对其过程分析错误的是( )A.F1中虽未表现出矮杆抗病的性状组合,但已经集中了相关基因B.F2中出现重组性状的原因是F1产生配子时发生了基因重组C.选种一般从F2开始,因为F2出现了性状分离D.通常利用F2的花粉进行单倍体育种,可以明显缩短育种年限9.(2019•山东省济南外国语学校高三月考)我国科学家以兴国红鲤(2N=100)为母本、草鱼(2N=48)为父本进行杂交,杂种子一代染色体自动加倍发育为异源四倍体鱼。该异源四倍体与草鱼进行正反交,子代均为三倍体。据此分析细胞内的染色体数目及组成,下列说法不正确的是( )A.兴国红鲤的初级卵母细胞可有200条染色单体B.三倍体鱼产生的精子或卵细胞均含有49条染色体C.三倍体鱼的三个染色体组两个来自草鱼、一个来自红鲤D.异源四倍体产生的卵细胞、精子均含有74 条染色体10.(2020•北京市第十一中学高三月考)下列关于生物变异的说法,不正确的是( )A.有性生殖的个体可发生的变异有突变和基因重组B.肺炎双球菌R型转化为S型的过程属于基因重组C.四倍体西瓜花药离体培养后可得到二倍体纯合子D.T-DNA插入到豌豆的淀粉支酶基因中,可引起该基因突变11.(2020•浙江省高三月考)下列有关单倍体育种的叙述,正确的是( )A.单倍体育种的遗传学原理是基因重组B.单倍体育种常用一定浓度的秋水仙素处理萌芽的种子C.单倍体育种的优势之一在于明显缩短育种年限D.单倍体育种得到的植株属于单倍体12.(2020•北京高三月考)下图为某二倍体动物的2个细胞分裂示意图(数字代表染色体,字母代表染色体上的基因)。下列叙述正确的是( ) A.甲图表示减数第一次分裂后期,染色体数目是此动物体细胞的两倍B.甲图所示细胞若发生片段2与3的交换,则此变异为染色体结构变异C.乙图中A与a是一对等位基因,该细胞内正在发生同源染色体的分离D.乙图所示细胞分裂产生的子细胞是体细胞,且遗传信息完全相同13.(2020•首都师范大学附属中学高三月考)下图是水稻花粉母细胞进行分裂不同时期的显微照片,据此判断下列说法错误的是( ) A.图A到D是减数分裂I,图E和F为减数分裂IIB.有丝分裂会发生图B和图D所示的基因重组C.有丝分裂会发生图E到F过程中染色体数目的加倍D.水稻花粉母细胞通过如图分裂方式形成配子14.(2020•广东省高三二模)在低温诱导植物染色体数目变化实验中,下列说法合理的是( )A.剪取0.5~1cm洋葱根尖放入4℃的低温环境中诱导B.待根长至1cm左右时将洋葱放入卡诺氏液中处理C.材料固定后残留的卡诺氏液用95%的酒精冲洗D.经龙胆紫染液染色后的根尖需用清水进行漂洗15.(2020•浙江省高三月考)野生甘蓝发生了一次变异,导致其某mRNA上一个编码氨基酸的密码子转变成终止密码子,再经过培育得到了花椰菜这个甘蓝亚种。不考虑其它变异,下列相关叙述正确的是( )A.花椰菜相应基因合成的mRNA比野生甘蓝的短B.花椰菜细胞内相关基因的翻译过程,所需tRNA和氨基酸的种类数目不一定相同C.野生甘蓝和花椰菜的染色体数目不同D.甘蓝细胞内,转录可发生在细胞核及内质网等少量细胞器中16.(2019•全国高三专题练习)如图为某二倍体植物单倍体育种过程,下列叙述正确的是( ) A.①中发生了染色体数目变异B.②一般采用花药离体培养的方法C.③中秋水仙素抑制着丝点分裂D.④中选到的植株中1/4为纯合子17.(2019•河北省高三期末)将基因型为Aa(品系甲)的玉米幼苗芽尖用秋水仙素处理,得到四倍体植株幼苗(品系乙)。将甲、乙品系间行种植,自然状态下生长、繁殖,得到子一代丙。相关叙述合理的是( )A.显微镜下观察品系乙的根、茎、叶细胞,在分裂中期时三者染色体数目相等B.品系甲自交后代出现性状分离,品系乙植株自交后代全为显性C.品系甲作父本,品系乙做母本进行杂交,后代基因型为四种,比例为1:5:5:1D.子代丙个体中存在二倍体、三倍体、四倍体、六倍体等多种情况18.(2019•江西省南康中学高三二模)下列关于杂交育种与诱变育种的叙述,错误的是( )A.诱变育种是通过改变原有基因结构而导致新品种出现的方法B.杂交育种的原理是基因重组,基因重组发生在配子形成过程中C.诱变育种不一定能较快选育出新的优良品种D.玉米单株自交后代中出现一定比例的白化苗是基因突变的结果19.(2020•北京市第十一中学高三月考)研究者观察到某一雄性哺乳动物(2n=24)处于四分体时期的初级精母细胞中期的两对同源染色体发生了特殊的联会现象,形成了如下图所示的“四射体”,图中的字母为染色体区段的标号,数字为染色体的标号。若减数第一次分裂后期“四射体”的4条染色体随机的两两分离,并且只有遗传信息完整的精子才能成活。以下分析中,不正确的是( ) A.除去“四射体”外,处于四分体时期的该初级精母细胞中还有10个四分体B.出现“四射体”的原因是s-s、w-w、t-t、v-v均为同源区段,所以发生联会C.若不考虑致死,从染色体的组合(①-④组合)来看,该动物能产生6种精子D.由于只有遗传信息完整的精子才能成活,推测该动物产生的精子有1/4会致死20.(2020•浙江省平湖中学高三开学考试)某植物核内基因中插1个碱基对后,引起其控制的性状发生改变。下列叙述正确的是( )A.该变异导致该基因中嘌呤和嘧啶碱基种类发生改变5B.该变异导致染色体上基因数目和排列顺序发生改变C.该变异可能导致其他基因的转录或翻译过程发生改变D.该变异导致该植物种群基因库和进化方向发生定向改变21.(2020•新疆维吾尔自治区高三一模)下图表示利用基因型为AAbb的二倍体西瓜甲和基因型为aaBB的二倍体西瓜乙培育无子西瓜的过程,有关叙述错误的是( ) A.①过程常用秋水仙素处理,秋水仙索的作用是抑制染色体的着丝点分裂B.图中三倍体西瓜植株的基因型为AAaBbbC.三倍体西瓜无子的原因是三倍体植株不能进行正常的减数分裂,没有形成生殖细胞D.为避免每年都要制种的麻烦,可对三倍体西瓜进行无性繁殖22.(2020•天津高三一模)如下表所示,不同基因型的褐鼠对灭鼠灵的抗性表现不同,对维生素K的依赖性也有区別。若在维生素K含量不足的环境中,对褐鼠种群长期连续使用灭鼠灵,则褐鼠种群中( )基因型rrRrRR灭鼠灵敏感抗性抗性维生素K依赖性无中度高度A.Rr基因型频率保持不变 B.基因r的频率最终下降至0C.抗性个体RR:Rr为1:1 D.停用灭鼠灵后R基因频率会下降23.(2020•天津高三月考)某科研小组的工作人员通过用不同浓度的秋水仙素对大蒜(二倍体)鳞茎生长点进行不同时间的处理,研究了不同处理对大蒜根尖细胞染色体加倍率(某一分裂组织或细胞群中染色体数目加倍细胞所占的百分数)的影响,其实验结果如图所示,据图判断,下列叙述正确的是( ) A.秋水仙素处理后的根尖细胞均为四倍体细胞B.染色体加倍率与秋水仙素浓度和处理时间长短有关C.当秋水仙素浓度为0.03%时,处理时间越长加倍率越高D.本实验中的自变量为秋水仙素浓度,无关变量为处理时间24.(2020•河北省高三月考)如图表示某二倍体动物细胞分裂的相关图像。以下说法正确的是( ) A.甲图和丙图所示细胞都可能发生基因重组B.乙图和丙图所示细胞都含有两个染色体组C.丁图所示细胞是次级精母细胞或第一极体D.丙图和丁图所示细胞与戊图所示比例相符25.(2020•云南省高三月考)在灌浆期后,麻雀受高粱散发的香味吸引大量迁飞至农田,但并不是所有高粱都受麻雀青睐,有些只有极少籽粒被啄食。研究发现,不受青睐的高粱通过基因调控合成了高含量单宁(涩味)和低浓度香味挥发物,进而减少被麻雀采食。下列叙述错误的是( )A.高粱流入麻雀的能量占高粱同化量的20%B.高梁的可遗传变异为进化提供了原材料C.在麻雀的选择下,高粱种群的基因频率会发生定向改变D.高粱和麻雀之间存在共同进化26.(2020•湖南省高三一模)下列关于生物进化的说法正确组合是( )①"收割理论”提出捕食者的存在有利于增加生物多样性②现代生物进化理论的形成是种群遗传学古生物学等多学科知识综合的结果③物种之间的共同进化都是通过物种之间的生存斗争实现的④有性生殖方式的出现,加快了生物进化的速度⑤生物多样性的形成也就是新的物种不断形成的过程A.①②③ B.②③④ C.①②④ D.①④⑤27.(2020•江苏省高三二模)某海岛有一种中地雀,原来没有竞争者。在记录的时间段内,1977年和2004年发生了2次旱灾;2005年以大型种子为食具有大鸟喙的大地雀入侵。下图记录了中地雀鸟喙平均尺寸的变化。下列叙述错误的是( ) A.该岛上中地雀鸟喙平均尺寸的变化是自然选择的结果B.1977年的旱灾诱发了基因突变,进而造成鸟喙尺寸的增大C.2005年后中地雀很可能主要以大地雀不吃的小种子为食D.2005年后该海岛上两种地雀的种群基因频率都在发生改变28.(2020•浙江省高三月考)无籽西瓜是目前栽培面积较广的西瓜品种,具有果实大、细胞内有机物的含量高及无籽等优异性状。下列有关叙述正确的是( )A.无籽西瓜是经多倍体育种而成,原理是基因重组B.无籽西瓜为三倍体,是不同于普通西瓜的新物种C.无籽西瓜虽高度不育,但无籽性状属可遗传变异D.无籽西瓜果实的发育需要三倍体西瓜花粉的刺激29.(2020•首都师范大学附属中学高三月考)某海岛上,因为经常有大风天气,昆虫中无翅的或翅特别发达的个体比翅普通(中间型)的更易生存,长此以往形成了现在的无翅或翅特别发达的昆虫类型。下列分析错误的是( )A.昆虫翅的变异是多方向且可遗传的B.昆虫翅的全部基因构成了该种群的基因库C.大风在昆虫翅的进化过程中起选择作用D.自然选择使有利变异得到保留并逐渐积累30.(2020•广东省高三月考)某团队分别标记深色和浅色桦尺蛾,放养于不同地点,一段时间后,将标记的桦尺蛾尽量回收并统计数目(桦尺蛾的体色不影响回收过程),结果如下表。叙述错误的是( )数据类型甲区乙区项目深色蛾(AA、Aa)浅色蛾(aa)深色蛾(AA、Aa)浅色蛾(aa)释放数目500 只500 只650 只500 只回收率50%20%6%42%A.实验能验证达尔文的自然选择学说B.若甲区回收的桦尺蛾中杂合子占 1/5,则该种群的 a 基因频率为 30%C.甲可能是污染严重的工业区,乙可能是无污染的非工业区D.乙区深色蛾的释放数目应改为 500 只使实验更合理31.(2020•北京高三一模)苇草主要生长于瑞士阿尔卑斯山的高山盛夏牧场,是一种依赖风力传粉的植物。不同种群的苇草对铜耐受力不同,有耐受性基因的个体在无铜污染地区生长很缓慢。调查废弃铜矿区及附近苇草种群对铜的耐受力,结果如图所示。下列叙述正确的是( ) A.距离矿区160m的苇草种群对铜耐受基因主要来自基因突变B.矿区内苇草与距离矿区100m的苇草存在地理隔离C.矿区土壤的选择导致苇草耐受基因频率高于非矿区D.非矿区苇草耐受性基因频率与风力和风向无关32.(2020•山东省山东聊城一中高三月考)如图为某作物新品种的育种过程,下列相关叙述正确的是( ) A.①②获得新品种的过程所运用的原理是基因突变B.过程③④⑤育种方式的优点是缩短了育种年限C.过程⑤不需要用秋水仙素处理E幼苗D.图中育种过程中基因重组只发生在过程③中33.(2020•宝鸡中学高三二模)某地海关查获了一批孕妇血液样品。法律规定,严禁私自携带、邮寄人体血液和血液制品进出境,情节严重的将依法追究法律责任。请回答下列有关问题:(1)建立人类基因库,通常应采集_________(填“男”或“女”)性的血液样本,原因是血液采集较方便,且__________。(2)为研究某些遗传病的基因调控机制,需要获得含有相关基因的样本,科研人员采集血液样本的地点经常选在偏远的交通不便的地区,主要原因是__________隔离阻止了______的扩散交流,能更容易获得该基因。(3)如图为某遗传病的致病基因在一段时间内的基因频率变化情况。据图分析,在_________时间段内该种群的AA、Aa和aa的基因型频率分别为81%、18%和1%。 34.(2020•山东省莱芜市第一中学高三开学考试)生物中多了一条染色体的个体叫三体(2n+1),少了一条染色体的个体叫单体(2n-1)。某种野生烟草(2n=48),有两种突变体分别是甲6-三体(6号染色体多一条)和乙7-单体(7号染色体少一条),二者均可育,且配子中除不含7号染色体的花粉不育外,其余类型的配子育性均正常;各种类型的杂交子代活力均正常。烟草宽叶对窄叶为显性(A、a),红花对白花为显性(B、b),两对性状独立遗传。甲为宽叶红花(AaaBB),乙为窄叶白花。回答下列问题: (1)这两种突变体均属于______变异,乙在减数第一次分裂的前期能形成______个四分体;若甲种突变体是由于在花粉形成过程中减数分裂异常引起的,试分析具体原因是________________。(2)用一株甲突变体(AaaBB)与一株烟草(AAbb)杂交,得到6-三体烟草(AAaBb),让其自交,后代性状分离比为___________________________。(3)利用甲、乙烟草设计最简便的杂交实验,探究控制红花和白花的基因是否位于七号染色体上,写出实验思路并预期实验结果及结论。_______________________________________________________。(4)若通过实验证明控制红花和白花的基因位于七号染色体上,用乙做父本和甲杂交,所得F1和aabb个体杂交,F2代中染色体正常植物的比例是______。35.(2019•河北省冀州中学高三月考)细菌对各种抗生素的药敏程度实验方法如下图;将含有一定浓度不同抗生素的滤纸片放置在已接种被检菌的固体培养基表面,抗生素向周围扩散,如果抑制生长,则在滤纸片周围出现抑菌圈(图中里面的圈),结果如下图所示。 (1)衡量本实验结果的指标是___________。(2)上述图中最有效的是B培养皿中的抗生素。用上述最有效的抗生素对细菌进行处理,并测定细菌数量变化,如下图所示: ①向培养基中加抗生素的时刻为___________点。②细菌种群的进化是定向的,而变异是不定向的,细菌的抗药性产生于环境变化之___________(填“前”“中”或“后”),抗生素对细菌变异的作用不是“诱导”而是___________。③尽管有抗药性基因存在,但使用抗生素仍然能治疗由细菌引起的感染,原因在于细菌种群中_________。36.(2019•河北省冀州中学高三月考)下图表示由甲、乙两种植物经育种学家逐步培育出己植物的过程,请据图回答下列问题: (1)将甲种植物的花粉与乙种植物的卵细胞经过人工融合,培育得到丙植株,再在丙幼苗时期用秋水仙素处理,从而获得基因型为bbDD的丁植物。由丁植物经Ⅱ过程培育成戊植物,该过程发生的变异属于___________;将戊植物经Ⅲ培育成己植物的过程,所用的育种方法是___________。(2)若B基因控制着植株的高产,D基因决定着植株的抗病性。让己种植物自交,子代高产抗病植株中能稳定遗传的个体所占比例是___________。(3)通过图中所示育种过程,___________(填“能”或“不能”)增加物种的多样性,理由是________。37.(2020•天津高三月考)某雌雄异株植物,其性别分化受等位基因M、m控制。研究发现,含基因M的受精卵发育成雄株。该植物刚萌发形成的嫩茎有绿色、紫色与红色三种类型,依次由基因aB、ab、a控制,且前者对后者完全显性。(1)该植物雌株的基因型是____________,雄株的基因型是____________。绿茎雄株有_______种基因型。(2)在一个该植物的种群中,雌株与雄株的数目比为1∶1,m基因的频率为_________。(3)该植物的嫩茎具有很髙的食用与药用价值,研究发现,雄株萌发产生的嫩茎数量多、品质好。为让杂交子代全为雄株,育种工作者成功培育出一种“超雄株”。该“超雄株”的基因型为______。育种工作者培育“超雄株”采用的方法可能是_____________。39.(2020•江西省高三月考)某二倍体植株(2N=14)的叶形有宽叶和窄叶两种,分别受一对等位基因D、d控制。该植株中偶见7号染色体三体的变异植株,这种变异植株能正常繁殖,产生的配子均可育。回答下列问题:(1)7号染色体三体植株的具体变异类型属于________________。7号染色体三体变异植株的原始生殖细胞在减数第一次分裂的前期可观察到________个四分体。(2)该种植物偶见7号染色体三体,从未见其他染色体三体的植株,可能的原因是_______________(3)为判断控制叶形的基因是否位于7号染色体上。研究人员进行了如下实验探究:①将纯合的7号染色体三体宽叶植株与正常窄叶植株杂交得到F1,F1中三体植株占______,挑选F1中三体植株与正常窄叶植株杂交得到F2,统计F2的表现型及比例。②若_______________________________________,则控制叶形的基因位于7号染色体上;若_______________________________________,则控制叶形的基因不位于7号染色体上。40.(2020•四川省成都七中高三二模)(果蝇(2n=8)是遗传学研究中常用的材料。回答下列与果蝇遗传有关的问题:(1)研究果蝇的基因组时,应该研究_____________条染色体。(2)果蝇的气门部分缺失(A)和正常气门(a)为一对相对性状。若现将一只发生了染色体变异的气门部分缺失的果蝇(基因型为AAa)与另一只未变异的正常气门果蝇进行杂交,子代中气门部分缺失果蝇与正常气门果蝇数量之比为_____________。(3)已知果蝇的灰身和黑身分别由常染色体上的基因B和b控制,当基因B和b所在的染色体发生缺失突变时,会引起含片段缺失染色体的雌配子或雄配子致死(注:只有其中之一致死)。如图表示某果蝇个体的一对染色体,若让具有该变异的两只灰身果蝇杂交,则后代的表现型及比例为_____________。(4)若要确定图中染色体片段缺失导致致死的配子类型,请设计实验进行证明(假设该果蝇种群中除了该变异类型的雌雄个体之外,还有各种未变异的果蝇): ①实验设计:__________________________。②实验结果预测:若后代的表现型及比例为_____________则染色体片段缺失会导致雌配子致死。若后代的表现型及比例为_____________则染色体片段缺失会导致雄配子致死。
相关教案
这是一份高中生物专题10 变异、育种和进化-备战2021年高考生物专题提分攻略(有答案),共17页。教案主要包含了基础知识必备,通关秘籍,网络构建等内容,欢迎下载使用。
这是一份高中生物专题10 变异、育种和进化-备战2021年高考生物专题提分攻略(无答案),共13页。教案主要包含了基础知识必备,通关秘籍,网络构建等内容,欢迎下载使用。
这是一份高中生物专题06 生物的变异和进化-【口袋书】2020年高考生物必背知识手册,共10页。教案主要包含了基因突变及其他变异,杂交育种和诱变育种,现代生物进化理论等内容,欢迎下载使用。
