所属成套资源:高考物理一轮复习 考点一遍过(全国通用)
高考物理考点一遍过 考点51 电磁感应图象问题
展开
这是一份高考物理考点一遍过 考点51 电磁感应图象问题,共37页。试卷主要包含了听要结合写和思考等内容,欢迎下载使用。
高考物理一轮复习策略
首先,要学会听课:
1、有准备的去听,也就是说听课前要先预习,找出不懂的知识、发现问题,带着知识点和问题去听课会有解惑的快乐,也更听得进去,容易掌握;
2、参与交流和互动,不要只是把自己摆在“听”的旁观者,而是“听”的参与者。
3、听要结合写和思考。
4、如果你因为种种原因,出现了那些似懂非懂、不懂的知识,课上或者课后一定要花时间去弄懂。
其次,要学会记忆:
1、要学会整合知识点。把需要学习的信息、掌握的知识分类,做成思维导图或知识点卡片,会让你的大脑、思维条理清醒,方便记忆、温习、掌握。
2、合理用脑。
3、借助高效工具。学习思维导图,思维导图是一种将放射性思考具体化的方法,也是高效整理,促进理解和记忆的方法。最后,要学会总结:
一是要总结考试成绩,通过总结学会正确地看待分数。
1.摸透主干知识 2.能力驾驭高考 3.科技领跑生活
一、电磁感应中的图象问题
1.图象类型
电磁感应中主要涉及的图象有B–t图象、Φ–t图象、E–t图象和I–t图象。还常涉及感应电动势E和感应电流I随线圈位移x变化的图象,即E–x图象和I–x图象。
2.常见题型:图象的选择、图象的描绘、图象的转换、图象的应用。
3.所用规律
一般包括:左手定则、安培定则、楞次定律、法拉第电磁感应定律、欧姆定律、牛顿运动定律等。
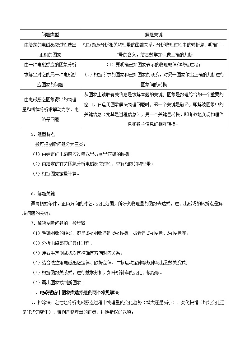
4.常见题目类型:
问题类型
解题关键
由给定的电磁感应过程选出正确的图象
根据题意分析相关物理量的函数关系、分析物理过程中的转折点、明确“+、–”号的含义,结合数学知识做正确的判断
由一种电磁感应的图象分析求解出对应的另一种电磁感应图象的问题
(1)要明确已知图象表示的物理规律和物理过程;
(2)根据所求的图象和已知图象的联系,对另一图象做出正确的判断进行图象间的转换
由电磁感应图象得出的物理量和规律分析求解动力学、电路等问题
从图象上读取有关信息是求解本题的关键,图象是数理综合的一个重要的窗口,在运用图象解决物理问题时,第一个关键是破译,即解读图象中的关键信息(尤其是过程信息),另一个关键是转换,即有效地实现物理信息和数学信息的相互转换。
5.题型特点
一般可把图象问题分为三类:
(1)由给定的电磁感应过程选出或画出正确的图象;
(2)由给定的有关图象分析电磁感应过程,求解相应的物理量;
(3)根据图象定量计算。
6.解题关键
弄清初始条件,正负方向的对应,变化范围,所研究物理量的函数表达式,进、出磁场的转折点是解决问题的关键。
7.解决图象问题的一般步骤
(1)明确图象的种类,即是B–t图象还是Φ–t图象,或者是E–t图象、I–t图象等;
(2)分析电磁感应的具体过程;
(3)用右手定则或楞次定律确定方向对应关系;
(4)结合法拉第电磁感应定律、欧姆定律、牛顿运动定律等规律写出函数关系式;
(5)根据函数关系式,进行数学分析,如分析斜率的变化、截距等。
(6)画出图象或判断图象。
二、电磁感应中图象类选择题的两个常见解法
1.排除法:定性地分析电磁感应过程中物理量的变化趋势(增大还是减小)、变化快慢(均匀变化还是非均匀变化),特别是物理量的正负,排除错误的选项。
2.函数法:根据题目所给条件定量地写出两个物理量之间的函数关系,然后由函数关系对图象作出分析和判断,这未必是最简捷的方法,但却是最有效的方法。
三、分析物理图象常用方法
1.定性分析物理图象
(1)要明确图象坐标轴的意义;
(2)借助有关的物理概念、公式、定理和定律做出分析判断。
2.定量计算
(1)弄清图象所揭示的物理规律或物理量间的函数关系;
(2)挖掘图象中的隐含条件,明确有关图线所包围的面积、图线的斜率(或其绝对值)、截距所表示的物理意义。[来源:Z。xx。k.Com]
(2018·福建省霞浦第一中学高二下学期第一次月考)如图所示,图中有一有界匀强磁场,以虚线为界,其右侧磁场方向垂直纸面向外,正方形金属框边长是,电阻为,自线框从左边界进入磁场时开始计时,在外力作用下由静止开始,以垂直于磁场边界的恒定加速度进入磁场区域,时刻线框全部进入磁场。若外力大小为,线框中电功率的瞬时值为,线框磁通量的变化率为,通过导体横截面的电荷量为,(其中图象为抛物线)则这些量随时间变化的关系正确的是
A. B. C. D.
【参考答案】BD
【详细解析】A、线框做匀加速运动,其速度v=at,感应电动势E=BLv,线框进入磁场过程中受到的安培力,由牛顿第二定律得:,则,故A错误;B、电荷量,故B正确;C、线框的位移,,故C错误;D、感应电流,线框的电功率,故D正确;故选BD。
【名师点睛】由线框进入磁场中切割磁感线,根据运动学公式可知速度与时间关系;再由法拉第电磁感应定律,可得出产生感应电动势与速度关系;由闭合电路欧姆定律来确定感应电流的大小,并由安培力公式可确定其大小与时间的关系;由牛顿第二定律来确定合力与时间的关系;最后电量、功率的表达式来分别得出各自与时间的关系。
1.(2018·山东省寿光市第一中学高二12月月考)如图所示,闭合导体框abcd从高处自由下落,进入匀强磁场,从bc边开始进入磁场到ad边即将进入磁场的这段时间里,下列表示线圈运动情况的速度一时间图象可能的有
A. B. C. D.
【答案】ACD
【解析】在bc边刚进入磁场时,若重力恰好等于安培力,则物体受力平衡,做匀速直线运动,故A正确;在bc边刚进入磁场时,如果重力大于安培力,加速度向下,线圈进入磁场做加速运动,由于速度增加会所得感应电流增加,安培力增加,所以线圈的合力是在减小的,加速度也在减小,这个过程是变加速运动,当安培力增加到等于重力,线圈就做匀速运动,故线圈不可能做匀加速运动,故B错误;若bc刚进入磁场时Fmg,mg–F=ma,金属棒减速运动,速度减小则F减小,则a减小,即线圈做加速度减小的减速运动,D正确。所以ACD正确,B错误。
2.如图甲所示,光滑平行金属导轨MN、PQ所在平面与水平面成θ角,M、P两端接一电阻为R的定值电阻,电阻为r的金属棒ab垂直导轨放置,其他部分电阻不计。整个装置处在磁感应强度大小为B、方向垂直导轨平面向上的匀强磁场中。时对金属棒施加一平行于导轨向上的外力F,使金属棒由静止开始沿导轨向上运动,通过定值电阻R的电荷量q随时间的平方变化的关系如图乙所示。下列关于穿过回路的磁通量、金属棒的加速度a、外力F、通过电阻R的电流I随时间t变化的图象中正确的是
A B C D
【答案】C
【解析】由图看出,q=kt2,则,即通过R的感应电流随时间t增大,根据法拉第电磁感应定律得知,穿过回路的磁通量是非均匀变化的,Φ–t应是曲线,故A错误;设金属棒长为L,由乙图象得,,k是比例系数,则加速度不变,故B错误;由牛顿运动定律知F–F安–mgsinθ=ma,知,v随时间均匀增大,其他量保持不变,故F随时间均匀增大,故C正确;通过导体棒的电流,I–t图象为过原点直线,故D错误;故选C。
【名师点睛】对于图象问题一定弄清楚两坐标轴的含义,尤其注意斜率、截距的含义,对于复杂的图象可以通过写出两坐标轴所代表物理量的函数表达式进行分析。
(2018·安徽省六安市舒城中学高二下学期期中考试)如图所示,在虚线MN的右侧存在着垂直纸面向里的匀强磁场,边长为a的正三角形金属线框平行纸面放置,t=0时刻,顶点恰好在磁场的左边界上,一边平行磁场边界MN。现令该金属线框匀速进入磁场区域,则线框中产生的感应电动势E、电流I、所施加的外力F、安培力做功的功率P随时间t的变化关系的图象中正确的是
A. B. C. D.
【参考答案】B
【详细解析】线框进入磁场时,有效切割长度均匀增大,由E=BLv知,产生的感应电动势均匀增大,E–t图象应是过原点的直线,故A错误。由知,E均匀增大,R不变,则I均匀增大,I–t图象是过原点的直线,故B正确。由平衡条件知,F与安培力大小相等,则,L均匀增大,则F–t图象应是曲线,故C错误。安培力做功的功率P=Fv,则知P–t图象应是曲线,故D错误。故选B。
【名师点睛】先根据E=BLv分析感应电动势的变化;再由欧姆定律分析感应电流的变化,由平衡条件和安培力公式F=BIL分析外力F的变化;由功能关系分析P的变化。
1.如图所示,矩形闭合导体线框在匀强磁场上方,由不同高度静止释放,用t1、t2分别表示线框ab边和cd边刚进入磁场的时刻。线框下落过程形状不变,ab边始终保持与磁场水平边界线OO′平行,线框平面与磁场方向垂直。设OO′下方磁场区域足够大,不计空气影响,则下列哪一个图象不可能反映线框下落过程中速度v随时间t变化的规律
【答案】A
【解析】由题意可知,线框先做自由落体运动,最终做匀加速直线运动。若ab边刚进入磁场时,速度较小,线框内产生的感应电流较小,线框所受安培力小于重力,则线圈进入磁场的过程做加速度逐渐减小的加速运动,图象C有可能;若线框进入磁场时的速度较大,线框内产生的感应电流较大,线框所受安培力大于重力,则线框进入磁场时做加速度逐渐减小的减速运动,图象B有可能;若线框进入磁场时的速度合适,线框所受安培力等于重力,则线框匀速进入磁场,图象D有可能;由分析可知选A。
【名师点睛】本题考查电磁感应、牛顿定律及v–t图象。关键是分析线圈的受力情况,然后根据牛顿第二定律进行判断;此题意在考查考生对电磁感应规律的理解和认识。
2.(2018·北京市第四中学高二年级下学期期中考试)如图甲所示,矩形导线框ABCD固定在匀强磁场中,磁感线垂直于线框所在平面且向里。规定垂直于线框所在平面向里为磁场的正方向;线框中电流沿着逆时针方向为感应电流i的正方向。要在线框中产生如图乙所示的感应电流,则磁感应强度B随时间t变化的规律可能为
【答案】B
【解析】A.在0~t0时间内,磁场垂直纸面向里,且均匀减小,根据楞次定律,知感应电流的方向为ABCDA,与规定的正方向相反,根据法拉第电磁感应定律,产生的感应电动势为定值,则感应电流为定值,同理,在t0~2t0时间内,感应电流的方向为ADCBA,与规定的正方向相同,感应电流为正值,且为定值,故A错误。B.在0~t0时间内,磁场垂直纸面向外,且均匀减小,根据楞次定律,知感应电流的方向为ADCBA,与规定的正方向相同,根据法拉第电磁感应定律,产生的感应电动势为定值,则感应电流为定值,在t0~2t0时间内,磁场方向垂直纸面向外,且均匀增大,根据楞次定律,感应电流的方向为ABCDA,与规定的正方向相反,故B正确。C、在0~t0时间内,磁场垂直纸面向里,且均匀减小,根据楞次定律,知感应电流的方向为ABCDA,与规定的正方向相反,感应电流为负值,故C错误。D、磁感应强度不变,磁通量不变,则不产生感应电流,故D错误。故选B。
如图甲所示,无限长的直导线与y轴重合,通有沿+y方向的恒定电流,该电流在其周围产生磁场的磁感应强度B与横坐标的倒数的关系如图乙所示(图中x0、B0均为已知量)。图甲中,坐标系的第一象限内,平行于x轴的两固定的金属导轨间距为L,导轨右端接阻值为R的电阻,左端放置一金属棒ab。ab棒在沿+x方向的拉力作用下沿导轨运动(ab始终与导轨垂直且保持接触良好),产生的感应电流恒定不变。已知ab棒的质量为m,经过x=x0处时的速度为v0,不计棒、导轨的电阻。
(1)判断ab棒中感应电流的方向;
(2)求ab棒经过x=3x0时的速度和所受安培力的大小。
【参考答案】(1)ab棒中感应电流的方向a→b (2)3v0
【详细解析】(1)由安培定则判断知导轨所在处磁场的方向垂直纸面向里,由右手定则判断:ab棒中感应电流的方向a→b。
(2)因棒中棒中感应电流恒定不变,电路中感应电动势不变,有:
B0Lv0=BLv
由图象知
联立得:v=3v0,
棒所受安培力的大小为:
1.一正三角形导线框ABC(高度为a)从图示位置沿x轴正向匀速穿过两匀强磁场区域。两磁场区域磁感应强度大小均为B、方向相反、垂直于平面、宽度均为a。下列图象反映感应电流I与线框移动距离x的关系,以逆时针方向为电流的正方向。其中正确的是
A B C D
【答案】C
【解析】在线圈进入磁场时磁通量增加,感应电流形成的磁场与原磁场方向相反,可判断感应电流沿逆时针方向,B错;在线圈穿出磁场时,磁通量减小,感应电流形成的磁场与原磁场方向相同,可判断感应电流的方向沿逆时针方向,D错;在由磁场1进入磁场2的过程中有磁通量的变化不均衡,产生不了恒定的电流,故A错。由上分析知,C对。
【名师点睛】解电磁感应的图象问题的一般解题步骤:
(1)明确图象的种类,即是B–t图还是Φ–t图,或者是E–t图、I–t图等。
(2)分析电磁感应的具体过程判断对应的图象是否分段,共分几段。
(3)用右手定则或楞次定律确定感应电流的方向。
(4)结合法拉第电磁感应定律、欧姆定律、牛顿定律等规律写出函数关系式。
(5)根据函数关系式,进行数学分析。
(6)画图象或判断图象。
(2018·湖南省五市十校高二下学期期末考试)如图所示的空间内存在一有界匀强磁场。其方向垂直于纸面向里,磁场的右边界为,在的右侧有一矩形金属框,边与重合。现使线框以边为轴,按图示方向匀速转动。将、两端连到示波器的输入端。若电流从沿轴到为正。则从示波器上观察到的中电流随时间变化的波形是
【参考答案】A
【详细解析】线圈以ab边为轴按图示方向匀速转动,从cd边刚好进入磁场开始计时,线圈磁通量在变大,则感应电流的磁场会阻碍其变大,所以感应电流方向是adcba,感应电流大小在渐渐变小,电流为正方向;当线圈平面与磁场垂直时感应电流为零;线圈继续转动直到出离磁场时,电流方向为abcda,负方向;然而磁场只有一半,因此只有A选项符合条件。故选A。
【名师点睛】本题要分阶段来判断感应电流的方向,对照正方向与图线对比。同时也可以假设磁场没有界,则感应电流变化规律应是余弦曲线,从而可快速确定当一半磁场时的答案。
1.如图甲所示,矩形线圈位于一变化的匀强磁场内,磁场方向垂直线圈所在的平面(纸面)向里,磁感应强度B随时间t的变化规律如图乙所示。用I表示线圈中的感应电流,取顺时针方向的电流为正。则图丙中的I–t图象正确的是
【答案】C
【解析】由法拉第电磁感应定律和欧姆定律得:,所以线圈中的感应电流决定于磁感应强度B随t的变化率。由图乙可知,0~1 s时间内,B增大,Φ增大,感应磁场与原磁场方向相反(感应磁场的磁感应强度的方向向外),由右手定则,感应电流是逆时针的,因而是负值,所以可判断0~1 s为负的恒值;1~2 s为零;2~3 s为为正的恒值,故C正确,ABD错误,故选C。
【名师点睛】此类问题不必非要求得电动势的大小,应根据楞次定律判断电路中电流的方向,结合电动势的变化情况即可得出正确结果。[来源:学科网ZXXK]
2.(2018·辽宁省实验中学、大连八中、大连二十四中、鞍山一中、东北育才学校高三上学期期末考试)如图所示,图中两条平行虚线间存有匀强磁场,虚线间的距离为2L,磁场方向垂直纸面向里。abcd是位于纸面内的梯形闭合线圈,ad与bc间的距离为2L且均与ab相互垂直,ad边长为2L,bc边长为3L,t=0时刻,c点与磁场区域左边界重合。现使线圈以恒定的速度向v右运动,若b→c→d→a方向的感应电流为正,则在线圈穿过磁场区域的过程中,感应电流I及ab间电势差U随时间t变化的关系图线可能是
【答案】BD
【解析】①t在时间内,cd边进入磁场切割磁感线,产生感应电流,由楞次定律判断得知感应电流沿逆时针方向为正,根据感应电动势大小公式E=BLv,可知切割长度均匀增大,所以感应电动势均匀增大,则感应电流均匀增大;而随着E的变化而变化,即均匀增大;②t在时间内,磁通量不断增大,由楞次定律判断得知感应电流沿逆时针方向,为正,线框有效的切割长度不变,根据感应电动势大小公式:E=BLv,所以感应电流不变,电压Uab也不变;③t在时间内,磁通量不断增大,由楞次定律判断得知感应电流沿逆时针方向为正,线框有效的切割长度均匀减小,根据感应电动势大小均匀减小,所以感应电流均匀减小,电压Uab也均匀减小;④t在时间内,磁通量不断减小,由楞次定律判断得知感应电流沿顺时针方向为负,线框有效的切割长度不变,根据感应电动势大小公式E=BLv,感应电动势不变,所以感应电流不变,而恒定不变但变大,故BD正确,AC错误。故选BD。
【名师点睛】对于图象问题可以通过排除法判断,本题关键要理解感应电动势公式E=Blv中,l是有效切割长度,并掌握右手定则或楞次定律。
1.如图1所示,线圈abcd固定于匀强磁场中,磁场方向垂直纸面向外,磁感应强度随时间的变化情况如图2所示。下列关于ab边所受安培力随时间变化的F–t图象(规定安培力方向向右为正)正确的是
2.(2018·辽宁省阜新县第二高级中学高二上学期第一次月考)如图所示,虚线上方空间有垂直线框平面的匀强磁场,直角扇形导线框绕垂直于线框平面的轴O以角速度ω匀速转动。设线框中感应电流方向以逆时针为正,那么在下列选项图中能正确描述线框从图示位置开始转动一周的过程中,线框内感应电流随时间变化情况的是
A. B. C. D.
3.纸面内两个半径均为R的圆相切于O点,两圆形区域内分别存在垂直于纸面的匀强磁场,磁感应强度大小相等、方向相反,且不随时间变化。一长为2R的导体杆OA绕O点且垂直于纸面的轴顺时针匀速旋转,角速度为ω。t=0时,OA恰好位于两圆的公切线上,如图所示,若选取从O指向A的电动势为正,下列描述导体杆中感应电动势随时间变化的图象可能正确的是
A B C D
4.(2018·辽宁省重点六校协作体高三上学期期中考试)如图1所示,光滑平行金属导轨MN、PQ所在平面与水平面成角,M、P两端接有阻值为R的定值电阻。阻值为r的金属棒ab垂直导轨放置,其他部分电阻不计。整个装置处在磁感应强度为B的匀强磁场中,磁场方向垂直导轨平面向上。从时刻开始棒受到一个平行于导轨向上的外力F,由静止开始沿导轨向上运动,运动中棒始终与导轨垂直,且接触良好,通过R的感应电流I随时间t变化的图象如图2所示。下面分别给出了穿过回路abPM的磁通量φ、磁通量的变化率、棒两端的电势差和通过棒的电荷量q随时间变化的图象,其中正确的是
A. B. C. D.
5.三角形导线框abc放在匀强磁场中,磁感线方向与线圈平面垂直,磁感应强度B随时间变化的图象如图所示。t=0时磁感应强度方向垂直纸面向里,则在0~4 s时间内,线框的ab边所受安培力随时间变化的图象如图所示(力的方向规定向右为正)
6.如图,在水平面(纸面)内有三根相同的均匀金属棒ab、ac和MN,其中ab、ac在a点接触,构成“V”字型导轨。空间存在垂直于纸面的均匀磁场。用力使MN向右匀速运动,从图示位置开始计时,运动中MN始终与∠bac的平分线垂直且和导轨保持良好接触。下列关于回路中电流i、穿过三角形回路的磁通量Φ、MN上安培力F的大小、回路中的电功率P与时间t的关系图线。可能正确的是
A B C D
7.(2018·河北省张家口市第一中学高三上学期同步练习)如图甲所示,位于竖直面内的两金属导轨平行且处在匀强磁场中,磁场方向垂直于导轨平面。导轨的一端与一电阻R相连,具有一定质量的金属杆ab放在导轨上且接触良好并与导轨垂直,导轨上有支撑水平金属杆的套环,使金属杆始终保持静止。当磁场的磁感应强度B随时间t按如图乙所示变化时(规定垂直纸面向里的磁场方向为正),若规定套环对金属杆的支持力向上为正,则如图所示反映金属杆所受的支持力F随时间t变化和电阻R的发热功率P随时间t变化的图线可能正确的是
A. B.
C. D.
8.在空间存在着竖直向上的各处均匀的磁场,将一个不变形的单匝金属圆线圈放入磁场中,规定线圈中感应电流方向如图甲所示的方向为正。当磁场的磁感应强度B随时间t的变化规律如图乙所示时,下图中能正确表示线圈中感应电流随时间变化的图线是
A B C D
9.(2018·河北省张家口市第一中学高三上学期同步练习)如图甲所示,电阻R=1 Ω、半径r1=0.2 m的单匝圆形导线框P内有一个与P共面的圆形磁场区域Q,P、Q的圆心相同,Q的半径r2=0.1 m。t=0时刻,Q内存在着垂直于纸面向里的磁场,磁感应强度B随时间t变化的关系如图乙所示。若规定逆时针方向为电流的正方向,则线框P中感应电流I随时间t变化的关系图象应该是图中的
A. B. C. D.
10.如图所示,闭合导线框匀速穿过垂直纸面向里的匀强磁场区域,磁场区域宽度大于线框尺寸,规定线框中逆时针方向的电流为正,则线框中电流i随时间t变化的图象可能正确的是
A B C D
11.(2018·陕西省西安中学高三第九次模拟考试)如图所示,某空间中存在一个有竖直边界的水平方向磁感应强度为B的匀强磁场区域,现将一个等腰梯形闭合导线圈abcd,从图示位置(ab边处于磁场区域的左边界)垂直于磁场方向水平从磁场左侧以速度v匀速拉过这个区域,其中ab=L,cd=3L,梯形高为2L,线框abcd的总电阻为R。下图中,,则能正确反映该过程线圈中感应电流i随时间t变化的是(规定adcba的方向为电流正方向)
A. B.
C. D.
12.如图所示,两个相邻的匀强磁场,宽度均为L,方向垂直纸面向外,磁感应强度大小分别为B、2B。边长为L的正方形线框从位置甲匀速穿过两个磁场到位置乙,规定感应电流逆时针方向为正,则感应电流i随时间t变化的图象是
A B C D
13.(2018·河北省张家口市第一中学高三上学期同步练习)一闭合线圈固定在垂直纸面的匀强磁场中,设垂直纸面向里为磁感应强度B的正方向,图中箭头为感应电流I的正方向,如图甲所示。已知线圈中的感应电流随时间变化的图象如图乙所示,则磁感应强度随时间变化的图象可能是
14.如图所示,闭合直角三角形线框,底边长为l,现将它匀速拉过宽度为d的匀强磁场(l>d)。若以逆时针方向为电流的正方向,则以下四个I–t图象中正确的是
A B C D
15.(2018·河南省洛阳市孟津县第二高级中学高三9月月考调研考试)如图所示,一光滑导轨水平放置,整个装置处于竖直向上的匀强磁场中,以导轨的顶点为原点建立直角坐标系,导轨满足方程y2=ax,a为定值。一均匀导体棒垂直于x轴在外力作用下由坐标原点开始向x轴正方向匀速运动,运动过程中导体棒与导轨接触良好形成闭合回路,导轨电阻不计,则导体棒运动过程中产生的感应电动势E、回路电流I、通过导体棒横截面的电荷量q,外力做的功W随时间t变化规律图象正确的是
A.B. C. D.
16.如图所示,为三个有界匀强磁场,磁感应强度大小均为B,方向分别垂直纸面向外、向里和向外,磁场宽度均为L,在磁场区域的左侧边界处,有一边长为L的正方形导体线框,总电阻为R,且线框平面与磁场方向垂直,现用外力F使线框以速度v匀速穿过磁场区域,以初始位置为计时起点,规定电流沿逆时针方向时的电动势E为正,磁感线垂直纸面向里时的磁通量Φ为正值,外力F向右为正。则以下反映线框中的磁通量Φ、感应电动势E、外力F和电功率P随时间变化规律图象错误的是
A B C D
17.(2018·湖南省长沙市雅礼中学高三上学期11月月考)铁路上使用一种电磁装置向控制中心传输信号以确定火车的位置。能产生匀强磁场的磁铁被安装在火车首节车厢下面,如图所示(俯视图)。当它经过安放在两铁轨间的线圈时,便会产生一个电信号,通过和线圈相连的电压传感器被控制中心接收,从而确定火车的位置。现一列火车以加速度a驶来,则电压信号关于时间的图象为
A. B. C. D.
18.如图所示,水平面上固定一个间距L=1 m的光滑平行金属导轨,整个导轨处在竖直方向的磁感应强度B=1 T的匀强磁场中,导轨一端接阻值R=9 Ω的电阻。导轨上有质量m=1 kg、电阻r=1 Ω、长度也为1 m的导体棒,在外力的作用下从t=0开始沿平行导轨方向运动,其速度随时间的变化规律是,不计导轨电阻。求:
(1)t=4 s时导体棒受到的安培力的大小;
(2)请在如图所示的坐标系中画出电流平方与时间的关系(I2–t)图象。
19.如图甲所示,在水平面上固定宽为L=1 m、足够长的光滑平行金属导轨,左端接有R=0.5 Ω的定值电阻,在垂直导轨且距导轨左端 d=2.5 m处有阻值 r=0.5 Ω、质量 m=2 kg的光滑导体棒,导轨其余部分电阻不计。磁场垂直于导轨所在平面,磁感应强度随时间变化的规律如图乙所示。第1 s内导体棒在拉力F作用下始终处于静止状态,1 s后,拉力F保持与第1 s末相同,导体棒从静止直至刚好达到最大速度过程中,拉力F做功为W=11.25 J。求:
(1)第1 s末感应电流的大小;
(2)第1 s末拉力的大小及方向;
(3)1 s后导体棒从静止直至刚好达到最大速度过程中,电阻R上产生的焦耳热。
20.如图甲所示,两根足够长的平行光滑金属导轨MN、PQ被固定在水平面上,导轨间距l=0.6 m,两导轨的左端用导线连接电阻R1及理想电压表V,电阻为r=2 Ω的金属棒垂直于导轨静止在AB处;右端用导线连接电阻R2,已知R1=2 Ω,R2=1 Ω,导轨及导线电阻均不计。在矩形区域CDFE内有竖直向上的磁场,CE=0.2 m,磁感应强度随时间的变化规律如图乙所示。开始时电压表有示数,当电压表示数变为零后,对金属棒施加一水平向右的恒力F,使金属棒刚进入磁场区域时电压表的示数又变为原来的值,金属棒在磁场区域内运动的过程中电压表的示数始终保持不变。求:
(1)t=0.1 s时电压表的示数;
(2)恒力F的大小;
(3)从t=0时刻到金属棒运动出磁场的过程中整个电路产生的热量。
21.如图甲所示,两根完全相同的光滑平行导轨固定,每根导轨均由两段与水平成θ=30°的长直导轨和一段圆弧导轨平滑连接而成,导轨两端均连接电阻,阻值R1=R2=2 Ω,导轨间距L=0.6 m。在右侧导轨所在斜面的矩形区域M1M2P2P1内分布有垂直斜面向上的磁场,磁场上下边界M1P1、M2P2的距离d=0.2 m,磁感应强度大小随时间的变化规律如图乙所示。t=0时刻,在右侧导轨斜面上与M1P1距离s=0.1 m处,有一根阻值r=2 Ω的从属棒ab垂直于导轨由静止释放,恰好独立匀速通过整个磁场区域,取重力加速度g=10 m/s2,导轨电阻不计。求:
(1)ab在磁场中运动的速度大小v;
(2)在t1=0.1 s时刻和t2=0.25 s时刻电阻R1的电功率之比;
(3)电阻R2产生的总热量Q总。
22.如图甲所示,两根足够长的平行光滑金属导轨间距,导轨电阻不计。导轨与水平面成角固定在一范围足够大的匀强磁场中,磁场方向垂直导轨平面向上,两根相同的金属杆MN、PQ垂直放在金属导轨上,金属杆质量均为,电阻均为。用长为的绝缘细线将两金属杆的中点相连,在下述运动中,金属杆与金属导轨始终接触良好。
(1)在上施加平行于导轨的拉力,使保持静止,穿过回路的磁场的磁感应强度变化规律如图乙所示,则在什么时刻回路的面积发生变化?
(2)若磁场的方向不变,磁感应强度大小恒为,将细线剪断,同时用平行于导轨的拉力使金属杆以的速度沿导轨向上作匀速运动,求拉力的最大功率和回路电阻的最大发热功率。
23.(2018·新课标全国ⅠⅠ卷)如图,在同一平面内有两根平行长导轨,导轨间存在依次相邻的矩形匀强磁场区域,区域宽度均为l,磁感应强度大小相等、方向交替向上向下。一边长为的正方形金属线框在导轨上向左匀速运动,线框中感应电流i随时间t变化的正确图线可能是
A. B.
C. D.
24.(2016·四川卷)如图所示,电阻不计、间距为l的光滑平行金属导轨水平放置于磁感应强度为B、方向竖直向下的匀强磁场中,导轨左端接一定值电阻R。质量为m、电阻为r的金属棒MN置于导轨上,受到垂直于金属棒的水平外力F的作用由静止开始运动,外力F与金属棒速度v的关系是F=F0+kv(F0、k是常量),金属棒与导轨始终垂直且接触良好。金属棒中感应电流为i,受到的安培力大小为FA,电阻R两端的电压为UR,感应电流的功率为P,它们随时间t变化图象可能正确的有
25.(2014·新课标全国Ⅰ卷)如图(a),线圈ab、cd绕在同一软铁芯上,在ab线圈中通以变化的电流,测得cd间的的电压如图(b)所示,已知线圈内部的磁场与流经的电流成正比, 则下列描述线圈ab中电流随时间变化关系的图中,可能正确的是
A B C D
26.(2015·广东卷)如图(a)所示,平行长直金属导轨水平放置,间距L=0.4 m,导轨右端接有阻值R=1 Ω的电阻,导体棒垂直放置在导轨上,且接触良好,导体棒及导轨的电阻均不计,导轨间正方形区域abcd内有方向竖直向下的匀强磁场,bd连线与导轨垂直,长度也为L,从0时刻开始,磁感应强度B的大小随时间t变化,规律如图(b)所示;同一时刻,棒从导轨左端开始向右匀速运动,1 s后刚好进入磁场,若使棒在导轨上始终以速度v=1 m/s做直线运动,求:
(1)棒进入磁场前,回路中的电动势E;
(2)棒在运动过程中受到的最大安培力F,以及棒通过三角形abd区域时电流i与时间t的关系式。
27.(2014·山东卷)如图甲所示,间距为d、垂直于纸面的两平行板P、Q间存在匀强磁场。取垂直于纸面向里为磁场的正方向,磁感应强度随时间的变化规律如图乙所示。t=0时刻,一质量为m、带电荷量为+q的粒子(不计重力),以初速度由板左端靠近板面的位置,沿垂直于磁场且平行于板面的方向射入磁场区。当和取某些特定值时,可使时刻入射的粒子经时间恰能垂直打在板上[学科网(不考虑粒子反弹)。上述为已知量。
(1)若,求;
(2)若,求粒子在磁场中运动时加速度的大小;
(3)若,为使粒子仍能垂直打在板上,求。
1.C【解析】由楞次定律知,感应电流的方向为adcba,根据电磁感应定律,根据,电流为定值,根据左手定则,ab边所受安培力的方向向右,由F=BIL知,安培力均匀增加,C正确。
【名师点睛】解决本题的关键是熟练掌握楞次定律和法拉第电磁感应定律,以及安培力的大小和方向的判定。
【名师点睛】在求导体切割磁感线类型的感应电流时,一定要会正确求解有效切割长度,同时掌握右手定则进行感应电流方向的确定。
3.C【解析】只研究金属棒向右转动90°的一段过程即可:切割磁感线的有效长度L=2Rsin ωt,感应电动势E=BLv=BL(Lω)=B(2Rsin ωt)2ω=2BR2ωsin2ωt,可见感应电动势应该按照三角函数的规律变化,可以排除A和B,再根据右手定则,金属棒刚进入磁场时电动势为正,可排除D,只有C正确。
【名师点睛】此题考查了法拉第电磁感应定律的应用问题;解题的关键是要找到在任意时刻导线切割磁感线的有效长度,然后建立感应电动势E与时间t的函数关系即可进行判断。
4.B【解析】A项:由于产生的感应电动势是逐渐增大的,而A图描述磁通量与时间关系中斜率不变,产生的感应电动势不变,故A错误;B项:回路中的感应电动势为:,感应电流为:,由图可知:I=kt,即,故有:,故B正确;C项:I均匀增大,棒两端的电势差Uab=IR=ktR,则知Uab与时间t成正比,故C错误;D项:通过导体棒的电量为:q=kt2/2,故q–t图象为抛物线,并非过原点的直线,故D错误。故应选B。
【名师点睛】对于图象问题一定弄清楚两坐标轴的含义,尤其注意斜率、截距的含义,对于复杂的图象可以通过写出两坐标轴所代表物理量的函数表达式进行分析。
5.B【解析】0~1 s,根据楞次定律和左手定则,ab边受力方向向左,即为负方向;大小F=B,随磁场的减弱而减小,选项ACD都可排除。同理可判断之后3 s时间内ab受力变化规律,可确定B项正确。
【名师点睛】MN做切割磁感线运动,回路中有效的切割长度均匀增大,产生感应电动势E=BLv越来越大,回路总电阻也增大,根据电阻定律可求回路总电阻,然后利用闭合电路欧姆定律列式,分析回路中电流的变化情况,由安培力公式F=BIL分析安培力的变化情况。根据电流列出回路中的电功率和穿过三角形回路的磁通量的表达式即可求解。
7.AC【解析】在0~0.5 s内,B均匀增大,根据法拉第电磁感应定律可知,回路中产生恒定的感应电动势:,根据楞次定律判断得知,ab中产生的感应电流方向沿b→a,为负方向。感应电流的大小为,ab棒所受的安培力大小为FA1=BI1L=(B0+2B0t),方向向左,则拉力大小为F1=FA1=(B0+2B0t),方向向右,为正方向;在0.5~1 s内,B不变,穿过回路的磁通量不变,没有感应电流产生,安培力和拉力均为零;在1~2 s内,B均匀减小,根据法拉第电磁感应定律可知,回路中产生恒定的感应电动势:,根据楞次定律判断得知,ab中产生的感应电流方向沿a→b,为正方向。感应电流的大小为,ab棒所受的安培力大小为FA2=BI2L=[2B0–4B0(t–1)]=(6B0–4B0t),方向向右,则拉力大小为F2=FA2=(6B0–4B0t),方向向左,为负方向,故A正确。由前面分析的电流大小,结合功率公式:P=I2R知,C图象正确;故选AC。学科~网
8.B【解析】感应定律和欧姆定律得,所以线圈中的感应电流决定于磁感应强度B随t的变化率,由图乙可知,0~1 s时间内,B增大,Φ增大,感应磁场与原磁场方向相反(感应磁场的磁感应强度的方向向外),由楞次定律,感应电流是顺时针的,因而是正值。所以可判断0~1 s为正的恒值;在1~2 s内,因磁场的不变,则感应电动势为零,所以感应电流为零;同理2~4 s,磁场在减小,由楞次定律可知,感应电流与原方向相反,即为负的恒值;根据感应定律和欧姆定律得,可知,斜率越大的,感应电动势越大,则感应电流越大,故B正确,ACD错误。
9.C【解析】由法拉第电磁感应定律,可得导线框P中产生的感应电动势为:,再由欧姆定律得,P中产生的感应电流为:I=0.01π(A),由楞次定律,得电流的方向是顺时针方向,故C正确,ABD错误;故选C。
【名师点睛】本题关键是根据楞次定律判断感应电流的方向,根据法拉第电磁感应定律求解感应电动势,然后根据欧姆定律求解感应电流。
【名师点睛】解题时先根据楞次定律判断感应电流的方向。再分两段时间分析感应电动势,由欧姆定律得到感应电流的变化情况。感应电动势公式E=Blv,L是有效的切割长度即与速度垂直的长度。
11.D【解析】当右边进入磁场时,便会产生感应电流,由楞次定律得,感应电流应是逆时针方向,即正方向,由于有效切割长度逐渐增大,导致感应电流的大小也均匀增大;当运动了时,线框右边出磁场,又运动了过程中,有效切割长度不变,则产生感应电流的大小不变,但比刚出磁场时的有效长度缩短,导致感应电流的大小比其电流小,但由楞次定律得,感应电流应仍是逆时针;当线框左边进入磁场时,有效切割长度在变大,当感应电流的方向是顺时针,即是负方向且大小增大,故选项D正确,ABC错误。故选D。
【名师点睛】对于图象问题可以通过排除法进行求解,如根据图象过不过原点、电流正负、大小变化等进行排除。学科%网
12.D【解析】金属棒刚进入磁场切割产生电动势,右手定则判断出感应电流方向为顺时针,所以电流为负值,此时的电流,当线框刚进入第二个磁场时,则右侧金属棒切割磁感线产生的电动势,从而产生感应电流的方向为顺时针方向,左侧金属棒产生的电动势,所产生感应电流为逆时针方向,由于右侧磁场强度为2I,则产生电流的方向为顺时针,即电流值为负值,且此时电流,当线圈开始离开第二个磁场时,由右手定则可知,电流为逆时针,大小为2I,故ABC错误,D正确。
图中,在前0.5 s内,若磁场方向垂直向里(正方向)时,必须是磁场增强的;若磁场方向垂直向外(负方向)时,必须是磁场减弱的。而在0.5~1.5 s,由感应电流方向,结合楞次定律可得:若磁场方向垂直向里(正方向)时,必须是磁场减弱的;若磁场方向垂直向外(负方向)时,必须是磁场增加的。故B选项错误;C图中,在前0.5 s内由乙图根据楞次定律可知,若磁场方向垂直向里(正方向)时,必须是磁场增强的;若磁场方向垂直向外(负方向)时,必须是磁场减弱的。而在0.5~1.5 s,若磁场方向垂直向里(正方向)时,必须是磁场减弱的;若磁场方向垂直向外(负方向)时,必须是磁场增加的。所以C选项正确;由C选项分析可知,0.5~1.0 s,不符合电流图象,故D选项错误;故选C。
【名师点睛】本题考查法拉第电磁感应定律的图象应用,要注意正确掌握楞次定律的应用,同时要注意正确分析图象的性质,能正确应用排除法进行分析。
14.D【解析】在线框向右运动距离x为0~d的范围内,穿过线框的磁通量不断增大,由楞次定律可知线框产生的感应电流沿逆时针方向,为正,有效的切割长度为L=xtanθ,线框匀速运动故x=vt,感应电流的大小为:,可知I∝t;在线框向右运动距离x为d~l范围内,穿过线框的磁通量均匀增大,由楞次定律可知线框产生的感应电流沿逆时针方向,为正;且感应电流大小不变;在线框向右运动距离x为l~l+d范围内,穿过线框的磁通量不断减小,由楞次定律可知线框产生的感应电流沿顺时针方向,为负,有效的切割长度为L=(x–l–d)tanθ,线框匀速运动故x=vt,感应电流的大小为,故感应电流一开始不为0,之后均匀增大,D正确。
【名师点评】此题是图象问题,常用的方法是排除法,先楞次定律分析感应电流的方向,作定性分析,再根据有效切割的长度,列式作定量分析,剔除不符合题意的选项,最后选出正确的答案。本题难度较大,注意分段讨论。
15.C【解析】某时刻导体棒移动的距离为x=vt,则此时的电动势,选项A错误;设导体棒单位长度的电阻为r0,则t时刻的电流为:,选项B错误;通过导体棒横截面的电荷量,选项C正确;外力的功:W=Fx=F安x=BI∙2y =,选项D错误;故选C。
【名师点睛】此题关键是要找到要讨论的物理量与时间t的函数关系,然后对照图象,根据数学知识进行解答。
16.C【解析】当线框进入磁场时,位移在0~L内,磁通量开始均匀增加,当全部进入左侧磁场时达最大,且为负值;位移在L~2L内,向里的磁通量增加,总磁通量均匀减小;当位移为1.5L时,磁通量最小,为零,位移在1.5L到2L时,磁通量向里,为正值,且均匀增大。位移在2L~2.5L时,磁通量均匀减小至零。在2.5L~3L内,磁通量均匀增大,且方向向外,为负值。在3L~4L内,磁通量均匀减小至零,且为负值,故A正确;当线圈进入第一个磁场时,由E=BLv可知,E保持不变,由右手定则知,感应电动势沿逆时针方向,为正值,线框开始进入第二个和第三个磁场时,左右两边同时切割磁感线,感应电动势应为2BLv,感应电动势沿逆时针方向,为正值,完全在第三个磁场中运动时,左边切割磁感线,感应电动势为BLv,感应电动势沿逆时针方向,为正值,故B正确;因安培力总是与运动方向相反,故拉力应一直向右,故C错误;拉力的功率P=Fv,因速度不变,而在线框在第一个磁场时,电流为定值,拉力也为定值;两边分别在两个磁场中时,由B的分析可知,电流加倍,故安培力加培,功率加倍,此后从第二个磁场中离开时,安培力应等于线框在第一个磁场中的安培力,故D正确。
【名师点睛】由线圈的运动可得出线圈中磁通量的变化,则由法拉第电磁感应定律及E=BLv可得出电动势的变化;由欧姆定律可求得电路中的电流,则可求得安培力的变化;由P=Fv可求得电功率的变化。
【名师点睛】本题关键掌握感应电动势切割式E=BLv和匀变速直线运动的速度公式,得到电压的表达式是解题的关键,这也是研究图象问题常用的方法:得到解析式,再研究图象的意义。学科&网
18.(1)0.4 N (2)见解析
【解析】(1)4 s时导体棒的速度是
感应电动势E=BLv,感应电流
此时导体棒受到的安培力F安=BIL=0.4 N[来源:学*科*网Z*X*X*K]
(2)由(1)可得
作出图象如图所示。
19.(1)2 A (2)1.6 N 水平向右 (3)2.5 J
(3)1 s后导体棒做变加速直线运动,当受力平衡速度达最大B=0.8 T
则由电磁感应定律:,最终匀速运动时:F=BIL代入数据得:I=2 A,
代入数据得:,根据能量守恒定律:
代入数据得:,
联立解得:。
20.(1)0.3 V (2)0.27 N (3)0.09 J
【解析】(1)在0~0.2 s内,CDEF产生的电动势为定值
在0.1 s时电压表的示数为:
(2)设此时的总电流为I,则路端电压为
由题意知: U1=U2
此时的安培力为:F=BIL
解得F=0.27 N
(3)0~0.2 s内的热量为:
由功能关系知导体棒运动过程中产生的热量为
Q2=FLCE=0.054 J
总热量为Q=Q1+Q2=0.09 J
21.(1)1 m/s (2)4:1 (3)0.01 J
R总=3 Ω
由图乙可知,t=0.2s后磁场保持不变,ab经过磁场的时间
故在t2=0.25 s时ab还在磁场中运动,电动势E2=BLv=0.6 V
此时R1与R2并联,R总=3 Ω,得R1两端电压U1′=0.2 V
电功率,故在t1=0.1 s和t2=0.25 s时刻电阻R1的电功率比值
(3)设ab的质量为m,ab在磁场中运动时,通过ab的电流
ab受到的安培力FA=BIL
又mgsinθ=BIL
解得m=0.024 kg
在0~0.2 s时间里,R2两端的电压U2=0.2 V,产生的热量
ab最终将在M2P2下方的轨道区域内往返运动,到M2P2处的速度为零,由功能关系可得在t=0.2 s后,整个电路最终产生的热量Q=mgdsin θ+mv2=0.036J
由电路关系可得R2产生的热量Q2=Q=0.006 J
故R2产生的总热量Q总=Q1+Q2=0.01 J
【名师点睛】本题是法拉第电磁感应定律、欧姆定律以及能量守恒定律等知识的综合应用,关键要搞清电路的连接方式及能量转化的关系,明确感应电动势既与电路知识有关,又与电磁感应有关。
22.(1)44 s (2)2.4 W 1.8 W
由图象得,[来源:Zxxk.Com]
可得时间t=44 s
(2)假设的运动速度为时,PQ静止,则回路中的电流强度为,安培力为
有,解得速度
因E=0.04 V
根据闭合电路欧姆定律可知,回路中的感应电流最大为:im==0.2 A
根据安培力大小计算公式可知,棒在运动过程中受到的最大安培力为:F=imLB=0.04 N
在棒通过三角形abd区域时,切割有效长度l=2v(t–1)(其中,1 s≤t≤+1 s)
综合上述分析可知,回路中的感应电流为:i==(其中,1 s≤t≤+1 s)
即i=t–1(其中,1 s≤t≤1.2 s)
27.(1) (2) (3)或
(2)设粒子做圆周运动的半径为,加速度大小为,由圆周运动公式得
据题意由几何关系得
联立④⑤式得
(3)设粒子做圆周运动的半径为,周期为,由圆周运动公式得
由牛顿第二定律得
由题意知,代入⑧式得
粒子运动轨迹如图所示,O1、O2为圆心,O1、O2连线与水平方向夹角为,在每个内,只有A、B两个位置才有可能垂直击中P板,且均要求,由题意可知
设经历完整的个数为(,1,2,3...)
若在A点击中P板,据题意由几何关系得
当n=0时,无解
当n=1时联立以上两式得
或()
联立解得[来源:Zxxk.Com]
当时,不满足的要求
若在B点击中P板,据题意由几何关系得
当时无解
当时,联立解得
或()
联立解得
当时,不满足的要求
相关试卷
这是一份高考物理考点一遍过 考点71 电磁振荡与电磁波,共19页。试卷主要包含了听要结合写和思考等内容,欢迎下载使用。
这是一份高考物理考点一遍过 考点65 波的图象、振动图象,共28页。试卷主要包含了听要结合写和思考等内容,欢迎下载使用。
这是一份高考物理考点一遍过 考点56 波粒二象性 光电效应,共16页。试卷主要包含了听要结合写和思考等内容,欢迎下载使用。

