


中考数学一轮复习精品讲义 勾股定理
展开
这是一份中考数学一轮复习精品讲义 勾股定理,共21页。
小结1 本章概述
本章主要学习勾股定理、勾股定理的逆定理及它们的应用.通过从特殊到一般的探索过程过程验证了直角三角形三边之间的数量关系——勾股定理,又由生活实例及三角形全等方法验证由三边关系得到直角三角形——勾股定理的逆定理.学习时应注意区分并把它们运用到实际问题中,同时了解定理、互逆命题、互逆定理的相关内容.
小结2 本章学习重难点
【本章重点】会灵活运用勾股定理进行计算及解决一些实际问题;掌握勾股定理的逆定理的内容及其证明过程,并会应用其解决一些实际问题.
【本章难点】掌握勾股定理探索过程,并掌握其适用范围;理解勾股定理及其逆定量.
【学习本章注意的问题】
在学习本章内容的过程中,主要注意勾股定理及其逆定理的应用.在解决实际问题的过程中常用下列方法:(1)直接法;(2)转化法;(3)构造图形法(即构造直角三角形以达到解题的目的);(4)图形结合法;(5)数形结合法;(6)方程的思想方法.
小结3 中考透视
本节知识在中考中以考查已知直角三角形的两边求第三边,运用勾股定理解决实际问题为主.其中定理在实际生活中的应用是热点,一般以选择题、填空题或解答题的形式出现,有时也与其他知识一起综合命题.
知识网络结构图
专题总结及应用
知识性专题
专题1 勾股定理及其逆定理的应用
【专题解读】要证明以三条线段(或线段所在的直线)为边的三角形是直角三角形,应设法求出三边的长或关系式,利用勾股定理的逆定理证明.
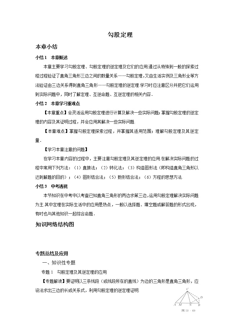
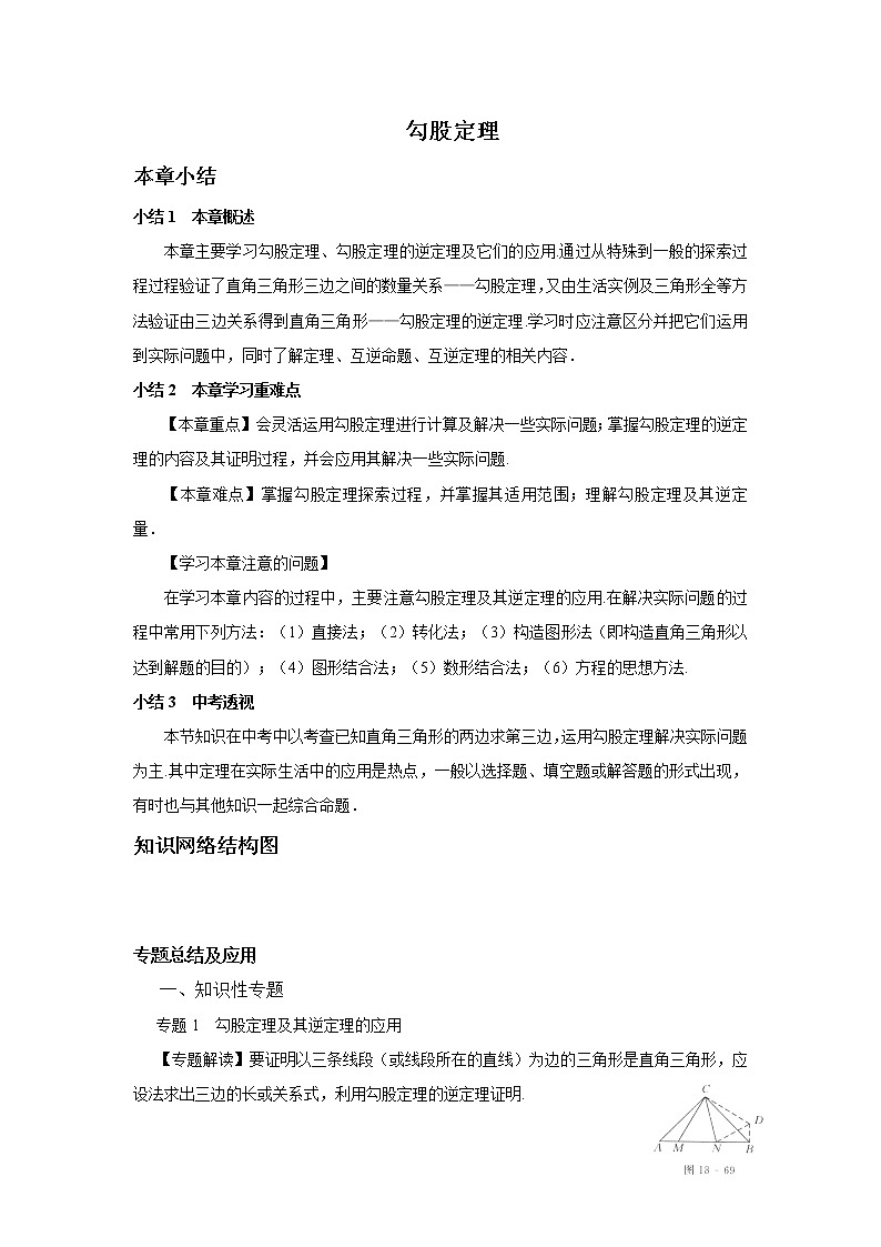
例1 如图18-69所示,在等腰直角三角形ABC的斜边上取两点M,N,使∠MCN=45°,设AM=a,MN=x,BN=b,判断以x,a,b为边长的三角形的形状.
分析 要判断三角形的形状,就应设法将x,a,b放到一个三角形中,由于∠MCN=45°,因此可过点C作CD⊥MC,截取CD=CM,这样就可以得到全等的三角形,并把x,a,b放到一个三角形中,进而利用勾股定理的逆定理判断三角形的形状.
解:作CD⊥CM,且CD=CM,连接ND,BD,
∵AC⊥BC,CD⊥CM,∴∠ACB=∠MCD=90°.∴∠ACM=∠BCD.
又∵AC=BC,CM=CD,∴△CAM≌△CBD.
∴∠CBD=∠A=45°,AM=BD=a.
∴CM=CD,∠MCN=∠DCN=45°,CN=CN,
∴△MCN≌△DCN. ∴ND=MN=x.
∴∠CBA=∠CBD=45°, ∴∠NBD=∠CBA+∠CBD=90°.
∴NB2+BD2=ND2,即b2+a2=x2,
∴△NBD为直角三角形,即以x,a,b为边长的三角形是直角三角形.
【解题策略】巧用已知条件构造全等三角形,将线段x,a,b放到一个三角形中,为应用勾股定理的逆定理创造了条件.
例2 李老师让同学们讨论这样一个问题:如图18-70所示,有一个长方体盒子,底面正方形的边长为2 cm,高为3 cm.在长方体盒子下底面的A点有一只蚂蚁,它想吃到上底面的F点处的食物,则怎样爬行路程最短?最短路程是多少?
过了一会儿,李老师问同学们答案,甲生说:先由A点到B点,再走对角线BF.乙生说:我认为应由A先走对角线AC,再由C点到F点.丙生说:将长方形ABCD与长方形BEFC展开成方长形ABFG,利用勾股定理求AF的长.哪位同学的说法正确?还有其他方法吗?若有,请叙述出来,并说明理由.(参考数据:29≈5.392)
分析 要使蚂蚁爬行的路程最短,可直接连接AF,再求出AF,但AF在盒子里面,不符合题目要求,甲生和乙生的方法类似,只是顺序不同;丙生和丁生的方法类似,只是长方形的长、宽不同,若在丙、丁的长方形中分别画出甲、乙的路线,则发现丙生和丁生的办法都符合要求,但究竟哪个路程最短,就需要计算了.
解:按丙生的办法:将长方形ABCD与长方形BEFC展开成长方形AEFD,如图18-71所示,
则AE=AB+BE=4 cm,EF=3 cm,连接AF,
在Rt△AEF中,AF2=AE2+EF2=42+32=25,
∵AF=5 cm.连接BF,
∵AF<AB+BF,∴丙的方法比甲的好.
按丁生的办法:将长方形ABCD与正方法CFGD展开成长方形ABFG,如图18-72所示,
则BF=BC+CF=3+2=5(cm),AB=2 cm,连接AF.
在Rt△ABF中,AF2=BF2+AB2=52+22=29≈5.392,
∴AF≈5.39(cm).连接AC,
∵AF<AC+CF,∴丁的方法比乙的好.
比较丙生与丁生的计算结果,丙生的说法正确.
规律方法专题
专题2 利用勾股定理解决折叠问题
【专题解读】折叠问题与轴对称和图形全等是密不可分的.做题时一定要抓住这一点,以免有无从下手之感.
例3 如图18-73所示,将长方形ABCD沿直线BD折叠,使点C落在点C′处,BC′交AC于E,AD=8,AB=4,求△BED的面积.
分析 由于,所以只要求出DE的长即可,而DE=BE,AE=AD-DE=8-BE,在Rt△ABE中,利用勾股定理列方程求解.
解:∵AD∥BC,∴∠2=∠3.
∵△BC′D与△BCD关于直线BD对称,
∴∠1=∠2,∴∠1=∠3,∴EB=ED.
设EB=x,则ED=x,AE=AD-ED=8-x.
在Rt△ABE中,AB2+AE2=BE2.
∴42+(8-x) 2=x2,∴x=5,∴DE=5.
∴.
专题3 利用面积关系解决问题
【专题解读】利用勾股定理求出直角三角形的边长,进而求出面积,再利用面积的关系列出方程,从而解决问题.
例4 如图18-74所示,在三角形ABC中, ∠C=90°,两直角边AC=6,BC=8,在三角形内有一点P,它到各边的距离相等,则这个距离是 ( )
A.1 B.2 C.3 D.无法确定
分析 要想直接计算,需找出表示这个相等距离的线段,由角平分线的性质可知,点P应是△ABC各角平分线的交点,再由面积关系列方程求解.
设P点到三边的距离为x,连接PA,PB,PC.
在Rt△ABC中,AC=6,BC=8,
所以AB2=AC2+BC2=62+82=36+64=100.
所以AB=10.
又因为,
所以.
即48=10x+6x+8x.所以x=2,故选B.
【解题策略】这是一道方程与几何图形相结合的数学题,在几何图形问题中经常涉及解方程、求面积等相关计算.本题考查了勾股定理的实际应用.
三、思想方法专题
专题4 建模思想
【专题解读】能运用勾股定理解决简单的实际问题,将其转化为数学问题,建立直角三角形的模型,体现了学数学、用数学的思想,通过建模解决问题.
例5 一船在灯塔C的正东方向8海里的A处,以20海里/时的速度沿北偏西30°方向行驶.
多长时间后,船距灯塔最近?
多长时间后,船到灯塔的正北方向?此时船距灯塔有多远?(其中:162-82≈13.92)
分析 最近距离就是点C到船航线AB的垂线段的长度,所以构造出直角三角形,再运用勾股定理及逆定理即可.
解: (1)如图18-75所示,
由题意可知,当船航行到D点时,距灯塔最近,
此时,CD⊥AB.
因为∠BAC=90°-30°=60°,所以∠ACD=30°.
所以AD==4(海里).
又因为4÷20=0.2(小时)=12(分),
所以12分后,船距灯塔最近.
(2)当船到达灯塔的正北方向的B点时, BC⊥AC.
此时∠B=30°,
所以AB=2AC=2×8=16(海里).
所以16÷20=0.8(小时)=48(分).
所以BC2=AB2-AC2=162-82≈13. 92.
所以BC≈13.9(海里).
所以48分钟后,船到达灯塔的正北方向,此时船距灯塔约13.9海里.
【解题策略】在运用勾股定理及其逆定理时,一定要区别它们各自的适用条件,不要混淆.
例6 如图18-76所示,如果电梯的长、宽、高分别是1.2 m,1.2 m,2.1 m,那么能放到电梯内的竹竿的最大长度是多少?
分析 所放竹竿的最大长度应是图中线段AB的长度,利用勾股定理即可求解.
解:连接AB,BC,在Rt△ABC中,
BC2=1.22+1.22=2.88,AC2=2.12=4.41,
∴AB2=BC2+AC2=2.88+4.41=7.29.
∴AB=2.7 m.
∴能放入电梯内的竹竿的最大长度是2.7 m.
例7 有一圆柱形油罐,如图18-77(1)所示,要从A点环绕油罐建梯子,正好到A点正上方B点,则梯子最短需多少米?(已知油罐口的周长是12 m,高AB是5 m)
分析 把圆住体沿AB剪开,平铺在平面上,就会得到矩形ABB′A′,对角线AB′就是梯子的长度,如图18-77(2)所示.
解:假设将圆柱体的侧面沿AB剪开铺平,则ABB′A′为长方形
AB=A′B′=5 m,AA′=BB′=12 m,∠BAA′=∠A′=∠A′B′B=90°,
因此沿AB′建梯子,材料最省,梯子最短.
在Rt△AA′B′中,AB′==13(m).
答:梯子最短需13 m.
中考真题精选
1. (内蒙古呼和浩特,9,3)如图所示,四边形ABCD中,DC∥AB,BC=1,AB=AC=AD=2.则BD的长为( )
A. B. C. D.
考点:勾股定理.
专题:计算题.
分析:以A为圆心,AB长为半径作圆,延长BA交⊙A于F,连接DF.在△BDF中,由勾股定理即可求出BD的长.
解答:解:以A为圆心,AB长为半径作圆,延长BA交⊙A于F,连接DF.
可证∠FDB=90°,∠F=∠CBF,
∴DF=CB=1,BF=2+2=4,
∴BD=.故选B.
点评:本题考查了勾股定理,解题的关键是作出以A为圆心,AB长为半径的圆,构建直角三角形,从而求解.
2. (四川达州,6,3分)如图,AB是⊙O的直径,弦CD⊥AB,垂足为E,如果AB=10,CD=8,那么线段OE的长为( )
A、5B、4
C、3D、2
考点:垂径定理;勾股定理。
专题:计算题。
分析:连接OC,由垂径定理求出CE的长,再根据勾股定理得出线段OE的长.
解答:解:连接OC
∵AB是⊙O的直径,弦CD⊥AB,
∴CE= QUOTE CD,
∵CD=8,∴CE=4,
∵AB=10,
∴由勾股定理得,OE= QUOTE QUOTE =3.
故选C.
点评:本题考查了垂径定理、勾股定理以及圆中辅助线的做法,是重点知识,要熟练掌握.
3. (四川攀枝花,5,3分)如图,在直角三角形ABC中,∠C=90°,AB=10,AC=8,点E、F分别为AC和AB的中点,则EF=( )
A、3B、4 C、5D、6
考点:三角形中位线定理;勾股定理。
专题:计算题。
分析:根据三角形的中位线定理的数量关系“三角形的中位线等于第三边的一半”,进行计算.
解答:解:∵直角三角形ABC中,∠C=90°,AB=10,AC=8,∴BC= QUOTE =6,∵点E、F分别为AB、AC的中点,∴EF是△ABC的中位线,EF= QUOTE BC= QUOTE ×6=3.故选A.
点评:此题考查了三角形的中位线定理,熟练掌握定理内容是解题的关键.
4.(四川遂宁,7,4分)如图,等腰梯形ABCD中,AD∥BC,AB=DC,AD=3,AB=4,∠B=60°,则梯形的面积是( )
A、10 QUOTE B、20 QUOTE C、6+4 QUOTE D、12+8 QUOTE
考点:等腰梯形的性质;三角形内角和定理;含30度角的直角三角形;勾股定理。
专题:计算题。
分析:过A作AE⊥BC于E,过D作DF⊥BC于F,证平行四边形AEFD和Rt△AEB≌Rt△DFC,推出AD=EF=3,AE=DF,BE=CF,求出∠BAE,根据含30度角的直角三角形性质求出BE、CF,根据勾股定理求出AE,即可求出答案.
解答:解:过A作AE⊥BC于E,过D作DF⊥BC于F,
∵AE⊥BC,DF⊥BC,∴AE∥DF,
∵AD∥BC,
∴四边形AEFD是平行四边形,
∴AD=EF=3,AE=DF,
∵∠B=60°,∠AEB=90°,
∴∠BAE=30°,
∴BE= QUOTE AB=2,
∵∠AEB=∠DFC=90°,AE=DF,AB=CD,
∴Rt△AEB≌Rt△DFC,
∴BE=CF=2, BC=2+2+3=7,
由勾股定理得:AE= QUOTE =2 QUOTE ,
∴梯形的面积= QUOTE ×(AD+BC)×AE= QUOTE ×(3+7)×2 QUOTE =10 QUOTE ,故选A.
点评:本题主要考查对等腰梯形的性质,三角形的内角和定理,勾股定理,含30度角的直角三角形性质等知识点的理解和掌握,能求出AE和BC的长是解此题的关键.
5. 一个长方体的三视图如图所示,若其俯视图为正方形,则这个长方体的表面积为( )
A. B. C. D.
主视图
4
考点:几何体的表面积;勾股定理;简单几何体的三视图.
分析:根据三视图图形得出AC=BC=3,EC=4,即可求出这个长方体的表面积.
解答:解:∵如图所示,∴AB=3,
∴AC=BC=3,
∴正方形ABCD面积为:3×3=9,
侧面积为:4AC·CE=3×4×4=48,
∴这个长方体的表面积为:48+9+9=66.
故选A.
点评:此题主要考查了利用三视图求长方体的表面积,得出长方体各部分的边长是解决问题的关键
6. (•台湾28,4分)已知小龙、阿虎两人均在同一地点,若小龙向北直走160公尺,再向东直走80公尺后,可到神仙百货,则阿虎向西直走多少公尺后,他与神仙百货的距离为340公尺?( )
A、100B、180 C、220D、260
考点:勾股定理的应用。
专题:数形结合。
分析:根据题意,画出图形,先设AE的长是x公尺,如图可得,BC=160公尺,AB=340公尺,利用勾股定理,可解答.
解答:解:设阿虎向西直走了x公尺,如图,
由题意可得,AB=340,AC=x+80,BC=80,
利用勾股定理得,(x+80)2+1602=3402,
整理得,x2+160x﹣83600=0,
x1=220,x2=﹣380(舍去),
∴阿虎向西直走了220公尺.
故选C.
点评:本题考查了勾股定理的应用,解答关键是根据题意画出图形,运用数形结合的思想,可直观解答.
7.(台湾,15,4分)如图为梯形纸片ABCD,E点在BC上,且∠AEC=∠C=∠D=90°,AD=3,BC=9,CD=8.若以AE为折线,将C折至BE上,使得CD与AB交于F点,则BF长度为何( )
A.4.5B.5 C.5.5D.6
考点:相似三角形的判定与性质;勾股定理;三角形中位线定理;翻折变换(折叠问题)。
专题:数形结合。
分析:先根据题意画出示意图,根据轴对称的性质可以得出一些线段的长度,进而根据相似三角形的性质可解得BF的长.
解答:解:由题意得:EE'=EC=AD=3,
∴BE'=BC-E'E-EC=3,
∴AB= QUOTE =10,
又∵△BE'F∽△BEA,
∴,
∴BF=5.
故选B.
点评:本题考查勾股定理及梯形的知识,难度不大,解答本题的关键是掌握翻折后的对应线段相等,另外还要注意掌握相似三角形的对应边成比例的应用.
8. (新疆乌鲁木齐,9,4)如图.梯形ABCD中,AD∥BC、AB=CD,AC丄BD于点O,∠BAC=60°,若BC= QUOTE ,则此梯形的面积为( )
A、2B、1+ QUOTE C、D、2+ QUOTE
考点:等腰梯形的性质;垂线;三角形内角和定理;全等三角形的判定与性质;等腰三角形的判定与性质;直角三角形斜边上的中线;勾股定理。
专题:计算题。
分析:过O作EF⊥AD交AD于E,交BC于F,根据等腰梯形的性质得出∠ABC=∠DCB,证△ABC≌△DCB,推出∠DBC=∠ACB,求出∠DBC=∠ACB=45°,根据直角三角形性质求出OF,根据勾股定理求出OB、OA,OE、AD,根据面积公式即可求出面积.
解答:解:过O作EF⊥AD交AD于E,交BC于F,
∵等腰梯形ABCD,AD∥BC,AB=CD,∴∠ABC=∠DCB,
∵BC=BC,∴△ABC≌△DCB,∴∠DBC=∠ACB,
∵AC⊥BD,∴∠BOC=90°,∴∠DBC=∠ACB=45°,∴OB=OC,
∵OF⊥BC,∴OF=BF=CF=BC=,由勾股定理得:OB=,
∵∠BAC=60°,∴∠ABO=30°,由勾股定理得:OA=1,AB=2,
同法可求OD=OA=1,AD=,OE=,
S梯形ABCD= QUOTE (AD+BC)•EF= QUOTE ×()×( QUOTE + QUOTE )=2+
故答案为:2+ QUOTE .
点评:本题主要考察对等腰梯形的性质,全等三角形的性质和判定,等腰三角形的性质和判定,三角形的内角和定理,垂线,勾股定理,直角三角形斜边上的中线性质等知识点的理解和掌握,能综合运用这些性质进行推理是解此题的关键.
9. (湖北潜江,7,3分)如图,在6×6的方格纸中,每个小方格都是边长为1的正方形,其中A、B、C为格点.作△ABC的外接圆⊙O,则弧AC的长等于( )
A. QUOTE B. QUOTE C. QUOTE D.
考点:弧长的计算;勾股定理;勾股定理的逆定理;圆周角定理。
专题:网格型。
分析:求弧AC的长,关键是求弧所对的圆心角,弧所在圆的半径,连接OC,由图形可知OA⊥OC,即∠AOC=90°,由勾股定理求OA,利用弧长公式求解.
解答:解:连接OC,由图形可知OA⊥OC,
即∠AOC=90°,
由勾股定理,得OA= QUOTE =,
∴弧AC的长= QUOTE = QUOTE .
故选D.
点评:本题考查了弧长公式的运用.关键是熟悉公式:扇形的弧长= QUOTE .
10.(•贵港)如图所示,在△ABC中,∠C=90°,AD是BC边上的中线,BD=4,AD=2 QUOTE ,则tan∠CAD的值是( )
A、2B、 QUOTE
C、 QUOTE D、 QUOTE
考点:锐角三角函数的定义;勾股定理。
专题:常规题型。
分析:根据中线的定义可得CD=BD,然后利用勾股定理求出AC的长,再根据正切等于对边:邻边列式求解即可.
解答:解:∵AD是BC边上的中线,BD=4,
∴CD=BD=4,
在Rt△ACD中,AC= QUOTE = QUOTE =2,
∴tan∠CAD= QUOTE = QUOTE =2.
故选A.
点评:本题考查了正切的定义以及勾股定理的应用,熟记直角三角形中,锐角的正切等于对边:邻边是解题的关键.
11. (•贵港)如图所示,在矩形ABCD中,AB= QUOTE ,BC=2,对角线AC、BD相交于点O,过点O作OE垂直AC交AD于点E,则AE的长是( )
A、 QUOTE B、 QUOTE
C、1D、1.5
考点:矩形的性质;线段垂直平分线的性质;勾股定理。
专题:推理填空题。
分析:先利用勾股定理求出AC的长,然后证明△AEO∽△ACD,根据相似三角形对应边成比例列式求解即可.
解答:解:∵AB= QUOTE ,BC=2,
∴AC= QUOTE = QUOTE ,
∴AO= QUOTE AC= QUOTE ,
∵EO⊥AC,
∴∠AOE=∠ADC=90°,
又∵∠EAO=∠CAD,
∴△AEO∽△ACD,
∴ QUOTE = QUOTE ,
即 QUOTE = QUOTE ,
解得AE=1.5.
故选D.
点评:本题考查了矩形的性质,勾股定理,相似三角形对应边成比例的性质,根据相似三角形对应边成比例列出比例式是解题的关键.
12. (•青海)已知菱形ABCD的对角线AC、BD的长度是6和8,则这个菱形的周长是( )
A、20B、14
C、28D、24
考点:菱形的性质;勾股定理。
专题:计算题。
分析:由菱形对角线的性质,相互垂直平分即可得出菱形的边长,菱形四边相等即可得出周长.
解答:解:根据题意,设对角线AC、BD相交于O,
则由菱形对角线性质知,AO= QUOTE AC=3,BO= QUOTE BD=4,且AO⊥BO,
∴AB=5,
∴周长L=4AB=20,
故选A.
点评:本题考查菱形的性质,难度适中,要熟练掌握菱形对角线的性质,及勾股定理的灵活运用.
综合验收评估测试题
(时间:120分钟 满分:120分)
一、选择题
1.已知四个三角形分别满足下列条件:
①一个内角等于另两个内角之和;
②三个内角度数之比为3:4:5;
③三边长分别为7,24,25;
④三边长之比为5:12:13.
其中直角三角形有 ( )
A.1个 B.2个
C.3个 D.4个
2.将直角三角形的三边长都扩大相同的倍数后,得到的三角形是 ( )
A.直角三角形 B.锐角三角形
C.钝角三角形 D.以上都有可能
3.如图18-78所示,矩形纸片ABCD中,AB=4,AD=3,折叠纸片,使AD边与对角线BD重合,折痕为DG,则AG的长为 ( )
A.1 B. C. D.2
4.已知△ABC的三边长分别为18,24,30,则最长边上的中线长为 ( )
A.12 B.13 C.18 D.15
5.如果a=3m,b=4m-1,c=2-5m,且a2+b2=c2,那么m的值是 ( )
A.2 B. C. D.
6.如图18-79所示,半圆Ⅰ和半圆Ⅱ的面积之和等于半圆Ⅲ的面积,那么△ABC是( )
A.直角三角形 B.钝角三角形 C.锐角三角形 D.无法确定
7.如图18-80所示,在Rt△ABC中, ∠C=90°,AB=10,若以C为圆心,CB为半径的圆恰好经过AB的中点D,则AC的长为 ( )
A.5 B.5 C.5 D.6
8.若直角三角形斜边的平方等于两直角边乘积的2倍,则这个三角形有一个锐角是( )
A.15° B.30° C.45° D.75°
9.在△ABC中,AB=12 cm,AC=9 cm,BC=15 cm,则△ABC的面积为 ( )
A.108 cm2 B.54 cm2 C.180 cm2 D.90 cm2
10.设△ABC的三边长依次为a,b,c,且满足a3+b3+a2b+ab2-ac2-bc2=0,则△ABC的形状是( )
A.直角三角形 B.等边三角形
C.等腰三角形 D.等腰直角三角形
二、填空题
11.若直角三角形两直角边长的比是3:4,斜边长是20,则斜边上的高是______.
12.如果三角形的三边长a,b,c满足a2+b2+c2+50=6a+8b+10c,则这个三角形是_______三角形,它的面积为_______.
13.在Rt△ABC中,若斜边AB=2,则AB2+BC2+CA2=_________.
14.在△ABC中,a,b,c为∠A,∠B,∠C的对边长.
(1)如果(a+c)(a-c)=b2,那么________=90°;
(2)如果(a+c) 2=2ac+b2,那么________=90°.
15.在△ABC中,∠C=90°,c=13,面积为30,那么a+b=______.
16.在△ABC中,已知a2=b2=c2,则∠B=_______.
17.如图18-81所示,在Rt△ABC中,∠ACB=90°,AB=4,分别以AC,BC为直径作半圆,面积分别为,,则+=_______.
18. 如图18-82所示,在三角形纸片ABC中,∠C=90°,∠A=30°,AC=3.折叠该纸片,使点A与点B重合,折痕与AB,AC分别相交于点D和点E,折痕DE的长为_______.
19.如图18-83所示,∠ACB=90°,AC=8,AB=10,已知阴影部分为一半圆,则阴影部分的面积是_______.
三、解答题
20.如图18-84所示,△ABC中,∠C=90°,MD是AB的垂直平分线,交BC于D,交AB于M,BD=8 cm,∠ADC=30°,求AD,AC的长.
21.一个梯子斜靠在某建筑物上,如果梯子的底端离建筑物9米,梯子可以达到的高度是12米,求梯子的长度.
22.在平静的湖面上有一支红莲,高出水面1米,一阵风吹来,花朵被风吹到一边,花朵齐及水面,已知红莲移动的水平距离为2米,则这里水深多少米?
23.如图18-85所示的是由5个边长为1的正方形组成的图形.
(1)求的值;
(2)从(1)中寻找规律,当有10个正方形时,求的值;
(3)当有n个正方形时,求的值.
24.如图18-86所示,A,B两点都与平面镜相距4米,且A,B两点相距6米,一束光由A点射向平面镜,反射之后恰好经过B点,求B点与入射点的距离.
25.如图18-87所示,在两面墙之间有一个底端在A点的梯子,当它靠在一侧墙上时,梯子的顶端在B点;当它靠在另一侧墙上时,梯子的顶端在D点.已知∠BAC=60°, ∠DAE=45°,点D到地面的垂直距离DE=3m,求点B到地面的垂直距离.
26.如图18-88所示的是用硬纸板做成的四个全等的直角三角形,两直角边长分别是a,b,斜边长为c和一个边长为c的正方形,请你将它们拼成一个能证明勾股定理的图形.
画出拼成的这个图形的示意图;
证明勾股定理.
参考答案
1.C[提示:①∠A=∠B+∠C,由∠A+∠B+∠C=180 °,得2∠C=180°,所以∠A=90°,它是直角三角形;②三个内角度数之比为3:4:5,则这三个内角分别为45°,60°,75°,它是锐角三角形;③④可由勾股定理的逆定理判定是直角三角形.因此①③④是直角三角形.]
2.A[提示:三角形三边长都扩大相同的倍数,不会影响三角形的形状,另外, 由勾股定理及其逆定理也可以作出判定.]
3.C[提示:由折叠可知AD=A′D=3,AG=A′G,∠A=∠DA′G,在Rt△ABD中,由勾股定理BD=5,设AG=A′G=x,在Rt△A′BG中,x2+22=(4-x),解得x=,即AG=.]
4.D[提示:根据已知三边可由勾股定理的逆定理判定它是直角三角形,由直角三角形斜边上的中线等于斜边的一半即可求得.]
5.D[提示:由题意可知(3m) 2+(4m-1) 2=(2-5m) 2,所以m=]
6.A[提示:,∴AB2+BC2=AC2,∴△ABC为直角三角形,且∠ABC=90°.]
7.A[提示:连接CD,则CD=AB=5,所以BC=CD=5,所以AC=.]
8.C[提示:由已知可得c2=2ab,由勾股定理得c2=a2+b2,所以a2+b2=2ab,所以(a-b) 2=0,所以a=b,因此这个三角形为等腰直角三角形,锐角为45°.]
9.B
10.A[提示:因为a3+b3+a2b+ab2-ac2-bc2=0,所以(a+b)(a2+b2-c2)=0又因为a+b≠0,所以a2+b2-c2=0,即a2+b2=c2,所以△ABC是直角三角形.]
11.9.6[提示:由题意可设两直角边长分别为3x,4x,斜边上的高为y,则由勾股定理,得(3x) 2+(4x) 2=202,所以x=4,所以两直角边长分别为12和16.再由面积得,所以y==9.6.]
12.直角 6 [提示:将等式进行变形,得(a-3) 2+(b-4) 2+(c-5) 2=0,从而确定a=3,b=4,c=5,再利用勾股定理的逆定理判定出三角形为直角三角形,进而求出这个直角三角形的面积.]
13.8[提示:在直角三角形中,由勾股定理得BC2+AC2=AB2,所以AB2+BC2+CA2=2AB2=2×22=8.]
14.(1)∠A (2)∠B[提示:(1)因为(a+c)(a-c)=b2,所以 a2-c2=b2,即a2=b2+c2.(2)原式化简得a2+c2=b2.]
15.17[提示:设两直角边长为a,b,则ab=30,且a2+b2=132,所以(a+b) 2-2ab=169,所以(a+b) 2=169+120,所以(a+b) 2=289,所以a+b=17.]
16.60°[提示:由题意可知b2=3a2,c2=4a2,所以a2+b2=c2,所以△ABC一定是直角三角形,且∠C=90°,又因为a=,所以,所以∠A=30°,所以∠B=60°.]
17.2π[提示:在Rt△ABC中, ∠ACB=90°,由勾股定理得AC2+BC2=AB2=16,∵AB,BC分别为两个半圆的直径,∴.]
18.1[提示:在Rt△ABC中, ∠A=30°,则AB=2BC,设BC=x,则AB=2x,在Rt△ABC中, 根据勾股定理,得(2x) 2=x2+32,所以x=,因为△ADE与△BDE关于DE对称,所以AE=BE.设CE=y,则AE=BE=3-y,在Rt△BCE中,根据勾股定理,得BE2=BC2+CE2,即(3-y) 2=,解得y=1,则AE=3-1=2. 在Rt△ADE中, ∠A=30°,所以DE=.]
19.[提示:由勾股定理,得BC==6,所以阴影部分的面积为.]
20.解:因为MD是AB的垂直平分线,且BD=8 cm,所以DB=DA=8 cm,又因为∠C=90°, ∠ADC=30°,所以AC==4(cm).所以AD=8 cm,AC=4 cm.
21.解:如图18-89所示,AC=12,BC=9, ∠C=90°,由勾股定理得AB2=AC2+BC2.所以AB2=122+92=225.所以AB=15.所以梯子的长度为15米.
22.解:如图18-90所示,设A点是无风时红莲花朵的位置,B点为莲花枝与水面的交点,C点是红莲的根部,花朵被风吹到齐水面的D点,由已知得AB=1米,BD=2米,AC⊥BD,设水深BC=x米,则DC=AC=(1+x)米,由勾股定理,得BC2+BD2=CD2,即x2+22=(x+1) 2.解得x=1.5.答:水深为1.5米.
23.解:(1)=1+1=2.=5.
(2)由(1)可推断.当有10个正方形时,.
24.解:作出点B关于CD的对称点B′,连接AB′交CD于点O,则点O就是光线的入射点.因为AC=BD,∠ACO=∠BDO=90°,∠AOC=∠BOD,所以△AOC≌△BOD(AAS),所以OC=OD==3(米).在Rt△BOD中,OD2+BD2=OB2,所以OB2=32+42=25,所以OB=5米,答:B点与入射点的距离是5米.
25.提示:这是考查勾股定理及特殊直角三角形性质问题.首先在Rt△ADE中求出AD,又因为AD=AB,再在Rt△ABC中求出BC即可.解:在Rt△ADE中, ∠E=90°, ∠DAE=45°,所以∠ADE=45°,所以ED=EA.又因为ED=m,所以EA=m.由勾股定理,得AD2=DE2+EA2,所以AD2=()2+()2=36.所以AD=6 m.又因为AB=AD,所以AB=6 m.在Rt△ABC中, ∠C=90°,∠BAC=60°,所以∠ABC=30°,所以AC==3(m),再由勾股定理,得BC2=AB2-AC2.所以BC2=62-32=27,所以BC=m.答:点B到地面的垂直距离是m.
26.(1)解:如图18-91所示. (2)证明:①∵大正方形的面积表示为,大正方形的面积也可表示为,∴,∴,即直角三角形两直角边的平方和等于斜边的平方.②∵大正方形的面积表示为,又可表示为,∴,,∴.即直角三角形两直角边的平方和等于斜边的平方.
相关试卷
这是一份中考数学一轮复习精品讲义 实数,共55页。
这是一份中考数学一轮复习精品讲义 分式,共39页。
这是一份中考数学一轮复习精品讲义 相似,共27页。