


湖北省随州市2020-2022三年中考化学真题知识点分类汇编-04水、溶液
展开这是一份湖北省随州市2020-2022三年中考化学真题知识点分类汇编-04水、溶液,共12页。试卷主要包含了单选题,填空题等内容,欢迎下载使用。
一、单选题
1.(2020·湖北随州·统考中考真题)为了达到实验目的,下列方案不正确的是
A.AB.BC.CD.D
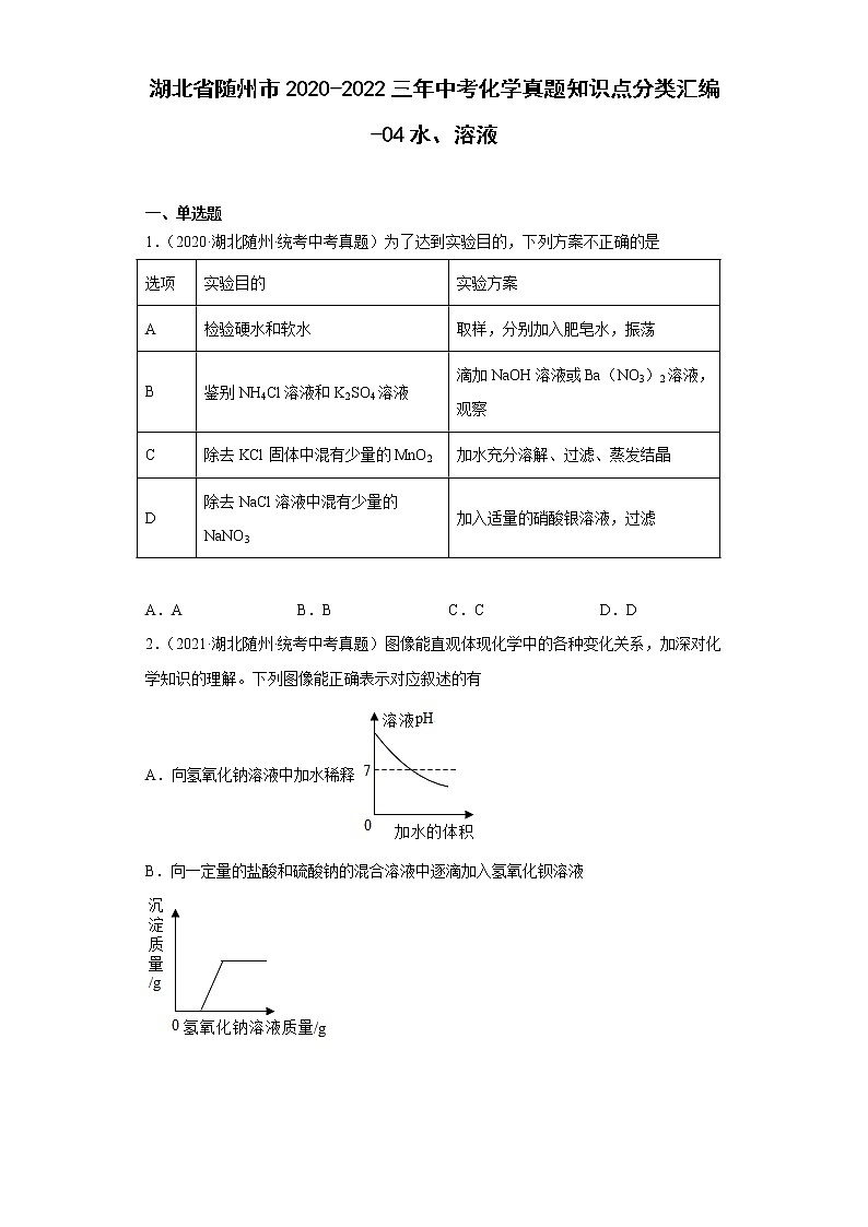
2.(2021·湖北随州·统考中考真题)图像能直观体现化学中的各种变化关系,加深对化学知识的理解。下列图像能正确表示对应叙述的有
A.向氢氧化钠溶液中加水稀释
B.向一定量的盐酸和硫酸钠的混合溶液中逐滴加入氢氧化钡溶液
C.电解水生成氢气和氧气的质量与反应时间的关系
D.向等质量的Zn、Fe中滴加等浓度等质量的稀盐酸
3.(2022·湖北随州·中考真题)下列所示的四个图像中,能正确反应对应变化关系的是
A.向一定量的NaCl溶液中加水稀释
B.电解水生成H2和O2的体积(相同条件且忽略气体的溶解)
C.向一定量MgSO4和H2SO4的混合溶液中逐滴加入NaOH溶液
D.向一定量AgNO3和Cu(NO3)2的混合溶液中加入过量的Zn粉
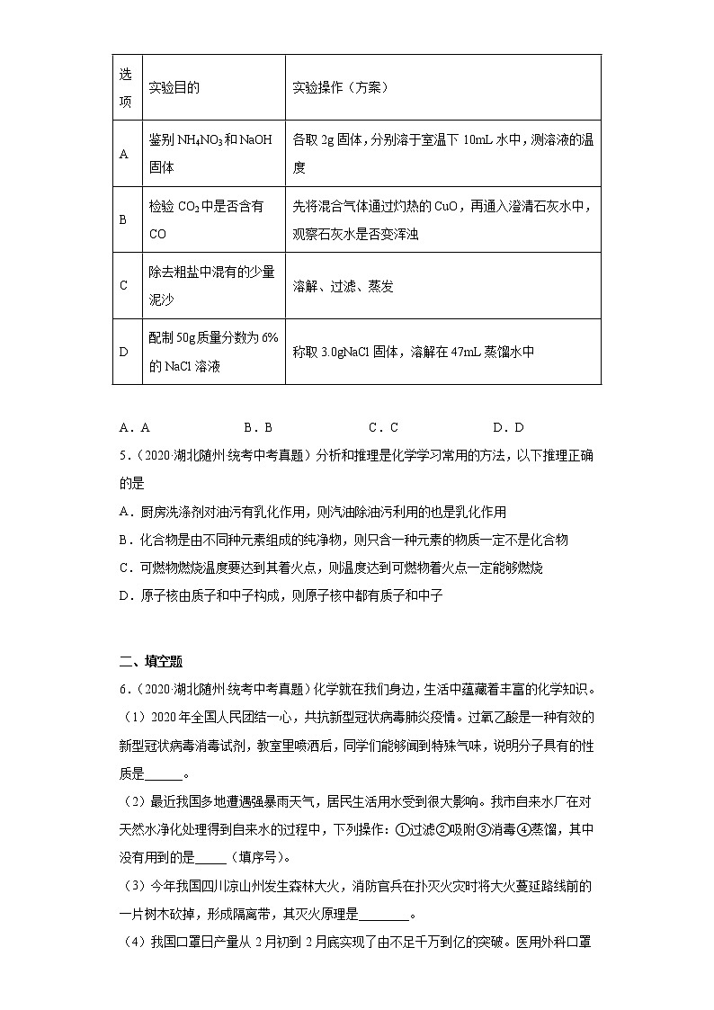
4.(2022·湖北随州·中考真题)下列实验操作(方案)不能达到实验目的的是
A.AB.BC.CD.D
5.(2020·湖北随州·统考中考真题)分析和推理是化学学习常用的方法,以下推理正确的是
A.厨房洗涤剂对油污有乳化作用,则汽油除油污利用的也是乳化作用
B.化合物是由不同种元素组成的纯净物,则只含一种元素的物质一定不是化合物
C.可燃物燃烧温度要达到其着火点,则温度达到可燃物着火点一定能够燃烧
D.原子核由质子和中子构成,则原子核中都有质子和中子
二、填空题
6.(2020·湖北随州·统考中考真题)化学就在我们身边,生活中蕴藏着丰富的化学知识。
(1)2020年全国人民团结一心,共抗新型冠状病毒肺炎疫情。过氧乙酸是一种有效的新型冠状病毒消毒试剂,教室里喷洒后,同学们能够闻到特殊气味,说明分子具有的性质是______。
(2)最近我国多地遭遇强暴雨天气,居民生活用水受到很大影响。我市自来水厂在对天然水净化处理得到自来水的过程中,下列操作:①过滤②吸附③消毒④蒸馏,其中没有用到的是_____(填序号)。
(3)今年我国四川凉山州发生森林大火,消防官兵在扑灭火灾时将大火蔓延路线前的一片树木砍掉,形成隔离带,其灭火原理是________。
(4)我国口罩日产量从2月初到2月底实现了由不足千万到亿的突破。医用外科口罩以聚丙烯(C3H6)n为主要原料,对细菌、病毒有很强的阻隔作用。聚丙烯【(C3H6)n】中碳、氢元素的质量比为____(最简整数比)。
7.(2021·湖北随州·统考中考真题)学习化学更重要的是学会用化学观点去分析、解决生产生活中的问题。
(1)水是生命之源。但是硬水不仅对健康造成危害,而且会给生活带来很多麻烦和诸多危害,生活上可以用______来区分硬水和软水。
(2)精准扶贫使农村生活发生了翻天覆地的变化,广大农村地区也使用上了清洁的天然气作为燃料。天然气使用后关闭阀门即可灭火,其原理是______。
(3)2021年1月1日起,全国餐饮行业全面禁止使用一次性不可降解塑料吸管,“禁管令”就此诞生。“禁管令”可有效缓解的环境问题是______。
A.白色污染 B.酸雨污染 C.臭氧空洞 D.噪声污染
(4)“辣条”等劣质食品中常添加过量的“甜蜜素”,有害人体健康。工业上由环己胺(化学式是C6H11NH2)与氢氧化钠反应合成“甜蜜素”。环己胺中氢元素和氮元素的质量比为______。
8.(2022·湖北随州·中考真题)蛋白质、糖类、油脂、维生素、无机盐和水等六大基本营养素,维持着人类生命和健康。
(1)工业上和科学实验中软化硬水的方法很多,生活中常用___________的方法来降低水的硬度。
(2)如图自制简易净水器中,主要起到吸附作用的物质是___________。
(3)某Vc加锌“泡腾片”的主要原料如下表:
①如图,将一粒“泡腾片”放入水中溶解,迅速产生大量气泡,该气体是___________。
②维生素C中C、H、O三种元素的质量比为___________(填最简整数比)。
③葡萄糖酸锌中属于微量元素的是___________。
9.(2022·湖北随州·中考真题)如图是KNO3和NaCl的溶解度曲线,根据图示回答:
(1)0℃时,KNO3的溶解度为___________g
(2)10℃时,将120.9gKNO3的饱和溶液升温至30℃,此时的溶液可用图上的___________点表示(填“a”、“b”或“c”)。
(3)20℃时,KNO3和NaCl的饱和溶液各100g,分别蒸发10g水,恢复到20℃时,___________(填“KNO3”或“NaCl”)饱和溶液析出的晶体较多。
10.(2021·湖北随州·统考中考真题)如图为甲、乙、丙三种固体物质(均不含结晶水)的溶解度曲线图,请回答下列问题:
(1)当温度为______℃时,甲乙两物质溶解度相等。
(2)在t2℃时,将30克甲物质加入到50克水中充分溶解,所得溶液质量为______克。
(3)在t2℃时,将等质量的甲、乙、丙的饱和溶液升温至t3℃时,所得的溶液质量由大到小的顺序______。
11.(2020·湖北随州·统考中考真题)金属在生产和生活中有广泛的应用。
(1)铁在潮湿的空气中易生锈的原因是_________。
(2)向硝酸银溶液中加入一定量的锌和铜的混合粉末,充分反应后过滤,滤液呈蓝色,则滤出的固体中一定含有______;滤液中一定含有的金属离子是_______(写离子符号)。
(3)某同学称取黄铜(铜锌合金)样品20g放入锥形瓶中,向其中加入100g稀硫酸恰好完全反应,测得反应后剩余物的质量为119.8g,则所用稀硫酸中溶质的质量分数为__________。
12.(2020·湖北随州·统考中考真题)请根据如图A、B、C三种固体物质的溶解度曲线,回答下列问题:
(1)t1℃时,将20gA物质加入到50g水中,充分溶解并恢复至原温度,所得溶液中溶质与溶剂的质量比为________。
(2)若A物质中混有少量B物质,最好采用________的方法提纯A物质(填“降温结晶”或“蒸发结晶”)。
(3)t1℃时,将A、B、C三种物质的饱和溶液升温至t2℃(不考虑水的蒸发),所得溶液的溶质质量分数由大到小的顺序是_________。
选项
实验目的
实验方案
A
检验硬水和软水
取样,分别加入肥皂水,振荡
B
鉴别NH4Cl溶液和K2SO4溶液
滴加NaOH溶液或Ba(NO3)2溶液,观察
C
除去KCl固体中混有少量的MnO2
加水充分溶解、过滤、蒸发结晶
D
除去NaCl溶液中混有少量的NaNO3
加入适量的硝酸银溶液,过滤
选项
实验目的
实验操作(方案)
A
鉴别NH4NO3和NaOH固体
各取2g固体,分别溶于室温下10mL水中,测溶液的温度
B
检验CO2中是否含有CO
先将混合气体通过灼热的CuO,再通入澄清石灰水中,观察石灰水是否变浑浊
C
除去粗盐中混有的少量泥沙
溶解、过滤、蒸发
D
配制50g质量分数为6%的NaCl溶液
称取3.0gNaCl固体,溶解在47mL蒸馏水中
主要原料:维生素C(C6H8O6)、葡萄糖酸锌(C12H22O14Zn)、柠檬酸、碳酸钠、碳酸氢钠、氯化钠、白砂糖及其他辅料。
参考答案:
1.D
【详解】A、检验硬水和软水,取样,分别加入肥皂水,振荡,泡沫多浮渣少的为软水,反之,为硬水,选项正确;
B、鉴别NH4Cl溶液和K2SO4溶液,滴加NaOH溶液,产生刺激性气味的是氯化铵,反之,为硫酸钾;滴加Ba(NO3)2溶液,产生白色沉淀的是硫酸钾,无明显现象的是NH4Cl,选项正确;
C、除去KCl固体中混有少量的MnO2,加水充分溶解、过滤,所得溶液为氯化钾溶液,蒸发结晶得氯化钾晶体,选项正确;
D、氯化钠和硝酸银反应生成氯化银沉淀和硝酸钠,除去NaCl溶液中混有少量的NaNO3,加入适量的硝酸银溶液,过滤后,溶液中只有硝酸钠,选项错误。
故选D。
2.D
【详解】A、氢氧化钠溶液显碱性,加水稀释时,碱性越来越弱,最后趋近于中性,故pH从大变小,最后趋近于7,但不可能小于7,A错误;
B、盐酸和硫酸钠的混合液中加入氢氧化钡时,氢氧根离子会和氢离子反应生成水,钡离子和硫酸根离子反应生成硫酸钡沉淀,两个反应互不干扰,故沉淀是从0点开始增加的,B错误;
C、电解水生成的氢气和氧气的质量比为1:8,体积比为2:1,C错误;
D、向等质量的两种活泼金属中滴加酸时,刚开始滴加酸的速率相同且酸不足,氢气的质量由酸决定,故两种金属产生氢气的速率和质量相同;当酸过量时,氢气质量由金属决定;二价的铁和锌与酸反应产生的氢气和其相对原子质量成反比,铁和锌的相对原子质量分别是56和65,故铁产生的氢气更多一些,D正确;
故选D。
3.B
【详解】A、向一定量的NaCl溶液中加水稀释,加水后溶液质量不断增大,故曲线起点在纵坐标上并不断增大,选项错误;
B、如图所示,电解水生成的氢气和氧气的体积比是,选项正确;
C、向一定量MgSO4和H2SO4的混合溶液中逐滴加入NaOH溶液,氢氧化钠溶液先与硫酸反应,硫酸完全反应后再与硫酸镁反应生成氢氧化镁沉淀和水,故开始加入氢氧化钠时未生成沉淀,曲线不从原点起,当硫酸镁完全反应后沉淀不再增加曲线平行于横坐标,如图错误;
D、锌排在铜和银前,银最不活泼,故锌先与硝酸银反应生成硝酸锌和银,此时硝酸银和生成硝酸锌的质量关系是:,故溶液质量减少,硝酸银完全反应后,由于锌过量则再与硝酸铜反应,硝酸铜和生成硝酸锌的质量关系是:,则溶液质量会增加,故曲线先下降在再上升后不变,如图所示错误;
【点睛】本题是一道图像坐标与化学知识相结合的综合题,解题的关键是结合所涉及的化学知识,正确分析各变化的过程,注意分析坐标轴表示的意义、曲线的起点、折点及变化趋势,进而确定正确的图像。
4.B
【详解】A、各取2g固体,分别溶于室温下10mL水中,测溶液的温度,温度升高的是氢氧化钠,温度降低的是硝酸铵,可以鉴别,故选项能达到实验目的。
B、先将混合气体通过灼热的CuO,再通入澄清石灰水中,由于原气体中含有二氧化碳,观察石灰水一定变浑浊,不能检验CO2中是否含有CO,故选项不能达到实验目的。
C、粗盐的主要成分是氯化钠,粗盐提纯是通过溶解(溶解氯化钠等可溶性物质)、过滤(把不溶物除去)、蒸发(把氯化钠从溶液中分离出来得到食盐)得到精盐的过程,故选项能达到实验目的。
D、溶质质量=溶液质量×溶质的质量分数,配制50g质量分数为6%的NaCl溶液,需氯化钠的质量=50g×6%=3g;溶剂质量=溶液质量﹣溶质质量,则所需水的质量=50g﹣3g=47g(合47mL),称取3.0gNaCl固体,溶解在47mL蒸馏水中,故选项能达到实验目的。
故选:B。
5.B
【详解】A、厨房洗涤剂对油污有乳化作用,但汽油除油污利用的是溶解作用,选项错误;
B、化合物是由不同种元素组成的纯净物,但只含一种元素的物质一定不是化合物,可能是单质,也可能是混合物,选项正确;
C、可燃物燃烧温度要达到其着火点, 但温度达到可燃物着火点不一定能够燃烧,还需要与氧气充分接触,选项错误;
D、原子核由质子和中子构成,但原子核中不都有质子和中子,如氢原子核中没有中子,选项错误。
故选B。
6. 分子在不断运动 ④ 清除可燃物 6:1
【详解】(1)喷洒过氧乙酸消毒试剂,过氧乙酸分子不断运动到空气中使同学们能够闻到过氧乙酸的特殊气味,故填:分子在不断运动。
(2)蒸馏得到的水是纯水,一般实验室和医院会采用蒸馏方法净水,自来水公司采用的净水方法是过滤、吸附、消毒,故填:④。
(3)消防官兵将大火蔓延路线前的一片树木砍掉,清除可燃物达到灭火的目的,故填:清除可燃物。
(4)聚丙烯的化学式是(C3H6)n,碳元素和氢元素的质量比为(12×3n):(1×6n)=6:1,故填:6:1。
7. 肥皂水 清除可燃物 A 13:14
【详解】(1)硬水加肥皂水浮渣多,软水加肥皂水浮渣少,生活上可以用肥皂水来区分硬水和软水,故填:肥皂水。
(2)燃烧需要三要素可燃物、氧气、温度达到着火点,天然气使用后关闭阀门即可灭火,其原理是清除可燃物,故填:清除可燃物。
(3)塑料难以降解,容易造成白色污染,“禁管令”可有效缓解的环境问题是白色污染,故填:A。
(4)环己胺中氢元素和氮元素的质量比为(1×13):14=13:14,故填:13:14。
8.(1)煮沸
(2)活性炭
(3) 二氧化碳##CO2 9:1:12 锌##Zn
【解析】(1)
可溶性钙、镁化合物在加热时,能形成沉淀,故生活中常用煮沸的方法来降低水的硬度;故答案为:煮沸;
(2)
自制简易净水器中,主要起到吸附作用的物质是活性炭,因此活性炭具有吸附性,可以除去水中的色素和异味;故答案为:活性炭;
(3)
①柠檬酸与碳酸钠、碳酸氢钠反应会生成二氧化碳气体,因此将一粒“泡腾片”放入水中溶解,迅速产生大量气泡,该气体是二氧化碳;故答案为:二氧化碳;
②维生素C中碳、氢、氧三种元素的质量比为(12×6):(1×8):(16×6)=9:1:12,故答案为:9:1:12;
③葡萄糖酸锌中属于微量元素的是锌;故答案为:锌(或Zn)。
9.(1)13.3
(2)b
(3)NaCl
【分析】(1)根据溶解度曲线,查出即可;
(2)根据10℃时,将120.9gKNO3的饱和溶液,即溶液中含有100g水,20.9g硝酸钾,进行分析解答;
(3)根据20℃时,硝酸钾的溶解度小于氯化钠的溶解度,进行分析解答。
(1)
根据溶解度曲线可知,0℃时,KNO3的溶解度为13.3g;
(2)
10℃时硝酸钾的溶解度为20.9g,120.9gKNO3的饱和溶液,即溶液中含有100g水,20.9g硝酸钾;升温至30℃,溶解度增大,但溶液的组成没有发生改变,此时的溶液可用图上的b点表示;
(3)
20℃时,硝酸钾的溶解度小于氯化钠的溶解度,20℃时,KNO3和NaCl的饱和溶液各100g,分别蒸发10g水,恢复到20℃时,则NaCl饱和溶液析出的晶体较多。
10. t3 60 甲=乙>丙
【详解】(1)由图像可得,t3℃时甲乙两物质的溶解度曲线相交于一点,故t3℃时甲乙两物质的溶解度相等;
(2)由图像可知,t2℃时甲物质的溶解度为20g,即在t2℃时,在100g水中达到饱和状态时所溶解的甲物质的质量为20g,故在t2℃时50g水中达到饱和状态时所溶解甲物质的质量为10g,加入的30克甲物质中,只有10g可溶解,剩余20g未溶解,未溶解的物质不能作为溶液中溶质的质量,故此时所得溶液的质量为溶解的10g甲物质加50g水,即60g;
(3)由图像可知,甲乙两物质的溶解度随温度的升高而增大,丙物质的溶解度随温度的升高而降低,故将t2℃时等质量的甲、乙、丙的饱和溶液升温至t3℃时,丙物质的溶解度减小,此过程中有溶质析出,溶液质量减少,而甲乙两物质无溶质析出,溶液质量不变,故升温后所得溶液质量由大到小的顺序为甲=乙>丙。
11. 铁更容易与氧气、水分充分接触 Ag Zn2+、Cu2+ 9.8%
【详解】(1)潮湿的空气中含有大量的水蒸气,铁更容易与氧气、水分充分接触,铁在潮湿的空气中容易生锈;
(2)往AgNO3溶液中加入一定量锌和铜的混合粉末,锌先和硝酸银反应生成硝酸锌和银,锌完全反应后,铜再和硝酸银反应生成硝酸铜和银,充分反应后,过滤,滤液为蓝色,说明铜参加了反应,如果铜过量,则滤液中含有硝酸锌和硝酸铜,滤渣是银、铜;如果铜和硝酸银恰好完全反应,则滤液中含有硝酸锌和硝酸铜,滤渣是银;如果硝酸银过量,则滤液中含有硝酸锌、硝酸铜和硝酸银,滤渣是银;所有滤出的固体中一定含有银,滤液中一定含有的溶质是硝酸锌、硝酸铜,则溶液中一定含有的金属离子是Zn2+、Cu2+;
(3)黄铜的成分是铜和锌,加入稀硫酸时,只有锌与硫酸反应生成了硫酸锌和氢气;根据质量守恒定律,锥形瓶内质量的减少的质量即生成的氢气质量,据此根据反应的化学方程式计算出参加反应硫酸的质量,从而计算出所用稀硫酸的溶质质量分数;
根据质量守恒定律,产生氢气的质量为:20g+100g-119.8g=0.2g;
设反应的硫酸质量为x,
,解得x=9.8g
所用稀硫酸的溶质质量分数为。
12. 1:5 降温结晶 B>A>C
【详解】(1)t1℃时,A物质的溶解度为20g,即100g水中最多可以溶解A 20g,故将20g A物质加入到50g水中充分溶解并恢复至t1℃,只能溶解A 10g,所得溶液中溶质与溶剂的质量比为10g:50g=1:5;
(2)若A物质中混有少量B物质,最好采用降温结晶提纯A,因为A的溶解度受温度的影响变化较大,B的溶解度受温度的影响变化比较小;
(3)t1℃时,B物质的溶解度最大,A、C物质的溶解度相等,升高温度到t2℃,A、B物质的溶解度增大,应按照t1℃的溶解度算,B物质的溶解度大于A物质的溶解度,则B的质量分数大于A的质量分数;C物质的溶解度减小,应该按照t2℃时的溶解度计算,C物质的溶解度小于B、A,即C物质的质量分数小于B、A;所以所得溶液中溶质的质量分数由大到小的顺序是B>A>C。
相关试卷
这是一份江苏苏州市2020-2022三年中考化学真题知识点分类汇编-04水、溶液,共16页。试卷主要包含了单选题,填空题,流程题,实验题,科普阅读题等内容,欢迎下载使用。
这是一份湖南衡阳市2020-2022三年中考化学真题知识点分类汇编-04水、溶液,共15页。试卷主要包含了单选题,填空题,简答题,流程题,计算题等内容,欢迎下载使用。
这是一份湖北省孝感市2020-2022三年中考化学真题知识点分类汇编-04水、溶液,共4页。试卷主要包含了单选题,计算题等内容,欢迎下载使用。