


湖北省十堰市2020-2022三年中考化学真题知识点分类汇编-05水、溶液
展开
这是一份湖北省十堰市2020-2022三年中考化学真题知识点分类汇编-05水、溶液,共13页。试卷主要包含了单选题,选择题组,填空题,推断题,计算题等内容,欢迎下载使用。
一、单选题
1.(2022·湖北十堰·中考真题)下列有关说法不正确的是
A.河水经过沉淀、过滤、吸附、蒸馏等净化过程得到自来水
B.常用澄清石灰水检验汽水中溶解的二氧化碳
C.CO2和CO的化学性质差异较大是因为分子构成不同
D.电解水实验中得到氢气与氧气,说明水是由氢、氧两种元素组成
2.(2021·湖北十堰·统考中考真题)下列有关推理正确的是
A.过滤和蒸馏是常用的净水方法,均可以使硬水变为软水净水,
B.O2和CO2的组成中都含有氧元素,构成它们的微粒中都有氧分子
C.混合物是由不同物质组成的,同一种元素不可能组成混合物
D.pH>7的溶液呈碱性,则碱性溶液的pH一定大于7
3.(2021·湖北十堰·统考中考真题)下列实验操作不正确的是
A.倾倒液体药品B.过滤
C.稀释浓硫酸D.取少量固体药品
4.(2020·湖北十堰·统考中考真题)下列物质不能在水中形成溶液的是
A.白糖
B.食盐
C.醋酸
D.面粉
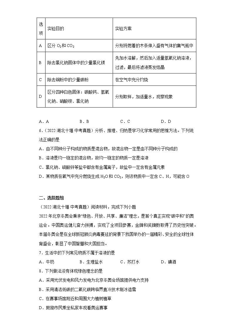
5.(2022·湖北十堰·中考真题)为了达到实验目的,下列实验方案设计不合理的是
A.AB.BC.CD.D
6.(2022·湖北十堰·中考真题)分析、推理、归纳是学习化学常用的思维方法。下列说法正确的是
A.由不同种分子构成的物质是混合物,故混合物一定是由不同种分子构成的
B.溶液是均一稳定的混合物,故均一稳定的物质一定是溶液
C.氯化钠、硫酸锌等盐中都含有金属离子,故盐中一定含有金属元素
D.某物质在氧气中充分燃烧生成H2O和CO2,则该物质中一定含C、H,可能含O
二、选择题组
(2022·湖北十堰·中考真题)阅读材料,完成下列小题
2022年北京冬奥会秉承“绿色、开放、共享、廉洁”理念,是首个真正实现“碳中和”的奥运会。中国奥运健儿奋力拼搏,实现了全项目参赛,金牌和奖牌数取得了历史性突破。本届冬奥会是在全球新冠肺炎病毒蔓延的背景下我国举办的一届精彩、安全的全球性体育盛会,彰显了中国智慧和大国担当。
7.生活中的下列常见物质不属于溶液的是
A.牛奶B.生理盐水C.苏打水D.碘酒
8.下列做法没有体现绿色理念的是
A.采用光伏发电和风力发电为北京冬奥会场馆提供电力支持
B.采用清洁低碳的二氧化碳跨临界直冷技术制冰造雪
C.在赛事场馆附近和周围大力植树植草
D.鼓励市民乘坐私家车观看奥运赛事
9.下列冬奥会比赛用品的材料不属于合成材料的是
A.冰壶壶体——天然石材
B.滑雪板基础材料——聚乙烯
C.护目镜镜片——聚碳酸酯
D.冰球——合成橡胶
10.冬奥会期间,“戴口罩、不聚集、常消杀”仍是控制疫情传播的有效措施。酒精(C2H5OH)溶液是最常用的消毒剂之一、下列有关说法错误的是
A.常用75%的酒精溶液消毒
B.酒精由C、H、O三种元素组成
C.酒精中碳、氧元素的质量比为3:2
D.酒精是由2个碳原子、6个氢原子和1个氧原子构成的
三、填空题
11.(2022·湖北十堰·中考真题)化学与人类生产、生活息息相关,请回答
(1)最近,中国科学家不利用光合作用,直拉以二氧化碳和氢气为原料,经过一系列反应成功合成了淀粉。淀粉属于大大营养素中的___________。
(2)小明同学帮妈妈做饭,刮山药皮时手上皮肤奇痒难忍(山药中含有的碱性皂角素所致)。常用厨房中的___________(填调味品名称)来止痒。饭菜做好后,关闭阀门以熄灭燃气,其灭火原理是___________。
(3)2022年6月5号神舟十四号载人飞船发射升空,发射飞船的遥十四火箭的推进剂为液氢和液氧。火箭推进时氢气燃烧的化学方程式为___________。
12.(2020·湖北十堰·统考中考真题)如图是a、b、c三种固体物质(均不含结晶水)的溶解度曲线图。请根据图示回答下列问题:
(1)20℃时,溶解度最大的是_________________。
(2)欲将c物质的饱和溶液变为不饱和溶液,可采用的方法是___________(填“降低”或“升高”)温度。
(3)20℃时,向30g物质a中加入50g水,充分溶解并恢复到原温度,所得溶液中溶质的质量为____________g。
(4)下列说法正确的是_______________。
A当b中混有少量a时,可用蒸发结晶的方法提纯b。
B20℃时,用a、b、c三种固体配制等质量的饱和溶液,所需水的质量大小关系是b>a=c
C将20℃的a、b、c三种物质的饱和溶液升温至t℃,所得溶液中溶质的质量分数大小关系为b>a>c
13.(2021·湖北十堰·统考中考真题)K2CO3和KNO3在不同温度时的溶解度及其溶解度曲线如下:
(1)图中能表示K2CO3溶解曲线的是___________(填“甲”或“乙”);
(2)在20℃时,将20g的KNO3加入到50g的水中,充分搅拌,得到溶液的质量为___________;
(3)在t℃时,K2CO3饱和溶液的溶质质量分数(w1)和KNO3饱和溶液的溶质质量分数(w2)的大小关系:w1___________w2(填“>”、“=”或“烧杯B
四、推断题
15.(2020·湖北十堰·统考中考真题)A、B、C、E、F分别为单质、氧化物、酸、碱、盐五种物质类别中的一种常见物质,已知A是最常用的溶剂,E俗称纯碱。它们之间相互关系如图所示,图中“一”表示相连的物质能相互反应,“→”表示一种物质转化成另一种物质(部分反应物、生成物及反应条件已略去)。请回答下列问题:
(1)物质A是_______________。
(2)写出下列反应的化学方程式:A→B:_______________;E→F________________。
(3)图中反应涉及的基本反应类型最多有__________种。
五、计算题
16.(2020·湖北十堰·统考中考真题)称取NaCl和Na2CO3的固体混合物11.1g,加入100.0g水配成溶液后,向其中逐渐加入一定浓度的CaCl2溶液。所加CaCl2溶液的质量与生成沉淀的质量关系如图所示。(提示:)
(1)恰好完全反应时生成CaCO3的质量是_______g。
(2)当恰好完全反应时,计算所得溶液中溶质的质量分数。(写出计算过程)
17.(2021·湖北十堰·统考中考真题)将适量的二氧化碳通入到一定质量的氢氧化钠的溶液中,恰好完全反应,得到106g质量分数为10%的碳酸钠溶液。
(1)反应生成的碳酸钠质量为 g。
(2)反应前氢氧化钠溶液的溶质质量分数。(写出计算过程,最终结果保留0.1%)
18.(2022·湖北十堰·中考真题)将12.0g大理石样品置于烧杯中,向其中逐渐加入稀盐酸(杂质既不溶于水,也不与稀盐酸反应)。当加入94.4g稀盐酸,恰好不再有气体生成,此时烧杯内混合物的质量为102.0g(假设CO2全部逸出,不考虑水的损失)。试计算:
(1)生成二氧化碳的质量是___________g。
(2)烧杯内所得溶液中溶质的质量分数。(写出计算过程)
选项
实验目的
实验方案
A
区分O2和CO2
分别将燃着的木条伸入盛有气体的集气瓶中
B
除去氯化钠固体中的少量氯化镁
先加水溶解,然后加入适量氢氧化钠溶液,过滤,最后将滤液蒸发结晶
C
除去铜粉中的少量碳粉
在空气中充分灼烧
D
区分四种白色固体:碳酸钙、氢氧化钠、硝酸铵、氯化钠
分别取样,加适量水,观察现象
温度/℃
20
30
50
60
80
溶解度/g
K2CO3
110
114
121
126
139
KNO3
31.6
45.8
85.5
110
169
参考答案:
1.A
【详解】A、河水经过沉淀(使悬浮的杂质沉降)、过滤(除去难溶性杂质)、吸附(吸附水中的色素和异味)、消毒(除去细菌和病毒)等净化过程得到自来水,无需蒸馏,符合题意;
B、通常用澄清石灰水来检验二氧化碳,二氧化碳能使澄清石灰水变浑浊,不符合题意;
C、二氧化碳和一氧化碳组成元素相同,但是分子构成不同,故化学性质差异很大,不符合题意;
D、电解水生成氢气和氧气,氢气由氢元素组成,氧气由氧元素组成,根据质量守恒定律,化学反应前后,元素的种类不变,可得水由氢元素和氧元素组成,不符合题意。
故选A。
2.D
【详解】 A、过滤不能除去水中的可溶性矿物质,不能使硬水变软水,故A错误;
B、二氧化碳中不含有氧分子,故B错误;
C、同种元素可以构成混合物,例如氧气和臭氧组成的物质就是混合物,故C错误;
D、pH>7的溶液呈碱性,碱性溶液的pH 一定大于7,故D正确。
故选: D。
3.A
【详解】A、向试管中倾倒液体药品时,瓶塞要倒放,标签要对准手心,试剂瓶口紧挨试管口,图中所示操作错误。
B、过滤液体时,要注意“一贴、二低、三靠”的原则,图中所示操作正确。
C、稀释浓硫酸时,要把浓硫酸缓缓地沿器壁注入水中,同时用玻璃棒不断搅拌,以使热量及时的扩散,一定不能把水注入浓硫酸中,图中所示操作正确。
D、取用粉末状药品,试管横放,用药匙或纸槽把药品送到试管底部,图中所示操作正确。
故选: A。
4.D
【详解】A、白糖能溶于水形成均一、稳定的溶液,不符合题意;
B、食盐能溶于水形成均一、稳定的溶液,不符合题意;
C、醋酸能溶于水形成均一、稳定的溶液,不符合题意;
D、面粉不溶于水,只能以固体小颗粒的形式悬浮于液体里,形成悬浊液,符合题意。
故选D。
5.C
【分析】根据原物质和杂质的性质选择适当的除杂剂和分离方法,所谓除杂(提纯),是指除去杂质,同时被提纯物质不得改变。除杂质至少要满足两个条件:①一般加入的试剂只能与杂质反应,不能与原物质反应;②反应后不能引入新的杂质。
【详解】A、氧气有助燃性,将燃着的木条伸入盛有氧气的集气瓶中,木条燃烧的更旺,二氧化碳不燃烧也不支持燃烧,将燃着的木条伸入盛有二氧化碳的集气瓶中,木条熄灭,可以鉴别,故选项实验方案设计合理;
B、氯化镁和氢氧化钠能反应生成氢氧化镁沉淀和氯化钠,过滤,最后将滤液蒸发结晶,能除去杂质,且没有引入新的杂质,符合除杂原则,故选项实验方案设计合理;
C、除去铜粉中的少量碳粉在空气中充分灼烧,碳粉和氧气反应生成二氧化碳,铜和氧气反应生成氧化铜,不仅除去了杂质,也除去了原物质,不符合除杂原则,故选项实验方案设计不合理;
D、区分四种白色固体:碳酸钙、氢氧化钠、硝酸铵、氯化钠,加水,碳酸钙不溶于水,氢氧化钠溶于水放出大量的热,硝酸铵溶于水会吸收大量的热,氯化钠溶于水,温度变化不大,可以鉴别,故选项实验方案设计合理。
故选:C。
6.D
【详解】A、由不同种分子构成的物质是混合物,但是混合物不一定由不同种分子构成,如铁和铜的混合物,由不同原子构成,不符合题意;
B、溶液是均一、稳定的混合物, 但是均一、稳定的物质不一定是溶液,如水是均一、稳定的物质,但是属于纯净物,不符合题意;
C、氯化钾、硫酸锌等盐中都含有金属离子,但是盐中不一定含有金属离子,如氯化铵,不符合题意;
D、某物质在氧气中充分燃烧生成二氧化碳和水,根据质量守恒定律,化学反应前后,元素的种类不变,生成物中含C、H、O元素,故该物质中一定含C、H,可能含氧元素,氧元素可能来自氧气,符合题意。
故选D。
7.A 8.D 9.A 10.D
【解析】7.A.牛奶不具有均一性和稳定性,不属于溶液;
B.生理盐水是具有均一性和稳定性的混合物,属于溶液;
C.苏打水是具有均一性和稳定性的混合物,属于溶液;
D.碘酒是均有均一性和稳定性的混合物,属于溶液,
故选A。
8.A.光伏发电和风力发电属于新能源发电,减少二氧化碳排放,体现了绿色理念;
B.二氧化碳跨临界直冷技术制冰,利用了二氧化碳,体现了绿色理念;
C.植树植草,增加二氧化碳的吸收,体现了绿色理念;
D.乘坐私家车,增加了二氧化碳等的排放,没有体现绿色化学,
故选D。
9.A.天然石材属于无机非金属材料,该选项符合;
B.聚乙烯属于塑料,塑料属于有机合成材料,该选项不符合;
C.聚碳酸酯属于有机合成材料,该选项不符合;
D.合成橡胶属于有机合成材料,该选项不符合,
故选A。
10.A.生活中常用75%的酒精溶液杀菌消毒,该选项说法正确;
B.酒精(C2H5OH)是由碳、氢、氧三种元素组成的,该选项说法正确;
C.酒精(C2H5OH)中碳、氧元素的质量比为(12×2):16=3:2,该选项说法正确;
D.酒精是由酒精分子构成,而不是由原子构成的,该选项说法不正确,
故选D。
11.(1)糖类
(2) 食醋 清除可燃物
(3)
【详解】(1)淀粉属于六大营养素中的糖类;
(2)山药中含有的碱性皂角素,去除皂角素要涂弱酸性物质,常用厨房中的食醋呈弱酸性,所以能止痒;饭菜做好后,关闭阀门以熄灭燃气,其灭火原理是清除可燃物;
(3)氢气在氧气中燃烧生成水,反应的化学方程式为:。
12. b 降低 17.5 AC
【详解】(1)由图可知,20℃时,溶解度最大的是b;
(2)由图可知,c的溶解度随温度的升高而减小,故欲将c物质的饱和溶液变为不饱和溶液,可采用的方法是降低温度;
(3)由图可知,20℃时,a的溶解度是35g,即,该温度下,100g水中最多能溶解35ga物质,故向30g物质a中加入50g水,充分溶解并恢复到原温度,只能溶解17.5g,故所得溶液中溶质的质量为17.5g;
(4)A、由图可知,a、b的溶解度随温度的升高而增加,a的溶解度受温度的影响较大,b的溶解度受温度影响较小,当b中混有少量a时,可用蒸发结晶的方法提纯b,符合题意;
B、20℃时,溶解度:b>a=c,饱和溶液的溶质质量分数:b>a=c,等质量的饱和溶液中溶质质量:b>a=c,所需水的质量大小关系是a=c>b,不符合题意;
C、由图可知,a、b的溶解度随温度的升高而增加,c的溶解度随温度的升高而减小,将20℃的a、b、c三种物质的饱和溶液升温至t℃,a、b的溶解度增加,变为不饱和溶液,溶质质量分数不变,c的溶解度减小,还是饱和溶液,20℃时b的溶解度大于20℃时a的溶解度大于t℃时c的溶解度,故20℃时,b的饱和溶液的溶质质量分数大于20℃时a的饱和溶液的溶质质量分数大于t℃时c的饱和溶液的溶质质量分数,故所得溶液中溶质的质量分数大小关系为b>a>c,符合题意。
故选AC。
13. 乙 65.8g = 降低温度
【详解】(1)通过分析溶解度表中数据可知:碳酸钾的溶解度受温度影响较小,所以图1中能表示碳酸钾溶解度曲线是乙;
(2)在20℃时,硝酸钾的溶解度是31.6g,将20g的KNO3加入到50g的水中,充分搅拌,只能溶解15.8g,得到溶液的质量为65.8g;
(3)在t℃时,碳酸钾和硝酸钾的溶解度相等,所以K2CO3饱和溶液的溶质质量分数(w1)和KNO3饱和溶液的溶质质量分数(w2)的大小关系:w1=w2;
(4)硝酸钾的溶解度随温度的降低而减小,在不改变溶液质量的情况下,要使一定量接近饱和的KNO3溶液变为饱和容液的方法是:降低温度。
14.(1)20
(2)1:3
(3) 甲 ABC
【详解】(1)根据溶解度曲线可知,t3℃时,乙的溶解度是20g;
(2)根据溶解度曲线可知,t3℃时,甲的溶解度是50g,即100g的水中能溶解50g的甲物质,甲形成的饱和溶液中溶质与溶液的质量比为50g:(50g+100g)=1:3;
(3)t1℃,甲的溶解度小于乙的溶解度,把等质量甲、乙两种物质分别放入两只烧杯中,加入100g水,充分搅拌,B烧杯中有未溶解的物质,则B烧杯内溶质是甲;
t1℃,A烧杯中溶质全部溶解,B烧杯中溶质有剩余,说明加入溶质的质量大于t1℃,乙的溶解度,小于等于t1℃,甲的溶解度;
A、升温至t2℃,甲、乙溶解度增加,且乙剩余溶质可以完全溶解,均形成不饱和溶液,故选项说法正确;
B、升温至t2℃,乙剩余溶质可以完全溶解,甲、乙溶质、溶剂质量均相等,溶质质量分数相等,故选项说法正确;
C、t3℃时甲的溶解度大于乙的溶解度,但甲、乙溶质质量是相等的,通过恒温蒸发溶剂的方法使两溶液均刚好达到饱和,则蒸发水的质量是烧杯A>烧杯B,故选项说法正确;
故选:ABC。
15. 水或H2O 四
【分析】A、B、C、E、F分别为单质、氧化物、酸、碱、盐五种物质类别中的一种常见物质,已知A是最常用的溶剂,故A是水;E俗称纯碱,可推出E为碳酸钠;A能与B相互转化,C能转化为B,C能与碳酸钠反应,C可能是酸,如稀盐酸,B为氢气;C能与F反应,F能与碳酸钠相互转化,可推出F为氢氧化钠,D能与水反应,D能与碳酸钠相互转化,可推出D为二氧化碳,代入验证,符合题意。
【详解】(1)由分析可知,A是水或H2O。
(2)A→B为水在通电的条件下分解生成氢气和氧气,该反应的化学方程式为:; E→F为碳酸钠与氢氧化钙反应生成碳酸钙和氢氧化钠,该反应的化学方程式为:。
(3)A→B:,该反应符合“一变多”的特点,属于分解反应; B→A:,该反应符合“多变一”的特点,属于化合反应(当然该转化也可通过置换反应实现);C→B:,该反应符合“一种单质与一种化合物反应生成另一种单质和另一种化合物”的特点,属于置换反应;A与D反应:,该反应符合“多变一”的特点,属于化合反应;D→E:,该反应不属于基本反应类型;E→D:,该反应是“两种化合物互相交换成分生成另外两种化合物”的反应,属于复分解反应;C与E反应:,该反应是“两种化合物互相交换成分生成另外两种化合物”的反应,属于复分解反应;C与F反应:,该反应是“两种化合物互相交换成分生成另外两种化合物”的反应,属于复分解反应;E→F为碳酸钠与氢氧化钙反应生成碳酸钙和氢氧化钠,该反应的化学方程式为:;该反应是“两种化合物互相交换成分生成另外两种化合物”的反应,属于复分解反应;F→E:,该反应不属于基本反应类型。故图中反应涉及的基本反应类型最多有四种。
16.(1)10.0;(2)6.1%
【详解】(1)由图可知,恰好完全反应生成碳酸钙的质量是10.0g;
(2)解:设固体混合物中碳酸钠的质量为x,反应生成氯化钠的质量为y
x=10.6g
y=11.7g
当恰好完全反应时,所得溶液中溶质的质量分数为:。
答:当恰好完全反应时,所得溶液中溶质的质量分数为6.1%。
17.(1)10.6
(2)设氢氧化钠溶液中氢氧化钠的质量为x,二氧化碳的质量为y。
x=8g
y =4.4g
反应前氢氧化钠溶液的溶质质量分数=
答:反应前氢氧化钠溶液的溶质质量分数为7.9%。
【详解】(1)反应生成的碳酸钠质量=106g×10%=10.6g;
(2)见答案。
18.(1)4.4
(2)解:设大理石中碳酸钙的质量为x,反应生成氯化钙的质量为y
x=10g
y=11.1g
烧杯内所得溶液中溶质的质量分数:
答:烧杯内所得溶液中溶质的质量分数为11.1%
【解析】(1)根据质量守恒定律,化学反应前后,物质的总质量不变,故生成二氧化碳的质量为:12.0g+94.4g-102.0g=4.4g;
(2)见答案。
相关试卷
这是一份辽宁锦州市2020-2022三年中考化学真题知识点分类汇编-05水、溶液、空气、氧气,共20页。试卷主要包含了单选题,填空题,简答题,计算题等内容,欢迎下载使用。
这是一份辽宁丹东市2020-2022三年中考化学真题知识点分类汇编-05水、溶液,共14页。试卷主要包含了单选题,填空题,流程题,计算题等内容,欢迎下载使用。
这是一份辽宁沈阳市2020-2022三年中考化学真题知识点分类汇编-05水、溶液,共15页。试卷主要包含了单选题,填空题,简答题,实验题等内容,欢迎下载使用。