初中生物鲁科版 (五四制)七年级上册第一节 人类的起源和发展导学案及答案
展开第1节 人类的起源和发展
一、学习目标
1.了解人类起源于森林古猿。
2.概述人类在起源和发展过程中的变化。
二、基础知识
(一)现代类人猿和人类的共同祖先是森林古猿
1.人类的起源
现代类人猿和人类的共同祖先是 。
2.现代类人猿与人类的区别
现代类人猿和人类的本质区别是: 。、
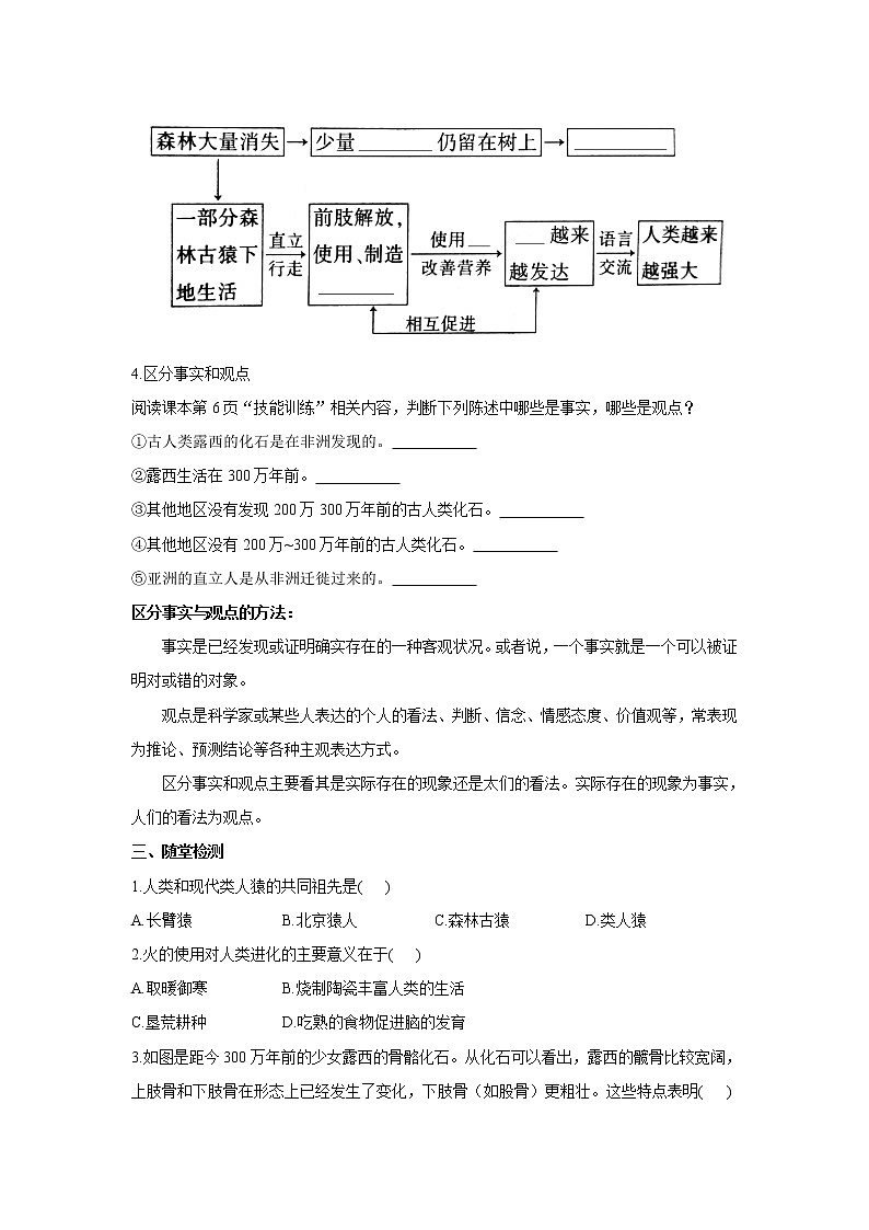
(二)从猿到人的进化
1.森林古猿进化到人的原因
(1)外因:
大量消失。
(2)内因:
自身 的变化。
2.进化证据
是研究生物进化的最强有力的证据。
(1)露西的化石
从距今300万年前的少女露西的骨骼化石来看,她的髋骨较宽阔,上肢骨和下肢骨在形态上已经发生了变化,下肢骨更粗壮,有利于 。
3.进化历程
4.区分事实和观点
阅读课本第6页“技能训练”相关内容,判断下列陈述中哪些是事实,哪些是观点?
①古人类露西的化石是在非洲发现的。
②露西生活在300万年前。
③其他地区没有发现200万300万年前的古人类化石。
④其他地区没有200万~300万年前的古人类化石。
⑤亚洲的直立人是从非洲迁徙过来的。
区分事实与观点的方法:
事实是已经发现或证明确实存在的一种客观状况。或者说,一个事实就是一个可以被证明对或错的对象。
观点是科学家或某些人表达的个人的看法、判断、信念、情感态度、价值观等,常表现为推论、预测结论等各种主观表达方式。
区分事实和观点主要看其是实际存在的现象还是太们的看法。实际存在的现象为事实,人们的看法为观点。
三、随堂检测
1.人类和现代类人猿的共同祖先是( )
A.长臂猿B.北京猿人C.森林古猿D.类人猿
2.火的使用对人类进化的主要意义在于( )
A.取暖御寒B.烧制陶瓷丰富人类的生活
C.垦荒耕种D.吃熟的食物促进脑的发育
3.如图是距今300万年前的少女露西的骨骼化石。从化石可以看出,露西的髋骨比较宽阔,上肢骨和下肢骨在形态上已经发生了变化,下肢骨(如股骨)更粗壮。这些特点表明( )
A.古人类能够直立行走B.古人类能够制造工具
C.古人类会用火烧烤食物D.古人类的脑容量接近现代人
4.使森林古猿向人类进化的最重要的外界因素是( )
A.生活环境的改变B.降雨量的加大C.气温的变化D.身体结构的变化
5.在森林古猿进化成人类的过程中,人类祖先与猿分界的重要标志是( )
A.直立行走B.能够使用工具C.使用语言交流D.大脑容量增加
6.关于现代类人猿与人类区别的叙述,错误的是( )
A.祖先不同B.制造工具能力不同
C.脑发育程度不同D.运动形式不同
7.下列不属于人类特有的特征是( )
A.有复杂的语言B.人脑发达C.直立行走D.使用工具
8.从猿到人进化的最直接的证据是( )
A.解剖证据B.胚胎发育的证据
C.古人类化石D.结构方面的证据
9.从森林古猿到人的进化过程中,具有决定意义的阶段是( )
A.森林古猿从树栖生活转向地面生活B.学会制造和使用工具
C.产生了语言D.四肢行走转为双足行走
10.如图是人类进化与发展的示意图,据图回答:
(1)从图中可以看出,在古猿向人类进化的过程中,第一步最重要的变化是________。
(2)为了在地上捕猎到足够的食物,古人类开始________,从而大大提高了捕猎的效率。这一点,也使得人与动物有了本质的区别。
(3)从图中可以看出,人类使用的工具越来越复杂,其重要原因是工具的使用促进了________的发展。
答案以及解析
1.答案:C
解析:
2.答案:D
解析:古人类用火烤制食物来吃,从而改善了身体的营养,有利于脑的发育,大大增强了他们在自然界中的生存能力。
3.答案:A
解析:“露西”的下肢骨具有较为粗壮的股骨,髋骨比较宽阔,上肢骨和下肢骨在形态上已经发生了变化,这说明“露西”很可能采取直立行走的运动方式。
4.答案:A
解析:在距今1200多万年前,森林古猿广泛分布于非、亚、欧地区,尤其是非洲的热带丛林,后来由于环境的变化,如造山运动、气候变化导致森林减少,森林古猿朝两个方面进化,一部分森林古猿仍然以树栖生活为主,慢慢进化成了现代类人猿,如黑猩猩、猩猩、大猩猩、长臂猿等。另一支却由于森林的大量消失等环境的原因被迫下到地面上来生活,由臂行慢慢向直立行走发展,慢慢的进化成了人类,可见人类和类人猿的关系最近,是近亲,它们有共同的原始祖先是森林古猿,在整个进化过程中,是环境对森林古猿进行了选择。
5.答案:A
解析:古猿的直立行走造成了前后肢的分工,直立行走使古人 类能够将前肢解放出来,使用工具。前肢所从事的活动越来 越多。大脑也越来越发达。所以人类祖先与猿分界的重要标志是直立行走,故选A。
6.答案:A
解析:A、人与类人猿有共同的原始祖先是森林古猿,而不是祖先不同,错误。
B、现代类人猿以树栖生活为主,在丛林中采摘果子等为食,不会制造工具;而人类会制造和使用工具,正确。
C、由于类人猿以树栖生活为主,不会制造工具,手和脑得不到锻炼,因此这种简单的树栖生活不利于脑的发育;而人类会制造和使用工具,促进了脑的发达,且知道用火烧烤食物来吃,改善了身体的营养,有利于脑的发育,正确。
D、森林古猿以树栖生活为主,不会直立行走;而人类的前肢解放出来,会直立行走,可见它们的运动方式不同,正确。
故选:A。
现代类人猿与人类是近亲,共同祖先是森林古猿。现代类人猿包括:大猩猩、黑猩猩、长臂猿和猩猩。
人和类人猿的知识,在中考中经常出现,要注意掌握,尤其是掌握人和类人猿的区别。
7.答案:D
解析:人类和现代类人猿的共同祖先是森林古猿。现代类人猿包括:大猩猩、黑猩猩、长臂猿和猩猩。在人类发展和进化中的重大事件有:直立行走﹣﹣制造和使用工具﹣﹣大脑进一步发达﹣﹣语言的产生。直立行走是进化发展的基础,直立行走是人类脱离森里束缚,开拓新家园的标志,是使用工具制造工具的基础。其它高等动物有的也会使用简单的工具,如黑猩猩用树枝取食蚂蚁。故选:D。
8.答案:C
解析:化石是研究生物进化最重要的、最直接的证据,因为化石是保存在岩层中的古生物遗物和生活遗迹。直接说明了古生物的结构或生活习性。因此生物进化的直接证据是化石证据。而比较解剖学上的同源器官只是证明了具有同源器官的生物具有共同的原始祖先;胚胎学上的证据(如鳃裂)只是说明了古代脊椎动物的原始祖先都生活在水中。这些证据(包括分类学、遗传学上的证据)的证明面都比较窄。所以能证明从猿到人进化的最直接的证据是古人类化石。 故选:C。
9.答案:D
解析:直立行走是进化发展的基础,直立行走是人类脱离森林束缚,开拓新家园的标志,是使用工具制造工具的基础.恩格斯曾指出,直立行走是从猿到人转变过程中“具有决定意义的一步”.古猿的直立行走造成了前后肢的分工,直立行走使古人类能够将前肢解放出来,使用工具.前肢所从事的活动越来越多,上肢更加灵巧.故选:D.
10.答案:(1)直立行走
(2)制造并使用工具
(3)脑
解析:(1)在古猿向人类进化的过程中,第一步最重要的变化是直立行走。
(2)古人类制造并使用工具,能捕猎到足够的食物,这使人与动物有了本质的区别。
(3)人类进化过程中,工具的使用促进了人类脑的发展。
项目
人类
现代类人猿
运动方式
制造和使用工具的能力
脑发育程度
人教版 (新课标)七年级下册第四单元 生物圈中的人第一章 人的由来第一节 人的起源和发展精品学案设计: 这是一份人教版 (新课标)七年级下册<a href="/sw/tb_c5357_t4/?tag_id=42" target="_blank">第四单元 生物圈中的人第一章 人的由来第一节 人的起源和发展精品学案设计</a>,共5页。学案主要包含了学习目标,基础知识,随堂检测等内容,欢迎下载使用。
人教版 (新课标)七年级下册第一节 人的起源和发展学案及答案: 这是一份人教版 (新课标)七年级下册<a href="/sw/tb_c5357_t4/?tag_id=42" target="_blank">第一节 人的起源和发展学案及答案</a>,共3页。学案主要包含了学习目标,自学导航,当堂训练等内容,欢迎下载使用。
初中生物人教版 (新课标)七年级下册第四单元 生物圈中的人第四章 人体内物质的运输第四节 输血与血型导学案: 这是一份初中生物人教版 (新课标)七年级下册第四单元 生物圈中的人第四章 人体内物质的运输第四节 输血与血型导学案,共5页。学案主要包含了学习目标,基础知识,随堂检测等内容,欢迎下载使用。

