所属成套资源:沪科版物理九年级全册课件PPT+教学设计+素材整册
初中物理沪科版九年级全册第二节 电流做功的快慢公开课课件ppt
展开
这是一份初中物理沪科版九年级全册第二节 电流做功的快慢公开课课件ppt,文件包含第16章电流做功与电功率第2节电流做功的快慢第1课时电功率课件pptx、第16章电流做功与电功率第2节电流做功的快慢第1课时电功率教案doc、接入不同功率的用电器时电能表铝盘的转动情况mp4等3份课件配套教学资源,其中PPT共13页, 欢迎下载使用。
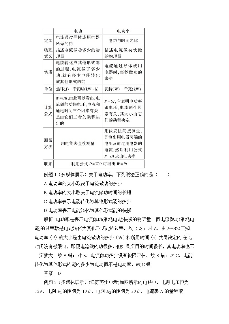
第二节 电流做功的快慢第1课时 电功率【教学目标】一、知识与技能1.理解电功率的概念,知道电功率是表示消耗电能快慢的物理量;2.知道电功率的单位是W或kW;3.会应用电功率的定义式P=W/t进行简单的计算;4.会应用公式P=UI进行简单的计算.二、过程与方法1.能在观察物理现象或物理学习过程中发现一些问题,有初步的提出问题的能力;2.通过利用公式进行电功率的简单计算,培养学生应用数学知识解决物理问题的能力.三、情感、态度与价值观学习实际用电的初步知识,培养学生细心观察周围事物的能力,使学生懂得科学就在身边.【教学重点】关于公式P=Wt和P=UI的计算.【教学难点】电功率的概念及对公式的理解.【教具准备】“220V20W”、“220V40W”、“3.8V1W”灯泡各1只,多媒体课件等.【教学课时】1课时【巩固复习】教师引导学生复习上一节内容,并讲解学生所做的课后作业(教师可针对性地挑选部分难题讲解),加强学生对知识的巩固.【新课引入】师 前面我们学习了家庭用电和电流做功,请同学们猜想一下,如果你家里只让电饭煲工作和只让20瓦的电灯工作,电能表转动得一样快吗?生:不一样,只让电饭煲工作时电能表转动得快一些.师 同学们真棒!为了验证同学们的猜想是否正确,了解不同用电器的这种区别,下面我们一起来学习第二节“电流做功的快慢”.【预习指导】阅读课本P121文字内容和插图,把基本概念、公式、单位等用红色笔做上记号,并完成对应练习册中“课前预习”部分,然后,各小组内部交流讨论,提出预习疑问,组长做好记录,准备展示.【交流展示】1.各小组代表举手发言,报告“课前预习”答案,教师评价订正.2.学生质疑,教师指导释疑.【拓展探究】 电功率学生小组内部讨论交流,回答下列问题,教师评价订正.师 电功率的物理意义是什么?物理量符号是什么?生:电功率是表示电流做功快慢的物理量,物理量符号是P.师 什么是电功率?其定义式和单位怎样?我们可类比以前学过的什么物理量及其公式来理解?生:物理学中把电流所做的功与所用时间之比叫做电功率,定义式为P=W/t,电功率的国际单位是瓦特,简称瓦,符号是W,常用的还有千瓦(kW),1kW=103W.我们可类比以前学过的速度及其公式v=s/t来理解电功率.师 我们还可以通过电流和电压来计算电功率,请你利用学过的公式推导出电功率的计算公式,并指出各物理量的单位.生:∵W=UIt P=W/t∴P=W/t=UIt/t=UI.公式P=UI中电功率P的单位只能用瓦(W),电压的单位是伏(V)、电流的单位是安(A).教师用多媒体播放课件“电功和电功率的区别与联系”.电功和电功率的区别与联系(多媒体课件)例题1(多媒体展示)关于电功率,下列说法正确的是( )A.电功率的大小取决于电流做功的多少B.电功率的大小取决于电流做功时间的长短C.电功率表示电能转化为其他形式能的多少D.电功率表示电能转化为其他形式能的快慢解析:电功率是表示电流做功(消耗电能)快慢的物理量,而电流做功(消耗电能)的过程就是电能转化为其他形式能的过程,故D对;对A,由P=W/t可知,电功率(P)的大小是由电流做功的多少(W)和所用时间(t)共同决定的.在此,时间没有被限制,即便电流做的功很多,但如果所用的时间很长,其电功率也不一定就大,故A错;对B,电流做功多少没有被限定住,故B错;对C,电能转化为其他形式的能的多少为电功而不是电功率,故C错.答案:D例题2(多媒体展示)(江苏苏州中考)如图所示的电路中,电源电压恒为12V,电阻R1的阻值为10Ω,电阻R2的阻值为30Ω,电流表A的量程取0~0.6A,闭合开关S.(1)求通过电路的电流I.(2)求电阻R1消耗的功率P1.(3)现用标有“20Ω 1A”字样的滑动变阻器R3替换电阻R2,为使电路中各元件安全,求变阻器R3连入电路的阻值范围.解析:(1)电路的总电阻:R=R1+R2=10Ω+30Ω=40Ω电路的电流:I=U/R=12V/40Ω=0.3A(2)电阻R1两端的电压:U1=IR1=0.3A×10Ω=3V电阻R1消耗的功率:P1=U1I=3V×0.3A=0.9W(3)电路允许通过的最大电流:I最大=0.6A电路总电阻的最小值:R最小=U/I最大=12V0.6A=20Ω变阻器R3的最小值R3最小=R最小-R1=20Ω-10Ω=10Ω变阻器R3的最大值即为:R3最大=20Ω变阻器R3的阻值范围为10~20Ω【课堂训练】教师引导学生做对应练习册中的题目. 电功率的计算学生小组内部交流讨论,解答下列问题,教师指导订正.师 根据你学过的知识,请推理分析一下,除可用公式P=W/t,P=UI计算电功率外,还有没有别的公式可用?生:有,根据欧姆定律公式I=U/R和P=UI可推导出新公式P=I2R和P=U2/R.师 请再推理分析一下,串、并联电路的总功率与各用电器的功率以及电功率与电阻有怎样的关系?生:①不论串联电路还是并联电路,总功率都等于各用电器的电功率之和,即P总=P1+P2.②电功率与电阻的关系:串联电路中P1/P2=R1/R2;并联电路中P1/P2=R2/R1.师 电功率的计算公式P=W/t、P=UI、P=I2R和P=U2/R的适用范围怎样?生:P=W/t、P=UI适用于任何电路.电功率公式的推导式P=I2R和P=U2/R仅适用于纯电阻电路,如电热水器、电饭煲等,都是把电能完全转化为内能;如电吹风、电视机、电动机等,电能除了转化为内能,还部分转化为其他形式的能,因而不能使用这个推导式.教师引导学生讨论交流“电学计算题的一般解题思路”,教师总结后用多媒体展示.电学计算题的一般解题思路:1.读题时要(1)明确用电器的连接方式;(2)明确各电表分别测哪个元件的物理量;(3)明确滑动变阻器接入电路的部分;(4)明确题中的已知条件和提供的物理过程.2.对连入了滑动变阻器和开关的“动态”电路要简画出对应的等效电路图,在图中尽可能地标出已知量和未知量的符号及数据.3.对电路进行分析,寻找已知量与未知量的联系,然后根据电路特点及相关公式解题,有多个未知量不能直接求解的可利用等量关系列方程求解.例题3(用多媒体展示)(山东德州中考)洗车尾气是造成雾霾指数PM2.5升高的原因之一,某物理实验小组的同学们设计了如图所示的有害尾气排放检测电路.在一项针对某种有害尾气浓度进行的测试中,气敏电阻的阻值随有害尾气浓度变化的部分数据如下表所示.已知电源电压12V恒定不变,R0为定值电阻,R为气敏电阻.(1)测试过程中,当电压表读数为7V时,电流表的读数为1A,求电阻R0的阻值.(2)当这种有害尾气浓度增大到15% Vol时,求电压表的示数(结果保留一位小数).(3)当电路消耗的总功率为18W时,有害尾气度是多少.解析:(1)由串联电路电压表关系,U=UR+UR0,得UR0=U-UR=12V-7V=5V由欧姆定律I=U/R,得:R0=UR0/I=5V/1A=5Ω.(2)由表中数据可知,当有害尾气浓度增大到15%Vol时,R1=2Ω由串联电路电阻关系,得:R总1=R1+R0=2Ω+5Ω=7Ω,由欧姆定律,得:UR1=I1R1=U/R ·R1=12V7Ω×2Ω≈3.4V(3)由公式P=UI,得I′=P/U=18W12V=1.5A由欧姆定理,得R总2=U/I′=12V/1.5A=8Ω(或R=U22/P=(12V)2/18W=8Ω)由串联电路电阻关系,R总2=R2+R0,得:R2=R总2-R0=8Ω-5Ω=3Ω查表可得:有害尾气的浓度是10% Vol.【课堂训练】教师引导学生做对应练习册中的题目.【课堂小结】教师引导学生归纳总结本节课学到了什么?【课后作业】1.请同学们完成课本P123 2.2.请同学们完成对应练习册中的题目.【课后作业答案】2.由P=UI和U=IR得P=I2R=(2.5A)2×50Ω=312.5W 1.本节课内容不多,知识点不多,比较单一,但计算电功率的公式有四个,一个定义式三个推导公式,这是电学计算的一个重点内容,由于本节内容分两课时完成,所以,本课本的重点放在公式的推导理解和简单计算上,增加了3个例题,对前面学的串、并联电路特点、欧姆定律等进行了巩固提升,达到温故而知新的效果.2.对公式、原理的理解多通过训练解决.设置课堂的习题不要太难(以变式为主),重在对公式的应用,并让学生熟悉公式的单位换算即可,更多的习题可以放在后面进行,对数值的设计也应以简单、巧算为主,不涉及过难、过深的纯数学式的计算,以节约课堂时间.3.注意让学生多动手、动口、动脑,在学生动手动脑中发现一些共性的问题,统一解决,以提高课堂效率.
相关课件
这是一份初中物理沪科版九年级全册第二节 电流做功的快慢教案配套课件ppt,共3页。PPT课件主要包含了设疑导入,←点击图片播放视频等内容,欢迎下载使用。
这是一份初中物理沪科版九年级全册第二节 电流做功的快慢教学ppt课件,共3页。PPT课件主要包含了设疑导入,←点击图片播放视频等内容,欢迎下载使用。
这是一份物理九年级全册第十六章 电流做功与电功率第三节 测量电功率评优课ppt课件,文件包含第16章电流做功与电功率第3节测量电功率课件pptx、第16章电流做功与电功率第3节测量电功率教案doc等2份课件配套教学资源,其中PPT共20页, 欢迎下载使用。

