- 《反应热》第二课时课件PPT+教学设计 课件 22 次下载
- 《反应热的计算》课件PPT+教学设计 课件 25 次下载
- 《化学反应速率》第二课时课件PPT+教学设计 课件 31 次下载
- 《化学反应速率》第三课时课件PPT+教学设计 课件 27 次下载
- 《化学平衡》第一课时课件PPT+教学设计 课件 30 次下载
化学第一节 化学反应速率优秀教学ppt课件
展开1.掌握化学反应速率的表示方法。2.掌握化学反应速率的简单计算,学会化学反应速率的测定方法,学会比较化学反应速率的快慢。重点:化学反应速率的概念及计算。难点:化学反应速率的概念及计算。
不同化学反应的速率有大有小
【思考与讨论】怎样来描述反应的快慢呢?
千百年——岩石风化、溶洞形成
化学反应速率可以用单位时间、单位体积中反应物或生成物的物质的量变化来表示。在容积不变的反应容器中,通常用反应物浓度的减少或生成物浓度的增加来表示。
ml/(L·s) ml·L-1·s-1 或 ml/(L·min) ml·L-1·min-1
注意:① 反应速率都是正值。 ② 化学反应速率是一段时间内的平均速率,不是瞬时速率。 ③ 固体和纯液体的浓度视为常数(保持不变),一般不用固体物质与液体物质表示反应速率。
例1:在密闭容器发生如下反应,开始时N2的浓度为0.8ml/L,5min后N2的浓度为0.7ml/L 。求这5min内N2、H2、NH3的平均速率是多少?
N2 + 3H2 2NH3
v (N2) : v (H2) : v (NH3) =
化学反应速率之比等于它们的计量数之比
④同一反应各物质的反应速率之比一定等于其化学计量数之比。 对反应: mA + nB = pY + qZ v (A) ︰v(B)︰v(Y)︰v(Z) = m︰n︰p︰q
例2: 设有以下的气态反应:A + 2 B 2 C,起始浓度c(A)=1 ml/L、c(B) = 1 ml/L、c(C)= 0,1 min后的浓度c(A)= 0.8 ml/L、c(B)= 0.6 ml/L、c(C)= 0.4 ml/L,试分别用A、B、C物质浓度的变化来表示这个反应的速率。
解析: A + 2 B 2 C起始浓度(ml/L) 1 1 0变化浓度(ml/L) 1-0.8 1-0.6 0.4-0终时浓度(ml/L) 0.8 0.6 0.4
∴V(A)= 0.2 ml/(L•min)V(B)= 0.4 ml/(L•min)V(C)= 0.4 ml/(L•min)
⑤同一反应中,选用不同物质的浓度变化来表示反应速率时,所得的反应速率值不一定相等,但这些数值所表示的意义是相同的,并且这些速率数值之比等于化学方程式中的相应各物质系数比。表示某一反应的速率时,必须说明以反应中哪一个物质作标准
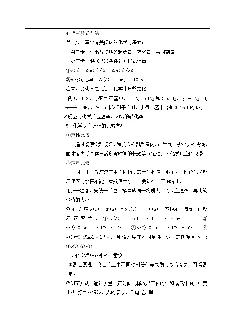
第一步:写出有关反应的化学方程式; 第二步:列出各物质的起始量、转化量、某时刻量; 第三步:根据已知条件列方程式计算。
mA(g)+nB(g) = pC(g) + qD(g)
起始浓度(ml/L) a b 0 0浓度变化(ml/L) mx nx px qxt时刻浓度(ml/L) a-mx b-nx px qx
注意:变化量之比等于化学计量数之比
例3、在2L的密闭容器中,加入1mlN2和3mlH2,发生 N2+3H2 2NH3 ,在2s末达到平衡时,测得容器中含有0.4ml的NH3,求⑴该反应的化学反应速率,⑵N2的转化率。
解析: ⑴ N2 + 3H2 ⇌ 2NH3起始量/ml: 1 3 0变化量/ml: 0.2 0.6 0.42 s末量/ml 1-0.2 3-0.6 0.4则v(N2)=0.2ml/2L×2s=0.05 ml·L-1·s-1 v(H2)=0.6ml/2L×2s=0.15 ml·L-1·s-1 v(NH3)=0.4ml/2L×2s=0.1 ml·L-1·s-1
⑵α(N2)=0.2/1=20%
①定性比较 通过观察实验现象,如反应的剧烈程度、产生气泡或沉淀的快慢、固体消失或气体充满所需时间的长短等来定性判断化学反应的快慢。②定量比较 同一化学反应速率用不同物质表示时数值可能不同,比较化学反应速率的快慢不能只看数值大小,还要进行一定的转化。
【归一法】:先统一单位,换算成同一物质表示的反应速率,再比较数值的大小。
5、化学反应速率的比较方法
例4:反应 A(g) + 3B(g) = 2C(g) + 2D (g) 在四种不同情况下的反应速率为:①v(A)=0.15ml·L-1·min-1 ②v(B)=0.6ml·L-1·s-1 ③v(C)=0.4ml·L-1·s-1 ④v(D)=0.45ml·L-1·s-1则该反应在不同条件下速率的快慢顺序为:
②v(B)=0.6ml·L-1·s-1
③v(C)=0.4ml·L-1·s-1
④v(D)=0.45ml·L-1·s-1
①v(A)=0.15ml·L-1·min-1
练习1:根据化学反应CO+H2O CO2+H2,填写下表中的空白:
练习2:在4个不同的容器中,在不同的条件下进行合成氨反应,根据在相同时间内测定的结果判断,生成氨的速率最快的是( ) A.V(H2)= 0.1 ml/L·min B.V(N2)= 0.2 ml/L·min C.V(NH3)= 0.15 ml/L·min D.V(H2)= 0.3 ml/L·min
练习3:把0.6mlX气体的0.4mlY气体混合于2L容器中,使它们发生如下反应:3X+Y= nZ+2W。2min末已生成0.2mlW,若测知V(z)=0.1ml/(L·min),则⑴上述反应中Z气体的计量数n的值是( )A.1 B.2C.3D.4⑵上述反应在2min末时,已消耗的Y占原来的百分比是( )A.20% B.25%C.33%D.50%
练习4:某温度时,在2 L容器中,X、Y、Z三种气体物质的物质的量随时间变化的曲线图,由图中数据分析,该反应的化学方程式为?反应开始至2 min,Z的平均反应速率?
解:由图知,2 min内X、Y、Z物质的量的变化为0.3 ml、0.1 ml、0.2 ml比值为3∶1∶2,可知3 X + Y = 2 Z,
V(Z)= = 0.05 ml/(L•min)
6、化学反应速率的定量测定
测定原理:测定反应中不同时刻任何与物质的浓度有关的可观测量。
测定方法:通过测量一定时间内释放出气体的体积或气体的压强变化或 颜色的深浅、光的吸收、导电能力等。
溶液中,常利用颜色深浅和显色物质浓度间的正比关系来跟踪反应的过程和测量反应速率
讨论:测量锌与硫酸反应速率有哪些方法?原理 Zn+H2SO4=ZnSO4+H2↑
1.单位时间内收集氢气的体积;2.收集相同体积氢气所需要的时间3.有pH传感器测相同时间内溶液中pH变化,即△c(H+)。4.用传感器测△c(Zn2+)变化。5.测相同时间内△m(Zn)。6.相同时间内恒容压强变化;7.相同时间内绝热容器中温度变化。
同一化学反应不同物质表示的关系
“三段式”及大小比较的 解题方法
找与浓度相关可测量、易操作变量
高中化学人教版 (2019)选择性必修1第一节 反应热优质教学ppt课件: 这是一份高中化学人教版 (2019)选择性必修1第一节 反应热优质教学ppt课件,文件包含《反应热》第一课时课件pptx、《反应热》第一课时教学设计docx等2份课件配套教学资源,其中PPT共28页, 欢迎下载使用。
高中人教版 (2019)第二节 电解池优秀教学ppt课件: 这是一份高中人教版 (2019)第二节 电解池优秀教学ppt课件,文件包含《电解池》第一课时课件pptx、《电解池》第一课时教学设计docx等2份课件配套教学资源,其中PPT共23页, 欢迎下载使用。
高中化学第三节 盐类的水解教学ppt课件: 这是一份高中化学第三节 盐类的水解教学ppt课件,文件包含《盐类的水解》第一课时课件pptx、《盐类的水解》第一课时教学设计docx等2份课件配套教学资源,其中PPT共24页, 欢迎下载使用。

