





【新高考】2023年高考化学二轮题型精讲精练——专题27 物质制备类综合性实验题(学生版)
展开专题27 物质制备类综合性实验题
目录
一、热点题型归纳………………………………………………………………………………………………………1
【题型一】无机物制备综合实验………………………………………………………………………………………1
【题型二】有机物制备综合实验………………………………………………………………………………………10
二、最新模考题组练……………………………………………………………………………………………………15
【题型一】无机物制备综合实验
【典例分析】
【典例1】(2022·山东省等级考)实验室利用FeCl2·4H2O和亚硫酰氯(SOCl2)制备无水FeCl2的装置如图所示(加热及夹持装置略)。已知SOCl2沸点为76℃,遇水极易反应生成两种酸性气体。回答下列问题:
(1)实验开始先通N2。一段时间后,先加热装置_______(填“a”或“b”)。装置b内发生反应的化学方程式为__________________________________________。装置c、d共同起到的作用是_______。
(2)现有含少量杂质的FeCl2·nH2O,为测定n值进行如下实验:
实验Ⅰ:称取m1g样品,用足量稀硫酸溶解后,用c mol·L-1K2Cr2O7标准溶液滴定Fe2+达终点时消耗V mL(滴定过程中Cr2O72-转化为Cr3+,Cl-不反应)。
实验Ⅱ:另取m1g样品,利用上述装置与足量SOCl2反应后,固体质量为m2g。
则n=_______;下列情况会导致n测量值偏小的是_______(填标号)。
A.样品中含少量FeO杂质
B.样品与SOCl2反应时失水不充分
C.实验Ⅰ中,称重后样品发生了潮解
D.滴定达终点时发现滴定管尖嘴内有气泡生成
(3)用上述装置、根据反应TiO2+CCl4TiCl4+CO2制备TiCl4。已知TiCl4与CCl4分子结构相似,与CCl4互溶,但极易水解。选择合适仪器并组装蒸馏装置对TiCl4、CCl4混合物进行蒸榴提纯(加热及夹持装置略),安装顺序为①⑨⑧_______(填序号),先馏出的物质为_______。
【解析】SOCl2与H2O反应生成两种酸性气体,FeCl2·4H2O与SOCl2制备无水FeCl2的反应原理为:SOCl2吸收FeCl2·4H2O受热失去的结晶水生成SO2和HCl,HCl可抑制FeCl2的水解,从而制得无水FeCl2。(1)实验开始时先通N2,排尽装置中的空气,一段时间后,先加热装置a,产生SOCl2气体充满b装置后再加热b装置,装置b中发生反应的化学方程式为FeCl2·4H2O+4SOCl2(g)FeCl2+4SO2+8HCl;装置c、d的共同作用是冷凝回流SOCl2。(2)滴定过程中Cr2O72-将Fe2+氧化成Fe3+,自身被还原成Cr3+,反应的离子方程式为6Fe2++Cr2O72-+14H+6Fe3++2Cr3++7H2O,则m1g样品中n(FeCl2)=6n(Cr2O72-)=6cV×10-3mol;m1g样品中结晶水的质量为(m1-m2)g,结晶水物质的量为mol,n(FeCl2)∶n(H2O)=1∶n=(6cV×10-3mol)∶mol,解得n=;样品中含少量FeO杂质,溶于稀硫酸后生成Fe2+,导致消耗的K2Cr2O7溶液的体积V偏大,使n的测量值偏小,A项选;样品与SOCl2反应时失水不充分,则m2偏大,使n的测量值偏小,B项选;实验I称重后,样品发生了潮解,样品的质量不变,消耗的K2Cr2O7溶液的体积V不变,使n的测量值不变,C项不选;滴定达到终点时发现滴定管尖嘴内有气泡生成,导致消耗的K2Cr2O7溶液的体积V偏小,使n的测量值偏大,D项不选。(3)组装蒸馏装置对TiCl4、CCl4混合物进行蒸馏提纯,按由下而上、从左到右的顺序组装,安装顺序为①⑨⑧,然后连接冷凝管,蒸馏装置中应选择直形冷凝管⑥、不选用球形冷凝管⑦,接着连接尾接管⑩,TiCl4极易水解,为防止外界水蒸气进入,最后连接③⑤,安装顺序为①⑨⑧⑥⑩③⑤;由于TiCl4、CCl4分子结构相似,TiCl4的相对分子质量大于CCl4,TiCl4分子间的范德华力较大,TiCl4的沸点高于CCl4,故先蒸出的物质为CCl4。
【答案】(1)a;FeCl2·4H2O+4SOCl2(g)FeCl2+4SO2+8HCl;冷凝回流SOCl2
(2);AB(3)⑥⑩③⑤;CCl4
【提分秘籍】
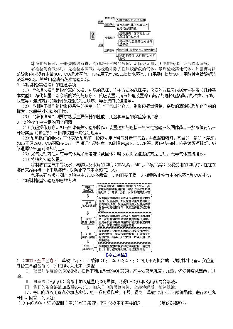
1.气体的制取与性质实验题解题思路
(1)实验流程
(2)气体制备装置
装置类型
典型装置图
制备气体
固-固加热型
O2和NH3
固-液加热型
Cl2、NH3、HCl、C2H4、CO
液-液加热型
固-液不加热
H2、O2、Cl2、NH3、CO2、H2S、SO2、NO2、NO和C2H2
液-液不加热
注意
启普发生器只适用于块状固体与液体在反应速率适中且不加热(也不能大量放热)条件下制取难溶于反应混合物的气体如CO2、H2S、H2(不可用于制C2H2、SO2、NO2)
(3)装置连接顺序
①实验仪器的选用和连接
②净化气体时,一般先除去有毒、有刺激性气味的气体,后除去无毒、无味的气体,最后除水蒸气。
③检验混合气体时,先检验水蒸气,再检验并除去性质较活泼的气体,最后检验其他气体。如蔗糖与浓硫酸反应时混有少量SO2、CO2及水蒸气,应先用无水CuSO4检验水蒸气,再用品红检验SO2,用酸性高锰酸钾溶液除去SO2,然后用澄清石灰水检验CO2。
2.物质制备实验设计的注意事项
(1)“合理选择”是指仪器的选择、药品的选择、连接方式的选择等。仪器的选择又包括发生装置(几种基本类型)、净化装置(除杂质的试剂与顺序)、反应装置、尾气处理装置等;药品的选择包括药品的种类、浓度、状态等;连接方式的选择指仪器的先后顺序,导管接口的连接等。
(2)“排除干扰”是指反应条件的控制、防止空气成分介入、副反应尽量避免、杂质的清除以及防止产物的挥发、水解等对实验的干扰。
(3)“操作准确”则要求熟悉主要仪器的性能、用途和典型的实验操作步骤。
3.实验操作中注意的四个问题
(1)实验操作顺序。如与气体有关实验的操作:装置选择与连接→气密性检验→装固体药品→加液体药品→开始实验(按程序)→拆卸仪器→其他处理等。
(2)加热操作的要求。主体实验加热前一般应先用原料气赶走空气后,再点燃酒精灯,其目的一是防止爆炸,如H2还原CuO、CO还原Fe2O3;二是保证产品纯度,如制备Mg3N2、CuCl2等。反应结束时,应先熄灭酒精灯,继续通原料气直到冷却为止。
(3)尾气处理方法。有毒气体常采用溶液(或固体)吸收或将之点燃的方法处理,无毒气体直接排放。
(4)特殊的实验装置。
①制取在空气中易吸水、潮解以及水解的物质(如Al2S3、AlCl3、Mg3N2等)及易受潮的物质时,往往在装置末端再接一个干燥装置,以防止空气中水蒸气进入。
②用碱石灰吸收测定实验中生成CO2的质量时,前面要干燥,末端要防止空气中的水蒸气和CO2进入。
4.物质制备型实验题的思维方法
【变式演练】
1.(2022·全国乙卷)二草酸合铜(Ⅱ)酸钾(K2[Cu(C2O4)2])可用于无机合成、功能材料制备。实验室制备二草酸合铜(Ⅱ)酸钾可采用如下步骤:
Ⅰ.取已知浓度的CuSO4溶液,搅拌下滴加足量NaOH溶液,产生浅蓝色沉淀。加热,沉淀转变成黑色,过滤。
Ⅱ.向草酸(H2C2O4)溶液中加入适量K2CO3固体,制得KHC2O4和K2C2O4混合溶液。
Ⅲ.将Ⅱ的混合溶液加热至80~85℃,加入Ⅰ中的黑色沉淀。全部溶解后,趁热过滤。
Ⅳ.将Ⅲ的滤液用蒸汽浴加热浓缩,经一系列操作后,干燥,得到二草酸合铜(Ⅱ)酸钾晶体,进行表征和分析。回答下列问题:
(1)由CuSO4·5H2O配制Ⅰ中的CuSO4溶液,下列仪器中不需要的是________(填仪器名称)。
(2)长期存放的CuSO4·5H2O中,会出现少量白色固体,原因是________________________。
(3)Ⅰ中的黑色沉淀是________(写化学式)。
(4)Ⅱ中原料配比为n(H2C2O4)∶n(K2CO3)=1.5∶1,写出反应的化学方程式____________。
(5)Ⅱ中,为防止反应过于剧烈而引起喷溅,加入K2CO3应采取________的方法。
(6)Ⅲ中应采用________进行加热。
(7)Ⅳ中“一系列操作”包括____________________。
【解析】取已知浓度的CuSO4溶液,搅拌下滴加足量NaOH溶液,产生浅蓝色沉淀氢氧化铜,加热,氢氧化铜分解生成黑色的氧化铜沉淀,过滤,向草酸(H2C2O4)溶液中加入适量K2CO3固体,制得KHC2O4和K2C2O4混合溶液,将KHC2O4和K2C2O4混合溶液加热至80~85℃,加入氧化铜固体,全部溶解后,趁热过滤,将滤液用蒸汽浴加热浓缩、冷却结晶、过滤、洗涤、干燥,得到二草酸合铜(Ⅱ)酸钾晶体。(1)由CuSO4·5H2O固体配制硫酸铜溶液,需用天平称量一定质量的CuSO4·5H2O固体,将称量好的固体放入烧杯中,用量筒量取一定体积的水溶解CuSO4·5H2O,因此用不到的仪器有分液漏斗和球形冷凝管。(2)CuSO4·5H2O含结晶水,长期放置会风化失去结晶水,生成无水硫酸铜,无水硫酸铜为白色固体。(3)硫酸铜溶液与氢氧化钠溶液反应生成蓝色的氢氧化铜沉淀,加热,氢氧化铜分解生成黑色的氧化铜沉淀。(4)草酸和碳酸钾以物质的量之比为1.5∶1发生非氧化还原反应生成KHC2O4、K2C2O4、CO2和水,依据原子守恒可知,反应的化学方程式为:3H2C2O4+2K2CO32KHC2O4+K2C2O4+2H2O+2CO2↑。(5)为防止草酸和碳酸钾反应时反应剧烈,造成液体喷溅,可减缓反应速率,将碳酸钾进行分批加入并搅拌。(6)Ⅲ中将混合溶液加热至80-85℃,应采取水浴加热,使液体受热均匀。(7)从溶液获得晶体的一般方法为蒸发浓缩、冷却结晶、过滤、洗涤、干燥,因此将Ⅲ的滤液用蒸汽浴加热浓缩、冷却结晶、过滤、洗涤、干燥,得到二草酸合铜(Ⅱ)酸钾晶体。
【答案】(1)分液漏斗和球形冷凝管(2)CuSO4·5H2O风化失去结晶水生成无水硫酸铜
(3)CuO(4)3H2C2O4+2K2CO32KHC2O4+K2C2O4+2H2O+2CO2↑
(5)分批加入并搅拌(6)水浴(7)冷却结晶、过滤、洗涤
2.(2022·全国甲卷)硫化钠可广泛用于染料、医药行业。工业生产的硫化钠粗品中常含有一定量的煤灰及重金属硫化物等杂质。硫化钠易溶于热乙醇,重金属硫化物难溶于乙醇。实验室中常用95%乙醇重结晶纯化硫化钠粗品。回答下列问题:
(1)工业上常用芒硝(Na2SO4·10H2O)和煤粉在高温下生产硫化钠,同时生成CO,该反应的化学方程式为_______________________________。
(2)溶解回流装置如图所示,回流前无需加入沸石,其原因是_______。回流时,烧瓶内气雾上升高度不宜超过冷凝管高度的1/3。若气雾上升过高,可采取的措施是_______。
(3)回流时间不宜过长,原因是_______。回流结束后,需进行的操作有①停止加热②关闭冷凝水③移去水浴,正确的顺序为_______(填标号)。
A.①②③ B.③①② C.②①③ D.①③②
(4)该实验热过滤操作时,用锥形瓶而不能用烧杯接收滤液,其原因是_______。过滤除去的杂质为_______。若滤纸上析出大量晶体,则可能的原因是_______。
(5)滤液冷却、结晶、过滤,晶体用少量_______洗涤,干燥,得到Na2S·xH2O。
【解析】本实验的实验目的为制备硫化钠并用95%乙醇重结晶纯化硫化钠粗品,工业上常用芒硝(Na2SO4·10H2O)和煤粉在高温下生产硫化钠,反应原理为:Na2SO4·10H2O+4CNa2S+4CO↑+10H2O,结合硫化钠的性质解答问题。(1)工业上常用芒硝(Na2SO4·10H2O)和煤粉在高温下生产硫化钠,同时生产CO,根据得失电子守恒,反应的化学方程式为:Na2SO4·10H2O+4CNa2S+4CO↑+10H2O;(2)由题干信息,生产的硫化钠粗品中常含有一定量的煤灰及重金属硫化物等杂质,这些杂质可以直接作沸石,因此回流前无需加入沸石,若气流上升过高,可直接降低降低温度,使气压降低;(3)硫化钠易溶于热乙醇,若回流时间过长,Na2S会直接析出在冷凝管上,使提纯率较低,同时易造成冷凝管下端堵塞,圆底烧瓶内气压过大,发生爆炸;回流结束后,先停止加热,再移去水浴后再关闭冷凝水,故正确的顺序为①③②。(4)硫化钠易溶于热乙醇,使用锥形瓶可有效防止滤液冷却,重金属硫化物难溶于乙醇,故过滤除去的杂质为重金属硫化物,由于硫化钠易溶于热乙醇,过滤后温度逐渐恢复至室温,滤纸上便会析出大量晶体;(5)乙醇与水互溶,硫化钠易溶于热乙醇,因此将滤液冷却、结晶、过滤后,晶体可用少量冷水洗涤,再干燥,即可得到Na2S·xH2O。
【答案】(1)Na2SO4·10H2O+4CNa2S+4CO↑+10H2O
(2)硫化钠粗品中常含有一定量的煤灰及重金属硫化物等杂质,这些杂质可以直接作沸石;降低温度
(3)硫化钠易溶于热乙醇,若回流时间过长,Na2S会直接析出在冷凝管上,使提纯率较低,同时易造成冷凝管下端堵塞,圆底烧瓶内气压过大,发生爆炸;D
(4)防止滤液冷却;重金属硫化物;温度逐渐恢复至室温(5)冷水
3.(2022·辽宁省选择考)H2O2作为绿色氧化剂应用广泛,氢醌法制备H2O2原理及装置如下:
已知:H2O、HX等杂质易使Ni催化剂中毒。回答下列问题:
(1)A中反应的离子方程式为___________。
(2)装置B应为___________(填序号)。
(3)检查装置气密性并加入药品,所有活塞处于关闭状态。开始制备时,打开活塞___________,控温45℃。一段时间后,仅保持活塞b打开,抽出残留气体。随后关闭活塞b,打开活塞___________,继续反应一段时间。关闭电源和活塞,过滤三颈烧瓶中混合物,加水萃取,分液,减压蒸馏,得产品。
(4)装置F的作用为_______________________________。
(5)反应过程中,控温45℃的原因为__________________________。
(6)氢醌法制备H2O2总反应的化学方程式为__________________________。
(7)取2.50g产品,加蒸馏水定容至10.00mL摇匀。取20.00mL于维形瓶中,用0.0500mol•L-1酸性KMnO4标准溶液滴定。平行滴定三次,消耗标准溶液体积分别为19.98mL、20.90mL、20.02mL。假设其他杂质不干扰结果,产品中H2O2质量分数为___________。
【解析】从H2O2的制备原理图可知,反应分两步进行,第一步为H2在Ni催化作用下与乙基葱醌反应生成乙基蒽醇,第二步为O2与乙基蒽醇反应生成H2O2和乙基蒽醌。启普发生器A为制取H2的装置,产生的H2中混有HCl和H2O,需分别除去后进入C中发生第一步反应。随后氧气源释放的氧气经D干燥后进入C中发生反应生成H2O2和乙基蒽醌,F中装有浓H2SO4,与C相连,防止外界水蒸气进入C中,使催化剂Ni中毒。(1)A中锌和稀盐酸反应生成氯化锌和氢气,反应的离子方程式为Zn+2H+Zn2++H2↑;(2)H2O、HX等杂质易使Ni催化剂中毒,需分别通过装有饱和食盐水和浓H2SO4的洗气瓶除去,所以装置B应该选③①;(3)开始制备时,打开活塞a、b,A中产生的H2进入C中,在Ni催化作用下与乙基蒽醌反应生成乙基蒽醇,一段时间后,关闭a,仅保持活塞b打开,将残留H2抽出,随后关闭活塞b,打开活塞c、d,将O2通入C中与乙基蒽醇反应生成H2O2和乙基蒽醌。(4)H2O容易使Ni催化剂中毒,实验中需要保持C装置为无水环境,F的作用为防止外界水蒸气进入C中。(5)适当升温加快反应速率,同时防止温度过高H2O2分解,所以反应过程中控温45℃;(6)第一步为H2在Ni催化作用下与乙基葱醌反应生成乙基蒽醇,第二步为O2与乙基蒽醇反应生成H2O2和乙基蒽醌,总反应为H2+O2H2O2。(7)滴定反应的离子方程式为2MnO4-+5H2O2+6H+2Mn2++8H2O+5O2↑,可得关系式:2KMnO4~5H2O2。三组数据中20.90mL偏差较大,舍去,故消耗酸性高锰酸钾标准溶液的平均体积为20.00mL,KMnO4的物质的量为n(KMnO4)=0.0500mol•L-1×20.00×10-3L×=5.000×10-3mol,H2O2的物质的量为n(H2O2)=n(KMnO4)=×5.000×10-3mol=1.250×10-2mol,H2O2的质量为m(H2O2)=1.250×10-2mol×34g·mol-1=0.425g,H2O2的质量分数w(H2O2)=×100%=17.0%。
【答案】(1)Zn+2H+Zn2++H2↑(2)③①(3)①a、b②c、d(4)防止外界水蒸气进入C中使催化剂中毒(5)适当升温加快反应速率,同时防止温度过高H2O2分解
(6)H2+O2H2O2(7)17.0%
4.(2022·海南省选择考)磷酸氢二铵[(NH4)2HPO4]常用于干粉灭火剂。某研究小组用磷酸吸收氢气制备(NH4)2HPO4,装置如图所示(夹持和搅拌装置已省略)。
回答问题:
(1)实验室用NH4Cl(s)和Ca(OH)2(s)制备氨气的化学方程式为__________________。
(2)现有浓H3PO4质量分数为85%,密度为1.7g/mL。若实验需100mL1.7mol/L的H3PO4溶液,则需浓H3PO4_______mL(保留一位小数)。
(3)装置中活塞K2的作用为________________。实验过程中,当出现________________现象时,应及时关闭K1,打开K2。
(4)当溶液pH为8.0~9.0时,停止通NH3,即可制得(NH4)2HPO4溶液。若继续通入NH3,当pH>10.0时,溶液中OH-、_______和_______(填离子符号)浓度明显增加。
(5)若本实验不选用pH传感器,还可选用_______作指示剂,当溶液颜色由_______变为______时,停止通NH3。
【解析】本实验的实验目的为制备磷酸二氢铵[(NH4)2HPO4],实验原理为2NH3+H3PO4=[(NH4)2HPO4],结合相关实验基础知识分析解答问题。(1)实验室用NH4Cl(s)和Ca(OH)2(s)在加热的条件下制备氨气,反应的化学方程式为2NH4Cl+Ca(OH)2CaCl2+2H2O+2NH3↑;(2)根据公式c=可得,浓H3PO4的浓度c(H3PO4)=≈14.7mol/L,溶液稀释前后溶质的物质的量不变,因此配制100mL1.7mol/L的H3PO4溶液,需要浓H3PO4的体积V=≈11.5mL;(3)由于NH3极易溶于水,因此可选择打开活塞K2以平衡气压,防止发生倒吸,所以实验过程中,当出现倒吸现象时,应及时关闭K1,打开K2;(4)继续通入NH3,(NH4)2HPO4继续反应生成(NH4)3PO4,当pH>10.0时,溶液中OH-、NH4+、PO43-的浓度明显增加;(5)由(4)小问可知,当pH为8.0~9.0时,可制得(NH4)2HPO4,说明(NH4)2HPO4溶液显碱性,因此若不选用pH传感器,还可以选用酚酞作指示剂,当溶液颜色由无色变为浅红时,停止通入NH3,即可制得(NH4)2HPO4溶液。
【答案】(1)2NH4Cl+Ca(OH)2CaCl2+2H2O+2NH3↑(2)11.5
(3)平衡气压防倒吸;倒吸(4)NH4+;PO43-(5)酚酞;无
5.(2021·河北省选择考)化工专家侯德榜发明的侯氏制碱法为我国纯碱工业和国民经济发展做出了重要贡献,某化学兴趣小组在实验室中模拟并改进侯氏制碱法制备NaHCO3,进一步处理得到产品Na2CO3和NH4Cl,实验流程如图:
回答下列问题:
(1)从A~E中选择合适的仪器制备NaHCO3,正确的连接顺序是____________(按气流方向,用小写字母表示)。为使A中分液漏斗内的稀盐酸顺利滴下,可将分液漏斗上部的玻璃塞打开或____________。
A. B. C. D. E.
(2)B中使用雾化装置的优点是_______________________。
(3)生成NaHCO3的总反应的化学方程式为__________________。
(4)反应完成后,将B中U形管内的混合物处理得到固体NaHCO3和滤液:①对固体NaHCO3充分加热,产生的气体先通过足量浓硫酸,再通过足量Na2O2,Na2O2增重0.14g,则固体NaHCO3的质量为______g。②向滤液中加入NaCl粉末,存在NaCl(s)+NH4Cl(aq)NaCl(aq)+NH4Cl(s)过程。为使NH4Cl沉淀充分析出并分离,根据NaCl和NH4Cl溶解度曲线,需采用的操作为______、______、洗涤、干燥。
(5)无水NaHCO3可作为基准物质标定盐酸浓度.称量前,若无水NaHCO3保存不当,吸收了一定量水分,用其标定盐酸浓度时,会使结果___(填标号)。
A.偏高 B.偏低 C.不变
【解析】根据工艺流程知,浓氨水中加入氯化钠粉末形成饱和氨盐水后,再通入二氧化碳气体,发生反应:NH3·H2O+NaCl+CO2NH4Cl+NaHCO3↓,得到的碳酸氢钠晶体烘干后受热分解会生成碳酸钠、二氧化碳和水,从而制备得到纯碱;另一方面得到的母液主要溶质为NH4Cl,再从加入氯化钠粉末,存在反应NaCl(s)+NH4Cl(aq)NaCl(aq)+NH4Cl(s),据此分析解答。(1)根据分析可知,要制备NaHCO3,需先选用装置A制备二氧化碳,然后通入饱和碳酸氢钠溶液中除去二氧化碳中的HCl,后与饱和氨盐水充分接触来制备NaHCO3,其中过量的二氧化碳可被氢氧化钠溶液吸收,也能充分利用二氧化碳制备得到少量NaHCO3,所以按气流方向正确的连接顺序应为:aefbcgh;为使A中分液漏斗内的稀盐酸顺利滴下,可将分液漏斗上部的玻璃塞打开或将玻璃塞上的凹槽对准漏斗颈部的小孔;(2)B中使用雾化装置使氨盐水雾化,可增大与二氧化碳的接触面积,从而提高产率;(3)根据上述分析可知,生成NaHCO3的总反应的化学方程式为NH3·H2O+NaCl+CO2NH4Cl+NaHCO3↓;(4)①对固体NaHCO3充分加热,产生二氧化碳和水蒸气,反应的化学方程式为:2NaHCO3Na2CO3+CO2↑+H2O将气体先通过足量浓硫酸,吸收水蒸气,再通过足量Na2O2,Na2O2与二氧化碳反应生成碳酸钠和氧气,化学方程式为:2Na2O2+2CO22Na2CO3+O2,根据方程式可知,根据差量法可知,当增重0.14g(2CO的质量)时,消耗的二氧化碳的质量为0.14g×=0.22g,其物质的量为=0.005mol,根据关系式2NaHCO3~ CO2可知,消耗的NaHCO3的物质的量为2×0.005mol=0.01mol,所以固体NaHCO3的质量为0.01mol×84g/mol=0.84g;②根据溶解度虽温度的变化曲线可以看出,氯化铵的溶解度随着温度的升高而不断增大,而氯化钠的溶解度随着温度的升高变化并不明显,所以要想使NH4Cl沉淀充分析出并分离,需采用蒸发浓缩、冷却结晶、洗涤、干燥的方法;(5)称量前,若无水NaHCO3保存不当,吸收了一定量水分,标准液被稀释,浓度减小,所以用其标定盐酸浓度时,消耗的碳酸氢钠的体积会增大,根据c待测=可知,最终会使c(测)偏高,A项符合题意。
【答案】(1)aefbcgh;将玻璃塞上的凹槽对准漏斗颈部的小孔
(2)使氨盐水雾化,可增大与二氧化碳的接触面积,从而提高产率(或其他合理答案)
(3)NH3·H2O+NaCl+CO2NH4Cl+NaHCO3↓(4)①0.84②蒸发浓缩;冷却结晶(5)A
6.(2021·湖北省选择考)超酸是一类比纯硫酸更强的酸,在石油重整中用作高效催化剂。某实验小组对超酸HSbF6的制备及性质进行了探究。由三氯化锑(SbCl3)制备HSbF6的反应如下:SbCl3+Cl2SbCl5、SbCl5+6HF=HSbF6+5HCl。制备SbCl5的初始实验装置如图(毛细管连通大气,减压时可吸人极少量空气,防止液体暴沸;夹持、加热及搅拌装置略):
相关性质如表:
物质
熔点
沸点
性质
SbCl3
73.4℃
220.3℃
极易水解
SbCl5
3.5℃
140℃分解,79℃/2.9kPa
极易水解
回答下列问题:
(1)实验装置中两个冷凝管______(填“能”或“不能”)交换使用。
(2)试剂X的作用为____________、_______________。
(3)反应完成后,关闭活塞a、打开活塞b,减压转移_______________(填仪器名称)中生成的SbCl5至双口烧瓶中。用真空泵抽气减压蒸馏前,必须关闭的活塞是______(填“a”或“b”);用减压蒸馏而不用常压蒸馏的主要原因是___________________________。
(4)实验小组在由SbCl5制备HSbF6时,没有选择玻璃仪器,其原因为__________________。(写化学反应方程式)
(5)为更好地理解超酸的强酸性,实验小组查阅相关资料了解到:弱酸在强酸性溶剂中表现出碱的性质,如冰醋酸与纯硫酸之间的化学反应方程式为CH3COOH+H2SO4=[CH3C(OH)2]+[HSO4]-。以此类推,H2SO4与HSbF6之间的化学反应方程式为___________________________。
(6)实验小组在探究实验中发现蜡烛可以溶解于HSbF6中,同时放出氢气。已知烷烃分子中碳氢键的活性大小顺序为:甲基(-CH3)<亚甲基(-CH2-)<次甲基()。写出2-甲基丙烷与HSbF6反应的离子方程式_______________________________________________________________。
【解析】(1)与直形冷展管相比,球形冷凝管的冷却面积大,冷却效果好,且由于球形冷凝管的内芯管为球泡状,容易在球部积留蒸馏液,故不适宜用于倾斜式蒸馏装置,多用于垂直蒸馏装置,故实验装置中两个冷凝管不能交换使用;(2)根据表中提供信息,SbCl3、SbCl5极易水解,知试剂X的作用是防止空气中水蒸气进入三口烧瓶,同时吸收氯气,防止污染空气;(3)由实验装置知,反应完成后,关闭活塞a、打开活塞b,减压转移三口烧瓶中生成的SbCl5至双口烧瓶中;减压蒸馏前,必须关闭活塞b,以保证装置密封,便于后续抽真空;根据表中提供信息知,SbCl5容易分解,用减压蒸馏而不用常压蒸馏,可以防止SbCl5分解;(4)在由SbCl5制备HSbF6时,需用到HF,而HF可与玻璃中的SiO2反应,故不能选择玻璃仪器,反应的化学方程式为:SiO2+4HFSiF4↑+2H2O;(5)H2SO4与超强酸HSbF6反应时,H2SO4表现出碱的性质,则化学方程式为H2SO4+HSbF6H3SO4]+[SbF6]-;(6)2-甲基丙烷的结构简式为CH3CH(CH3)CH3,根据题目信息知,CH3CH(CH3)CH3中上的氢参与反应,反应的离子方程式为CH3CH(CH3)CH3+HSbF6(CH3)3C++SbF6-+H2↑。
【答案】(1)不能(2)吸收氯气,防止污染空气;防止空气中的水蒸气进入三口烧瓶使SbCl3、SbCl5水解
(3)①三口烧瓶;b;防止SbCl5分解
(4)SiO2+4HFSiF4↑+2H2O
(5)H2SO4+HSbF6[H3SO4]+[SbF6]-
(6)CH3CH(CH3)CH3+HSbF6(CH3)3C++SbF6-+H2↑
7.(2021·辽宁省选择考)Fe/Fe3O4磁性材料在很多领域具有应用前景,其制备过程如下(各步均在N2氛围中进行):①称取9.95g FeCl2·4H2O(Mr=199),配成50mL溶液,转移至恒压滴液漏斗中。②向三颈烧瓶中加入100mL 14mol·L-1KOH溶液。③持续磁力搅拌,将FeCl2溶液以2mL·min-1的速度全部滴入三颈烧瓶中,100℃下回流3h。④冷却后过滤,依次用热水和乙醇洗涤所得黑色沉淀,在40℃干燥。⑤管式炉内焙烧2h,得产品3.24g。部分装置如图:
回答下列问题:
(1)仪器a的名称是____________;使用恒压滴液漏斗的原因是___________________________。
(2)实验室制取N2有多种方法,请根据元素化合物知识和氧化还原反应相关理论,结合下列供选试剂和装置。选出一种可行的方法,化学方程式为_____________________________________,对应的装置为_______(填标号)。可供选择的试剂:CuO(s)、NH3(g)、Cl2(g)、O2(g)、饱和NaNO2(aq)、饱和NH4Cl(aq)可供选择的发生装置(净化装置略去):
(3)三颈烧瓶中反应生成了Fe和Fe3O4,离子方程式为___________________________。
(4)为保证产品性能,需使其粒径适中、结晶度良好,可采取的措施有_______。
A.采用适宜的滴液速度
B.用盐酸代替KOH溶液,抑制Fe2+水解
C.在空气氛围中制备
D.选择适宜的焙烧温度
(5)步骤④中判断沉淀是否已经用水洗涤干净,应选择的试剂为_______;使用乙醇洗涤的目的是_______。
(6)该实验所得磁性材料的产率为_______(保留3位有效数字)。
【解析】(1)根据仪器的构造与用途可知,仪器a的名称是(球形)冷凝管;恒压滴液漏斗在使用过程中可保持气压平衡,使液体顺利流下。(2)实验室中制备少量氮气的基本原理是用适当的氧化剂将氨或铵盐氧化,常见的可以是将氨气通入灼热的氧化铜中反应,其化学方程式为:2NH3+3CuON2+3Cu+3H2O;可选择气体通入硬质玻璃管与固体在加热条件下发生反应,即选择A装置。还可利用饱和NaNO2(aq)和饱和NH4Cl(aq)在加热下发生氧化还原反应制备氮气,反应的化学方程式为:NaNO2+NH4ClNaCl+N2↑+2H2O↑,可选择液体与液体加热制备气体型,所以选择B装置。(3)三颈烧瓶中FeCl2溶液与100mL 14mol·L-1KOH溶液发生反应生成了Fe和Fe3O4,根据氧化还原反应的规律可知,该反应的离子方程式为4Fe2++8OH-Fe↓+Fe3O4↓+4H2O;(4)结晶度受反应速率与温度的影响,所以为保证产品性能,需使其粒径适中、结晶度良好,可采取的措施有采用适宜的滴液速度、选择适宜的焙烧温度,AD项符合题意,若用盐酸代替KOH溶液,生成的晶体为Fe和Fe3O4,均会溶解在盐酸中,因此得不到该晶粒,故B不选;若在空气氛围中制备,则亚铁离子容易被空气氧化,故D不选;(5)因为反应后溶液中有氯离子,所以在步骤④中判断沉淀是否已经用水洗涤干净,需取最后一次洗涤液,加入稀硝酸酸化后,再加入硝酸银溶液,若无白色沉淀生成,则证明已洗涤干净;乙醇易溶于水,易挥发,所以最后使用乙醇洗涤的目的是除去晶体表面水分,便于快速干燥。(6)9.95g FeCl2·4H2O(Mr=199)的物质的量为=0.05mol,根据发生反应的离子方程式:4Fe2++8OH-Fe↓+Fe3O4↓+4H2O,可知理论上所得的Fe和Fe3O4的物质的量各自为0.0125mol,所以得到的黑色产品质量应为0.0125mol×(56g/mol +232g/mol)=3.6g,实际得到的产品3.24g,所以其产率为×100%=90.0%。
【答案】(1)(球形)冷凝管;平衡气压,便于液体顺利流下
(2)2NH3+3CuON2+3Cu+3H2O(或NaNO2+NH4ClNaCl+N2↑+2H2O↑);A(或B)
(3)4Fe2++8OH-Fe↓+Fe3O4↓+4H2O(4)AD
(5)稀硝酸和硝酸银溶液;除去晶体表面水分,便于快速干燥(6)90.0%
8.(2021·全国乙卷)氧化石墨烯具有稳定的网状结构,在能源、材料等领域有着重要的应用前景,通过氧化剥离石墨制备氧化石墨烯的一种方法如下(转置如图所示):
Ⅰ.将浓H2SO4、NaNO3、石墨粉末在c中混合,置于冰水浴中,剧烈搅拌下,分批缓慢加入KMnO4粉末,塞好瓶口。
Ⅱ.转至油浴中,35℃搅拌1小时,缓慢滴加一定量的蒸馏水。升温至98℃并保持1小时。
Ⅲ.转移至大烧杯中,静置冷却至室温。加入大量蒸馏水,而后滴加H2O2至悬浊液由紫色变为土黄色。
Ⅳ.离心分离,稀盐酸洗涤沉淀。
Ⅴ.蒸馏水洗涤沉淀。
Ⅵ.冷冻干燥,得到土黄色的氧化石墨烯。回答下列问题:
(1)装置图中,仪器a、c的名称分别是_______、_______,仪器b的进水口是_______(填字母)。
(2)步骤Ⅰ中,需分批缓慢加入KMnO4粉末并使用冰水浴,原因是_______。
(3)步骤Ⅱ中的加热方式采用油浴,不使用热水浴,原因是_______。
(4)步骤Ⅲ中,H2O2的作用是_______(以离子方程式表示)。
(5)步骤Ⅳ中,洗涤是否完成,可通过检测洗出液中是否存在SO42-来判断。检测的方法是_______。
(6)步骤Ⅴ可用pH试纸检测来判断Cl-是否洗净,其理由是_______。
【解析】(1)由图中仪器构造可知,a的仪器名称为滴液漏斗,c的仪器名称为三颈烧瓶;仪器b为球形冷凝管,起冷凝回流作用,为了是冷凝效果更好,冷却水要从d口进,a口出;(2)反应为放热反应,为控制反应速率,避免反应过于剧烈,需分批缓慢加入KMnO4粉末并使用冰水浴;(3)油浴和水浴相比,由于油的比热容较水小,油浴控制温度更加灵敏和精确,该实验反应温度接近水的沸点,故不采用热水浴,而采用油浴;(4)由滴加H2O2后发生的现象可知,加入的目的是除去过量的KMnO4,则反应的离子方程式为:2MnO4-+5H2O2+6H+=2Mn2++5O2↑+8H2O;(5)该实验中为判断洗涤是否完成,可通过检测洗出液中是否存在SO42-来判断,检测方法是:取最后一次洗涤液,滴加BaCl2溶液,若没有沉淀说明洗涤完成;(6)步骤IV用稀盐酸洗涤沉淀,步骤V洗涤过量的盐酸,H+与Cl-电离平衡,洗出液接近中性时,可认为Cl-洗净。
【答案】(1)滴液漏斗,三颈烧瓶;d (2)反应放热,防止反应过快
(3)反应温度接近水的沸点,油浴更易控温
(4)2MnO4-+5H2O2+6H+=2Mn2++5O2↑+8H2O
(5)取少量洗出液,滴加BaCl2,没有白色沉淀生成
(6)H+与Cl-电离平衡,洗出液接近中性时,可认为Cl-洗净
【题型二】有机物的制备综合实验
【典例分析】
【典例2】(2020·全国Ⅱ卷)苯甲酸可用作食品防腐剂。实验室可通过甲苯氧化制苯甲酸,其反应原理简示如下:
+KMnO4+MnO2 +HCl+KCl
名称
相对分
子质量
熔点/℃
沸点/℃
密度/
(g·mL-1)
溶解性
甲苯
92
-95
110.6
0.867
不溶于水,易溶于乙醇
苯甲酸
122
122.4(100℃左右开始升华)
248
--
微溶于冷水,易溶于乙醇、热水
实验步骤:
(1)在装有温度计、冷凝管和搅拌器的三颈烧瓶中加入1.5mL甲苯、100mL水和4.8g(约0.03mol)高锰酸钾,慢慢开启搅拌器,并加热回流至回流液不再出现油珠。
(2)停止加热,继续搅拌,冷却片刻后,从冷凝管上口慢慢加入适量饱和亚硫酸氢钠溶液,并将反应混合物趁热过滤,用少量热水洗涤滤渣。合并滤液和洗涤液,于冰水浴中冷却,然后用浓盐酸酸化至苯甲酸析出完全。将析出的苯甲酸过滤,用少量冷水洗涤,放在沸水浴上干燥。称量,粗产品为1.0g。
(3)纯度测定:称取0.122g粗产品,配成乙醇溶液,于100mL容量瓶中定容。每次移取25.00mL溶液,用0.01000mol·L-1的KOH标准溶液滴定,三次滴定平均消耗21.50mL的KOH标准溶液。
回答下列问题:
(1)根据上述实验药品的用量,三颈烧瓶的最适宜规格为______(填标号)。
A.100mL B.250mL C.500mL D.1000mL
(2)在反应装置中应选用_____冷凝管(填“直形”或“球形”),当回流液不再出现油珠即可判断反应已完成,其判断理由是______________________________。
(3)加入适量饱和亚硫酸氢钠溶液的目的是____________________;该步骤亦可用草酸在酸性条件下处理,请用反应的离子方程式表达其原理_________________________。
(4)“用少量热水洗涤滤渣”一步中滤渣的主要成分是____________________。
(5)干燥苯甲酸晶体时,若温度过高,可能出现的结果是__________。
(6)本实验制备的苯甲酸的纯度为;据此估算本实验中苯甲酸的产率最接近于_____(填标号)。
A.70% B.60% C.50% D.40%
(7)若要得到纯度更高的苯甲酸,可通过在水中__________的方法提纯。
【解析】(1)上述液体药品的总量为101.5mL,根据“大而近”的原则选择250mL三颈烧瓶最适宜。(2)为了增加冷凝回流的效果应选用球形冷凝管;由题干表格可知甲苯不溶于水,苯甲酸易溶于热水,无油珠说明不溶于水的甲苯已经被完全氧化。(3)高锰酸钾与盐酸反应产生氯气,利用亚硫酸氢钠溶液的还原性除去过量的高锰酸钾,避免在用盐酸酸化时,产生氯气。草酸具有还原性,在酸性条件下可被高锰酸钾氧化为CO2,根据原子、电子、电荷守恒配平离子方程式2MnO4-+5H2C2O4+6H+2Mn2++10CO2↑+8H2O。(4)高锰酸钾的还原产物通常是Mn2+,也可能生成不溶于水的MnO2,故滤渣的主要成分是MnO2。(5)由题干表格可知苯甲酸在100℃左右开始升华,故干燥苯甲酸晶体时,若温度过高,部分苯甲酸会因升华而损失。(6)25.00mL中苯甲酸的物质的量n(苯甲酸)=n(KOH)=0.01000mol·L-1×21.50×10-3L=2.150×10-4mol,则苯甲酸的纯度为×100%=86.0%;甲苯的物质的量为=mol,理论生成苯甲酸的质量为mol×122g·mol-1≈1.72g,则产率为×100%=50%。(7)提纯固体有机物苯甲酸通常采用重结晶的方法。
【答案】(1)B(2)球形无油珠说明不溶于水的甲苯已经被完全氧化
(3)除去过量的高锰酸钾,避免在用盐酸酸化时,产生氯气
2MnO4-+5H2C2O4+6H+2Mn2++10CO2↑+8H2O
(4)MnO2(5)苯甲酸升华而损失(6)86.0%C(7)重结晶
【提分秘籍】
1.把握有机制备过程
2.盘点常用仪器
3.熟悉典型装置图
(1)反应装置
(2)蒸馏装置
4.产率计算公式:产率=×100%
5.有机制备与分离提纯的思维流程:
【变式演练】
1.(湖南省衡阳市2022届高三下学期百校联考)己二酸是一种二元弱酸,通常为白色结晶体,微溶于冷水,易溶于热水和乙醇。制备己二酸的一种反应机理如下:-OH+HNO3(浓)HOOC(CH2)4COOH+NO2↑+H2O(未配平)。制备己二酸的装置如右图所示(夹持、加热装置省略)。向三颈烧瓶中加入2mL浓HNO3,再缓慢滴加1.5g环己醇,保持80℃持续反应2h。反应结束冷却至室温后,在冰水浴中继续冷却,分离出己二酸粗品。
(1)图中冷凝管的名称__________,冷却水从___(填“a”或“b”)口流入。
(2)为了防止污染空气,图中还缺少的装置是_____________________。
(3)将己二酸粗品提纯的方法是___________,洗涤沉淀的方法为________(填字母)。
A.用乙醇洗涤 B.用乙醇-水溶液洗涤 C.用冰水洗涤
(4)若制得纯己二酸的质量为1.5g,则己二酸的产率为______(保留一位小数)。
(5)环己烯、环己酮也可被双氧水氧化成己二酸。所需双氧水理论用量环己烯____环己酮(填“大于”“小于”或“等于”)。
【解析】(1)冷却水从冷凝管的下口a进入,上口b口流出;(2)根据题目中的已知信息判断有污染性气体二氧化氮产生,故需要尾气处理;(3)因为己二酸常温下为固体,温度较低时会从溶液中析出,所以己二酸粗品提纯方法是重.结晶;乙二酸在温度较低时溶解度小,为了减小洗涤时溶解损耗,洗涤沉淀的方法为冰水洗涤;(4)根据原子守恒可知理论生成己二酸的质量1.5/100×146==2.19g,所以己二酸的产率是1.5/2.19=68.5%;(5)根据环己烯、环己酮也可被双氧水氧化成己二酸的分子式的特点与双氧水的分子式上判断,生成己二酸所需双氧水的量最少的是环己酮。
【答案】(1)球形冷凝管;a(2)尾气吸收装置
(3)重结晶;C(4)68.5%(5)大于
2.(2022·江西九江高三3月模拟)甲苯(CH3)是一种重要的化工原料,能用于生产苯甲醛(CHO)、苯甲酸(COOH)等产品。下表列出了有关物质的部分物理性质,请回答:
名称
性状
熔点
(℃)
沸点
(℃)
相对密度
(ρ=1g/cm3)
溶解性(常温)
水
乙醇
甲苯
无色液体易燃易挥发
-95
110.6
0.8660
不溶
互溶
苯甲醛
无色液体
-26
179
10440
微溶
互溶
苯甲酸
白色片状或针状晶体
122.1
249
1.2659
微溶
易溶
注:甲苯、苯甲醛、苯甲酸三者互溶。
实验室可用如图装置模拟制备苯甲醛。实验时先在三颈烧瓶中加入0.5g固态难溶性催化剂,再加入2mL甲苯和一定量其它试剂,搅拌升温至70℃,同时缓慢加入12mL过氧化氢,在此温度下搅拌反应3小时。
(1)仪器a的名称是__________________,写出三颈烧瓶中发生的反应的化学方程式为____________________________________。
(2)经测定,温度过高时,苯甲醛的产量却有所减少,可能的原因是_________。
(3)反应完毕,反应混合液经过自然冷却至室温后,还应先过滤,然后将滤液进行_________(填操作名称)操作,才能得到苯甲醛产品。
(4)实验中加入过量的过氧化氢并延长反应时间时,会使苯甲醛产品中产生较多的苯甲酸。
①若想从混有苯甲酸的苯甲醛中分离出苯甲酸,正确的实验步骤是:首先与适量碳酸氢钠溶液混合振荡,后续实验步骤先后顺序为______(用字母填写)。
a.对混合液进行分液
b.过滤、洗涤、干燥
c.水层中加入盐酸调节pH=2
②若对实验①中获得的苯甲酸(相对分子质量为122)产品进行纯度测定,可称取4.00g产品,溶于乙醇配成200mL溶液,量取所得溶液20.00mL于锥形瓶,滴加2~3滴酚酞指示剂,然后用预先配好的0.1000mol/LKOH标准液滴定,到达滴定终点时消耗KOH溶液20.00mL。产品中苯甲酸的质量分数为_________。下列情况会使测定结果偏低的是________(填字母)。
a.碱式滴定管滴定前读数正确,滴定终了仰视读取数据
b.振荡锥形瓶时部分液体溅出
c.配制KOH标准液时仰视定容
d.将指示剂换为甲基橙溶液
【解析】(1)由仪器a的结构可知,仪器a为球形冷凝管,三颈瓶中甲苯被过氧化氢生成苯甲醛,同时还生成水,反应方程式为:CH3+2H2O2CHO +3H2O;(2)温度过高时过氧化氢分解速度加快,实际参加反应的过氧化氢质量减小,苯甲醛的产量有所减少;(3)反应完成后,反应混合液经过自然冷却至室温时,过滤后,然后将滤液进行蒸馏,才能得到苯甲醛产品;(4)①与碳酸氢钠反应之后为苯甲酸钠,对混合液进行分液,水层中加入盐酸调节pH=2,得到苯甲酸晶体,最后过滤分离得到苯甲酸,再洗涤、干燥得到苯甲酸,故正确步骤为:acb;②0.1000mol/L20.00mLKOH溶液中氢氧化钾的物质的量为0.020L×0.1000mol/L=0.002mol,根据,可知20.0mL乙醇溶液中含苯甲酸的物质的量为0.002mol,则产品中苯甲酸的物质的量分数为×100%=61%,碱式滴定管滴定前读数正确,滴定终了仰视读取数据,所消耗的氢氧化钠溶液体积偏大,测定结果偏高,故a不符合题意;振荡锥形瓶时部分液体溅出,会导致测定标准液体体积偏小,测定值偏低,故b符合题意;配制KOH标准液时仰视定容,液面在刻度线上方,配制标准液的体积偏大、浓度偏小,导致滴定时消耗KOH溶液体积偏大,测定结果偏高,故c不符合题意;将酚酞指示剂换为甲基橙溶液,终点时溶液呈酸性,消耗氢氧化钾溶液体积偏小,测定结果偏低,故d符合题意。
【答案】(1)球形冷凝管;CH3+2H2O2CHO +3H2O
(2)H2O2在较高温度时分解速度加快,使实际参加反应的H2O2减少影响产量
(3)蒸馏(4)①acb②61%;bd
3.(山西省2022届高三高考考3月模拟)苯甲酸和苯甲醇是重要的化工原料,可以通过苯甲醛来制备,反应原理如下图。
已知:①反应物、产物及溶剂的主要性质见下表
物质
相对分子质量
熔点
沸点
溶解性
其他性质
苯甲醛
106
-26℃
179℃
微溶于水,易溶于有机溶剂。
和NaHSO3反应产物溶于水。
苯甲醇
108
-15℃
206℃
微溶于水,易溶于有机溶剂。
加热时易分子间脱水成醚。
苯甲酸
122
122℃
249℃
在水中溶解度0.21g(17.5℃)、2.7g(80℃),溶于有机溶剂。
Ka=6.5×10-5
乙酸乙酯
88
-84℃
77℃
微溶于水,易溶于有机溶剂。
略
②RCHOR--SO3Na(不溶于醚,可溶于水)实验流程如下图:
回答下面问题:
(1)苯甲醛和NaOH在__________(仪器)中研磨;
(2)调pH=8的目的是__________;
(3)乙酸乙酯萃取后,取A层液体进行洗涤、干燥、蒸馏,可得粗苯甲醇;用饱和NaHSO3溶液洗涤有机相的目的是__________________________________,反应的化学方程式为______________________________________;
(4)蒸馏时采取减压蒸馏而不是常压蒸馏的原因是______________________;
(5)用浓盐酸调pH=2的目的是__________________________;
(6)分离苯甲酸时,抽滤的优点是______________________________,洗涤用的试剂是__________。
【解析】根据流程图信息可知苯甲醛和氢氧化钠在研磨的条件下生成苯甲醇和苯甲酸钠,加水溶解,加盐根据提示可知除去过量的氢氧化钠,以免影响萃取分液,根据提示苯甲醇微溶于水易溶于有机物,所以加乙酸乙酯萃取,萃取分液后的上层液体,经洗涤、干燥、蒸馏可得粗苯甲醇;萃取分液后下层液体加盐酸调pH根据提示苯甲酸钠甲酸转化为苯甲酸,在经冷却、抽滤、洗涤、干燥的粗苯甲酸,以此来解析;(1)研磨物质一般在研钵中进行,所以苯甲醛和NaOH在研钵中研磨;(2)因为氢氧化钠会促进乙酸乙酯的水解,不利于下一步反萃取的进行,调pH=8的目的是除去过量的氢氧化钠;(3)根据已知信息苯甲醛和NaHSO3反应产物溶于水,用饱和NaHSO3溶液洗涤有机相的目的是除去过量的苯甲醛,根据提示②根据反应的化学方程式为:CHO+NaHSO3-SO3Na;(4)根据已知信息苯甲醇加热时易分子间脱水成醚,蒸馏时采取减压蒸馏而不是常压蒸馏;(5)根据已知信息苯甲酸钠与酸反应生成苯甲酸,用浓盐酸调pH=2的目的是使苯甲酸钠转化为苯甲酸;(6)抽滤的优点是抽滤的速度快,苯甲酸在在水中溶解度0.21g(17.5℃)、2.7g(80℃),苯甲酸在冷水的溶解度小,可以用冷水洗涤可以减少损失。
【答案】(1)研钵(2)除去剩余的NaOH,避免和乙酸乙酯反应
(3)除去苯甲醛;CHO+NaHSO3-SO3Na
(4)防止高温苯甲醇脱水(5)使苯甲酸钠转化为苯甲酸
(6)快速过滤;冷水
1.(2022~2023学年福建漳州高三11月模拟)KMnO4是化工生产中的一种重要氧化剂。实验室制备并对产品含量进行测定。请回答下列问题:
(一)制备K2MnO4碱性溶液
碱性溶液
(1)“熔融"时应选用的仪器为______(填选项字母),原因为_____________。
A.蒸发皿 B.普通坩埚 C.铁坩埚 D.烧杯
(2)制备K2MnO4过程中消耗氧化剂和还原剂的物质的量之比为_____________。
(二)制备K2MnO4
向所得K2MnO4溶液中通入过量CO2,溶液由墨绿色逐渐变为紫黑色并产生黑色沉淀,待反应完全,静置、抽滤,将所得溶液蒸发浓缩,冷却结晶,过滤,洗涤,干燥,得产品。
(3)实验室常用下图装置制备CO2。实验过程中,石灰石应放在装置的______部位(填“甲”、“乙”或“丙”);制取CO2时以下操作步骤正确的排列顺序是_______(填序号)。
①注入稀盐酸②检查装置气密性③装入大理石
(4)制备KMnO4的离子方程式为_______________________。
(三)KMnO4纯度检验称取2.0gKMnO4产品,配成1000mL溶液,取20.00mL于锥形瓶中,并加入足量稀硫酸酸化,然后用0.02mol·L-1的亚硫酸氢钠(NaHSO3)标准溶液滴定,达到滴定终点时消耗标准溶液的体积为25.00mL。
(5)滴定时发生反应的离子方程式为__________________________________;滴定到终点的现象为_______________________________________________________,产品中KMnO4的质量分数为_________。
【解析】(1)熔融固体物质需要在坩埚内加热,加热熔融物中含有碱性KOH,瓷坩埚中含有二氧化硅,二氧化硅能够与氢氧化钾反应,所以应用铁坩埚,c正确。(2)理论上,制备K2MnO4的化学方程式为4KOH+2MnO2+O22K2MnO4+2H2O,氧化剂为O2,还原剂为MnO2,由化学方程式可知,氧化剂和还原剂的物质的量之比为1∶2。(3)石灰石应放在启普发生器中乙部位,制取CO2时应先检查装置气密性,再加药品,操作步骤正确的排列顺序是②③①。(4)制备KMnO4时,由于通入的CO2过量,且生成黑色的MnO2,所以反应的离子方程式为3MnO42-+4CO2+2H2O2MnO4-+MnO2↓+4HCO3-。(5)滴定反应的离子方程式为H++2MnO4-+5HSO3-5SO42-+2Mn2++3H2O,终点时的现象为溶液由紫色褪为无色且半分钟不恢复原色;设所配得的高锰酸钾的浓度为x,由H++2MnO4-+5HSO3-5SO42-+2Mn2++3H2O可知,xmol/L×20×10-3L×5=0.02mol/L×25×10-3L×2,解得x=0.01mol/L,所以样品中KMnO4的质量为m(KMnO4)=lL×0.01mol·L-1×158g/mol=1.58g,则样品中KMmO4的质量分数为×l00%=79%。
【答案】(1)c;熔融KOH可与SiO2反应,所以选用铁坩埚
(2)1∶2(3)乙;②③①
(4)3MnO42-+4CO2+2H2O2MnO4-+MnO2↓+4HCO3-
(5)H++2MnO4-+5HSO3-5SO42-+2Mn2++3H2O;溶液由紫色褪为无色且半分钟不恢复原色;79%
2.(2022·四川省攀枝花市高三3月模拟)某学习小组在实验室模拟工业制备硫氰化钾(KSCN)。实验装置如图:
已知:①CS2不溶于水,比水重;NH3不溶于CS2;②三颈烧瓶内盛放有CS2、水和催化剂。实验步骤如下:
(1)制备NH4SCN溶液:CS2+3NH3NH4SCN+NH4HS(该反应比较缓慢)
①实验前,经检验装置的气密性良好。三颈烧瓶的下层CS2液体必须浸没导气管口,目的是________。
②实验开始时打开K1,加热装置A、D,使A中产生的气体缓缓通入D中,至CS2消失。则:装置A中反应的化学方程式是________________________;装置C的作用是________________。
(2)制备KSCN溶液:熄灭A处的酒精灯,关闭K1,移开水浴,将装置D继续加热至105℃,当NH4HS完全分解后(NH4HSH2S↑+3NH3↑),打开K2,再缓缓滴加入适量的KOH溶液,发生反应:NH4SCN+KOHKSCN+NH3↑+H2O。小组讨论后认为:实验中滴加入相同浓度的K2CO3溶液比KOH溶液更好,理由是________________。
(3)制备硫氰化钾晶体:先滤去三颈烧瓶中的固体催化剂,再减压蒸发浓缩,冷却结晶________,干燥,得到硫氰化钾晶体。
(4)测定晶体中KSCN的含量:称取10.0g样品配成1000mL溶液量取20.00mL于锥形瓶中,加入适量稀硝酸,再加入几滴Fe(NO3)3溶液做指示剂,用0.1000mol/LAgNO3标准溶液滴定,达到滴定终点时消耗AgNO3标准溶液20.00mL。
①滴定时发生的反应:SCN-+Ag+AgSCN↓(白色)。则判断达到终点时的方法是________________。
②晶体中KSCN的质量分数为________。
【解析】(1)①连根据相似相容原理,氨气易溶于水、不溶于二硫化碳,为了使反应物充分接触,防止发生倒吸,所以三颈烧瓶的下层CS2液体必须浸没导气管口使反应物充分接触,防止发生倒吸;②则装置A为氨气发生装置,实验室通过加热NH4Cl固体和Ca(OH)2固体制取氨气,发生反应的化学方程式为2NH4Cl+Ca(OH)2CaCl2+2NH3↑+2H2O;装置C盛放的二硫化碳,作用是观察气泡流速,便于控制装置A的加热温度;(2)相同浓度的K2CO3溶液其碱性比KOH溶液弱,但与NH4SCN反应更充分,生成的气体包括NH3和CO2,发生反应的化学方程式为K2CO3+2NH4SCN2KSCN+2NH3↑+CO2↑+H2O,有利于H2S气体逸出,减少残留在溶液中H2S的量;(3)制备KSCN晶体:先滤去三颈烧瓶中的固体催化剂,再减压蒸发浓缩,冷却结晶,过滤并洗涤,干燥,得到硫氰化钾晶体;(4)①滴定时发生的离子反应为SCN-+Ag+AgSCN↓,以Fe(NO3)3为指示剂,SCN-与Fe3+反应时溶液呈红色,所以滴定终点现象为:当滴入最后一滴AgNO3溶液时,红色恰好褪去,且半分钟内颜色不恢复②20.00mL0.1000mol/LAgNO3标准溶液滴定,n(Ag+)=0.1000mol/L×0.02L=0.002mol,根据SCN-+Ag+AgSCN↓可知,20.00mL待测液中n(SCN-)=0.002mol,1000mL待测液中n(SCN-)=0.002mol×=0.1mol,则KSCN的质量分数为:×100%=97.0%。
【答案】(1)2NH4Cl+Ca(OH)2CaCl2+2NH3↑+2H2O;观察气泡流速,控制加热温度
(2)K2CO3溶液碱性弱于KOH,且与NH4SCN反应产生更多气体(或K2CO3+2NH4SCN2KSCN+2NH3↑+CO2↑+H2O),有利于溶液中残留的H2S逸出
(3)过滤,洗涤
(4)①当滴入最后一滴AgNO3溶液时,红色恰好褪去,且半分钟内颜色不恢复;②97.0%
3.(2022·广东省肇庆市高三1月模拟)以硅胶负载浓硫酸形成的固体酸为催化剂,可实现乙酸乙酯的绿色合成。
Ⅰ.固体酸的制备
硅胶→预处理→吸附→抽滤→乙醇洗涤→干燥称重→计算吸附率
Ⅱ.乙酸乙酯的制备
a装置中依次加入冰醋酸(3.4mL,d=1.05g•mL-1),无水乙醇(10.4mL,d=0.79g•mL-1),4.0g固体酸催化剂和几粒沸石。加热回流1h,实验过程未观察到碳化变黑现象。待烧瓶内液体冷却后改为b装置,蒸馏收集粗产品。
馏出液依次用饱和Na2CO3溶液、饱和NaCl溶液、饱和CaCl2溶液洗涤,然后用无水CaCl2干燥。将干燥后的液体转入50mL仪器C中,蒸馏,收集产品(76~78℃)共4.224g。
(1)图a装置冷凝水的进水口是________(选填“A”或“B”),图b中仪器C的名称是________。
(2)写出硅酸钠溶液通入适量CO2制备硅酸胶体的离子方程式:________________。
(3)固体酸制备中,用乙醇洗涤的目的是________________。硅胶的示意图如图c,其吸附浓硫酸时主要通过________作用力。
(4)馏出液洗涤步骤中,用饱和NaCl溶液而不用水洗涤的目的是________________。用饱和CaCl2溶液洗涤的目的是________________________。
(5)根据数据计算实验的产率是________________。采用固体酸比用浓硫酸作催化剂产品的产率高,可能的原因是________________。(写出其中一种)
(6)杂多酸也是酯化反应的优良催化剂,用NaH2PO4和钼酸钠可制得固体杂多酸催化剂。设计实验证明NaH2PO4溶液中H2PO4-,存在两步电离平衡:________________。
【解析】(1)为了获得良好的冷凝效率,冷凝水应该是下进上出,故进水口为B,图b为蒸馏装置,C为蒸馏烧瓶;(2)碳酸的酸性强于硅酸,故反应离子方程式为:H2O+CO2+SiO32-CO32-+H2SiO3↓;(3)使用乙醇洗涤的原因在于乙醇易挥发,利于干燥,减少损失,由图示可知,吸附浓硫酸时,主要通过分子间作用力实现;(4)使用饱和氯化钠洗涤可以除去残留的水,便于液体分层,饱和氯化钙洗涤的目的是除去残留的乙醇;(5)n(冰醋酸)==0.0595mol,n(乙醇)=≈0.1786mol,故乙醇过量,乙酸乙酯的理论产量=0.0595mol,实际产量==0.048mol,故产率为×100%≈80.7%,由已知可得,固体酸不会导致碳化,故可以增加产率;(6)H2PO4-分步电离,故可以选用石蕊作为指示剂,选取等浓度等物质的量的氢氧化钠与之反应,可以观察到溶液颜色由红色到紫色(第一步电离的氢离子与碱反应)再到红色(第二步氢离子开始电离)。
【答案】(1)B;蒸馏烧瓶
(2)H2O+CO2+SiO32-CO32-+H2SiO3↓
(3)乙醇易挥发,利于干燥,减少损失;分子间
(4)除去残留的水,便于液体分层;除去残留的乙醇
(5)80.7%;固体酸不会导致碳化,故可以增加产率
(6)选用石蕊作为指示剂,选取等浓度等物质的量的氢氧化钠与之反应,可以观察到溶液颜色由红色到紫色再到红色,则说明存在两步电离平衡
4.(2022·黑龙江大庆高三3月模拟)乳酸亚铁晶体{[CH3CH(OH)COO]2Fe·3H2O,相对分子质量为288}易溶于水,是一种很好的补铁剂,某实验小组设计了以乳酸[CH3CH(OH)COOH]和FeCO3为原料制备乳酸亚铁晶体的实验。
Ⅰ.FeCO3的制备(装置如图所示)
(1)仪器A的名称是__________________。
(2)制备FeCO3的实验操作为______________________________。
(3)写出生成FeCO3的离子方程式:________________________。
(4)装置C中混合物经过滤、洗涤得到FeCO3沉淀,检验其是否洗净的方法:_______________________________________。
Ⅱ.乳酸亚铁晶体的制备及含量的测定
(5)向纯净FeCO3固体中加入足量乳酸溶液,在75℃下搅拌使之充分反应后,经过滤,在隔绝空气的条件下,低温蒸发,其中隔绝空气的目的是____________。
(6)铁元素含量测定:称取3.000g样品,灼烧至完全灰化,加入过量稀硫酸溶解,加入足量Na2S还原,加酸酸化后,过滤,取滤液加水配成100mL溶液。移取25.00mL该溶液于锥形瓶中,用0.0200mol·L-1KMnO4溶液滴定。
①滴定实验是否需要指示剂并解释其原因:___________________________。
②平行滴定3次,KMnO4溶液的平均用量为25.00mL,则样品纯度为____%。
【解析】亚铁离子容易被氧气氧化,制备过程中应在无氧环境中进行,Fe与稀硫酸反应制备硫酸亚铁,利用Fe与稀硫酸反应生成的氢气排尽装置中的空气;关闭K2,B中生成氢气使B装置中气压增大,将B装置中硫酸亚铁溶液压入C中,C装置中硫酸亚铁和NH4HCO3发生反应产生FeCO3沉淀。(1)由图可知仪器A的名称是分液漏斗;(2)实验开始时打开K1、K2,加入适量稀硫酸,Fe和稀硫酸反应生成氢气,可将装置中的空气排出;待装置内空气排出后,再关闭K2,装置B中压强增大,可将生成的硫酸亚铁溶液排到装置C中,发生反应生成碳酸亚铁,同时生成二氧化碳和水;(3)二价铁和碳酸氢根离子反应生成碳酸亚铁,其离子方程式为:Fe2++2HCO3-=FeCO3↓+CO2↑+H2O;(4)检验FeCO3沉淀是否洗涤干净,就是检验洗涤FeCO3沉淀的最后一次洗涤液中是否存在SO42-,故检验方法为:取最后一次洗涤液于试管中,加入过量稀盐酸酸化,滴加一定量的BaCl2溶液,若无白色浑浊出现,则洗涤干净;(5)Fe2+有较强还原性,易被空气中的氧气氧化,故隔绝空气的目的是:防止FeCO3被氧化;(6)KMnO4溶液是有颜色的,故不需要再加别的指示剂了,原因是:KMnO4溶液的颜色变化可作为判断滴定终点的依据;根据高锰酸钾和二价铁之间的对应关系可知,MnO4-~5Fe2+,则n(乳酸亚铁)=n(Fe2+)=5n(MnO4-)=5×0.0200mol·L-1×25×10-3L×=0.01mol,m(乳酸亚铁)=0.01mol×288g·mol-1=2.88g,则样品纯度为×100%=96.00%。
【答案】(1)分液漏斗
(2)先打开K1、K2,反应一段时间后,关闭K2
(3)Fe2++2HCO3-FeCO3↓+CO2↑+H2O
(4)取最后一次洗涤液于试管中,加入过量稀盐酸酸化,滴加一定量的BaCl2溶液,若无白色浑浊出现,则洗涤干净
(5)防止FeCO3被氧化
(6)①不需要,KMnO4溶液的颜色变化可作为判断滴定终点的依据②96
5.(2022·湖北七市高三3月联合调研)磺酰氯(SO2Cl2)可用于制造锂电池正极活性物质。实验室可利用SO2和Cl2在活性炭催化下反应制取少量SO2Cl2,装置如图(部分夹持装置已省略)。
已知:①SO2(g)+Cl2(g)SO2Cl2(1)△H=-97.3kJ/mol。②SO2Cl2熔点为-54.1℃,沸点69.1℃,常温较稳定。遇水剧烈水解,100℃以上易分解。回答下列问题:
(1)仪器A的名称是_______,装置丙中橡胶管的作用是_______。
(2)装置丙中发生反应的离子反应方程式为_______,上述仪器正确的连接顺序是e→_______→g,h←_______←f(填仪器接口字母编号,仪器可重复使用)。
(3)仪器F的作用是_______。
(4)装置丁中三颈烧瓶置于冷水浴中,其原因是_______________。
(5)使用Li-SO2Cl2电池作为电源,采用四室式电渗析法制备Ni(H2PO2)2和NaOH,其工作原理如图所示。已知电池反应为2Li+SO2Cl22LiCl+SO2↑。下列说法正确的是_______(填标号)。
A.电池中C电极的电极反应式为SO2Cl2+2e-2Cl-+SO2↑
B.膜甲、膜丙分别为阳离子交换膜、阴离子交换膜
C.g为Ni电极,连接电池的正极
D.一段时间后,I室和IV室中溶液的pH均升高
(6)某实验小组利用该装置消耗了氯气1120mL(已转化为标准状况,SO2足量),最后得到纯净的磺酰氯4.0g,则磺酰氯的产率为_______(结果保留三位有效数字)。
【解析】丙装置制备氯气,戊装置制备二氧化硫,二氧化硫与氯气在丁中反应生成SO2Cl2,丁中活性炭可能起催化剂作用,SO2Cl2遇水发生剧烈的水解反应,甲为干燥二氧化硫,乙是饱和食盐水,降低氯气溶解度,甲干燥氯气,SO2Cl2沸点低、易挥发,B为冷凝管,使挥发的产物SO2Cl2冷凝回流,碱石灰吸收为反应的二氧化硫、氯气,防止污染空气,并吸收空气中的水蒸气,防止进入C中导致磺酰氯水解。(1)根据仪器的构造可知,仪器A的名称是蒸馏烧瓶,当分液漏斗上部压强大于烧瓶内压强时,分液漏斗内液体才能顺利流下,所以橡皮管起到平衡气压,使液体顺利流下的作用,装置丙中橡胶管的作用是平衡气压,使液体顺利滴下;(2)装置丙中高锰酸钾与浓盐酸反应生成氯化锰、氯化钾、氯气和水,发生反应的离子反应方程式为2MnO4-+10Cl-+16H+2Mn2++5Cl2↑+8H2O,实验装置的顺序是氯气制备装置→除杂装置→干燥装置→反应装置←干燥装置←二氧化硫制备装置,上述仪器正确的连接顺序是e→c→d→a→b→g,h←b←a←f;(3)仪器F装有碱石灰,其作用是吸收SO2、Cl2,防止污染空气;同时防止水蒸气进同意使磺酰氯水解;(4)因为制备SO2Cl2的反应为放热反应,SO2Cl2沸点低,温度过高易气化且易分解,故装置丁中三颈烧瓶置于冷水浴中;(5)结合题图,可知,原电池负极:原电池正极:SO2Cl2+2e-2Cl-+SO2↑。电解池阴极(不锈钢极):2H2O+2e-H2↑+2OH-,阳极(镍):Ni-2e-Ni2+。由已知电池反应可知C电极为正极,发生还原反应,电极反应式为SO2Cl2+2e-2Cl-+SO2↑,选项A正确;Ⅱ室为产品室,故阳极上镍失去电子生成Ni2+通过膜甲进入产品室,Ⅲ室中的H2PO2-通过膜乙进入产品室,与Ni2+形成Ni(H2PO2)2,故膜甲为阳离子交换膜,膜乙为阴离子交换膜,膜丙为阳离子交换膜,以防Ⅳ室的OH-通过膜丙进入Ⅲ室与NaH2PO2反应消耗原料,同时Na+通过膜丙进入Ⅳ室可制备浓氢氧化钠溶液,选项B错误;由题目信息可知镍应作电解池的阳极,与外接电源的正极相连,选项C正确;一段时间后,I室氢氧根离子放电,c(H+)增大,pH降低,IV室中氢离子放电,c(OH-)增大,溶液的pH均升高,选项D错误;(6)某实验小组利用该装置消耗了氯气1120mL(已转化为标准状况,SO2足量),最后得到纯净的磺酰氯4.0g,根据反应SO2(g)+Cl2(g)SO2Cl2,n(Cl2)=n(SO2Cl2)==0.05mol,则磺酰氯的产率为×100%=59.3%。
【答案】(1)①蒸馏烧瓶②平衡气压,使液体顺利滴下
(2)①2MnO4-+10Cl-+16H+2Mn2++5Cl2↑+8H2O②cdab③ba
(3)吸收SO2、Cl2,防止污染空气;同时防止水蒸气进同意使磺酰氯水解
(4)因为制备SO2Cl2的反应为放热反应,SO2Cl2沸点低,温度过高易气化且易分解
(5)AC(6)59.3%
6.(江苏省扬州2021~2022学年高三3月模拟)草酸及其化合物在工业中有重要作用,例如:草酸可用于除铁锈,反应的离子方程式为:Fe2O3+6H2C2O42[Fe(C2O4)3]3-+6H++3H2O;草酸铁铵[(NH4)3Fe(C2O4)3]是一种常用的金属着色剂。
(1)草酸(H2C2O4)是一种弱酸,不稳定,受热或遇浓硫酸会发生分解。在浓硫酸催化作用下,用硝酸氧化葡萄糖可制取草酸,实验装置如图所示:
①葡萄糖溶液可由反应(C6H10O5)n(淀粉)+nH2OnC6H12O6(葡萄糖)得到。该实验中证明淀粉已经完全水解的实验操作及现象是_________________。
②55℃~60℃时,装置A中生成H2C2O4,同时生成NO。要将16.2g淀粉完全水解后的淀粉水解液完全转化为草酸,理论上消耗2mol·L-1 HNO3溶液的体积为____mL。
③该实验中催化剂浓硫酸用量过多,会导致草酸产率减少,原因是___________。
(2)草酸铁铵晶体[(NH4)3Fe(C2O4)3·3H2O]易溶于水,常温下其水溶液pH为4.0~5.0。设计以Fe2O3、草酸溶液和氨水为原料,制备草酸铁铵晶体的实验方案:___________________________________。
(3)制得的草酸铁铵晶体中往往会混有少量草酸,为测定(NH4)3Fe(C2O4)3·3H2O(M=428g/mol)的含量,进行下列实验:称取样品9.46g,加稀硫酸溶解后,配成100mL溶液。取20.00mL配制的溶液,用浓度为0.2000mol/L的KMnO4溶液滴定至终点时消耗KMnO4溶液28.00mL。已知:H2C2O4+MnO4-+H+Mn2++CO2↑+H2O(未配平)。通过计算确定样品中(NH4)3Fe(C2O4)3·3H2O的质量分数为_________。
【解析】(1)①说明淀粉水解完全的关键是要用实验证明淀粉已不存在,则取水解液少许于试管中,向试管中加入碘水,溶液不变蓝色说明淀粉已经完全水解;②由题意可知,装置A中发生的反应为在浓硫酸做催化剂作用下,葡萄糖与稀硝酸反应生成草酸、一氧化氮和水,反应的化学方程式为C6H12O6(葡萄糖)+6HNO3(稀)3H2C2O4+6NO↑+6H2O,由淀粉水解方程式可得:(C6H10O5)n~nC6H12O6~6nHNO3,则将16.2g淀粉完全水解后的淀粉水解液完全转化为草酸,理论上消耗2mol/L硝酸溶液的体积为×103mL/L=300mL;③浓硫酸具有强氧化性和脱水性,若该实验中催化剂浓硫酸用量过多,会使有机物脱水碳化,导致草酸产率减少;(2)由题意可知,制备草酸铁铵晶体的实验操作为将氧化铁在搅拌条件下溶于热的草酸溶液得到含有三草酸合铁离子的酸性溶液,向反应后的溶液中加入氨水至溶液的pH为4.0~5.0之间,三草酸合铁离子与氨水反应得到草酸铁铵溶液,然后将溶液加热浓缩、冷却结晶、过滤、洗涤、干燥,得到草酸铁铵晶体;(3)设草酸的物质的量为amol,草酸铁铵晶体的物质的量为bmol,由样品的质量可得:90a+428b=9.46①,由得失电子数目守恒可得:5H2C2O4~2MnO4-,由20.00mL溶液消耗28.00mL0.2000mol/L的高锰酸钾溶液可得:a+3b=0.2000mol/L×0.028L×5×②,解联立方程可得a=0.01mol、b=0.02mol,则9.46g样品中草酸铁铵晶体的质量分数为×100%≈90.5%。
【答案】(1)①取水解液少许于试管中,向试管中加入碘水,溶液不变蓝色②300③浓硫酸具有强氧化性和脱水性,会使有机物脱水碳化
(2)将Fe2O3在搅拌条件下溶于热的草酸溶液,滴加氨水至溶液pH为4.0~5.0之间,然后将溶液加热浓缩、冷却结晶、过滤、洗涤、干燥,得到草酸铁铵晶体
(3)90.5%
7.(湖南省益阳市2022届高三上学期11月模拟)氧钒(Ⅳ)碱式碳酸铵晶体难溶于水,是制备热敏材料VO2的原料,其化学式为(NH4)5[(VO)6(CO3)4(OH)9]·10H2O。实验室以VOCl2和NH4HCO3为原料制备氧钒(Ⅳ)碱式碳酸铵晶体的装置如图所示。
已知:+4价钒的化合物易被氧化。回答下列问题:
(1)装置A中饱和NaHCO3的作用是_____________________________________;上述装置依次连接的合理顺序为e→_____________________________(按气流方向,用小写字母表示)。
(2)实验开始时,先____________________________(填实验操作),当B中溶液变浑浊,关闭K1,打开K2,进行实验。
(3)写出装置D中生成氧钒(Ⅳ)碱式碳酸铵晶体的化学方程式______________________________________________________________________;
(4)测定粗产品中钒的含量。实验步骤如下:称量ag产品于锥形瓶中,用20mL蒸馏水与30mL稀硫酸溶解后,加入0.02mol·L-1 KMnO4溶液至稍过量,充分反应后继续滴加1%的NaNO2溶液至稍过量,再用尿素除去过量NaNO2,最后用c mol·L-1(NH4)2Fe(SO4)2标准溶液滴定至终点,消耗标准溶液的体积为bmL。(已知:VO2++Fe2++2H+=VO2++Fe3++H2O)
①NaNO2溶液的作用是_____________________________。
②粗产品中钒的质量分数表达式为_______________________________(以VO2计)。
③若滴定前仰视读数,终点时俯视读数,则测定结果________(填“偏高”“偏低”或“无影响”)。
【解析】(1)由于+4价钒的化合物易被氧化,因此装置D反应前需要用装置C产生的二氧化碳排除装置内的空气,装置C中产生的二氧化碳中会混入HCl杂质,需要用装置A中的饱和碳酸氢钠溶液除去,用装置B检验CO2,则上述装置的接口依次连接的合理顺序为e→a→b→f→g→c→d。(2)实验开始时,先关闭K2,打开K1,当装置B中溶液变浑浊时,说明装置内的空气已经排尽,关闭K1,打开K2,进行实验。(3)装置D中生成氧钒(Ⅳ)碱式碳酸铵晶体的化学方程式为6VOCl2+6H2O+17NH4HCO3(NH4)5[(VO)6(CO3)4(OH)9]·10H2O↓+13CO2↑+12NH4Cl;(4)①KMnO4溶液具有氧化性,其作用是将+4价的V化合物氧化为VO2+,NaNO2具有还原性,所以NaNO2溶液的作用是除去过量的KMnO4。②n(VO2+)=n(Fe2+)=bc×10-3mol,所以产品中钒的质量分数(以VO2计)为×100%。③若滴定前仰视读数,终点时俯视读数,会使标准溶液体积偏小,导致测定结果偏低。
【答案】((1)除去二氧化碳中的HCl杂质;a→b→f→g→c→d
(2)关闭K2,打开K1
(3)6VOCl2+6H2O+17NH4HCO3(NH4)5[(VO)6(CO3)4(OH)9]·10H2O↓+13CO2↑+12NH4Cl
(4)①除去过量的KMnO4②×100%③偏低
8.(2022·山西省临汾市高三上学期期中)钴位于元素周期表中的第Ⅷ族,与铁同族,故称为铁系元素,其主要化合价为+2和+3价。利用CoCl2、NH3·H2O、NH4Cl和H2O2,制备三氯化六氨合钴{[Co(NH3)6]Cl3}的实验装置如下。
I.将CoCl2、NH4Cl和活性炭在c中混合,首先滴加浓氨水使溶液颜色变为黑紫色。
II.置于冰水浴中冷却至10℃以下,缓慢滴加双氧水并不断搅拌。
III.转移至60℃热水浴中,恒温加热20min,同时缓慢搅拌。
IV.将反应后的混合物冷却到0℃左右,抽滤得到三氯化六氨合钻{[Co(NH3)6]Cl3}粗产品。
V.粗产品需要经过沸盐酸溶解、趁热过滤、冷却到0℃左右并滴加浓盐酸洗涤、干燥等操作得到较纯的三氯化六氨合钴{[Co(NH3)6]Cl3}。
请回答下列问题:
(1)仪器a、b的名称分别为___________、___________。
(2)仪器d中所盛药品为CaCl2,其作用为___________。
(3)步骤II中,先将装置置于冰水浴中冷却到10℃以下,再缓慢滴加双氧水的原因是_________________________________________。
(4)向浅红色的CoCl2溶液中直接加入浓氨水,溶液中会生成粉红色的Co(OH)2沉淀,因此首先要将CoCl2和NH4Cl制成混合溶液,再加入浓氨水,利用平衡理论解释实验中加入NH4Cl可避免沉淀生成的原因是(结合离子方程式,用必要的文字进行说明)___________________________。
(5)反应器中发生的总反应化学方程式为_______________________。
(6)化学的分离、提纯方法有很多,其中步骤V采用的分离提纯的方法为___________。
【解析】(1)仪器a的名称为恒压滴液漏斗,仪器b的名称为球形冷凝管。(2)原料用到易挥发且会污染环境的浓氨水,CaCl2的作用主要是吸收挥发出来的氨气。(3)温度过高会导致氨气的挥发以及双氧水的分解。(4)因浓氨水溶液中存在氨水的电离平衡:NH3·H2ONH4++OH-,加入NH4Cl可增大NH4+的浓度,从而抑制NH3·H2O的电离,减少溶液中OH-的浓度。(5)反应器中发生的总反应方程式为2CoCl2+10NH3·H2O+H2O2+2NH4Cl2[Co(NH3)6]Cl3↓+12H2O。(6)步骤Ⅴ中粗产品需要经过沸盐酸溶解、趁热过滤、冷却到0℃左右并滴加浓盐酸洗涤、干燥等操作得到较纯的三氯化六氨合钴,该方法属于重结晶法分离提纯固体粗产物。
【答案】(1)恒压滴液漏斗;球形冷凝管(2)吸收挥发出来的氨气
(3)防止温度过高导致氨气挥发以及双氧水分解
(4)浓氨水溶液中存在平衡:NH3·H2ONH4++OH-,加入NH4Cl可增大NH4+的浓度,从而抑制NH3·H2O的电离,减少溶液中OH-的浓度
(5)2CoCl2+10NH3·H2O+H2O2+2NH4Cl2[Co(NH3)6]Cl3↓+12H2O
(6)重结晶
9.(2022年1月浙江选考仿真模拟卷B)钛在医疗领域的使用非常广泛,如制人造关节、头盖、主动心瓣等。TiCl4是制备金属钛的重要中间体。某小组同学利用如下装置在实验室制备TiCl4(夹持装置略去)。
已知:HCl与TiO2不发生反应;装置C中除生成TiCl4外,同时还生成一种有毒气态氧化物和少量CCl4。其它相关信息如下表所示:
熔点/℃
沸点/℃
密度/(g·cm-3)
水溶性
TiCl4
-24
136.4
1.7
易水解生成白色沉淀,能溶于有机溶剂
CCl4
-23
76.8
1.6
难溶于水
请回答下列问题:
(1)装置A中导管a的作用为_____________________________________,装置B中所盛试剂为____________,装置A中发生反应的离子方程式为_________________(反应后Mn元素以Mn2+形式存在)。
(2)组装好仪器后,部分实验步骤如下:
a.装入药品
b.打开分液漏斗活塞
c.检查装置气密性
d.关闭分液漏斗活塞
e.停止加热,充分冷却
f.加热装置C中陶瓷管
从上述选项选择合适操作并排序:___→___→b→___→___→___,___(不重复使用)。
(3)下列说法不正确的是_______。
a.通入氯气之前,最好先从k处通入氮气,否则实验会失败
b.石棉绒载体是为了增大气体与TiO2、碳粉的接触面积,以加快反应速率
c.装置D中的烧杯中可加入冰水,便于收集到纯的液态TiCl4
d.装置E可防止空气中的水蒸气进入装置D的圆底烧瓶中使TiCl4变质
e.该装置有缺陷,通过装置E后的气体不可直接排放到空气中
(4)TiCl4可制备纳米TiO2:以N2为载体,用TiCl4和水蒸气反应生成Ti(OH)4。再控制温度生成纳米xTiO2·yH2O。测定产物xTiO2·yH2O组成的方法如下:
步骤一:取样品2.100g用稀硫酸充分溶解得到TiOSO4,再用足量铝将TiO2+还原为Ti3+,过滤并洗涤,将所得滤液和洗涤液合并注入250mL容量瓶,定容得到待测液。
步骤二:取待测液25.00mL于锥形瓶中,加几滴KSCN溶液作指示剂,用0.1000mol·L-1的NH4Fe(SO4)2标准溶液滴定,将Ti3+氧化为TiO2+,三次滴定消耗标准溶液的平均值为24.00mL。
①滴定终点的判断方法是_____________________________________。
②通过分析、计算,该样品的组成为__________。
【解析】(1)装置A中导管a能够使分液漏斗的液体上下气体压强相同,其作用为平衡气压,便于浓盐酸顺利滴下;装置B的作用是干燥氯气,因此所盛放的试剂是浓硫酸;在装置A是KMnO4与浓盐酸发生氧化还原反应,产生KCl、MnCl2、Cl2、H2O,反应的离子方程式为:2MnO4-+10Cl-+16H+Mn2++5Cl2↑+8H2O;(2)组装好仪器后,首先要检查装置的气密性,然后装入药品,并打开分液漏斗活塞,使浓盐酸滴入装置A中发生反应,然后加热装置C中陶瓷管,使Cl2、C与TiO2反应制取TiCl4,带反应结束时停止加热,充分冷却,最后关闭分液漏斗活塞,故操作顺序用字母序号表示为:ca(b)fed;(3)A项,为防止碳粉在高温下被装置中的空气氧化,应该先通入氯气,但k处是出气口,而不能由此通入氮气,A错误;B项,石棉绒载体比较膨松,可以增大气体与TiO2、碳粉的接触面积,以加快反应速率,B正确;C项,装置D中的烧杯中可加入冰水,密度是降低温度,使TiCl4液化,但反应产生的物质中有少量CCl4也会被液化,因此不能收集到纯的液态TiCl4,C错误;D项,装置E的碱石灰能够吸收空气中的水分,这样就可防止空气中的水蒸气进入装置D的圆底烧瓶中使TiCl4变质,D正确;该装置有缺陷,通过装置E后的气体中可能含有未反应的Cl2及少量CCl4蒸气,因此不可直接排放到空气中,E正确。(4)①若反应完全,滴入溶液中的Fe3+不能反应,与SCN-结合,使溶液变为血红色,故滴定终点现象为溶液出现血红色且半分钟不褪色;②三次滴定消耗标准溶液的平均值为24.00mL,物质反应转化关系为TiO2~NH4Fe(SO4)2,m(TiO2)=80g/mol×0.1000mol/L×0.024L×=1.92g;m(H2O)=2.1000g-1.92g=0.18g,所以x∶y=∶=12∶5,故物质的化学式为12TiO2·5H2O。
【答案】(1)平衡气压,便于浓盐酸顺利滴下;浓硫酸;2MnO4-+10Cl-+16H+Mn2++5Cl2↑+8H2O
(2)ca(b)fed(3)AC
(4)①溶液出现血红色且半分钟不褪色②12TiO2·5H2O
10.(吉林省松原市2021~2022学年5月模拟)2-硝基-1,3-苯二酚是重要的医药中间体。实验室常以间苯二酚为原料,经磺化、硝化、去磺酸基三步合成:
部分物质相关性质如下表:
名称
相对分子质量
性状
熔点/℃
水溶性(常温)
间苯二酚
110
白色针状晶体
110.7
易溶
2-硝基-1,3-苯二酚
155
桔红色针状晶体
87.8
难溶
制备过程如下:
第一步:磺化。称取77.0g间苯二酚,碾成粉末放入烧瓶中,慢慢加入适量浓硫酸并不断搅拌,控制温度在一定范围内搅拌15min(如图1)。
第二步:硝化。待磺化反应结束后将烧瓶置于冷水中,充分冷却后加入“混酸”,控制温度继续搅拌15min。
第三步:蒸馏。将硝化反应混合物的稀释液转移到圆底烧瓶B中,然后用如图2所示装置进行水蒸气蒸馏(水蒸气蒸馏可使待提纯的有机物在低于100℃的情况下随水蒸气一起被蒸馏出来,从而达到分离提纯的目的),收集馏出物,得到2-硝基-1,3-苯二酚粗品。
请回答下列问题:
(1)图1中仪器a的名称是___________;磺化步骤中控制温度最合适的范围为___________(填字母代号,下同)。
A.30~60℃ B.60~65℃ C.65~70℃ D.70~100℃
(2)已知:酚羟基邻对位的氢原子比较活泼,均易被取代。请分析第一步磺化引入磺酸基基团(-SO3H)的作用是__________________________。
(3)硝化步骤中制取“混酸”的具体操作是_______________________。
(4)水蒸气蒸馏是分离和提纯有机物的方法之一,被提纯物质必须具备的条件正确的是___________。
A.具有较低的熔点
B.不溶或难溶于水,便于最后分离
C.难挥发性
D.在沸腾下与水不发生化学反应
(5)下列说法正确的是___________。
A.直型冷凝管内壁中可能会有红色晶体析出
B.反应一段时间后,停止蒸馏,先熄灭酒精灯,再打开旋塞,最后停止通冷凝水
C.烧瓶A中长玻璃管起稳压作用,既能防止装置中压强过大引起事故,又能防止压强过小引起倒吸
(6)蒸馏所得2-硝基-1,3-苯二酚中仍含少量杂质,可用少量乙醇水混合剂洗涤。请设计简单实验证明2-硝基-1,3-苯二酚已经洗涤干净___________。
(7)本实验最终获得15.5g桔红色晶体,则2-硝基-1,3-苯二酚的产率约为___________(保留3位有效数字)。
【解析】由题中信息可知,间苯二酚与适量浓硫酸共热后可发生磺化反应;待磺化反应结束后将烧瓶置于冷水中,充分冷却后加入“混酸”,控制温度继续搅拌15min;将硝化反应混合物的稀释液进行水蒸气蒸馏可以得到2-硝基-1,3-苯二酚。(1)根据仪器的外观可知图1中仪器a的名称是三颈烧瓶,由题中信息可知,在磺化步骤中要控制温度低于65℃。若温度过低,磺化反应的速率过慢;间苯二酚具有较强的还原性,而浓硫酸具有强氧化性,若温度过高,苯二酚易被浓硫酸氧化,并且酚羟基的所有邻位均可被磺化,这将影响下一步硝化反应的进行,因此,在磺化步骤中控制温度最合适的范围为60℃~65℃;(2)已知:酚羟基邻对位的氢原子比较活泼,均易被取代,故第一步磺化引入磺酸基基团(-SO3H)的作用是防止硝基取代两个酚羟基对位上的氢原子;(3)类比浓硫酸的稀释方法,为了防止液体飞溅和硝酸温度过高发生分解和挥发过多,要将浓硫酸慢慢加入浓硝酸中,因此,硝化步骤中制取“混酸”的具体操作是:在烧杯中加入适量的浓硝酸,沿杯壁缓慢加入一-定量的浓硫酸,边加边搅拌,冷却;(4)由题中信息可知,水蒸气蒸馏是分离和提纯有机物的方法之一,在低于100℃的情况下,有机物可以随水蒸气一起被蒸馏出来,从而达到分离提纯的目的。因此,被提纯物质必须具备的条件是:其在一定的温度范围内有一定的挥发性,可以随水蒸气一起被蒸馏出来;不溶或难溶于水,便于最后分离;在沸腾条件下不与水发生化学反应,选BD;(5)由于2-硝基-1,3-苯二酚的熔点是87.8℃,且其难溶于水,因此,冷凝管C中有2-硝基-1,3-苯二酚析出,可能看到的现象是冷凝管内壁有桔红色晶体析出,A正确;反应一段时间后,停止蒸馏,应先打开旋塞,再熄灭酒精灯,B错误;图2中烧瓶A中长玻璃管起稳压作用,能使装置中的气体压强维持在一定的安全范围,既能防止装置中压强过大引起事故,又能防止压强过小引起倒吸,C正确。(6)实验证明2-硝基-1,3-苯二酚已经洗涤干净,取最后一次洗涤液少量,滴加氯化钡溶液,若无沉淀产生,证明已经洗涤干净,反之则没有洗涤干净;(7)77.0g间苯二酚的物质的量为==0.7mol,理论上可以制备出2-硝基-1,3-苯二酚0.7mol,其质量为0.7mol×155g/mol=7×15.5g。本实验最终获得15.5桔红色晶体,则2-硝基-1,3-苯二酚的产率=×100%=14.3%。
【答案】(1)三颈烧瓶;B;(2)防止硝基取代两个酚羟基对位上的氢原子
(3)在烧杯中加入适量的浓硝酸,沿杯壁缓慢加入一定量的浓硫酸,边加边搅拌,冷却
(4)BD(5)AC
(6)取最后一次洗涤液少量,滴加氯化钡溶液,若无沉淀产生,证明已经洗涤干净,反之则没有洗涤干净
(7)14.3%
【新高考】2023年高考化学二轮题型精讲精练——专题33 物质结构与性质基础: 这是一份【新高考】2023年高考化学二轮题型精讲精练——专题33 物质结构与性质基础,文件包含新高考2023年高考化学二轮题型精讲精练专题33物质结构与性质基础教师版docx、新高考2023年高考化学二轮题型精讲精练专题33物质结构与性质基础学生版docx等2份试卷配套教学资源,其中试卷共32页, 欢迎下载使用。
【新高考】2023年高考化学二轮题型精讲精练——专题28 性质探究类综合性实验题: 这是一份【新高考】2023年高考化学二轮题型精讲精练——专题28 性质探究类综合性实验题,文件包含新高考2023年高考化学二轮题型精讲精练专题28性质探究类综合性实验题学生版docx、新高考2023年高考化学二轮题型精讲精练专题28性质探究类综合性实验题教师版docx等2份试卷配套教学资源,其中试卷共27页, 欢迎下载使用。
【新高考】2023年高考化学二轮题型精讲精练——专题26 定量测定类综合性实验题: 这是一份【新高考】2023年高考化学二轮题型精讲精练——专题26 定量测定类综合性实验题,文件包含新高考2023年高考化学二轮题型精讲精练专题26定量测定类综合性实验题教师版docx、新高考2023年高考化学二轮题型精讲精练专题26定量测定类综合性实验题学生版docx等2份试卷配套教学资源,其中试卷共45页, 欢迎下载使用。