【新高考】2023年高考化学二轮题型精讲精练——专题25 化学实验综合性选择题
展开专题25 化学实验综合性选择题
目录
一、热点题型归纳…………………………………………………………………………………………………………1
【题型一】常见物质的分离提纯方法……………………………………………………………………………………1
【题型二】选择型物质的分离提纯流程题………………………………………………………………………………3
【题型三】选择型无机制备综合性实验题………………………………………………………………………………4
【题型四】选择型有机制备综合性实验题………………………………………………………………………………7
【题型五】选择型反应产物探究性实验题………………………………………………………………………………10
【题型六】选择型控制变量探究性实验题………………………………………………………………………………12
二、最新模考题组练………………………………………………………………………………………………………13
【题型一】常见物质的分离提纯方法
【典例分析】
【典例1】(2021·湖南省选择考)1-丁醇、溴化钠和70%的硫酸共热反应,经过回流、蒸馏、萃取分液制得1-溴丁烷粗产品,装置如图所示:
已知:CH3(CH2)3OH+NaBr+H2SO4CH3(CH2)3Br+NaHSO4+H2O
下列说法正确的是( )。
A.装置I中回流的目的是为了减少物质的挥发,提高产率
B.装置Ⅱ中a为进水口,b为出水口
C.用装置Ⅲ萃取分液时,将分层的液体依次从下放出
D.经装置Ⅲ得到的粗产品干燥后,使用装置Ⅱ再次蒸馏,可得到更纯的产品
【提分秘籍】
1.物质的分离提纯“五套”常用装置
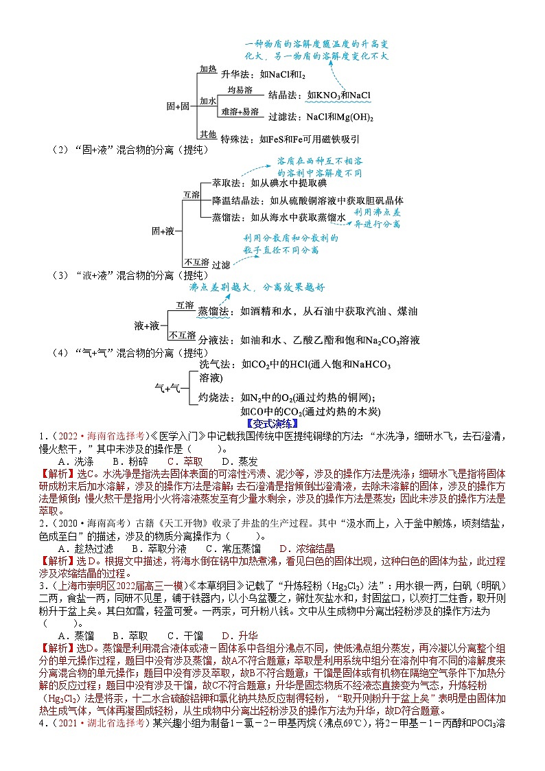
2.物质分离与提纯的四种类型
(1)“固+固”混合物的分离(提纯)
(2)“固+液”混合物的分离(提纯)
(3)“液+液”混合物的分离(提纯)
(4)“气+气”混合物的分离(提纯)
【变式演练】
1.(2022·海南省选择考)《医学入门》中记载我国传统中医提纯铜绿的方法:“水洗净,细研水飞,去石澄清,慢火熬干,”其中未涉及的操作是( )。
A.洗涤 B.粉碎 C.萃取 D.蒸发
2.(2020·海南高考)古籍《天工开物》收录了井盐的生产过程。其中“汲水而上,入于釜中煎炼,顷刻结盐,色成至白”的描述,涉及的物质分离操作为( )。
A.趁热过滤 B.萃取分液 C.常压蒸馏 D.浓缩结晶
3.(上海市崇明区2022届高三一模)《本草纲目》记载了“升炼轻粉(Hg2Cl2)法”:用水银一两,白矾(明矾)二两,食盐一两,同研不见星,铺于铁器内,以小乌盆覆之,筛灶灰盐水和,封固盆口,以炭打二炷香,取开则粉升于盆上矣。其白如雪,轻盈可爱。一两汞,可升粉八钱。文中从生成物中分离出轻粉涉及的操作方法为( )。
A.蒸馏 B.萃取 C.干馏 D.升华
4.(2021·湖北省选择考)某兴趣小组为制备1-氯-2-甲基丙烷(沸点69℃),将2-甲基-1-丙醇和POCl3溶于CH2Cl2中,加热回流(伴有HCl气体产生)。反应完全后倒入冰水中分解残余的POCl3,分液收集CH2Cl2层,无水MgSO4干燥,过滤、蒸馏后得到目标产物。上述过程中涉及的装置或操作错误的是( )。(夹持及加热装置略)
A.
B.
C.
D.
5.(2022·湖北黄石一模)一种从含Br-废水中提取Br2的过程,包括过滤、氧化、正十二烷萃取及蒸馏等步骤。已知:
Br2
CCl4
正十二烷
密度/g·cm-3
3.119
1.595
0.753
沸点/℃
58.76
76.8
215~217
下列说法不正确的是( )。
A.甲装置中Br-发生的反应为:2Br-+Cl2=Br2+2Cl-
B.甲装置中NaOH溶液每吸收0.1molCl2,转移0.1mole-
C.用乙装置进行萃取,溶解Br2的有机层在下层
D.用丙装置进行蒸馏,先收集到的是Br2
【题型二】选择型物质的分离提纯流程题
【典例分析】
【典例2】(2022·山东省等级考)已知苯胺(液体)、苯甲酸(固体)微溶于水,苯胺盐酸盐易溶于水。实验室初步分离甲苯、苯胺、苯甲酸混合溶液的流程如下。下列说法正确的是( )。
A.苯胺既可与盐酸也可与NaOH溶液反应
B.由①、③分别获取相应粗品时可采用相同的操作方法
C.苯胺、甲苯、苯甲酸粗品依次由①、②、③获得
D.①、②、③均为两相混合体系
【提分秘籍】
【物质的分离提纯解题模板】
【变式演练】
1.(2021年1月高三八省联考河北卷)2-甲基-2-氯丙烷是重要的化工原料,实验室中可由叔丁醇与浓盐酸反应制备,路线如下:
下列说法错误的是( )。
A.由叔丁醇制备2-甲基-2-氯丙烷的反应类型为取代反应
B.用5% Na2CO3溶液洗涤分液时,有机相在分液漏斗的下层
C.无水CaCl2的作用是除去有机相中残存的少量水
D.蒸馏除去残余反应物叔丁醇时,产物先蒸馏出体系
2.(2020·山东省等级考)实验室分离Fe3+和Al3+的流程如下:
已知Fe3+在浓盐酸中生成黄色配离子[FeCl4]-,该配离子在乙醚(Et2O,沸点34.6℃)中生成缔合物Et2O·H+·[FeCl4]-。下列说法错误的是( )。
A.萃取振荡时,分液漏斗下口应倾斜向下
B.分液时,应先将下层液体由分液漏斗下口放出
C.分液后水相为无色,说明已达到分离目的
D.蒸馏时选用直形冷凝管
3.(2016·上海高考)实验室提纯含少量氯化钠杂质的硝酸钾的过程如右图所示。下列分析正确的是( )。
A.操作Ⅰ是过滤,将固体分离除去
B.操作Ⅱ是加热浓缩。趁热过滤,除去杂质氯化钠
C.操作Ⅲ是过滤、洗涤,将硝酸钾晶体从溶液中分离出来
D.操作Ⅰ~Ⅲ总共需两次过滤
4.(河北省保定市2022届高三下学期一模)2-呋喃甲酸乙酯是一种优良的有机溶剂和有机合成的中间体,常用于合成杀虫剂和香料。实验室常由2-呋喃甲酸()和乙醇在浓硫酸催化下反应制备:
已知:①2-呋喃甲酸乙酯为无色液体,相对于水的密度为1.117,沸点为196℃,微溶于水,易溶于乙醚;②乙醚相对于水的密度为0.71,沸点为34.5℃;③苯与水可形成共沸物,共沸点为69.25℃。下列说法错误的是( )。
A.反应时添加苯将水及时从体系中移除,可提高原料的利用率
B.洗涤时使用的玻璃仪器是分液漏斗,静置,分层后有机相直接从上口倒出
C.洗涤过程中可用NaOH溶液代替Na2CO3溶液
D.蒸馏除去乙醚时,适宜选用水浴加热
5.(2022·安徽淮北高三3月模拟)过氧化钙晶体(CaO2·8H2O)常用作医药消毒剂,可以轻质碳酸钙为原料,按以下实验方法来制备。
轻质CaCO3粉末滤液白色结晶体目标产物
下列有关说法正确的是( )。
A.①煮沸的主要目的是除去溶解的CO2
B.②的反应中H2O2作氧化剂,氨水用来调节溶液的pH
C.②中结晶的颗粒较小,过滤时可用玻璃棒轻轻搅动
D.③醇洗的主要目的是减少晶体的损失
【题型三】选择型无机制备综合性实验题
【典例分析】
【典例3】(2021·浙江1月学考真题)含氯消毒剂在新冠肺炎防控中发挥了巨大作用。实验室中利用下图装置模拟制备“84”消毒液(有效成分为NaClO),下列说法不正确的是( )。
A.盛放浓盐酸的仪器是分液漏斗
B.为除去Cl2中的HCl,装置a中的试剂为饱和Na2CO3溶液
C.装置b中,采用冰水浴冷却有利于NaClO的生成
D.装置c的作用是吸收尾气
【解析】选B。盛放浓盐酸的仪器为分液漏斗,故A正确;除去Cl2中的HCl,装置a中试剂为饱和食盐水,故B错误;氯气和NaOH溶液反应制备84消毒液,装置b采用冰水浴冷却有利于NaClO的生成,故C正确;氯气有毒,装置c的作用是吸收尾气,故D正确。
【提分秘籍】
1.有关物质制备实验原理分析的易错点
仪器的排列组合
根据实验的原理选择仪器和试剂,根据实验的目的决定仪器的排列组装顺序,一般遵循气体制取→除杂(若干装置)→干燥→主体实验→实验产品的保护与尾气处理。其中除杂与干燥的顺序,若采用溶液除杂则为先净化后干燥。尾气处理一般采用溶液吸收或将气体点燃
接口的连接
一般应遵循装置的排列顺序。对于吸收装置,若为洗气瓶则应“长”进(利于杂质的充分吸收)“短”出(利于气体导出),若为盛有碱石灰的干燥管吸收水分和CO2,则应“大”进(同样利于CO2和水蒸气的充分吸收)“小”出(利于余气的导出),若为排水量气时应“短”进“长”出,排出水的体积即为生成气体的体积
气密性检查
气密性检查的方法虽多种多样,但总的原则是堵死一头,另一头通过导管插入水中,再微热(用掌心或酒精灯)容积较大的玻璃容器,若水中有气泡逸出,停止加热后导管中有一段水柱上升则表示气密性良好,否则须重新组装与调试
防倒吸
用溶液吸收气体或排水集气的实验中都要防倒吸。一般来说防倒吸可分为两种方法:一是在装置中防倒吸(如在装置中加安全瓶或用倒扣的漏斗吸收气体等),如用NaOH溶液吸收SO2、CO2前加装一个安全瓶防倒吸。二是在加热制气并用排水集气或用溶液洗气的实验中,实验结束时应先撤插在溶液中的导管,后熄灭酒精灯以防倒吸
2.物质的获取方法
(1)易溶物质的获取
实验室或工业制备(或合成)的物质,都需要经过分离和提纯,其中易溶物质的提取或提纯常有①加入试剂,促进析出(降低目标物质的溶解性),所加试剂多是有机溶剂。②蒸发溶剂,结晶过滤。
(2)结晶水合物的获取
如胆矾晶体、碳酸钠晶体等一般通过蒸发浓缩、结晶、过滤得到,一般不采用加热蒸干,否则,得到的晶体不含结晶水。
(3)易水解物质的获取
在蒸发获取易水解物质时,必须加以保护,抑制它的水解。比如MgCl2溶液蒸发时,是在HCl气流中获取MgCl2晶体。
【变式演练】
1.(2022~2023学年重庆南开中学高三上学期期中)三氯氧磷(POCl3)是一种重要的化工原料,实验室采用加热条件下,用以下反应制备,P4(白磷)+6Cl24PCl3,2PCl3+O22POCl3。部分物质的理化性质如下表所示。下列说法不正确的是( )。
物质
颜色状态
沸点
其它
PCl3
无色液体
75℃
遇水剧烈水解,产生白色烟雾
POCl3
无色液体
105℃
潮湿空气中剧烈水解,生成白雾
A.制备三氯氧磷时应采用水浴加热
B.反应中先制取氯气,缓慢地通入装有白磷装置中,直至白磷消失后,再通入氧气
C.反应结束后,可采用重结晶的方式对产品进行提纯
D.POCl3在潮湿空气中的水解方程式为POCl3+3H2OH3PO4+3HCl
2.(湖南省常德市2023届高三上学期期中)锰酸钾(K2MnO4)在浓强碱溶液中可稳定存在,碱性减弱时易发生反应:3MnO42-+2H2O2MnO4-+MnO2↓+4OH-。利用Cl2氧化K2MnO4制备KMnO4的装置,如图所示(夹持装置略)。下列说法错误的是( )。
A.在强碱性环境下,氧化性:Cl2>KMnO4
B.装置Ⅰ中的漂白粉可以用二氧化锰代替
C.装置Ⅱ中盛放饱和氯化钠溶液,以提高KMnO4的产率
D.装置Ⅳ不需要防倒吸的原因是氢氧化钠溶液与氯气反应速率较慢
3.(四川攀枝花2022年高三3月模拟)四溴化钛(TiBr4)可用作橡胶工业中烯烃聚合反应的催化剂,常温下为橙黄色固体,熔点:38.3℃,沸点233.5℃,具有潮解性且易发生水解。实验室利用反应TiO2+C+2Br2TiBr4+CO2来制备TiBr4,装置如图所示。下列说法错误的是( )。
A.开始反应时,活塞的状态为K1关闭,K2,K3打开
B.为防止连接管堵塞,反应过程中需微热连接管
C.为达到实验目的,a应连接盛有NaOH溶液的洗气装置
D.反应结束后继续通入CO2排出装置中残留的四溴化钛及溴蒸气
4.(湖北省部分重点中学2022届高三第二次联考)溴化亚铁(FeBr2)是一种常用的催化剂,易潮解变质,800℃以上可升华,高温时溴化铁(FeBr3)迅速分解成溴化亚铁。如图所示制备溴化亚铁(部分夹持仪器未画出),下列说法错误的是( )。
A.若用浓硫酸代替浓磷酸,则会导致产品的纯度降低
B.常温下浓硫酸与浓磷酸粘度较大主要是由于分子间有氢键
C.浓磷酸在与溴化钠反应中体现了难挥发性
D.碱石灰不能用无水氯化钙代替
5.(广东珠海2021~2022学年上学期高三期中)二氯化钒(VCl2)是重要的有机合成试剂,具有较强的吸湿性。某学习小组通过VCl3分解制备VCl2,下列说法错误的是( )。
A.玻璃管m的作用为:平衡气压,使液体顺利流下
B.甲装置中每产生1molN2,转移电子数目为3NA
C.装置合理的连接顺序为:a→c→b→d→e→f
D.丁中的试剂可以为无水CaCl2
【题型四】选择型有机制备综合性实验题
【典例分析】
【典例4】(2019·全国卷I)实验室制备溴苯的反应装置如下图所示,关于实验操作或叙述错误的是( )。
A.向圆底烧瓶中滴加苯和溴的混合液前需先打开K
B.实验中装置b中的液体逐渐变为浅红色
C.装置c中的碳酸钠溶液的作用是吸收溴化氢
D.反应后的混合液经稀碱溶液洗涤、结晶,得到溴苯
【提分秘籍】
1.有机合成实验常考问题
(1)有机物易挥发,因此在反应中通常要采用冷凝回流装置,以减少有机物的挥发,提高原料的利用率和产物的产率。
(2)有机反应通常都是可逆反应,且易发生副反应,因此常使某种价格较低的反应物过量,以提高另一反应物的转化率和产物的产率,同时在实验中需要控制反应条件,以减少副反应的发生。
(3)根据产品与杂质的性质特点选择合适的分离提纯方法,如蒸馏、分液等。
2.有机实验中的加热操作
(1)加热仪器的选择
加热仪器
酒精灯
酒精喷灯
仪器图示
火焰温度
400~500℃
1000℃左右
实验举例
乙酸乙酯的制取
煤的干馏实验
(2)加热方式的选择
加热方式
水浴加热
沸水浴加热
油浴加热
电热套加热
加热图示
加热温度
低于100℃
100℃
高于100℃
高于100℃
加热目的
使反应物受热均匀
注意事项
反应液置于液浴液面以下
(3)冷却装置及作用
冷却方式
冷水浴
冰水浴
冰盐浴
冷却图示
控温范围
较低
0℃
<0℃
①降温目的:减少××物质的挥发,提高产率
②过度冷却:××物质熔点低,会凝固而堵塞导管
(4)水冷凝管竖直或斜向上放置(三种水冷凝管均可)的作用
①共性作用:导气,平衡气压
②个性作用:冷凝××蒸汽,回流××液体,提高利用率
(5)水冷凝管斜向下放置(只有直形冷凝管可)的作用
①共性作用:导气,平衡气压
②个性作用:冷凝××蒸汽,得到××液体
(6)冷却水的进出口:下进上出
3.有机实验中的搅拌操作
搅拌方式
电动搅拌
磁力搅拌
仪器图示
搅拌目的
①增大反应物的接触面积,加快反应速率
②防暴沸
【变式演练】
1.(山师大附中2021~2022学年高三上学期开学考)1-丁醇、溴化钠和70%的硫酸共热反应,经过回流、蒸馏、萃取分液制得1-溴丁烷粗产品,装置如图所示:
已知:CH3(CH2)3OH+NaBr+H2SO4CH3(CH2)2Br+NaHSO4+H2O。下列说法正确的是( )。
A.装置I中回流的目的是为了减少物质的挥发,提高产率
B.装置Ⅱ中a为进水口,b为出水口
C.用装置Ⅲ萃取分液时,将分层的液体依次从下放出
D.经装置Ⅲ得到的粗产品干燥后,使用装置Ⅱ再次蒸馏,可得到更纯的产品
2.(河南省十所名校2023届高三尖子生第一次考试)某同学设计下列装置制备少量ClCH2CH2OH(沸点为128.7℃,能与水、乙醇以任意比混溶)。下列说法正确的是( )。
A.配制乙醇与浓硫酸混合液的方法是:在不断搅拌下向浓硫酸中加入乙醇
B.装置b中可盛放酸性KMnO4溶液以除去SO2杂质
C.装置c中发生的反应为Cl2+H2O+CH2=CH2ClCH2CH2OH+HCl
D.最后用分液的方法从装置c中分离出ClCH2CH2OH
3.(江西省九江市2022届高三下学期3月联考)实验室用如下装置制取乙烯并验证乙烯的某些性质[已知装置a中发生的反应为ClCH2CH2PO(OH)2+4NaOH=NaCl+CH2=CH2↑+Na3PO4+3H2O;b、c中均有明显现象]。
下列说法错误的是( )。
A.打开分液漏斗活塞前先打开K
B.装置a中导管W起平衡气压作用,使乙烯利溶液顺利滴下
C.装置b中溶液橙红色逐渐褪去
D.装置c中溶液紫色褪去并分为上下两层
4.(2022年湖南衡阳高三3月模拟)次硫酸氢钠甲醛(NaHSO2·HCHO·2H2O)在印染、医药以及原子能工业中应用广泛。以Na2SO3、SO2、HCHO和锌粉为原料制备次硫酸氢钠甲醛的实验步骤如下:
步骤1:在烧瓶中(装置如图所示)加入一定量Na2SO3和水,搅拌溶解,缓慢通入SO2,至溶液pH约为4,制得NaHSO3溶液。
步骤2:将装置A中导气管换成橡皮塞。向烧瓶中加入稍过量的锌粉和一定量甲醛溶液,在80~90度下,反应约3h,冷却至室温,抽滤。
步骤3:将滤液真空蒸发浓缩,冷却结晶。
下列有关说法不正确的是( )。
A.装置B的烧杯中应加入的溶液是NaOH溶液来吸收
B.步骤2中,快速搅拌可防止反应生成的Zn(OH)2覆盖在锌粉表面
C.冷凝管中回流的主要物质是H2O
D.步骤3中不在敞口容器中蒸发浓缩的原因是防止产物被空气氧化
5.(2022·湖北荆门一模)已知:CH3CH2CH2CH2OHCH3CH2CH2CHO。利用如图装置用正丁醇合成正丁醛。相关数据如表:
下列说法中,不正确的是( )。
A.为防止产物进一步氧化,应将酸化的Na2Cr2O7溶液逐滴加入正丁醇中
B.向获得的粗正丁醛中加入少量金属钠,检验其中是否含有正丁醇
C.反应结束,将馏出物倒入分液漏斗中,分去水层,粗正丁醛从分液漏斗上口倒出
D.当温度计1示数为90~95℃,温度计2示数在76℃左右时,收集产物
【题型五】选择型反应产物探究性实验题
【典例分析】
【典例5】(2017•全国卷乙)实验室用H2还原WO3制备金属W的装置如图所示(Zn粒中往往含有硫等杂质,焦性没食子酸溶液用于吸收少量氧气)。下列说法正确的是( )。
A.①、②、③中依次盛装KMnO4溶液、浓H2SO4、焦性没食子酸溶液
B.管式炉加热前,用试管在④处收集气体并点燃,通过声音判断气体纯度
C.结束反应时,先关闭活塞K,再停止加热
D.装置Q(启普发生器)也可用于二氧化锰与浓盐酸反应制备氯气
【提分秘籍】
1.气体检验
(1)思维模型
选择特征试剂→判断是否相互干扰→确定检验顺序→验证、确认
(2)单一气体
气体描述现象→得出结论
(3)混合气体
气体结论
2.气体参与反应的先后顺序
(1)化学实验中水蒸气的处理
①除杂:先除其他气体,再除水蒸气
②检验:先验水蒸气,再验其他气体
(2)污染性气体反应先后顺序
①开始时:先开启尾气处理装置,后开启反应装置
②结束前:先关闭反应装置,后关闭尾气处理装置
3.加热操作先后顺序
(1)热气体和固体反应:先干燥,后加热,防止干热的玻璃仪器遇水蒸气炸裂
(2)气体热催化反应:先加热,使催化剂达到活性温度,后通气反应
(3)可燃性气体的热反应
①开始时:先验纯,后加热
②开始时:先通气,排空气,后加热,防爆炸
③结束前:先停热,后停气,防倒吸(液、气)
(4)多个加热装置
①开始时:先开启制气装置,排除空气的干扰,后开启反应装置
②结束时:先关闭反应装置,后关闭制气装置,防止空气倒吸,干扰实验
(5)熄灭酒精灯
①先取管后灭火:如排水集气以防溶液倒吸
②先灭火后停气:如氢气还原氧化铜避免空气倒吸入加热区使铜氧化
【变式演练】
1.(安徽省卓越县中联盟2022~2023学年高三上学期第一次联考)某学生设计了一种检验浓硫酸与蔗糖反应产物的实验,装置如图所示:
下列说法错误的是( )。
A.装置A试管中白色晶体变为黑色,体现浓硫酸的脱水性
B.装置B用于检验水的存在
C.装置C、D中溶液颜色褪色的原理相同
D.使装置E中澄清石灰水变浑浊的产物不一定是CO2
2.(2022·黑龙江大庆高三3月模拟)某化学小组用如图装置检验乙酸钴[(CH3COO)2Co]在氮气气氛中的分解产物,经查阅资料知:(Ⅰ)氮气不参与反应,乙酸钴分解产物有CO、CO2、C2H6及某种固态氧化物X;(Ⅱ)PdCl2溶液易被CO还原为Pd;CuO可与烃类反应生成水与CO2。
下列说法正确的是( )。
A.装置A、B用于检验CO和CO2,其中A盛放的是PdCl2浓溶液
B.通N2的作用是使分解产生的气体全部进入后续装置,可将N2换为空气
C.装置D~F用于检验C2H6的C、H元素,其中E装置中盛放的试剂与C相同
D.若最终分解n(X)∶n(CO)∶n(CO2)∶n(C2H6)=1∶4∶2∶3,则X的化学式为Co3O4
3.(2022·衡水一模)某学校探究小组利用如图所示的装置,探究焦炭还原SiO2制备单质硅及实验过程中生成的气体产物的成分。已知反应:CO+PdCl2+H2O=CO2+2HCl+Pd↓,反应后溶液变浑浊,金属钯呈黑色。下列说法错误的是( )。
A.实验前需要先在装置中通入一段时间的He,其作用是排尽①中的空气
B.②的作用是作安全瓶,防止液体倒吸入①中
C.若③中的澄清石灰水先出现白色沉淀,后沉淀溶解,④中PdCl2溶液中出现黑色浑浊,则①中生成了两种无色无味气体
D.④既能检验CO又能除去CO,故可以将⑤去掉
4.某实验小组同学把小块木炭在酒精灯上烧至红热,迅速投入热的浓硝酸中,发生剧烈反应,同时有大量红棕色气体产生,液面上木炭迅速燃烧发出亮光。经查阅资料可知浓硝酸分解产生NO2和O2。为了探究“液面上木炭迅速燃烧发出亮光”的原因,该小组同学用如图装置完成以下实验:
序号
实验Ⅰ
实验Ⅱ
集气瓶中所盛气体
O2
加热浓硝酸产生的气体
现象
木炭迅速燃烧发出亮光
木炭迅速燃烧发出亮光
下列说法正确的是( )。
A.浓硝酸分解产生的v(NO2)∶v(O2)=1∶1
B.红棕色气体的产生表明木炭与浓硝酸发生了反应
C.能使液面上木炭迅速燃烧发出亮光的主要气体是氧气
D.以上实验不能确定使液面上木炭迅速燃烧发出亮光的主要气体一定是NO2
5.(2022·四川资阳一模)某学习小组设计实验探究NO与铜粉的反应并检验NO,实验装置如图所示(夹持装置略)。实验开始前,向装置中通入一段时间的N2,排尽装置内的空气。已知:在溶液中,FeSO4+NO[Fe(NO)]SO4(棕色),该反应可用于检验NO。下列说法不正确的是( )。
A.装置F、I中的试剂依次为水、硫酸亚铁溶液
B.若观察到装置H中红色粉末变黑色,则NO与Cu发生了反应
C.实验结束后,先熄灭酒精灯,再关闭分液漏斗的活塞
D.装置J收集的气体中一定不含NO
【题型六】选择型控制变量探究性实验题
【典例分析】
【典例6】(2022·湖州一模)以反应5H2C2O4+2MnO4-+6H+10CO2↑+2Mn2++8H2O为例探究“外界条件对化学反应速率的影响”。实验时,分别量取H2C2O4溶液和酸性KMnO4溶液,迅速混合并开始计时,通过测定溶液褪色所需时间来判断反应的快慢。
编号
H2C2O4溶液
酸性KMnO4溶液
温度/℃
浓度/mol·L-1
体积/mL
浓度/mol·L-l
体积/mL
①
0.10
2.0
0.010
4.0
25
②
0.20
2.0
0.010
4.0
25
③
0.20
2.0
0.010
4.0
50
下列说法不正确的是( )。
A.实验①、②、③所加的H2C2O4溶液均要过量
B.实验①测得KMnO4溶液的褪色时间为40s,则这段时间内平均反应速率v(KMnO4)=2.5×10-4mol·L-1·s-1
C.实验①和实验②是探究浓度对化学反应速率的影响,实验②和③是探究温度对化学反应速率的影响
D.实验①和②起初反应均很慢,过了一会儿速率突然增大,可能是生成的Mn2+对反应起催化作用
【提分秘籍】
1.解题策略
(1)确定变量:解答这类题目时首先要认真审题,理清影响实验探究结果的因素有哪些。
(2)定多变一:在探究时,应该先确定其他的因素不变,只变化一种因素,看这种因素与探究的问题存在怎样的关系;这样确定一种以后,再确定另一种,通过分析每种因素与所探究问题之间的关系,得出所有影响因素与所探究问题之间的关系。
(3)数据有效:解答时注意选择数据(或设置实验)要有效,且变量统一,否则无法作出正确判断。
2.解法示例
探究对象的反应
2H2O22H2O+O2↑
控制的可变量
催化剂
温度
控制的不变量
浓度、温度等
浓度、催化剂等
实验方案
取相同量的5%H2O2溶液于两支规格相同的试管中,向其中一支试管中加入少量MnO2,另一支不加,在常温下观察
取相同量的5% H2O2溶液于两支规格相同的试管中,给其中一支试管加热,另一支不加热,观察
3.溶液中进行的反应,加水的作用
(1)作用:加水调节溶液的总体积不变,以保证某种成分的浓度不变
(2)实例:探究Y溶液浓度对反应速率的影响
实验(混合溶液)
1
2
3
4
5
6
4mol/LX溶液/mL
60
60
60
60
60
60
饱和Y溶液/mL
0
1.0
5.0
10
20
40
H2O/mL
40
39
35
30
20
0
【变式演练】
1.为探究Fe3+和Cu2+对H2O2分解反应的催化效果,某同学分别设计了图1、图2所示的实验。下列叙述中不正确的是( )。
A.图2中的A为分液漏斗
B.图2实验可通过测定相同状况下产生的气体体积与反应时间来比较反应速率
C.若图1实验中反应速率为①>②,则Fe3+对H2O2分解的催化效果一定比Cu2+好
D.图1实验可通过观察产生气泡的快慢来比较反应速率
2.(2022•三门峡高三12月模拟)硫代硫酸钠与稀硫酸反应的方程式为:Na2S2O3+H2SO4Na2SO4+SO2↑+S↓+H2O。某学习小组为研究反应物浓度和温度对该反应速率的影响,设计以下3组实验下列说法不正确的是( )。
A.该反应所需的仪器有:量筒、温度计、秒表、烧杯
B.通过记录产生淡黄色沉淀所需的时间可以比较反应的快慢
C.比实验II、III研究温度对该反应速率的影响,则y=0.2
D.对比实验I、II研究c(H+)对该反应速率的影响,则x=10
实验
反应
温度/℃
Na2S2O3溶液
稀H2SO4
H2O
V/mL
c/(mol•L-1)
V/mL
c/(mol•L-1)
V/mL
Ⅰ
25
5
0.2
10
0.1
x
Ⅱ
25
10
0.1
10
0.2
5
Ⅲ
35
10
0.1
5
y
10
3.下图是“MnO2对H2O2分解反应速率影响研究”的流程示意图。下列有关说法不正确的是( )。
A.实现时先加H2O2后加MnO2有利于增大固液接触面积
B.为使实验顺利进行,H2O2不宜从图Ⅱ漏斗处加入
C.Ⅱ、Ⅲ处均可观察到迅速产生大量气泡,带余烬的木条复燃
D.上述流程中不宜先加入MnO2再插入带余烬的木条
1.(2022~2023学年江苏无锡高三11月模拟)铅霜(醋酸铅)是一种中药,具有解毒敛疮、坠痰镇惊之功效,其制备方法为:将醋酸放入磁皿,投入氧化铅,微温使之溶化,以三层细布趁热滤去渣滓,放冷,即得醋酸铅结晶;如需精制,可将结晶溶于同等量的沸汤,滴醋酸少许,过七层细布,清液放冷,即得纯净铅霜。制备过程中没有涉及的操作方法是( )。
A.萃取 B.溶解 C.过滤 D.重结晶
2.(2022·山西运城高三3月模拟)《天工开物》中对制造染料“蓝靛”的叙述如下:“凡造淀,叶与茎多者入窖,少者入桶与缸。水浸七日,其汁自来。每水浆一石,下石灰五升,搅冲数十下,淀信即结。水性定时,淀沉于底…其掠出浮沫晒干者曰靛花。”文中没有涉及的实验操作是( )。
A.溶解 B.搅拌 C.升华 D.蒸发
3.(山东省枣庄2022届高三3月模拟)《本草纲目》记载:“凡使白矾石,以瓷瓶盛。于火中,令内外通赤,用钳揭起盖,旋安石峰巢人內烧之。每十两用巢六两,烧尽为度。取出放冷,研粉”。在实验室完成该操作,没有用到的仪器是( )。
A.蒸发皿 B.坩埚 C.坩埚钳 D.研钵
4.(安徽省1号卷·A10联盟2022~2023学年高三上学期11月段考)李时珍的《本草纲目》中记载了纯净KNO3的制备过程。志日:“此即地霜也。所在山泽,冬月地上有霜,扫取以水淋汁,后乃煎炼而成”,时珍日:“……货者苟且,多不洁净,须再以水煎化,倾盆中,一夜结成。”根据上述描述,下列说法错误的是( )。
A.“冬月地上有霜”说明KNO3的溶解度随温度的降低而降低
B.“以水淋汁”和“煎炼而成”涉及了溶解和蒸发操作
C.实验室中进行“煎炼而成”过程应使用和
D.“再以水煎化,倾盆中,一夜结成”是重结晶操作
5.(百校联盟新高考辽宁卷2022届高三3月质监)实验室分离乙酸乙酯、乙醇和乙酸混合物的流程如图。下列说法错误的是( )。
A.试剂A是饱和碳酸钠溶液,加入能降低酯的溶解度
B.产品2为乙醇,操作II是蒸馏,冷凝时应选直形冷凝管
C.试剂B为稀硫酸,操作III为分液,产品3为乙酸
D.操作I是分液,产品1应从分液漏斗的上口倒出
6.(2022·河南南阳4月模拟)从粗铜精炼的阳极泥(主要含有Cu2Te)中提取粗碲的一种工艺流程如下图(已知TeO2微溶于水,易溶于强酸和强碱)。下列有关说法正确的是( )。
A.“氧化浸出”时为使碲元素沉淀充分,应加入过量的硫酸
B.“过滤”用到的玻璃仪器:分液漏斗、烧杯、玻璃棒
C.“还原”时发生的离子方程式为2SO32-+Te4++4OH-Te↓+2SO42-+2H2O
D.判断粗碲洗净的方法:取少量最后一次洗涤液,加入BaCl2溶液,没有白色沉淀生成
7.(2022~2023学年内蒙古通辽高三上学期期中)某化学兴趣小组从含有KI、KNO3等成分的工业废水中回收I2和KNO3,其流程如下:
下列说法正确的是( )。
A.步骤1中有机相应从分液漏斗下端放出,无机相从上口倒出
B.步骤2使用的玻璃仪器有蒸馏烧瓶、酒精灯、牛角管、球形冷凝管、锥形瓶
C.步骤3可在如图装置中完成
D.步骤4中,将溶液蒸发至只剩少量水时,用余热将晶体蒸干
8.(2022~2023学年河南郑州高三11月模拟)研究硫酸铜的量对锌与稀硫酸反应氢气生成速率的影响,该同学设计了如下一系列实验.将表中所给的混合溶液分别加入到6个盛有过量Zn粒的反应瓶中,收集产生的气体,记录获得相同体积的气体所需时间。
下列说法正确的是( )。
A.反应一段时间后,实验A、E中的金属呈暗红色
B.V1=30,V6=10
C.加入MgSO4与Ag2SO4可以起与硫酸铜相同的加速作用
D.硫酸铜的量越多,产生氢气的速率肯定越快
9.(2022•广东佛山二模)常温下,向加有100mL水的隔热容器中分别加入0.10mol镁粉、0.50mol铁粉及不同物质的量的氯化钠粉末,不断搅拌,实验时分别记录反应过程中0~15min时温度升高的幅度(参见图),下列说法错误的是( )。
A.NaCl的用量不必大于0.125mol原因是再加入NaCl反而会降低反应速率
B.如果在实验中加入了0.060molNaCl,则第15min时混合物的温度接近于42℃
C.铁粉、NaCl能使反应速率增加,原因是镁粉、铁粉与NaCl的水溶液构成了原电池
D.在其它条件不变下,如果把0.10mol镁粉改成等量的镁条,当加入0.075molNaCl时,纵坐标数值会小于50
10.(河北省“五个一名校联盟”2022届高三第一次诊断)某化学研究小组用中学实验常见的玻璃仪器完成了在常压、酒精灯加热条件下的合成氨反应装置设计。实验装置和药品如下图所示,下列说法错误的是( )。
(已知:NaNO2+NH4ClNaCl+N2↑+2H2OΔH<0)
A.实验开始后,应先点燃酒精灯,预热催化剂1~2分钟再通入反应气体
B.在通风橱中进行该反应,若稀硫酸和锌粒产生的H2足够多,能避免NH3性质检验时可能引起的倒吸
C.为避免尾气造成的环境污染,应将装置Ⅲ更换为装置IV
D.因NH4Cl和NaNO2的反应放热,故应将冰醋酸缓缓加入小广口瓶中
11.(2022·湖北襄阳一模)氧化铅(PbO)是黄色固体。实验室用草酸在浓硫酸作用下分解制备CO,其原理为H2C2O4CO↑+CO2↑+H2O。某学习小组设计实验探究CO还原氧化铅并检验氧化产物的装置如图所示(已知CO能使银氨溶液产生黑色沉淀)。下列说法正确的是( )。
A.装置②③⑤⑥中的试剂依次为氢氧化钠溶液、碱石灰、银氨溶液、澄清石灰水
B.实验时,先点燃装置①处酒精灯,等装置⑥中有明显现象且产生连续气泡后再点燃装置④处酒精灯
C.实验完毕时,先熄灭装置①处酒精灯,再熄灭装置④处酒精灯
D.尾气处理装置可选用盛NaOH溶液的洗气瓶
12.(2022~2023学年河北保定上学期期中)实验室探究SO2与Fe(NO3)3溶液反应的原理,装置如下图,实验中Y装置产生白色沉淀。下列说法不正确的是( )。
A.滴加浓硫酸之前应进行的操作是打开弹簧夹,通入一段时间N2
B.Y中产生的白色沉淀是BaSO4或BaSO3
C.产生白色沉淀的原因可能是在酸性条件下SO2与NO3- 反应生成了SO42-
D.若将Fe(NO3)3换成FeCl3,Y中也能产生白色沉淀,说明Fe3+也能将SO2氧化
13.(2022·湖南醴陵一模)对FeCl3溶液与KI溶液的反应进行探究。关于实验的分析和结论不正确的是( )。
序号
实验操作
实验现象
①
取2mL0.1mol/L KI溶液于试管中,滴加0.1mol/L FeCl3溶液3滴,振荡,充分反应
溶液呈深棕黄色
②
将溶液均分后置于试管1和试管2中
向试管1中滴加2滴0.1mol/L KSCN溶液
溶液显红色
向试管2中加入1mL CCl4,充分振荡、静置
溶液分层,上层为浅棕黄色,下层为紫色
③
取试管2的上层液体置于试管3中,滴加2滴0.1mol/L KSCN溶液
溶液微弱变红
A.FeCl3与KI发生了氧化还原反应,有I2生成
B.试管1中溶液显红色证明FeCl3与KI的反应具有可逆性
C.试管3中红色比试管1中浅是平衡移动的结果
D.试管2中上层溶液变为浅棕黄色是平衡移动的结果
14.(2022•上海松江区模拟)某学生对SO2与漂粉精的反应进行实验探究,下列叙述错误的是( )。
操作
现象
①取4g漂粉精固体,加入100mL水
部分固体溶解,溶液略有颜色
②过滤,测漂粉精溶液的pH
pH试纸先变蓝,最后褪色
③
液面上方出现白雾;稍后,出现浑浊,溶液变为黄绿色;最终,产生大量白色沉淀,黄绿色褪去
A.Cl2和Ca(OH)2制取漂粉精的化学方程式是:2Cl2+2Ca(OH)2CaCl2+Ca(ClO)2+2H2O
B.pH试纸颜色的变化说明漂粉精溶液具有碱性、漂白性
C.液面上方出现白雾,白雾中一定只含HCl
D.最后,产生大量白色沉淀,黄绿色褪去,推测白色沉淀主要是CaSO4
15.(2022~2023湖南湘潭高三11月期中)实验室制备氯苯的反应原理和装置如下图所示,关于实验操作或叙述不正确的是( )。
已知:把干燥的氯气通入装有干燥苯的反应器A中(内有少量FeCl3),加热维持反应温度在40~60℃为宜,温度过高会生成二氯苯。
A.FeCl3在此反应中作催化剂
B.装置A应选择酒精灯加热
C.冷凝管中冷水应从b口流入a口流出
D.B出口气体中含有HCl、苯蒸气、氯气
16.(湖北省安陆市2022届高三上学期期末)习主席在2020年新年贺词中强调“5G商用加速推出,凝结着新时代奋斗者的心血和汗水,彰显了不同凡响的中国风采、中国力量”,制造芯片用到高纯硅,用SiHCl3与过量H2在1100~1200℃反应制备高纯硅的装置如下图所示(热源及夹持装置略去)。
已知:SiHCl3遇水H2O强烈水解,在空气中易自燃。下列说法错误的是( )。
A.装置B中的试剂是浓硫酸
B.实验时先打开装置C中分液漏斗的旋塞
C.装置C中的烧瓶需要加热,其目的是使滴入烧瓶中的SiHCl3气化
D.装置D不能采用普通玻璃管的原因是在反应温度下,普通玻璃管会软化
17.(河南省鹤壁市2022届高三上学期第一次模拟)由AlCl3溶液制备AlCl3·6H2O的装置如下图,下列说法错误的是( )。
A.通入HCl的作用是抑制AlCl3水解和降低AlCl3溶解度,使其以AlCl3·6H2O晶体形式析出
B.抽滤后洗涤时,合适的洗涤剂是饱和氯化铝溶液
C.将AlCl3·6H2O加热脱水,即可得到无水AlCl3
D.为得到纯净的AlCl3·6H2O,宜采用的干燥方式是用滤纸吸干
18.(黑龙江齐齐哈尔2022届高三下学期教学质量检测)某小组设计如图装置,用Ca与H2反应制取氢化钙(CaH2)。下列有关该实验的说法不正确的是( )。
A.甲中若将稀盐酸改为稀硫酸,装置乙中装NaOH溶液的洗气瓶可舍去
B.装置丁中碱石灰的作用是防止外界的水蒸气与二氧化碳进入
C.实验时应先通一段时间氢气,检验尾气纯度后再点燃酒精灯加热
D.取少量反应后固体与水反应,通过观察是否有气体产生来判断产物是否为CaH2
19.(山东省潍坊市2022届高三11月份模拟)氨基甲酸铵(H2NCOONH4)是常用的氨化剂之一。某研究小组利用反应原理:2NH3(g)+CO2(g)H2NCOONH4(s)ΔH<0制备氨基甲酸铵,其装置如图所示,已知:H2NCOONH4(s)白色固体,易分解、易水解。则下列观点不正确的是( )。
A.仪器1是恒压漏斗,该实验用于防倒吸
B.仪器2和仪器3都可以放置NaOH固体
C.为了完成实验,应在装置5和6之间,依次添加干燥装置和安全瓶
D.若反应初期观察到装置6内稀硫酸溶液中产生气泡,应控制旋塞,加大浓氨水的流速
20.(内蒙古通辽市2022届高三上学期第三次阶段考)实验室利用反应TiO2(s)+CCl4(g)TiCl4(g)+CO2(g),在无水无氧条件下,制取TiCl4装置如下图所示
有关物质的性质如下表
物质
熔点/℃
沸点/℃
其他
CCl4
-23
76
与TiCl4互溶
TiCl4
-25
136
遇潮湿空气产生白雾
下列说法正确的是( )。
A.A和E分别盛装碱石灰和氢氧化钠溶液
B.点燃C处酒精灯后再往A中通入N2
C.TiCl4遇潮湿空气反应的化学方程式:TiCl4+3H2OH2TiO3+4HCl
D.分离D中的液态混合物,所采用操作的名称是萃取
21.(2022·四川德阳名校联盟高三上期末联考)实验室模拟氨催化氧化法制硝酸的装置如图所示。下列说法错误的是( )。
A.装置①、②、⑤依次盛装碱石灰、P2O5、NaOH溶液
B.装置③中产生红棕色气体
C.装置④中溶液可使紫色石蕊溶液变红,说明有HNO3生成
D.通空气的主要作用是鼓出氨气,空气可用N2代替
22.(宁夏石嘴山市2021~2022第一学期期中测试)已知MgCl2·6H2O在空气中加热时,失去部分结晶水,同时生成Mg(OH)Cl或MgO。实验室用MgCl2·6H2O制取无水MgCl2的部分装置(铁架台、酒精灯已略)如图所示:
下列有关说法错误的是( )。
A.循环物质甲为盐酸
B.装置b填充的可能是P2O5或CaCl2
C.装置a的分液漏斗中装有的试剂为浓硫酸,其作用为催化剂
D.装置d中与装置c直接相连的装置为干燥装置
23.(山东省聊城市2021~2022学年高三上学期期中)Cl2O是黄棕色有刺激性气味的气体,是一种强氧化剂,易溶于水且与水反应生成次氯酸,与有机物、还原剂接触或加热时会发生燃烧并爆炸。制取Cl2O的装置如图所示。
已知:Cl2O的熔点为-116℃,沸点为3.8℃;Cl2的沸点为-34.6℃;HgO+2Cl2HgCl2+Cl2O。下列说法中正确的是( )。
A.装置②③中盛装的试剂依次是饱和食盐水和浓硫酸
B.通入干燥空气的目的是将生成的Cl2O稀释,减小爆炸危险
C.从装置⑤中逸出气体的主要成分是Cl2O
D.装置④与⑤之间如果用橡胶管连接,不会导致橡胶管燃烧并爆炸
24.(湖北仙桃2021~2022学年上学期高三第二次检测)Mg与Br2反应可生成具有强吸水性的MgBr2,该反应剧烈且放出大量的热。实验室采用如图装置制备无水MgBr2。下列说法错误的是( )。
A.a为冷却水进水口
B.装置A的作用是吸收水蒸气和挥发出的溴蒸气
C.实验时需缓慢通入N2,防止反应过于剧烈
D.不能用干燥空气代替N2,因为副产物MgO会阻碍反应的进行
25.(辽宁省抚顺市2021~2022学年高三上学期期中)苯胺为无色液体,还原性强,易被氧化,有碱性,与酸反应生成盐,硝基苯与氢气制备苯胺(沸点为184℃)的反应原理如下:
NO2+3H2NH2+2H2O
某同学设计的制备实验装置(部分夹持装置省略)如图:
下列说法正确的是( )。
A.仅用上述装置图中仪器就可以完成该实验
B.用硝酸代替盐酸,反应速率更快,实验效果较好
C.点燃酒精灯前,打开K,先通一段时间的H2
D.三颈烧瓶内的反应结束后,关闭K,先在三颈烧瓶中加入浓硫酸后蒸馏
26.(2022~2023学年安徽芜湖高三11月模拟)某课外活动小组设计如图所示装置制取较多量乙酸乙酯。已知:①无水氯化钙可与乙醇形成难溶于水的CaCl2·6C2H5OH。②有关有机物的沸点:
试剂
乙醚
乙醇
乙酸
乙酸乙酯
沸点(℃)
347
78.5
118
77.1
下列说法正确的是( )。
A.装置中球形管既能冷凝蒸气又能防止倒吸
B.反应结束后大试管中的现象是:溶液分层,下层无色油状液体;上层溶液颜色变浅
C.从大试管中分离出的乙酸乙酯中还含有一定量的乙醇、乙醚和水,应先加入无水氯化钙,过滤分离出乙醇
D.最后加入无水硫酸钠,然后进行蒸馏,收集118℃左右的馏分,以得到较纯净的乙酸乙酯
27.(2022·宁夏西宁高三4月模拟)氯乙酸(CH2ClCOOH)是重要的分析试剂和有机合成中间体。一种制备氯乙酸的方法为CH3COOH+Cl2CH2ClCOOH+HCl,已知:PCl3易水解。学习小组用如图所示装置进行探究,下列说法正确的是( )。
A.试剂X、Y依次选用浓盐酸、MnO2
B.②的作用为除去Cl2中的HCl
C.③中反应后的液体经蒸馏可得氯乙酸
D.④中出现白色沉淀说明有HCl生成
28.(2022~2023学期江西上饶高三12月模拟)已知:①正丁醇沸点:117.2℃,正丁醛沸点:75.7℃;②CH3CH2CH2CH2OHCH3CH2CH2CHO。利用如图装置用正丁醇合成正丁醛,下列说法不正确的是( )。
A.为防止产物进一步氧化,应将适量Na2Cr2O7酸性溶液逐滴加入正丁醇中
B.当温度计1示数为90~95℃,温度计2示数在76℃左右时收集产物
C.向分馏出的馏出物中加入少量金属钠,可检验其中是否含有正丁醇
D.向分离所得的粗正丁醛中,加入CaCl2固体,过滤,蒸馏,可提纯正丁醛
29.(2022·陕西西安3月模拟)用图示装置制备补血剂甘氨酸亚铁[(H2NCH2COO)2Fe](易溶于水,难溶于乙醇)。已知:柠檬酸易溶于水和乙醇,有酸性和还原性,下列说法不正确的是( )。
A.先打开K1、K3排尽空气后关闭K3,打开K2,并向c中滴加NaOH溶液,加热
B.c中加入柠檬酸可调节溶液的pH,并防止Fe2+被氧化
C.c中反应的化学方程式为:2H2NCH2COOH+FeSO4+2NaOH(H2NCH2COO)2Fe+Na2SO4+2H2O
D.洗涤得到的甘氨酸亚铁所用的最佳试剂是柠檬酸溶液
30.(2022安徽江淮十校4月联考)从柠檬、橙子和柚子等水果的果皮中提取的精油90%以上是柠檬烯()。如图所示是从橙子皮中提取柠檬烯的蒸馏装置(夹持及加热装置略)。
提取柠檬烯的部分实验操作步骤如下:
(1)将1~2个橙子皮剪成碎片,投入乙装置中,加入约30mL水。
(2)打开弹簧夹。加热水蒸气发生器(甲装置)至水沸腾,当T形管的支管口处有大量水蒸气冒出时,打开冷凝水,关闭弹簧夹,水蒸气蒸馏开始进行,此时可观察到在馏出液的水面上有一层很薄的油层。
下列说法错误的是( )。
A.当馏出液无明显油珠、澄清透明时,说明蒸馏完成
B.蒸馏结束后,为防止倒吸,立即停止加热
C.长导管作安全管,平衡气压,防止由于导管堵塞引起爆炸
D.要得到柠檬烯,还需要用到的分离、提纯方法:萃取、分液、蒸馏
【新高考】2023年高考化学二轮题型精讲精练——专题28 性质探究类综合性实验题: 这是一份【新高考】2023年高考化学二轮题型精讲精练——专题28 性质探究类综合性实验题,文件包含新高考2023年高考化学二轮题型精讲精练专题28性质探究类综合性实验题学生版docx、新高考2023年高考化学二轮题型精讲精练专题28性质探究类综合性实验题教师版docx等2份试卷配套教学资源,其中试卷共27页, 欢迎下载使用。
【新高考】2023年高考化学二轮题型精讲精练——专题27 物质制备类综合性实验题(学生版): 这是一份【新高考】2023年高考化学二轮题型精讲精练——专题27 物质制备类综合性实验题(学生版),文件包含新高考2023年高考化学二轮题型精讲精练专题27物质制备类综合性实验题教师版docx、新高考2023年高考化学二轮题型精讲精练专题27物质制备类综合性实验题学生版docx等2份试卷配套教学资源,其中试卷共40页, 欢迎下载使用。
【新高考】2023年高考化学二轮题型精讲精练——专题26 定量测定类综合性实验题: 这是一份【新高考】2023年高考化学二轮题型精讲精练——专题26 定量测定类综合性实验题,文件包含新高考2023年高考化学二轮题型精讲精练专题26定量测定类综合性实验题教师版docx、新高考2023年高考化学二轮题型精讲精练专题26定量测定类综合性实验题学生版docx等2份试卷配套教学资源,其中试卷共45页, 欢迎下载使用。

