初中物理教科版八年级下册1 力精品复习课件ppt
展开章末复习提升
【教学目标】
1.认识力的作用效果,知道力的三要素,能用力的图示或示意图描述力.
2.认识弹力,知道弹簧测力计的原理,会使用弹簧测力计测量力的大小.
3.认识重力,知道重力的方向、重心、重力的施力物体,理解重力的大小与质量成正比,会用公式G=mg计算重力.
4.知道滑动摩擦、滚动摩擦和静摩擦的存在,培养学生初步的观察能力;知道在一般情况下,滚动摩擦比滑动摩擦小;知道影响滑动摩擦力大小的因素,知道增大或减小摩擦力的方法.
【教学方法】
1.归纳法:整合本章知识点之间存在的联系
2.观察法:观察弹簧测力计的构造,观察弹簧测力计的最大刻度和最小刻度.
3.实验法:会正确使用弹簧测力计探究影响摩擦力大小的因素.
4.讲练结合法:通过典型习题的讲练,帮助学生加深理解知识的内涵,熟悉解题方法与技巧.
【教具准备】
多媒体课件
【教学课时】
1课时
【巩固复习】
教师引导学生复习上一节内容,并讲解学生所做的课后作业(教师可针对性地挑选部分难题讲解),加强学生对知识的巩固.
【本章总结】
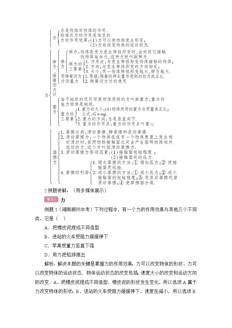
1.知识结构(用多媒体展示并总结)
2.例题讲解:(用多媒体展示)
力
例题1(湖南郴州中考)下列过程中,有一个力的作用效果与其他三个不同类,它是( )
A.把橡皮泥捏成不同造型
B.进站的火车受阻力缓缓停下
C.苹果受重力竖直下落
D.用力把铅球推出
解析:解决本题的关键是掌握力的作用效果:力可以改变物体的形状、力可以改变物体的运动状态.物体运动状态的改变包括:速度大小的改变和运动方向的改变.A、把橡皮泥捏成不同造型,橡皮泥的形状发生变化,所以选项A属于力改变物体的形状;B、进站的火车受阻力缓缓停下,速度在减小,所以选项B属于力改变物体的运动状态;C、苹果受重力竖直下落,苹果在重力作用下,速度越来越快,所以选项C属于力改变物体的运动状态;D、用力把铅球推出,铅球在重力作用下,运动速度和运动方向都在发生改变,所以选项D属于力改变物体的运动状态.
答案:A
例题2(浙江温州中考)“力的作用是相互的”,下列四种动物的运动情况主要不是利用这一原理的是( )
解析:A、水母向下喷水对水施加向下的力,同时水对水母施加向上的力使水母上升,故A不符合题意;B、鱿鱼向前喷水对水施加向前的力,同时水对鱿鱼施加向后的力使鱿鱼后退,故B不符合题意;C、金鱼因鳔充气而上浮利用的是物体的浮沉条件,不是利用"力的作用是相互的"这一原理,故C符合题意;D、企鹅向后划水对水施加向后的力,同时水对企鹅施加向前的力使企鹅前进,故D不符合题意.
答案:C
力的描述
例题3 如图所示实验,表示力的作用效果与( )
A.力的大小有关
B.力的方向有关
C.力的作用点有关
D.力的大小、方向和作用点都有关
解析:如图所示,因为力的作用效果与力的大小、方向、作用点有关;又因为受到力的方向不同,观察到物体运动的方向不同;所以表明力的作用效果与力的方向有关.故B正确;ACD错误.
答案:B
弹力、弹簧测力计
例题4 甲、乙、丙三位同学用同一个拉力器比试臂力,结果每个人都能把手臂撑直,则下列说法中正确的是()
A.甲的体重大,所用拉力大
B.乙的手臂粗,所用拉力大
C.丙的手臂长,所用拉力大
D.甲乙丙所用拉力一样大
解析:甲、乙、丙三位同学用同一个拉力器比试臂力,结果每个人都能把手臂撑直,但手臂长度不同时,拉力器的变形程度不同,手臂越长,拉力器形变越大,受到的拉力越大.
答案:C
例题5 为了研究受到拉力时弹簧长度的增加量与弹簧自身因素的关系,小华同学选用弹簧A、B、C、D和测力计进行实验.已知弹簧A、C由同种金属丝绕制而成,弹簧B、D由另一种金属丝绕制而成,A、B原来的长度均为10,C、D原来的长度均为10,且A、B、C、D的横截面积均相同.他将弹簧A、B、C、D的左端固定,并分别用水平向右的力通过测力计拉伸弹簧,它们的长度各自增加了Δl1、Δl2、Δl3、和Δl4,如图(a)、(b)、(c)、(d)所示.请仔细观察实验现象,归纳得出初步结论.
(1)分析比较图中(a)和(b)或(c)和(d)中的测力计示数、弹簧长度的增加量以及相关条件,可得_________________.
(2)分析比较图中(a)和(c)或(b)和(d)中的测力计示数、弹簧长度的增加量以及相关条件,可得:________________.
解析:比较图中的(a)、(b),可发现弹簧A、B原来的长度均为10,横截面积相同,读弹簧测力计示数知所受外力也相同,只有制成A、B的金属丝不同,造成这样一个结果:Δl1≠Δl2.比较(c)、(d)也可知Δl3≠Δl4,故有:不同材料制成的弹簧,原长与横截面积相同,在同样大小外力作用下,伸长长度不同.同理比较(a)、(c)或(b)、(d)时,可发现其他条件相同,只有原长不同的弹簧在同样大小外力作用下,伸长长度不同.
答案:(1)不同材料制成的弹簧,原长与横截面积相同,在同样大小外力作用下,伸长的长度不同;
(2)材料、横截面积相同的弹簧,原长不同,在同样大小外力作用下,伸长长度不同.
重力
例题6 2011年5月,法国科学家发现行星“葛利斯581d”较适合地球生命居住,且同一物体在"葛利斯581d"行星表面所受重力大小是在地球表面的两倍.设想宇航员从地球携带标有“100g”字样的方便面、天平和弹簧测力计飞至行星“葛利斯581d”,测得方便面的示数是( )(g=10N/kg)
A.天平示数为100g,弹簧测力计示数为1N
B.天平示数为100g,弹簧测力计示数为2N
C.天平示数为200g,弹簧测力计示数为1N
D.天平示数为200g,弹簧测力计示数为2N
解析:(1)因为物体的质量与其空间位置无关,所以在“葛利斯581d”行星上方便面的质量仍然为100g;物体在地球上受到的重力:G=mg=0.1kg×10N/kg=1N,∵“葛利斯581d”行星的重力是地球的2倍,∴在“葛利斯581d”行星受到的重力:2×1N=2N.
答案:B
例题7 (多选)一只啤酒瓶,在下列情况下一定受到摩擦力作用的是( )
A.静止放在粗糙水平桌面上时
B.沿粗糙斜面匀速下滑时
C.握在手中,瓶口朝上静止悬在空中时
D.放在匀速直线行驶的列车茶几上时
解析:A、静止放在粗糙水平桌面上时,没有相对运动.所以不存在摩擦力,故A错误.B、沿粗糙斜面匀速下滑时,发生相对运动,所以受到摩擦力,故B正确;C、瓶子被握在手中,瓶口朝上,根据瓶子所处的状态得出瓶子所受合力为0,在竖直方向上瓶子受重力,肯定还受手对它的静摩擦力.故C正确.D、放在匀速直线行驶的列车茶几上时,在水平方向没有发生相对运动,故不受摩擦力,故D错误.
答案:BC
例题8 (山东烟台中考)在研究摩擦力时,小明同学用一块各侧面光滑程度完全相同的木块,在同一水平桌面上进行了三次实验.如图所示,当用弹簧测力计水平拉木块做匀速直线运动时,弹簧测力计三次示数F1、F2、F3的大小关系为( )
A.F1=F2>F3
B.F1>F2>F3
C.F2>F1>F3
D.F1<F2=F3
解析:(1)因为摩擦力的大小跟压力大小和接触面的粗糙程度有关,而(a)(b)实验在压力大小和接触面的粗糙程度相同,因此F1=F2;改变了接触面积的大小,摩擦力不变.(2)(a)(c)实验在压力大小和接触面粗糙程度一定时,用滚动代替滑动,减小了摩擦力的大小,所以F1>F3.综合上面两种情况可得:F1=F2>F3.
答案:A
【课后作业】
完成练习册中本课时对应练习.
北师大版八年级下册一、力精品复习课件ppt: 这是一份北师大版八年级下册一、力精品复习课件ppt,共31页。PPT课件主要包含了本章知识结构,知识回顾,运动状态改变,运动状态,相互的,力的大小,作用点,三要素,力的图示与力的示意图,力的测量等内容,欢迎下载使用。
初中物理一、力完整版ppt课件: 这是一份初中物理一、力完整版ppt课件,文件包含第7章运动和力第1节力课件pptx、第7章运动和力第1节力教案doc、什么是力mp4、力改变物体的形状flv、力改变物体的运动状态mp4、力的作用是相互的mp4等6份课件配套教学资源,其中PPT共26页, 欢迎下载使用。
教科版八年级下册5 摩擦力完美版课件ppt: 这是一份教科版八年级下册5 摩擦力完美版课件ppt,文件包含第7章力第5节摩擦力课件pptx、第7章力第5节摩擦力教案doc、滑动摩擦力的大小与什么有关_标清mp4等3份课件配套教学资源,其中PPT共34页, 欢迎下载使用。

