









所属成套资源:冀教版信息技术八年级全册PPT课件+教学设计整套
- 2.2 创建补间动画 课件+教案 课件 4 次下载
- 2.3 创建补间动画 课件+教案 课件 5 次下载
- 2.5 创建补间动画 教案 教案 4 次下载
- 3.1 导演动画影片 教案 教案 4 次下载
- 3.2 导演动画影片 教案 教案 3 次下载
冀教版八年级全册第二课 创建补间动画优质ppt课件
展开
这是一份冀教版八年级全册第二课 创建补间动画优质ppt课件,文件包含24创建补间动画课件ppt、24创建补间动画教案doc等2份课件配套教学资源,其中PPT共18页, 欢迎下载使用。
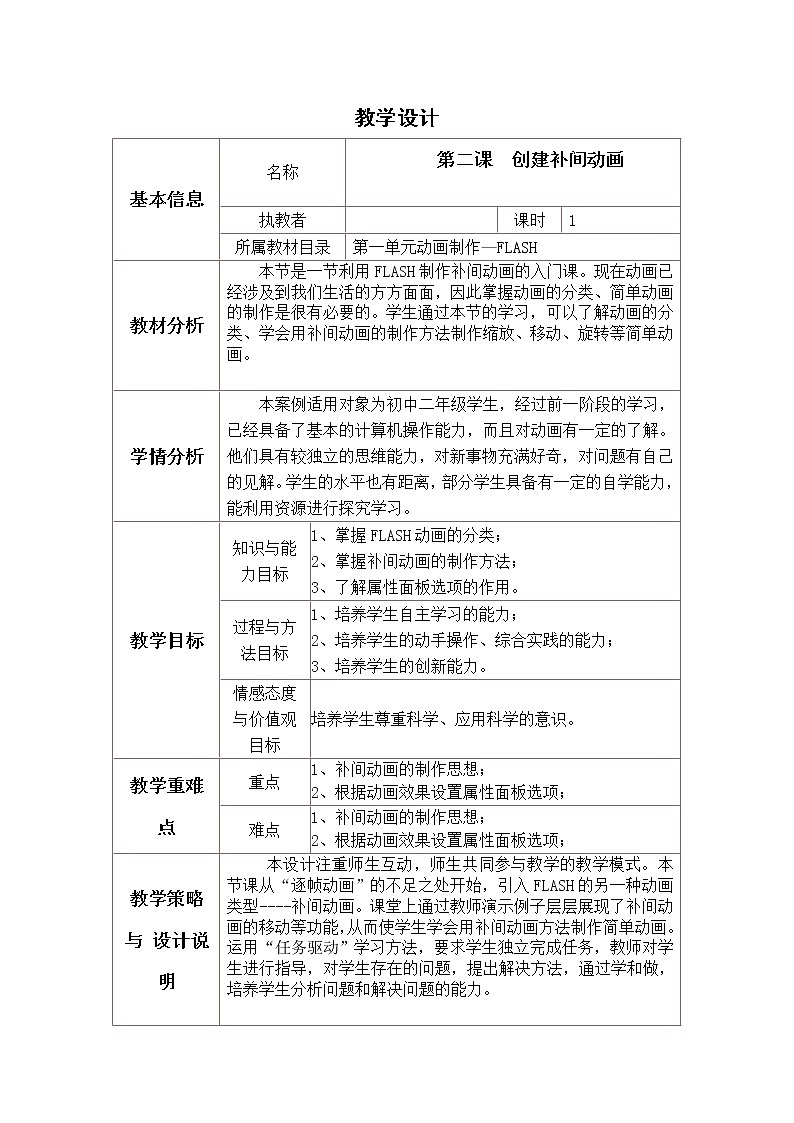
教学设计 基本信息名称第二课 创建补间动画 执教者 课时1所属教材目录第一单元动画制作—FLASH教材分析本节是一节利用FLASH制作补间动画的入门课。现在动画已经涉及到我们生活的方方面面,因此掌握动画的分类、简单动画的制作是很有必要的。学生通过本节的学习,可以了解动画的分类、学会用补间动画的制作方法制作缩放、移动、旋转等简单动画。 学情分析本案例适用对象为初中二年级学生,经过前一阶段的学习,已经具备了基本的计算机操作能力,而且对动画有一定的了解。他们具有较独立的思维能力,对新事物充满好奇,对问题有自己的见解。学生的水平也有距离,部分学生具备有一定的自学能力,能利用资源进行探究学习。教学目标知识与能力目标1、掌握FLASH动画的分类;
2、掌握补间动画的制作方法;
3、了解属性面板选项的作用。过程与方法目标1、培养学生自主学习的能力;
2、培养学生的动手操作、综合实践的能力;
3、培养学生的创新能力。情感态度与价值观目标培养学生尊重科学、应用科学的意识。教学重难点重点1、补间动画的制作思想;2、根据动画效果设置属性面板选项;难点1、补间动画的制作思想;2、根据动画效果设置属性面板选项;教学策略与 设计说明本设计注重师生互动,师生共同参与教学的教学模式。本节课从“逐帧动画”的不足之处开始,引入FLASH的另一种动画类型----补间动画。课堂上通过教师演示例子层层展现了补间动画的移动等功能,从而使学生学会用补间动画方法制作简单动画。运用“任务驱动”学习方法,要求学生独立完成任务,教师对学生进行指导,对学生存在的问题,提出解决方法,通过学和做,培养学生分析问题和解决问题的能力。 教学过程教学环节(注明每个环节预设的时间)教师活动学生活动设计意图 复习旧知(5分钟) 1、点评上次课的作业(表扬作品合符要求或具有创意的同学;指出并纠正学生作品普遍存在的不足。) 2、提问复习上次课的主要内容:“倒计时”和“种子发芽”动画的实现思路(每个关键帧放置不同的内容,形成了一个关键帧序列,按一定的时间顺序播放,形成了动画。这种动画制作方法称为逐帧法,所制作出的动画称为逐帧动画。) 1、学生观看动画作品,学生之间相互学习; 2、积极回想“倒计时”和“种子发芽”动画的制作思想,回答教师的问题1、让学生了解自己及其他同学的作业情况,通过对比,互相学习、互相促进。 2、通过提问,检查学生对上节课的知识的掌握情况。引入新知(3分钟) 运用“讲解法”,结合图片,讲授新知识:1、总结逐帧动画的不足:(由于要在每个关键帧放置不同的内容,制作过程比较繁琐,生成的动画比较大。) 2、提问为什么Flash还能博得众人青睐,引出原因——补间动画。 3、FLASH动画分类:逐帧动画;补间动画。) 2、提问为什么Flash还能博得众人青睐,引出原因——补间动画。 3、FLASH动画分类:逐帧动画;补间动画。 认真听讲,积极参与到新知识的学习中去。 从“逐帧动画”的不足之处开始,引入补间动画,吸引学生学习探究的兴趣。 欣赏作品学习新知(5分钟) 1、补间动画欣赏。 2、总结补间动画的优点:(制作各种动画效果轻而易举,不再像逐帧动画那样需要在每一个关键帧设置不同的内容。) 3、介绍补间动画的类型:动作补间动画和形状补间动画 1、认真观看操作步骤,进一步了解渐变动画的特点。 2、认真听课、了解补间动画的类型。 3、明确本节课学习的主要内容是制作补间动画。 欣赏作品,介绍知识,在轻松的氛围下学习知识。 教师示范 总结方法(15分钟) 1、演示制作“魔幻变形”的形状补间动画,步骤如下:(1)分别在第1、30、60、90帧处插入关键帧,并绘制鸡、兔、羊、马几种动物图形。(2)分别单击关键帧在属性面板中选择“补间—形状”,测试动画效果。(3)分别在第1、60关键帧处选择“修改—形状—添加提示”,添加提示点,连续几次操作添加多个提示点观察动画效果是否变得更加流畅。2、演示制作“跑动的小孩”的动作补间动画,步骤如下:(1)设置背景; (2)选择“插入——新建元件”创建“跑动的小孩”的影片剪辑后,在该影片剪辑里创建小孩跑动的动画。(3)新建一个图层,命名为“腿的运动”,绘制小孩的腿,在第2帧插入关键帧,调整腿的位置,使第1帧与第2帧产生两腿交替跑动的效果。(4)将“跑动的小孩”影片剪辑拖动到主场景的“小孩”图层,并在某一帧插入关键帧,改变影片剪辑的位置,设置属性,再单击开始帧,在属性面板上单击“补间”旁边的“小三角”,在弹出的菜单中选择“动作”,建立动作补间动画。 3、提问补间动画所形成的时间轴的特点。 4、总结补间动画所形成的时间轴的特点:(补间动画是采用了一种独特的过渡变形技术,在动画制作时只需要做出第一帧与最后一帧的内容,中间帧的动画过程flash会自动为您完成。) 1、认真听讲,认真观看教师的操作步骤,掌握每一个步骤的作用。 2、认真观察时间轴,独立思考,积极回答教师的问题。 3、认真听教师总结。 1、 通过教师的演示,使学生学会补间动画的制作方法。 2、 培养学生的观察能力,独立思考的能力。 模仿练习发现问题(15分钟) 1、提出任务:做一架纸飞机从左上角向右下角俯冲的移动动画渐变。 2、巡视检查学生的操作情况,纠错并示范。 3、提出制作动作补间动画的三个必要条件
(1)至少存在两个关键帧;
(2)在关键帧中包含必要的实体、组合体、文字等;
(3)设定动作补间的动画过渡。 1、学生独立操作计算机,完成任务。 2、遇到问题及时向教师请教,或者和同学讨论,寻找解决的方法。 3、认真听教师总结。 培养学生独立思考、自主学习的能力、独立操作的能力。 课堂小结2分钟(1)FLASH动画的分类; (2)补间动画的制作只须改变关键帧的状态,中间过程会自动生成; (3)制作动作补间动画时的对象必须群组; (4)制作较复杂的动画时可将动画细分,逐步完成。 布置作业1分钟未完成作品的同学课后自己完成,下节课交作品。板书设计第二课 创建补间动画一、FLASH动画分类:逐帧动画、补间动画二、补间动画与逐帧动画具有的优点三、补间动画制作过程中的要点 (1)至少存在两个关键帧;(2)在关键帧中包含必要的实体、组合体、文字等;四、作业:制作飞机俯冲的动作补间动画教学反思本课在开始通过把这次课要学习的动画与前面学过的动画做比较,既复习了旧知识,又成功吸引学生的注意力,培养学生解决问题的能力。在制作中需反复强调制作动作补间的对象必须是元件,换句话说,必须是组合图形,不能像形状补间的对象是分离图形学生对元件的概念不太清楚,应以后的课堂的教学中注重强调形状补间和动作补间的区别。
相关课件
这是一份冀教版八年级全册第二课 创建补间动画公开课课件ppt,文件包含23创建补间动画课件ppt、23创建补间动画教案doc等2份课件配套教学资源,其中PPT共16页, 欢迎下载使用。
这是一份初中信息技术冀教版八年级全册第二课 创建补间动画优秀ppt课件,文件包含22创建补间动画课件ppt、22创建补间动画教案doc等2份课件配套教学资源,其中PPT共13页, 欢迎下载使用。
这是一份初中信息技术冀教版八年级全册第一单元 动画制作——Flash第二课 创建补间动画优秀ppt课件,文件包含21创建补间动画课件ppt、21创建补间动画教案doc等2份课件配套教学资源,其中PPT共18页, 欢迎下载使用。