


所属成套资源:全套沪教版高中生物必修1课时作业含答案
高中生物沪科版 (2019)必修1《分子与细胞》第三节 细胞衰老是自然的生理过程当堂检测题
展开
这是一份高中生物沪科版 (2019)必修1《分子与细胞》第三节 细胞衰老是自然的生理过程当堂检测题,共13页。试卷主要包含了如图表示线粒体的两种分裂方式等内容,欢迎下载使用。
1.人体细胞中的染色体DNA会随着复制次数增加而逐渐缩短。在生殖系细胞中存在端粒酶(由RNA和蛋白质形成的复合体),能够将变短的DNA末端重新加长。端粒酶作用机理如图所示。下列相关叙述不正确的是( )
A.原核细胞中不会含有端粒
B.端粒酶中的蛋白质能够催化染色体DNA的合成
C.人体生殖系细胞以外的其他细胞不含端粒酶基因
D.细胞衰老与染色体DNA随复制次数增加而缩短有关
2.人到了一定年龄会出现白头发,且随着年龄增长白头发会越来越多,与该现象最密切相关的细胞生命历程是( )
A.细胞坏死B.细胞癌变
C.细胞凋亡D.细胞衰老
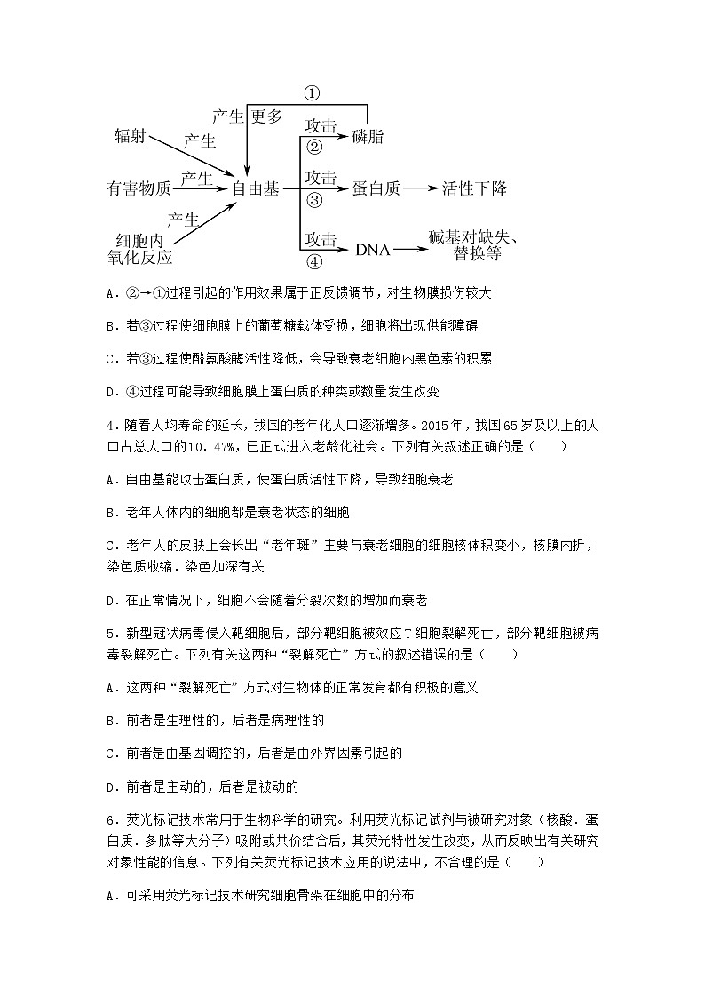
3.自由基学说是一种细胞衰老假说,下图是自由基学说示意图,有关叙述错误的是( )
A.②→①过程引起的作用效果属于正反馈调节,对生物膜损伤较大
B.若③过程使细胞膜上的葡萄糖载体受损,细胞将出现供能障碍
C.若③过程使酪氨酸酶活性降低,会导致衰老细胞内黑色素的积累
D.④过程可能导致细胞膜上蛋白质的种类或数量发生改变
4.随着人均寿命的延长,我国的老年化人口逐渐增多。2015年,我国65岁及以上的人口占总人口的10.47%,已正式进入老龄化社会。下列有关叙述正确的是( )
A.自由基能攻击蛋白质,使蛋白质活性下降,导致细胞衰老
B.老年人体内的细胞都是衰老状态的细胞
C.老年人的皮肤上会长出“老年斑”主要与衰老细胞的细胞核体积变小,核膜内折,染色质收缩.染色加深有关
D.在正常情况下,细胞不会随着分裂次数的增加而衰老
5.新型冠状病毒侵入靶细胞后,部分靶细胞被效应T细胞裂解死亡,部分靶细胞被病毒裂解死亡。下列有关这两种“裂解死亡”方式的叙述错误的是( )
A.这两种“裂解死亡”方式对生物体的正常发育都有积极的意义
B.前者是生理性的,后者是病理性的
C.前者是由基因调控的,后者是由外界因素引起的
D.前者是主动的,后者是被动的
6.荧光标记技术常用于生物科学的研究。利用荧光标记试剂与被研究对象(核酸.蛋白质.多肽等大分子)吸附或共价结合后,其荧光特性发生改变,从而反映出有关研究对象性能的信息。下列有关荧光标记技术应用的说法中,不合理的是( )
A.可采用荧光标记技术研究细胞骨架在细胞中的分布
B.可用荧光标记的亮氨酸研究分泌蛋白的合成和运输
C.可采用荧光标记技术研究基因在染色体上的位置
D.可采用荧光标记技术研究染色体上端粒的数目
7.如图表示线粒体的两种分裂方式:中区分裂和外围分裂,前者是正常线粒体的分裂方式,当线粒体受损时就会发生外围分裂,是发生线粒体自噬的前兆。下列分析错误的是( )
A.线粒体的两种分裂方式可存在于同一细胞中
B.线粒体的两种分裂均依赖于生物膜的选择透过性
C.外围分裂形成的较小线粒体可能因mtDNA减少而不正常
D.外围分裂的线粒体周围有溶酶体存在,参与线粒体自噬过程
8.生物体的衰老过程是机体的组织细胞不断产生自由基并积累的结果,自由基具有氧化性,会引起DNA损伤可能导致基因突变,自由基还会攻击蛋白质,使蛋白质活性下降。佛山特产黑桑葚中含有多种抗氧化成分,包括大量的花青素.维生素E等,所以黑桑葚具有一定的抗衰老作用。下列相关说法正确的是( )
A.自由基引起DNA损伤会影响DNA复制,但不会改变遗传信息
B.自由基攻击蛋白质,可能引起蛋白质的空间结构发生改变
C.自由基通过氧化花青素产生延缓细胞衰老的物质来抗衰老
D.叶绿素.花青素等色素位于细胞内的叶绿体中
9.端粒是由短的串联重复序列DNA组成的染色体端部特化结构,其长度与细胞增殖能力紧密相关。端粒酶则可以利用RNA作为模板,利用其反转录酶的特性来维持端粒的长度。根据以上信息推测下列细胞中不能侦测到端粒酶活性的是( )
A.生殖细胞B.癌细胞C.胚胎干细胞D.浆细胞
10.下列关于细胞衰老的叙述,不合理的是( )
A.在多细胞生物体中,细胞的普遍衰老导致个体的衰老,但细胞衰老不等同于个体的衰老
B.衰老的细胞水分减少,体积变小,但细胞核的体积增大,核膜内折
C.毛囊中的黑色素细胞衰老时,细胞中的酪氨酸酶不能合成,导致头发变白
D.“老年斑”的出现表明细胞膜通透性降低
11.铁死亡是近年来发现的一种程序性细胞死亡新形式,其本质是线粒体内铁离子积累引发脂质过氧化物蓄积导致线粒体损伤。下列分析错误的是( )
A.减少细胞内铁离子含量可延缓细胞死亡
B.人的红细胞寿命较短可能与铁死亡机制有关
C.铁死亡是由基因调控的细胞死亡方式
D.铁离子积累会导致细胞结构和功能的改变
12.凋亡细胞被吞噬细胞清除的过程称为胞葬作用,凋亡细胞通过分泌“寻我”分子主动募集吞噬细胞,随后通过“噬我”分子被吞噬细胞识别。磷脂酰丝氨酸(PS)是最重要的“噬我”分子。正常情况下,PS分布于细胞膜内,细胞发生凋亡时,PS外翻至细胞膜外,成为“噬我”分子,可直接与吞噬细胞表面的胞葬受体结合,引发吞噬细胞的细胞骨架重组,完成凋亡细胞的吞入.消化。下列有关说法错误的是( )
A.PS在细胞膜两侧的分布情况对完成胞葬作用具有重要意义
B.PS能够外翻至细胞膜外体现了细胞膜的结构特性,即具有一定的流动性
C.凋亡细胞与吞噬细胞的识别.结合体现了细胞膜具有实现细胞间信息交流的功能
D.胞葬作用依赖凋亡细胞中的溶酶体完成凋亡细胞的清除
13.秀丽隐杆线虫是多细胞真核生物,其整个身体呈透明状,在发育成熟过程中有一百多个细胞通过细胞凋亡的方式被去除,其成虫有近千个体细胞。下列叙述错误的是( )
A.秀丽隐杆线虫肉通体透明,体细胞数目较少,便于细胞凋亡的研究
B.与秀丽隐杆线虫相比,单细胞的变形虫研究细胞凋亡机制效果更好
C.秀丽隐杆线虫的细胞凋亡受到严格的由遗传机制决定的程序性调控
D.秀丽隐杆线虫的细胞在其凋亡的过程中存在着核酸和蛋白质的变化
14.人体内β-淀粉样蛋白在脑脊液积累可诱发老年痴呆,其合成离不开内质网等细胞器。内质网对细胞损伤因素(如缺氧)极为敏感,当细胞受到损伤因素作用时,内质网腔内出现错误折叠蛋白和未折叠蛋白聚集等现象,称为内质网应激(ERS)。内质网功能持续紊乱,并最终启动该细胞的凋亡程序。肿瘤细胞有ERS保护机制,可促进未折叠蛋白的正常折叠.加速错误折叠蛋白降解。下列叙述错误的是( )
A.肿瘤细胞的ERS保护机制可能使其对缺氧环境变敏感
B.β-淀粉样蛋白的分泌过程与细胞膜的流动性有关
C.抑制相关细胞高尔基体的功能有可能缓解老年痴呆症状
D.内质网功能紊乱会加快细胞凋亡,这与基因表达有关
15.下列关于染色体上DNA的叙述,错误的是( )
A.DNA分子由两条反向平行的链组成,每条链都有一个游离的磷酸基团
B.脱氧核糖和磷酸交替连接,排列在外侧,构成了DNA的基本骨架
C.每个DNA分子都有一个端粒DNA序列,在每次细胞分裂后会缩短一截
D.每个DNA分子中A+T的量不一定等于G+C的量
16.科学家为了探究影响细胞衰老的年龄因素,进行了如下实验。实验一:在相同条件下, 分别单独培养胎儿.中年人.老年人的肺成纤维细胞,增殖代数分别为50.20.2~4 。实验二:将年轻人的肺成纤维细胞去核后与老年人的细胞核融合,细胞几乎不分裂;将老年人的肺成纤维细胞去核后与年轻人的细胞核融合,细胞分裂旺盛。下列叙述,错误的是( )
A.老年人的细胞增殖能力会受细胞核染色质收缩的影响
B.细胞增殖能力与个体的年龄和细胞分裂次数密切相关
C.老年人肺成纤维细胞代谢速率减慢与酶活性降低有关
D.由上述实验可推测肺成纤维细胞的分裂与细胞质无关
17.“不知明镜里,何处得秋霜”生动地描述了岁月催人老的自然现象。随着年龄的增长,头发会逐渐变白,手.面部皮肤上出现“老年斑”,还会出现皮肤干燥.皱纹增多.行动迟缓等情况。下列有关叙述正确的是( )
A.“老年斑”是衰老细胞中黑色素沉积导致的
B.头发变白是因为细胞中呼吸酶活性降低所致
C.行动迟缓与酶活性降低及代谢速率下降有关
D.皮肤干燥.皱纹增多与细胞保水能力上升有关
18.为研究毒品海洛因的危害,将受孕7天的大鼠按下表随机分组进行实验,结果如下表:
下列分析不合理的是( )
A.低剂量海洛因即可严重影响胚胎的正常发育
B.对照组胚胎的发育过程中不会出现细胞凋亡的现象
C.孕妇若吸食海洛因会增加造成子女智力障碍的风险
D.海洛因促进Bax蛋白含量上升,脑细胞凋亡程度增加
参考答案与试题解析
1.【答案】C
【解析】
2.【答案】D
【解析】
衰老细胞的特征:细胞内水分减少,细胞萎缩,体积变小,但细胞核体积增大,染色质固缩,染色加深;细胞膜通透性功能改变,物质运输功能降低;细胞色素随着细胞衰老逐渐累积;有些酶的活性降低;呼吸速度减慢,新陈代谢减慢。
解答:
人到一定年龄就会出现白头发,并且随着年龄的增长,白头发往往越来越多。这是因为催化黑色素合成的酶的活性降低,即细胞衰老的缘故,D正确,ABC错误。
故选D。
3.【答案】C
【解析】
据图分析可知,辐射.有害物质.细胞内氧化反应都能产生自由基,自由基产生后会攻击磷脂.蛋白质和DNA,其中攻击磷脂会导致产生过更多的自由基;攻击蛋白质会导致蛋白质活性降低;攻击DNA分子,导致DNA分子中碱基对缺失.替换等。
解答:
A.自由基通过②过程攻击磷脂后,会通过①过程产生过多的自由基,属于正反馈调节,而磷脂是细胞膜的主要成分之一,因此对生物膜损伤较大,A正确;
B.若③过程使细胞膜上的葡萄糖载体受损,则葡萄糖进入细胞将减少,导致细胞出现供能障碍,B正确;
C.若③过程使酪氨酸酶活性降低,则黑色素合成将减少,C错误;
D.④过程导致DNA分子中碱基对发生了缺失.替换等,则该DNA分子控制合成的蛋白质可能发生改变,因此可能导致细胞膜上蛋白质的种类或数量发生改变,D正确。
故选C。
4.【答案】A
【解析】
5.【答案】A
【解析】
细胞凋亡是由基因所决定的细胞自动结束生命的过程。又称细胞编程性死亡,属正常死亡。细胞坏死:不利因素引起的非正常死亡。
解答:
A.前者是细胞凋亡,后者是由病毒导致的坏死,正常的细胞凋亡对人体是有益的,而细胞死亡对于机体是不利的,A错误;
B.前者是细胞凋亡,后者是病毒导致的细胞坏死,故前者是生理性的,后者是病理性的,B正确;
C.前者是细胞凋亡,后者是病毒导致的细胞坏死,故前者是由基因调控的,后者是由外界因素引起的,C正确;
D.细胞凋亡是由基因决定的细胞的编程性死亡,是主动过程,而细胞坏死是被动的过程,D正确。
故选A。
6.【答案】B
【解析】
7.【答案】B
【解析】
生物膜的结构特性:一定的流动性
生物膜的功能特性:选择透过性
解答:
A.在一个细胞中可能发生两种方式的线粒体分裂,与细胞内线粒体的健康状况有关,A正确;
B.线粒体的分裂与生物膜的流动性有关,B错误;
C.从图示可以看出,外围分裂形成的较小的线粒体中mtDNA含量减少,这可能是其不正常的原因,C正确;
D.由题意可知,外围分裂是线粒体自噬的前兆,而线粒体的自噬与溶酶体有关,因此外围分裂的线粒体周围有溶酶体存在,参与线粒体自噬过程, D正确。
故选B。
8.【答案】B
【解析】
9.【答案】D
【解析】
根据题意,端粒与细胞增殖能力紧密相关,故要侦测到端粒酶活性,应该在能增殖的细胞中侦测。
解答:
A.原始生殖细胞有增殖能力,可以侦测到端粒酶活性,A不符合题意;
B.癌细胞有无限增殖的特点,可以侦测到端粒酶活性,B不符合题意;
C.胚胎干细胞有很强的增殖分化能力,可以侦测到端粒酶活性,C不符合题意;
D.浆细胞是高度分化的细胞,不再分裂,故不能侦测到端粒酶活性,D符合题意。
故选D。
10.【答案】C
【解析】
11.【答案】B
【解析】
细胞凋亡是由基因决定的细胞编程性死亡的过程。细胞凋亡是生物体正常的生命历程,对生物体是有利的,而且细胞凋亡贯穿于整个生命历程。细胞凋亡是生物体正常发育的基础.能维持组织细胞数目的相对稳定.是机体的一种自我保护机制。在成熟的生物体内,细胞的自然更新.被病原体感染的细胞的清除,是通过细胞凋亡完成的。
解答:
A.根据题意“线粒体内铁离子积累引发脂质过氧化物蓄积导致线粒体损伤”可知,减少细胞内铁离子含量可延缓细胞死亡,A正确;
B.人的红细胞没有线粒体,因此不会导致线粒体内铁离子积累引发脂质过氧化物蓄积导致线粒体损伤,进而使细胞死亡,B错误;
C.铁死亡是近年来发现的一种程序性细胞死亡新形式,受基因的控制,C正确;
D.根据题意“线粒体内铁离子积累引发脂质过氧化物蓄积导致线粒体损伤”,因此铁离子积累会导致细胞结构和功能的改变,D正确。
故选B。
12.【答案】D
【解析】本题主要考查细胞膜的特性.功能以及信息获取能力。根据题意可知,PS外翻至细胞膜外时即成为“噬我”分子,进而引发胞葬作用,所以PS在细胞膜两侧的分布情况对完成胞葬作用具有重要意义,A正确;PS外翻至细胞膜外表明PS可以运动,体现了细胞膜具有一定的流动性,B正确;凋亡细胞与吞噬细胞的识别和结合依赖细胞膜上信息分子和受体的识别和结合,体现了细胞膜实现细胞间信息交流的功能,C正确;胞葬作用依赖吞噬细胞中的溶酶体完成凋亡细胞的清除,而不是凋亡细胞中的溶酶体,D错误。
13.【答案】B
【解析】
胞凋亡是由基因决定的细胞自动结束生命的过程,属于正常的生命现象,对生物体有利,据此分析作答。
解答:
A.秀丽隐杆线虫因通体透明,体细胞数目恒定,特定细胞位置固定等,使它成为研究个体发育的良好模式生物,便于细胞凋亡的研究,A正确;
B.单细胞原核生物结构简单,细胞凋亡等同于个体凋亡(不便与研究细胞凋亡机制),而秀丽隐杆线虫属于多细胞真核生物,其细胞凋亡不同于个体凋亡,因此用单细胞原核生物研究细胞凋亡机制比秀丽隐杆线虫效果更差,B错误;
C.细胞凋亡受到严格的由遗传机制决定的程序性调控,是细胞的编程性死亡,C正确;
D.细胞凋亡是细胞的编程性死亡,该过程中有基因的选择性表达,故存在着核酸和蛋白质的变化,D正确。
故选B。
14.【答案】A
【解析】
细胞凋亡由基因控制的细胞自主的有序的死亡。内质网是蛋白质等大分子物质合成.加工场所和运输通道。
解答:
A.内质网对细胞损伤因素(如缺氧)极为敏感,当细胞受到损伤因素作用时,内质网腔内出现错误折叠蛋白和未折叠蛋白聚集等现象,肿瘤细胞的ERS机制可促进未折叠蛋白的正常折叠.加速错误折叠蛋白降解,使其对缺氧环境变得不敏感,A正确;
B.β-淀粉样蛋白的分泌过程属于胞吐,与细胞膜的流动性有关,B正确;
C.抑制相关细胞内质网的功能有可能缓解老年痴呆症状等,C错误;
D.由题意可知,内质网功能持续紊乱,并最终启动该细胞的凋亡程序,这与控制细胞凋亡基因的表达有关,D正确。
故选A。
15.【答案】C
【解析】
端粒学说:每条染色体的两端都有一段特殊序列的DNA,称为端粒。端粒DNA序列在每次细胞分裂后会缩短一截。随着细胞分裂次数的增加,截短的部分会逐渐向内延伸。在端粒DNA序列被“截”短后,端粒内侧的正常基因的DNA序列就会受到损伤,结果使细胞活动渐趋异常。
解答:
A.染色体上的DNA分子由两条反向平行的脱氧核苷酸链盘旋而成的双螺旋结构,每条链都有一个游离的磷酸基团,A正确;
B.DNA分子中的脱氧核糖和磷酸交替连接,排列在外侧,构成基本骨架,碱基在外侧,B正确;
C.每条染色体的两端都有一个端粒DNA序列,在每次细胞分裂后会缩短一截,C错误;
D.每个双链DNA分子中,两条链上的碱基通过氢键连接成碱基对,遵循碱基互补配对原则,即A(腺嘌呤)=T(胸腺嘧啶),G(鸟嘌呤)=C(胞嘧啶),故A+T的量不一定等于G+C的量,D正确。
故选C。
16.【答案】D
【解析】
衰老细胞的特征:①细胞内的水分减少,细胞萎缩,体积变小;②细胞内多种酶的活性降低,呼吸速率减慢,新陈代谢速率减慢;③细胞内的色素逐渐积累,妨碍细胞内物质的交流和传递;④细胞膜通透性改变,使物质运输功能降低;⑤细胞核的体积增大,核膜内折,染色质收缩,染色加深。
解答:
A.老年人细胞的细胞核染色质收缩,影响有丝分裂中DNA分子的复制,从而影响细胞增殖,A正确;
B.由实验一可知胎儿的年龄小.细胞分裂次数少使得肺成纤维细胞增殖能力强,而老年人年龄大.细胞分裂次数多使得肺成纤维细胞增殖能力弱,故细胞增殖能力与个体的年龄和细胞分裂次数密切相关,B正确;
C.老年人细胞中酶活性降低,酶活性降低会导致酶促反应速率减慢,故代谢减弱,C正确;
D.由实验二可知,细胞核是决定细胞分裂的重要因素,但不能证明细胞质与细胞分裂无关,D错误。
故选D。
17.【答案】C
【解析】
18.【答案】B
【解析】
分析表格可知,本实验的自变量为海洛因的剂量,对照组为无海洛因的处理,因变量为大鼠的生理状况,主要包括活胚胎数/胚胎总数(%).脑畸形胚胎数/活胚胎数(%)和脑中促凋亡蛋白Bax含量(ug·L-l)等指标,据此分析作答。
解答:
A.据表分析,低剂量组的脑畸形胚胎数/活胚胎数(%)为33%,与对照相比(0)明显升高,故低剂量海洛因即可严重影响胚胎的正常发育,A正确;
B.细胞凋亡是由基因决定的细胞编程性死亡,是一种正常的生理现象,且据表可知,对照组的Bax含量为6.7,故对照组胚胎的发育过程中也会出现细胞凋亡,B错误;
C.据表格数据可知,海洛因处理组的活胚胎数降低,脑畸形胚胎数和脑细胞凋亡率均升高,故推测孕妇吸毒有造成子女智力障碍的风险,C正确;
D.Bax为脑中促凋亡蛋白,分析表格数据可知,与对照相比,海洛因处理组的Bax含量升高,故海洛因促进Bax含量提高会导致脑细胞凋亡,D正确。
故选B。
处理
检测项目
对照组
连续9天给与海洛因
低剂量组
中剂量组
高剂量组
活胚胎数/胚胎总数(%)
100
76
65
55
脑畸形胚胎数/胚胎总数(%)
0
33
55
79
脑中促凋亡蛋白Bax含量(Ug/L)
6.7
7.5
10.0
12.5
相关试卷
这是一份沪科版 (2019)第三节 细胞衰老是自然的生理过程课后作业题,共12页。试卷主要包含了下列对于动物细胞分化,美国华裔专家吴军教授研究认为,研究表明,激活某种蛋白激酶等内容,欢迎下载使用。
这是一份高中生物沪科版 (2019)必修1《分子与细胞》第三节 细胞衰老是自然的生理过程复习练习题,共12页。试卷主要包含了不属于细胞衰老特征的是,关于细胞衰老的正确理解是等内容,欢迎下载使用。
这是一份生物必修1《分子与细胞》第三节 细胞衰老是自然的生理过程随堂练习题,共13页。试卷主要包含了下列有关细胞分化,端粒酶由哪些成分组成,骨髓中存在的一类间充质干细胞,关于衰老细胞的描述,不正确的是等内容,欢迎下载使用。
