所属成套资源:全套沪教版高中生物必修1优选作业含答案
高中生物沪科版 (2019)必修1《分子与细胞》第三节 细胞衰老是自然的生理过程随堂练习题
展开
这是一份高中生物沪科版 (2019)必修1《分子与细胞》第三节 细胞衰老是自然的生理过程随堂练习题,共12页。试卷主要包含了细胞衰老与自由基攻击磷脂,如图表示线粒体的两种分裂方式等内容,欢迎下载使用。
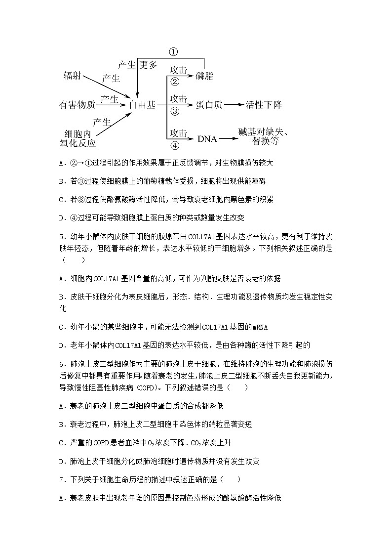
【名师】第三节细胞衰老是自然的生理过程-1优选练习一.单项选择1.下列关于染色体上DNA的叙述,错误的是( )A.DNA分子由两条反向平行的链组成,每条链都有一个游离的磷酸基团B.脱氧核糖和磷酸交替连接,排列在外侧,构成了DNA的基本骨架C.每个DNA分子都有一个端粒DNA序列,在每次细胞分裂后会缩短一截D.每个DNA分子中A+T的量不一定等于G+C的量2.细胞衰老与自由基攻击磷脂.蛋白质.DNA等有关,下列说法错误的是( )A.衰老细胞的生物膜遭受破坏,细胞膜的通透性发生改变B.衰老细胞中DNA损伤,可能发生基因突变C.衰老细胞中色素积累,黑色素增加D.衰老细胞中水分减少,细胞体积变小3.如图表示线粒体的两种分裂方式:中区分裂和外围分裂,前者是正常线粒体的分裂方式,当线粒体受损时就会发生外围分裂,是发生线粒体自噬的前兆。下列分析错误的是( )A.线粒体的两种分裂方式可存在于同一细胞中B.线粒体的两种分裂均依赖于生物膜的选择透过性C.外围分裂形成的较小线粒体可能因mtDNA减少而不正常D.外围分裂的线粒体周围有溶酶体存在,参与线粒体自噬过程4.自由基学说是一种细胞衰老假说,下图是自由基学说示意图,有关叙述错误的是( )A.②→①过程引起的作用效果属于正反馈调节,对生物膜损伤较大B.若③过程使细胞膜上的葡萄糖载体受损,细胞将出现供能障碍C.若③过程使酪氨酸酶活性降低,会导致衰老细胞内黑色素的积累D.④过程可能导致细胞膜上蛋白质的种类或数量发生改变5.幼年小鼠体内皮肤干细胞的胶原蛋白COL17A1基因表达水平较高,更有利于维持皮肤年轻态,但随着年龄的增长,表达水平较低的干细胞增多。下列相关叙述正确的是( )A.细胞内COL17A1基因含量的高低,可作为判断皮肤是否衰老的依据B.皮肤干细胞分化为表皮细胞后,形态.结构.生理功能及遗传物质均发生稳定性变化C.幼年小鼠的某些细胞中,可能无法检测到COL17A1基因的mRNAD.老年小鼠体内COL17A1基因的表达水平较低,是由各种酶的活性下降引起的6.肺泡上皮二型细胞作为主要的肺泡上皮干细胞,在维持肺泡的生理功能和肺泡损伤后修复中都具有重要作用。随着衰老的发生,肺泡上皮二型细胞不断丢失自我更新能力,导致慢性阻塞性肺疾病(COPD)。下列叙述错误的是( )A.衰老的肺泡上皮二型细胞中蛋白质的合成都降低B.衰老过程中,肺泡上皮二型细胞中染色体的端粒显著变短C.严重的COPD患者血液中O2浓度下降.CO2浓度上升D.肺泡上皮干细胞分化成肺泡细胞时遗传物质并没有发生改变7.下列关于细胞生命历程的描述中叙述正确的是( )A.衰老皮肤中出现老年斑的原因是控制色素形成的酪氨酸酶活性降低B.细胞衰老后细胞核体积增大,细胞膜表面积与细胞体积的比值变小C.细胞癌变和细胞坏死都是相关基因中的遗传信息发生改变引起的D.高等植物体内未离体的体细胞具有全能性8.实验表明,正常人体细胞在体外适宜条件下培养,细胞也不能无限增殖下去,即使是机体中可以终生分裂的正常细胞,在体外适宜条件下培养时也有分裂次数的极限,而且细胞的分裂能力与个体年龄有关,例如,从40岁人体中获取的成纤维细胞在体外适宜条件下培养,也只能分裂40次左右而不是80次。下列相关叙述错误的是( )A.人体衰老的过程是组成人体的细胞普遍衰老的过程B.衰老的细胞内水分减少,色素沉积,细胞膜通透性增大C.体外培养细胞的增殖能力可在一定程度上反映细胞在体内的衰老状况D.自由基攻击蛋白质使蛋白质活性下降可能会导致细胞衰老9.研究发现,衰老的线粒体内能量生成减少并会向细胞内其他结构发出健康状况不佳的信号,从而导致细胞衰老。线粒体内的蛋白质受到线粒体未展开蛋白反应(UPRmt)的保护,当蛋白质在线粒体中错误折叠时(可能由病原体或线粒体毒素等引起),UPRmt就会被激活,帮助蛋白质恢复结构和功能。下列叙述错误的是( )A.与正常线粒体相比,衰老线粒体内与有氧呼吸有关的酶活性下降B.病原体或线粒体毒素等外部威胁可能会导致线粒体内蛋白质的空间结构发生改变C.线粒体向细胞其他部分发出健康状况不佳的信号时,细胞的糖蛋白含量下降D.在细胞衰老过程中激活UPRmt可改善线粒体功能,有利于延长细胞寿命10.下列有关细胞凋亡的叙述,不正确的是( )A.细胞凋亡是由外界环境所决定的细胞自动结束生命的过程B.细胞凋亡受到严格的由遗传机制决定的程序性调控C.细胞凋亡是一种正常的生理过程D.细胞凋亡对抵御外界各种因素的干扰起着非常重要的作用11.研究发现,人体皮肤细胞中的p53蛋白可诱导细胞凋亡,该过程与Bcl2基因和Bax基因有关,相关基因及蛋白的功能如下表。有关叙述错误的是( )基因表达产物相应蛋白功能抑癌基因p53p53蛋白调节原癌基因Bcl2和Bax的表达原癌基因Bcl2BCL2蛋白凋亡抑制剂原癌基因BaxBAX蛋白凋亡促进剂 A.人体肌肉细胞也含有p53.Bcl2和Bax基因B.p53蛋白可促进Bcl2基因表达来诱导细胞凋亡C.p53蛋白可促进Bax基因表达来诱导细胞凋亡D.促进p53基因的表达是一种治疗皮肤癌的新思路12.人体内β-淀粉样蛋白在脑脊液积累可诱发老年痴呆,其合成离不开内质网等细胞器。内质网对细胞损伤因素(如缺氧)极为敏感,当细胞受到损伤因素作用时,内质网腔内出现错误折叠蛋白和未折叠蛋白聚集等现象,称为内质网应激(ERS)。内质网功能持续紊乱,并最终启动该细胞的凋亡程序。肿瘤细胞有ERS保护机制,可促进未折叠蛋白的正常折叠.加速错误折叠蛋白降解。下列叙述错误的是( )A.肿瘤细胞的ERS保护机制可能使其对缺氧环境变敏感B.β-淀粉样蛋白的分泌过程与细胞膜的流动性有关C.抑制相关细胞高尔基体的功能有可能缓解老年痴呆症状D.内质网功能紊乱会加快细胞凋亡,这与基因表达有关13.下列关于衰老的叙述,正确的是( )A.年轻人体内没有衰老的细胞 B.水分减少的细胞都是衰老的细胞C.酶活性降低的细胞都是衰老的细胞 D.衰老细胞的细胞核体积会增大14.人体内成熟的红细胞衰老时具有下列哪些特征( )A.水分减少,细胞萎缩 B.新陈代谢速率减慢C.细胞核的体积增大 D.细胞膜的通透性改变15.细胞衰老最终表现为细胞的形态.结构和功能的变化,下列叙述错误的是( )A.成骨细胞的衰老会导致老年人骨折后愈合慢B.皮肤细胞内色素积累,会导致皮肤上出现“老年斑”C.老年人头发变白是黑色素合成有关酶活性下降所致D.衰老细胞的膜通透性改变,导致物质运输功能提高16.人到了一定年龄会出现白头发,且随着年龄增长白头发会越来越多,与该现象最密切相关的细胞生命历程是( )A.细胞坏死 B.细胞癌变C.细胞凋亡 D.细胞衰老17.细胞的衰老和死亡与个体的生命历程密切相关,下列说法错误的是( )A.端粒受损可能会导致细胞衰老B.一般情况下,细胞会随着分裂次数的增多而衰老C.衰老的生物体中,细胞都处于衰老状态D.细胞凋亡使细胞自主有序地死亡18.随着人均寿命的延长,我国的老年化人口逐渐增多。2015年,我国65岁及以上的人口占总人口的10.47%,已正式进入老龄化社会。下列有关叙述正确的是( )A.自由基能攻击蛋白质,使蛋白质活性下降,导致细胞衰老B.老年人体内的细胞都是衰老状态的细胞C.老年人的皮肤上会长出“老年斑”主要与衰老细胞的细胞核体积变小,核膜内折,染色质收缩.染色加深有关D.在正常情况下,细胞不会随着分裂次数的增加而衰老
参考答案与试题解析1.【答案】C【解析】端粒学说:每条染色体的两端都有一段特殊序列的DNA,称为端粒。端粒DNA序列在每次细胞分裂后会缩短一截。随着细胞分裂次数的增加,截短的部分会逐渐向内延伸。在端粒DNA序列被“截”短后,端粒内侧的正常基因的DNA序列就会受到损伤,结果使细胞活动渐趋异常。解答:A.染色体上的DNA分子由两条反向平行的脱氧核苷酸链盘旋而成的双螺旋结构,每条链都有一个游离的磷酸基团,A正确;B.DNA分子中的脱氧核糖和磷酸交替连接,排列在外侧,构成基本骨架,碱基在外侧,B正确;C.每条染色体的两端都有一个端粒DNA序列,在每次细胞分裂后会缩短一截,C错误;D.每个双链DNA分子中,两条链上的碱基通过氢键连接成碱基对,遵循碱基互补配对原则,即A(腺嘌呤)=T(胸腺嘧啶),G(鸟嘌呤)=C(胞嘧啶),故A+T的量不一定等于G+C的量,D正确。故选C。2.【答案】C【解析】衰老细胞的特征:(1)细胞内水分减少,细胞萎缩,体积变小,但细胞核体积增大,染色质固缩,染色加深;(2)细胞膜通透性功能改变,物质运输功能降低;(3)细胞色素随着细胞衰老逐渐累积;(4)有些酶的活性降低;(5)呼吸速度减慢,新陈代谢减慢。解答:A.根据自由基学说,自由基攻击磷脂,蛋白质,DNA,可以引起膜结构的损伤,衰老细胞的生物膜遭受破坏,细胞膜的通透性发生改变,A正确;B.基因突变是指DNA分子中碱基对的增添.替换.缺失导致的基因结构的改变,自由基会攻击DNA,可能发生基因突变,B正确;C.衰老的细胞中色素积累,黑色素减少,C错误;D.衰老细胞中水分减少,细胞体积变小,细胞萎缩,D正确。故选C。3.【答案】B【解析】生物膜的结构特性:一定的流动性生物膜的功能特性:选择透过性解答:A.在一个细胞中可能发生两种方式的线粒体分裂,与细胞内线粒体的健康状况有关,A正确;B.线粒体的分裂与生物膜的流动性有关,B错误;C.从图示可以看出,外围分裂形成的较小的线粒体中mtDNA含量减少,这可能是其不正常的原因,C正确;D.由题意可知,外围分裂是线粒体自噬的前兆,而线粒体的自噬与溶酶体有关,因此外围分裂的线粒体周围有溶酶体存在,参与线粒体自噬过程, D正确。故选B。4.【答案】C【解析】据图分析可知,辐射.有害物质.细胞内氧化反应都能产生自由基,自由基产生后会攻击磷脂.蛋白质和DNA,其中攻击磷脂会导致产生过更多的自由基;攻击蛋白质会导致蛋白质活性降低;攻击DNA分子,导致DNA分子中碱基对缺失.替换等。解答:A.自由基通过②过程攻击磷脂后,会通过①过程产生过多的自由基,属于正反馈调节,而磷脂是细胞膜的主要成分之一,因此对生物膜损伤较大,A正确;B.若③过程使细胞膜上的葡萄糖载体受损,则葡萄糖进入细胞将减少,导致细胞出现供能障碍,B正确;C.若③过程使酪氨酸酶活性降低,则黑色素合成将减少,C错误;D.④过程导致DNA分子中碱基对发生了缺失.替换等,则该DNA分子控制合成的蛋白质可能发生改变,因此可能导致细胞膜上蛋白质的种类或数量发生改变,D正确。故选C。5.【答案】C【解析】6.【答案】A【解析】衰老细胞的特征:(1)细胞内水分减少,细胞萎缩,体积变小,但细胞核体积增大,染色质固缩,染色加深;(2)细胞膜通透性功能改变,物质运输功能降低;(3)细胞色素随着细胞衰老逐渐累积;(4)有些酶的活性降低;(5)呼吸速度减慢,新陈代谢减慢。解答:A.衰老的肺泡上皮二型细胞中,并非所有的蛋白质的合成都减少,A错误;B.细胞衰老的过程中,肺泡上皮二型细胞中染色体的端粒显著变短,端粒内侧的DNA序列就会受到损伤,B正确;C.严重的COPD患者血液中O2浓度下降.CO2浓度上升,呼吸困难,C正确;D.肺泡上皮干细胞分化成肺泡细胞是由于基因的选择性表达,遗传物质并没有发生改变,D正确。故选A。7.【答案】D【解析】8.【答案】B【解析】细胞衰老的是细胞的生理状态和化学反应发生复杂变化的过程,最终表现为细胞的形态.结构和功能发生变化。其主要特征:细胞通透性改变,物质运输功能降低;细胞内水分减少,细胞萎缩,体积变小;细胞内多种酶活性降低,呼吸.代谢速率减慢;细胞核体积增大,核膜内折,染色质收缩.染色加深;细胞内色素积累。解答:A.对多细胞生物体来说,细胞衰老不等同于个体衰老,从总体上看,多细胞生物体衰老的过程是组成个体的细胞普遍衰老的过程,A正确;B.衰老的细胞内水分减少,细胞体积减小,细胞内某些酶活性降低,色素沉积,细胞膜通透性改变,物质运输功能降低,B错误;C.由题意可知,细胞的分裂能力与个体年龄有关,从40岁人体中获取的成纤维细胞在体外适宜条件下培养也只能分裂40此左右而不是80次,这说明体外培养的细胞的增殖能力可以在一定程度上反映细胞在体内的衰老状况,C正确;D.根据细胞衰老的自由基假说,细胞代谢过程中产生的自由基攻击蛋白质,使蛋白质活性降低,可致使细胞衰老,D正确。故选B。9.【答案】C【解析】线粒体是细胞呼吸和能量代谢的中心,有氧呼吸的第二.三阶段都在线粒体内进行。细胞衰老后线粒体数量减少,代谢减弱。解答:A.由题意可知,衰老的线粒体内能量生成下降,因此与正常线粒体相比,衰老线粒体内与有氧呼吸有关的酶活性下降,A正确;B.病原体或线粒体毒素等外部威胁会导致线粒体内蛋白质的错误折叠,因此蛋白质的空间结构会发生改变,B正确;C.线粒体向细胞其他部分发出健康状况不佳的信号时会导致细跑衰老,细胞的糖蛋白含量下降是细胞癌变的特点,C错误;D.当蛋白质在线粒体中错误折叠时,UPRmt就会被激活,帮助蛋白质恢复结构和功能,因此在细胞衰老过程中提高UPRmt可改善线粒体功能,有利于延长细胞寿命,D正确。故选C。10.【答案】A【解析】细胞凋亡:由基因所决定的细胞自动结束生命的过程,由于细胞凋亡受到严格的由遗传机制决定的程序性调控,所以常常被称为细胞程序性死亡。解答:A.细胞凋亡是由基因所决定的细胞自动结束生命的过程,A错误;B.细胞凋亡受到严格的由遗传机制决定的程序性调控,常常被称为细胞程序性死亡,B正确;C.细胞凋亡是一种正常的生理过程,对多细胞生物个体发育过程有积极的意义,C正确;D.细胞凋亡是生物体正常发育的基础,能维持组织细胞数目的相对稳定,是机体的一自然自我保护机制,所以细胞凋亡对抵御外界各种因素的干扰起着非常重要的作用,D正确。故选A。11.【答案】B【解析】12.【答案】A【解析】细胞凋亡由基因控制的细胞自主的有序的死亡。内质网是蛋白质等大分子物质合成.加工场所和运输通道。解答:A.内质网对细胞损伤因素(如缺氧)极为敏感,当细胞受到损伤因素作用时,内质网腔内出现错误折叠蛋白和未折叠蛋白聚集等现象,肿瘤细胞的ERS机制可促进未折叠蛋白的正常折叠.加速错误折叠蛋白降解,使其对缺氧环境变得不敏感,A正确;B.β-淀粉样蛋白的分泌过程属于胞吐,与细胞膜的流动性有关,B正确;C.抑制相关细胞内质网的功能有可能缓解老年痴呆症状等,C错误;D.由题意可知,内质网功能持续紊乱,并最终启动该细胞的凋亡程序,这与控制细胞凋亡基因的表达有关,D正确。故选A。13.【答案】D【解析】细胞衰老的特征:(1)水少:细胞内水分减少,结果使细胞萎缩,体积变小,细胞新陈代谢速率减慢;(2)酶低:细胞内多种酶的活性降低;(3)色累:细胞内的色素会随着细胞衰老而逐渐累积,它们会妨碍细胞内物质的交流和传递,影响细胞正常的生理功能;(4)核大:细胞内呼吸速度减慢,细胞核的体积增大,核膜内折,染色质收缩,染色加深;(5)透变:细胞膜通透性功能改变,物质运输功能降低。解答:A.细胞衰老贯穿整个生命历程,故年轻人体内有衰老的细胞,A错误;B.水分减少的细胞不一定是衰老的细胞,例如正在发生质壁分离的细胞,B错误;C.酶活性降低的细胞不一定是衰老的细胞,例如随着温度降低,植物细胞.变温动物细胞中酶活性会降低,C错误;D.衰老细胞的细胞核的体积会增大,并有膜内折,染色质收缩,染色加深等现象,D正确。故选D。14.【答案】C【解析】衰老细胞的特征:(1)细胞内水分减少,细胞萎缩,体积变小,但细胞核体积增大,染色质固缩,染色加深;(2)细胞膜通透性功能改变,物质运输功能降低;(3)细胞色素随着细胞衰老逐渐累积;(4)有些酶的活性降低;(5)呼吸速度减慢,新陈代谢减慢。解答:A.红细胞衰老后细胞内水分减少,结果使细胞萎缩,体积变小,A正确;B.红细胞衰老后细胞中水分减少,细胞代谢速率减慢,B正确;C.细胞衰老后细胞核的体积变大,染色质固缩,染色加深,但人体内成熟的红细胞中没有细胞核,C错误;D.细胞衰老后细胞膜的通透性改变,物质转运速率下降,D正确。故选C。15.【答案】D【解析】衰老细胞的特征:(1)细胞内水分减少,细胞萎缩,体积变小,但细胞核体积增大,染色质固缩,染色加深;(2)细胞膜通透性功能改变,物质运输功能降低;(3)细胞色素随着细胞衰老逐渐累积;(4)有些酶如酪氨酸酶的活性降低;(5)呼吸速度减慢,新陈代谢减慢。解答:A.老年人骨折后愈合得慢与其成骨细胞衰老有关,A正确;B.皮肤衰老细胞内色素逐渐积累,妨碍细胞内物质的交流和传递,会导致皮肤上出现“老年斑”,B正确;C.头发基部的黑色素细胞衰老,细胞中的酪氨酸酶活性降低,黑色素合成减少,导致老年人头发变白,C正确;D.衰老细胞的细胞膜通透性改变,使其物质运输功能降低,D错误。故选D。16.【答案】D【解析】衰老细胞的特征:细胞内水分减少,细胞萎缩,体积变小,但细胞核体积增大,染色质固缩,染色加深;细胞膜通透性功能改变,物质运输功能降低;细胞色素随着细胞衰老逐渐累积;有些酶的活性降低;呼吸速度减慢,新陈代谢减慢。解答:人到一定年龄就会出现白头发,并且随着年龄的增长,白头发往往越来越多。这是因为催化黑色素合成的酶的活性降低,即细胞衰老的缘故,D正确,ABC错误。故选D。17.【答案】C【解析】18.【答案】A【解析】
相关试卷
这是一份高中生物沪科版 (2019)必修1《分子与细胞》第三节 细胞衰老是自然的生理过程当堂检测题,共13页。试卷主要包含了如图表示线粒体的两种分裂方式等内容,欢迎下载使用。
这是一份沪科版 (2019)第三节 细胞衰老是自然的生理过程课后作业题,共12页。试卷主要包含了下列对于动物细胞分化,美国华裔专家吴军教授研究认为,研究表明,激活某种蛋白激酶等内容,欢迎下载使用。
这是一份高中生物沪科版 (2019)必修1《分子与细胞》第三节 细胞衰老是自然的生理过程复习练习题,共12页。试卷主要包含了不属于细胞衰老特征的是,关于细胞衰老的正确理解是等内容,欢迎下载使用。

