


人教版 (2019)必修1《分子与细胞》第3章 细胞的基本结构第2节 细胞器之间的分工合作巩固练习
展开细胞器之间的协调配合
题组一 细胞器之间的协调配合
1.用同位素标记法研究分泌蛋白的合成、分泌过程,下列标记处理最合理的是 ( )
A.在唾液腺细胞中注入14C标记的氨基酸
B.在性腺细胞中注入14C标记的氨基酸
C.在胰腺细胞中注入3H标记的脱氧核苷酸
D.在口腔上皮细胞中注入3H标记的氨基酸
答案 A
解析 唾液腺细胞能合成、分泌唾液淀粉酶,唾液淀粉酶属于分泌蛋白,合成过程需要氨基酸,A正确;性腺细胞合成性激素,不能合成分泌蛋白,B错误;脱氧核苷酸是合成DNA的原料,C错误;口腔上皮细胞不能合成分泌蛋白,D错误。
2.(2022·江苏常州高一月考)科学家用含3H标记的亮氨酸的培养液培养豚鼠的胰腺腺泡细胞,下表为在腺泡细胞几种结构中最早检测到放射性的时间表。下列叙述中不正确的是( )
细胞结构 | 附有核糖体的内质网 | 高尔基体 | 靠近细胞膜的囊泡 |
时间/min | 3 | 17 | 117 |
A.形成分泌蛋白的多肽最早在核糖体内合成
B.高尔基体膜向内与内质网膜相连,向外与细胞膜相连
C.高尔基体具有转运分泌蛋白的作用
D.靠近细胞膜的囊泡可由高尔基体形成
答案 B
解析 内质网膜向内与核膜相连,向外与细胞膜相连,高尔基体膜与内质网膜不直接相连,B错误。
3.胰岛素分子含有两条肽链。胰岛B细胞合成胰岛素的过程如下:
①在游离的核糖体上合成前胰岛素原的起始肽段→②前胰岛素原中的起始肽段连同核糖体一起转移到粗面内质网→③在其上继续合成肽链并切掉起始肽段、形成具有一定空间结构的胰岛素原并转移到高尔基体→④在高尔基体中切除中间一段肽链,形成由2条肽链组成的胰岛素并分泌到细胞外。下列有关叙述不正确的是( )
A.上述过程所需能量主要来自线粒体
B.内质网、高尔基体、细胞膜之间通过囊泡联系
C.高尔基体对肽链的加工消耗了水分子
D.胰岛素分子含有前胰岛素原中的起始肽段
答案 D
解析 根据题意,在粗面内质网中切掉了起始肽段,因此胰岛素分子中不含有前胰岛素原中的起始肽段,D错误。
4.下图是某动物细胞中分泌蛋白合成、运输和分泌的示意图,下列叙述错误的是( )
A.分泌蛋白在结构①上合成的过程中有水产生
B.结构②能对来自结构③的蛋白质进行加工、分类和包装
C.结构④与细胞膜融合后,分泌蛋白被分泌到细胞外
D.线粒体能为分泌蛋白的合成、运输和分泌提供能量
答案 B
解析 结构③能对来自结构②的蛋白质进行加工、分类和包装,B错误。
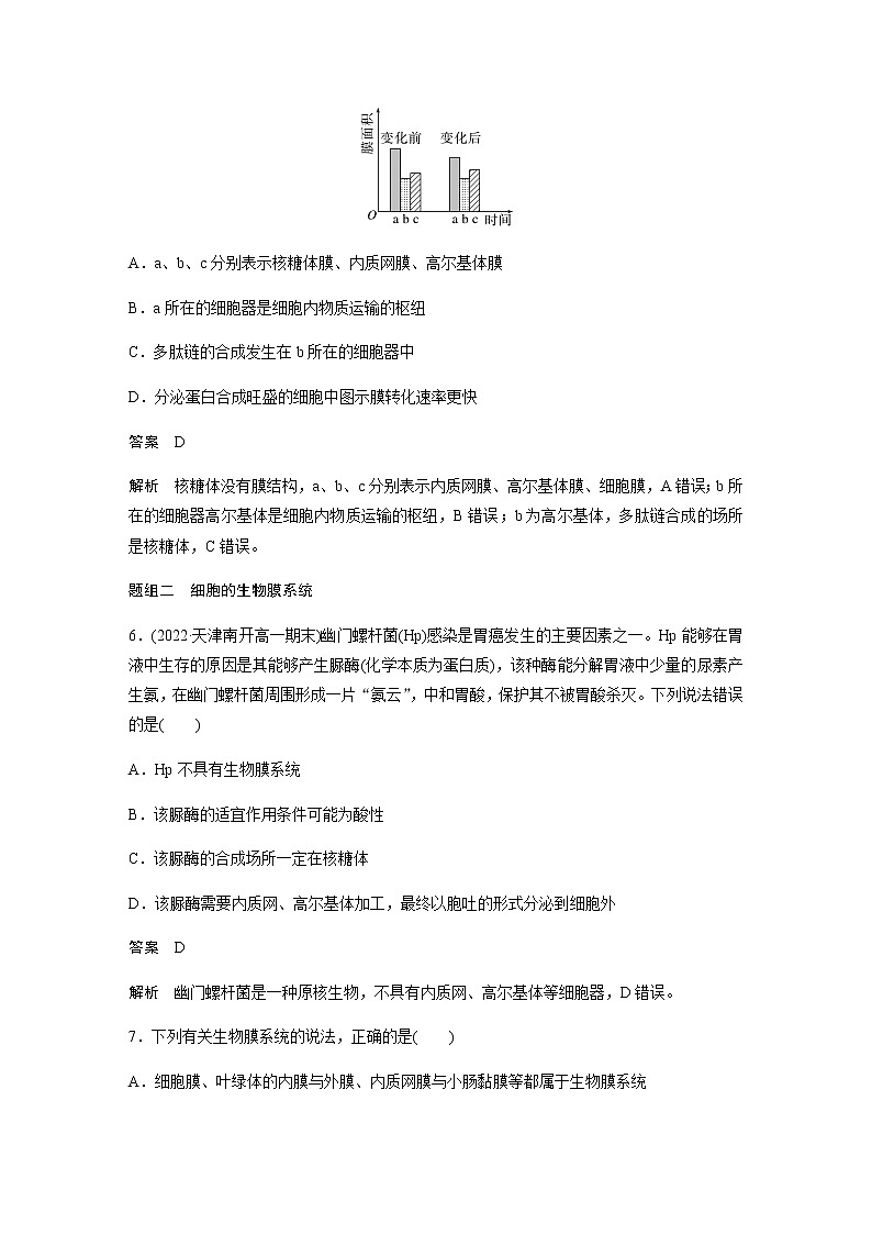
5.(2022·山东德州高一期中)细胞中某分泌蛋白合成和分泌前后三种生物膜的膜面积变化情况如下图所示。下列相关叙述正确的是( )
A.a、b、c分别表示核糖体膜、内质网膜、高尔基体膜
B.a所在的细胞器是细胞内物质运输的枢纽
C.多肽链的合成发生在b所在的细胞器中
D.分泌蛋白合成旺盛的细胞中图示膜转化速率更快
答案 D
解析 核糖体没有膜结构,a、b、c分别表示内质网膜、高尔基体膜、细胞膜,A错误;b所在的细胞器高尔基体是细胞内物质运输的枢纽,B错误;b为高尔基体,多肽链合成的场所是核糖体,C错误。
题组二 细胞的生物膜系统
6.(2022·天津南开高一期末)幽门螺杆菌(Hp)感染是胃癌发生的主要因素之一。Hp能够在胃液中生存的原因是其能够产生脲酶(化学本质为蛋白质),该种酶能分解胃液中少量的尿素产生氨,在幽门螺杆菌周围形成一片“氨云”,中和胃酸,保护其不被胃酸杀灭。下列说法错误的是( )
A.Hp不具有生物膜系统
B.该脲酶的适宜作用条件可能为酸性
C.该脲酶的合成场所一定在核糖体
D.该脲酶需要内质网、高尔基体加工,最终以胞吐的形式分泌到细胞外
答案 D
解析 幽门螺杆菌是一种原核生物,不具有内质网、高尔基体等细胞器,D错误。
7.下列有关生物膜系统的说法,正确的是( )
A.细胞膜、叶绿体的内膜与外膜、内质网膜与小肠黏膜等都属于生物膜系统
B.合成蛋白质类激素的分泌细胞的内质网一般比较发达
C.各种生物膜的组成成分和结构完全一致,在结构和功能上有一定的联系
D.枯草杆菌也具有生物膜系统,否则就不能进行正常的生命活动
答案 B
解析 细胞器膜和细胞膜、核膜等结构共同构成细胞的生物膜系统,小肠黏膜不属于生物膜系统,A错误;内质网是蛋白质等大分子物质的合成、加工场所和运输通道,所以合成蛋白质类激素的分泌细胞的内质网一般比较发达,B正确;各种生物膜的组成成分和结构很相似,在结构和功能上有一定的联系,C错误;枯草杆菌为原核生物,没有细胞器膜和核膜,因此不具有生物膜系统,D错误。
8.如图所示,图中功能多、联系广的细胞结构a是指( )
A.高尔基体膜 B.叶绿体膜 C.内质网膜 D.液泡膜
答案 C
解析 内质网与细胞膜和核膜相连;在需能旺盛的细胞中,还与线粒体膜相连;内质网膜形成囊泡,与高尔基体膜间接相连,故a是内质网膜,b是高尔基体膜。
9.下图为某动物细胞内部分蛋白质合成及转运的示意图。据图分析,下列有关叙述正确的是( )
A.内质网对其加工的蛋白质先进行分类再转运至细胞的不同部位
B.附着型核糖体(附着在内质网上的核糖体)合成的多肽通过囊泡运输到内质网加工
C.细胞膜上的糖蛋白的形成经内质网和高尔基体的加工
D.分泌蛋白合成及转运的过程中内质网膜面积减少,高尔基体膜面积最终增加
答案 C
解析 高尔基体对其加工的蛋白质先进行分类再转运至细胞的不同部位,A错误;附着型核糖体合成的多肽是在信号肽的引导下进入内质网腔进行粗加工(这一过程没有囊泡运输),内质网将该蛋白通过囊泡运输到高尔基体进行再加工、分类、包装,B错误;分泌蛋白合成及转运的过程中内质网膜面积减少,高尔基体膜面积基本不变,D错误。
10.(2022·张家口高一期中)高尔基体的顺面和反面分别称为CGN区和TGN区,CGN接受由内质网合成的物质转入中间膜囊进一步修饰加工,TGN区参与溶酶体酶等蛋白质的分类和包装。如图是发生在TGN区的3条分选途径。下列说法错误的是( )
A.调节型分泌往往受到细胞外界信号分子的影响
B.溶酶体酶的合成、包装和分选都与高尔基体有关
C.调节型分泌和组成型分泌途径均会使高尔基体的膜面积暂时减小
D.溶酶体由高尔基体TGN区出芽产生,其形成说明生物膜具有流动性
答案 B
解析 由图可知,在信号分子作用下,调节型分泌才能正常进行,因此调节型分泌往往受到细胞外界信号分子的影响,A正确;溶酶体酶的化学本质是蛋白质,合成场所是核糖体,其包装和分选都与高尔基体有关,B错误;调节型分泌和组成型分泌途径均以囊泡与高尔基体脱离,会使高尔基体的膜面积暂时减小,C正确;由图可知,溶酶体由高尔基体TGN区出芽产生,其形成说明生物膜具有流动性,D正确。
11.(2022·山东师范大学附中高一期中)囊泡是真核细胞内的膜性结构,可在细胞内不同具膜细胞器之间进行物质运输,其形成一般包括出芽、锚定和融合等过程。下列相关叙述正确的是( )
A.细胞内的囊泡只来源于内质网和高尔基体
B.囊泡的膜含有磷脂、蛋白质和核酸等成分
C.囊泡锚定至特定的细胞器,需要生物膜蛋白的相互识别
D.囊泡的出芽和融合体现了生物膜的组成成分完全相同
答案 C
解析 细胞内的囊泡可以来源于内质网和高尔基体,也可以来源于细胞膜,A错误;囊泡的出芽和融合体现了生物膜具有流动性,生物膜的组成成分相似,D错误。
12.有实验表明细胞膜、内质网膜和高尔基体膜中具有一些相同的蛋白质,而且这类蛋白质在细胞膜中含量较少,在内质网膜中含量较多,在高尔基体膜中的含量介于二者之间。据此判断,下列相关叙述正确的是( )
A.这类蛋白质的分布说明细胞膜是由内质网膜直接转化而来
B.这类蛋白质的分布说明同一细胞中不同生物膜的成分、结构相同
C.这类蛋白质的分布说明高尔基体能够对蛋白质进行加工
D.这类蛋白质的分布说明生物膜在结构上具有统一性和差异性
答案 D
13.下图表示细胞的生物膜系统的部分组成在结构与功能上的联系。COPⅠ、COPⅡ是具膜小泡,可以介导蛋白质在甲与乙之间的运输。请据图分析,下列说法不正确的是( )
A.由图可知甲代表内质网,乙代表高尔基体
B.溶酶体能吞噬并杀死侵入细胞的病菌
C.囊泡与细胞膜的融合体现了生物膜在结构上的间接联系
D.COPⅡ可以帮助偶然掺入到乙中的某些蛋白质回收到甲中
答案 D
解析 由题图可知,COPⅠ可以帮助偶然掺入到乙中的某些蛋白质回收到甲中,D错误。
14.1958年,乔治·埃米尔·帕拉德及其同事设计并完成了探究分泌蛋白在豚鼠胰腺腺泡细胞内合成、运输和分泌的经典实验。回答下列问题:
(1)实验中,乔治·埃米尔·帕拉德及其同事采用________________等技术,通过探究3H标记的亮氨酸转移路径,证实了分泌蛋白合成、运输及分泌的途径。
(2)科学家将一小块胰腺组织放入3H标记的亮氨酸的培养液中________(填“短暂”或“长时”)培养,在此期间放射性标记物被活细胞摄取,并掺入到________(细胞器)上正在合成的多肽链中。组织内的放射性同位素可使感光乳剂曝光,固定组织后在显微镜下便可发现细胞中含放射性的位点,这一技术使研究者能确定________________在细胞内的位置。
(3)科学家先将(2)中培养的胰腺组织进行______________处理,然后再转入________________的培养液中继续培养。实验结果如下图所示,随着追踪时间的变化,放射性颗粒数的百分比在不同细胞结构上有规律的变化,据此推测,分泌蛋白的合成、运输、分泌途径是______________________________________________________________________。
答案 (1)(放射性)同位素标记法 (2)短暂 核糖体 放射性标记物质 (3)洗去放射性标记物 不含放射性标记物 附有核糖体的内质网→高尔基体→囊泡
15.科学家推测,在分泌蛋白的合成过程中,游离核糖体最初合成的一段氨基酸序列作为信号序列,被位于细胞质基质中的信号识别颗粒(SRP)识别,并引导核糖体附着于内质网上,继续蛋白质的合成,这就是信号肽假说,如下图所示。
科学家构建了体外的反应体系,证明了该假说。实验分组及结果见下表。
实验组别 | 核糖体 | 信号识别颗粒(SRP) | 内质网 | 实验结果 |
1 | + | - | - | 合成的肽链比正常肽链多一段 |
2 | + | + | - | 合成的肽链比正常肽链少一段 |
3 | + | + | + | 合成的肽链与正常肽链一致 |
注:“+”和“-”分别代表反应体系中存在或不存在该结构。
(1)折叠的蛋白质经内质网后,会被依次运往________(细胞器)、细胞膜,最终分泌至细胞外发挥作用,这一过程依赖于生物膜的________________。
(2)对比组别2和3的结果,结合图中信息可知,只有结合了信号序列的SRP 与内质网上的________识别并结合后,肽链的延伸才会继续。
(3)结合图中信息,解释组别1中合成的肽链比正常肽链多一段的原因:___________________
_______________________________________________________________________________。
综合实验结果说明内质网具有________________的功能。
(4)根据信号肽假说,请你推理分析:
①组别2中的肽链________(填“含有”或“不含有”)信号序列。
②假设在合成新生肽阶段就切除了信号序列,游离的核糖体________(填“能”或“不能”)附着于内质网上。
答案 (1)高尔基体 流动性
(2)DP(SRP受体)
(3)信号序列不能被SRP识别,无法引导核糖体附着至内质网上,信号序列不能被切除 加工蛋白质
(4)①含有 ②不能
人教版 (2019)必修1《分子与细胞》第2节 细胞器之间的分工合作课后测评: 这是一份人教版 (2019)必修1《分子与细胞》第2节 细胞器之间的分工合作课后测评,共6页。试卷主要包含了下列结构属于生物膜系统的是等内容,欢迎下载使用。
高中生物人教版 (2019)必修1《分子与细胞》第2节 细胞器之间的分工合作达标测试: 这是一份高中生物人教版 (2019)必修1《分子与细胞》第2节 细胞器之间的分工合作达标测试,共7页。
人教版 (2019)必修1《分子与细胞》第2节 细胞器之间的分工合作当堂达标检测题: 这是一份人教版 (2019)必修1《分子与细胞》第2节 细胞器之间的分工合作当堂达标检测题,共9页。试卷主要包含了选择题,非选择题等内容,欢迎下载使用。