初中物理人教版八年级下册第十一章 功和机械能11.2 功率完美版课件ppt
展开人教版八年级(下册) 第十一章 功和机械能
第2节 功率 (教案)
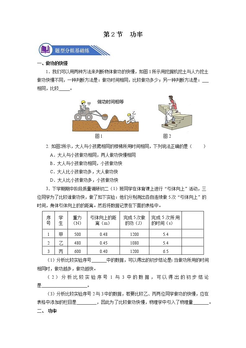
年级 | 八年级 | 授课时间 |
|
课题 | 第2节 功率 | ||
教学 目标 | 1. 知道功率。能说出功率的物理意义,并能写出功率的定义式P=W/t及其单位。 2. 能结合生活中的实例说明功率的含义。 3. 能应用功率的定义式进行简单的计算,并能利用功率的概念设计测量生活中功率的大小。 | ||
教材 分析 | 《功率》是人教版第十一章第二节的内容,是学习了机械功之后,从做功快慢的角度认识功率这个物理量。功率在实际生活中具有重要意义,也是后续学习电功率等知识的基础,内容安排上有承前启后的作用。 教科书通过对生产、生活实例的分析,采用比值定义的方法引入功率的概念。要求学生明确功率的物理意义,能进行简单的计算,并能利用功率的概念测量生活中功率的大小。对功率概念的认识是本节教学的重点。功率与功的关系和物体运动速度与距离的关系相似,学生在学习速度概念的基础上容易进行知识的正向迁移,所以可以结合实例采用类比的方法引入功率的概念。这样既有利于学生认识与记忆,也可以渗透科学方法教育。 | ||
教学 器材 | 秒表,米尺等。 多媒体ppt,包含视频:《做功的快慢》、《功率》等。 | ||
教学过程 | ||
教师活动 | 学生活动 | |
导入新课 【提出问题】 ①如图1 所示,小明的教室在五楼,通常上楼需要1.5min,有一次他快速跑步上楼只用了40s。小明在两种情况下,做的功是否相同?小明在两种情况下,做功的快慢是否相同? ②如图2所示,在建筑工地上,工人和起重机分别将一堆砖送到同一座楼顶上,他们工作的时间相等。在两种情况下,做的功是否相同? 在两种情况下,做功的快慢是否相同?
【总结】力做功不但有多少之分,而且还有快慢之分。 怎样比较做功的快慢? 今天我们就来一起学习有关知识——《11.2功率》。 |
思考问题,进入情景,主动参与到课堂学习中。 | |
学习新课 一、做功的快慢 【播放图片提出问题】①如图所示,人与起重机,哪个做功快?你是怎样比较出来的?
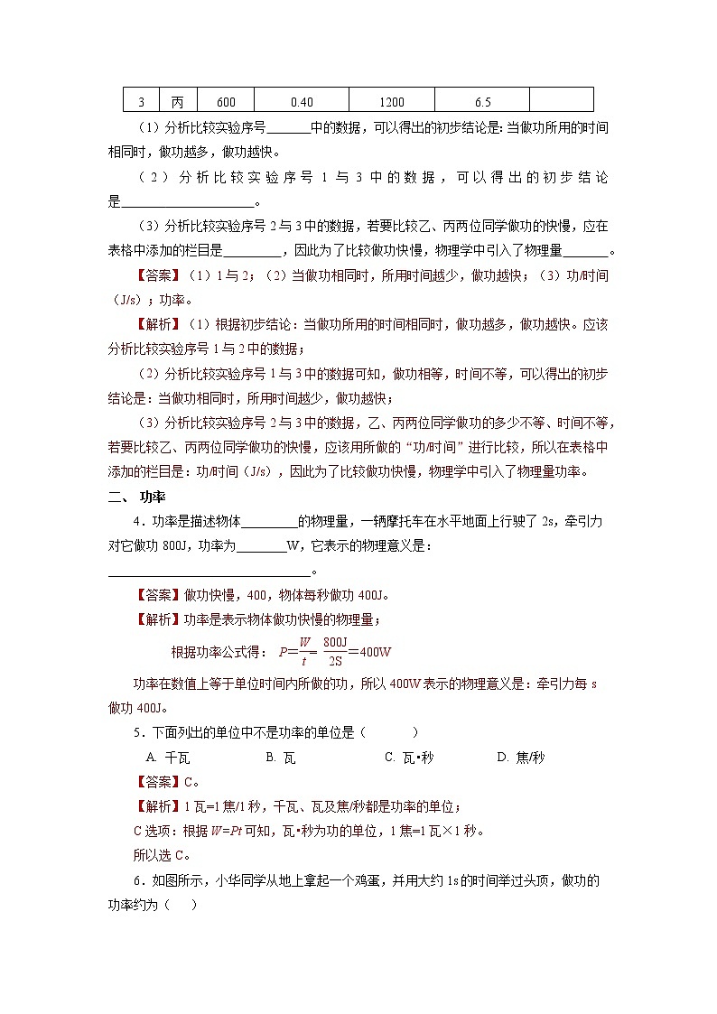
【师生分析】因为人与起重机做功相同,起重机所用时间少,所以做功快。 ②如图所示,人与起重机,哪个做功快?你是怎样比较出来的? 【师生分析】因为做功时间相同,起重机做功多,所以起重机做功快。 ③如图所示,甲、乙、丙三位同学所做的功和所用的时间如下表所示,你能比较做功的快慢吗?
【师生分析】比较做功快慢的方法: 图中三位同学所做的功和所用时间都不相等,我们可以分别计算三位同学所做的功和所用时间的比值W/t,该比值越大,做功越快。所以丙同学做功最快,甲同学做功最慢。 【结论】用功/时间(W/t)可以比较做功的快慢。 【想想议议】如图所示,一个大人和一个小孩一起爬相同的楼梯,做功的多少相同吗?能否比较他们做功的快慢? 【分析】图中两人爬相同的楼梯,两人升高的高度相同,但由于两人的重力不同,根据W=Fs=Gh可知,两人做功不相同,大人比小孩做的功多;由于两人上楼所用的时间不确定,所以他们做功的快慢可能相同,也可能不相同。 【例题1】如上图所示,大人与小孩爬相同的楼梯所用时间相同,下列说法正确的是( ) A.大人与小孩做功相同,两人功率相同 B.大人与小孩做功相同,小孩功率大 C.大人比小孩做功多,大人功率大 D.大人比小孩做功多,小孩功率大 【答案】C. 【解析】图中两人爬相同的楼梯,两人升高的高度相同,但由于大人的重力大于小孩的重力,根据W=Fs=Gh可知,大人比小孩做的功多。 根据P=W/t可知:两人所用时间t相同,则大人功率大。所以选C. |
与老师共同分析问题,知道做功有快慢之分。
进行交流讨论,总结出比较做功快慢的方法。
同学之间进行交流讨论,通过对爬楼梯的事例分析,进一步理解比较做功快慢的方法。
做习题并进行回答。
| |
学习新课 二、功率 【教师讲解】根据上述事例的分析,给出功率的概念。 1. 功率的物理意义:表示物体做功的快慢. 2. 功率的定义:功与完成这些功所用时间之比叫做功率. 3. 公式: 功率=功/时间 P=W/t 4. 单位:国际单位:焦/秒,叫做瓦特,符号W. 1W=1J/s 是为了纪念英国的物理学家瓦特而用他的名字命名的。 常用单位:千瓦(kW)、兆瓦(MW) 1kW=103W 1MW=103kW 5. 功率是机器的主要技术性能之一 一般机器上都有一个小牌子叫作铭牌,上面标有一些数据,功率是其中的一项。选购机器时,要根据实际需要选择功率合适的机器。
6. 一些常见的功率
7. 功率的推导公式 如果力F作用在物体上,物体沿力的方向以速度v 做匀速直线运动,则力F 的功率:P=W/t=Fs/t =Fv F表示物体受的力,v表示物体的运动速度。 适用条件:物体做匀速直线运动,F与v在同一条直线上。 【想想议议】为什么汽车上坡时,司机经常用换挡的方法减小速度? 为什么同样一辆机动车,在满载时的行驶速度一般比空载时小得多? 【分析】机车发动机的最大功率是一定的。由P=Fv可知,牵引力的大小和运动速度成反比。汽车上坡时,需要增大牵引力,所以要减小速度。 同样一辆机动车,在满载时需要的牵引力增大,则应减小车辆的速度。
8. 测量人爬楼梯的功率 【想想议议】如何测量出你爬楼梯的功率?指出应测量的物理量?应选择哪些测量工具? 【分析】由P=W/t可知,要测量功率,必须测量爬楼梯所做的功W和所用的时间t。 要测自已上楼的功,根据功的公式W=Gh,需要知道体重G和楼的高度h,需要测出自己的质量m、楼层的高度h。 【实验器材】体重计,皮尺,秒表。 【实验步骤】①用体重计测出自己的质量m,求出自己的重力G。 ②用皮尺测出所登楼层的高度h。 ③用秒表测出自己上楼所用的时间t。 ④用公式P= W/t = mgh/t求出人上楼的功率P。 【播放视频】——《功率》 【例题2】大石头的质量为6t,起重机在15s内将大石头沿竖直方向匀速提升1m(如图所示),起重机提升大石头的功率是多少? g取10N/kg。
分析:因为是匀速提升大石头,大石头处于平衡状态。所以起重机对石头的拉力和石头的重力是平衡力,大小相等。求出拉力做的功,再求拉力的功率即可。 【解析】因为匀速提升,起重机提升大石头的拉力与大石头的重力相等,即: F= G=6×103kg×10N/kg=6×104N 大石头在拉力的方向上移动的距离:s=1m 所以拉力做的功:W = FS =6×104N×1m=6×104J. P= W/t =6×104J/15s=4000W |
根据老师的引导,逐步建立出功率的概念。
了解一些常见的功率大小。
推导出功率的另一计算公式。
根据P=Fv分析讨论“想想议议”中的问题,进行交流回答。
对于“测量人爬楼梯的功率”,要求设计出实验方案,知道测量步骤,会进行计算,课下进行实际测量。
观看视频,进一步理解概率的概念。
做例题并进行交流。
| |
课 堂 练 习
课 堂 练 习 | 1.如图所示是某工地常见的一幕,由图示情景可知,挖土机比人做功_______(选填“快”或“慢”),你这样判断的理由是:______________,我们用_______来表示物体做功的快慢。
【答案】快;做功时间相等,挖土机做的功多;功率。 【解析】因为做功时间相等,由图可知挖土机做的功多,根据P=W/t可知,挖土机做功快。我们用功率来表示物体做功的快慢。 2. 在“比一比谁的功率大”的比赛中,某同学从一楼跑到三楼用了10s,则他上楼过程中的功率约是( ) A. 3W B. 30W C. 300W D. 3000W 【答案】C。 【解析】从一楼跑到三楼把自己提高的高度约为 h=3m×2=6m, 中学生的重力取500N,则做功为 W=FS= Gh= 500N×6m=3000J 则他上楼过程中的功率约是 P=W/t=3000J/10s=300W 所以选C. 3.甲、乙两台机器的功率分别为300W和350W,则下列选项中正确的是( ) A. 甲做功一定比乙做功多 B. 甲做功时间一定比乙少 C. 甲做功可能比乙做功多 D. 甲做功可能比乙做功慢 【答案】C。 【解析】A. 由W=Pt可知,做功的多少由功率和时间共同决定,故A错误; B. 当做功相同时,甲做功用时一定比乙长,故B错误; C. 甲每秒做功300 J,乙每秒做功350 J,根据W=Pt可知,若t甲>t乙,则甲做功可能比乙做功多,故C正确; D. 若甲的功率小,则甲做功一定比乙做功慢;故D错误。 所以选C。 4. 如图所示,用大小相等的拉力F,分别沿光滑的斜面和粗糙的水平面拉同一木箱,移动的距离SAB=SCD,比较两种情况下拉力F所做的功及其功( )
A.AB段做功较多 B.CD段做功较多 C.AB段与CD段做的功一样多 D.AB段的功率比CD段的功率大 【答案】C. 【解析】拉力F相等,移动的距离SAB=SCD相等,根据W=FS可知两种情况下拉力F所做的功相等。 因为做功时间未知,所以无法比较功率的大小。选项C正确。 5. 一物块在水平拉力F(大小未知)的作用下,在水平直线轨道上运动,其中AB= CD=10 m。已知物块在AB段和CD段分别以2 m/s和5 m/s的速度匀速运动,且在AB段、CD段所受摩擦阻力分别为1 N和2 N,则以下判断正确的是 ( )
A. 该物块在CD段的惯性比在AB段的惯性大 B. 该物块通过AB段和CD段所用的时间之比为2∶5 C. 拉力F在AB段所做的功为20 J D. 拉力F在CD段做功的功率为10 W 【答案】D. 【解析】A. 惯性的大小只与质量有关,与速度大小无关,故A错误; B. 由题知,物块在AB段和CD段的速度之比为2∶5,AB=CD,则该物块通过AB段和CD段所用的时间之比为5∶2,故B错误; C. 物块在AB段匀速运动,拉力等于摩擦阻力,拉力F在AB段所做的功: W=FAB·sAB=fAB·sAB=1 N×10 m=10 J,故C错误; D. 物块在CD段匀速运动,拉力等于摩擦阻力,拉力F在CD段做功的功率:P=FCDvCD=fCDvCD=2 N×5 m/s=10 W,故D正确。 所以选D. 6. 在体能竞赛中,小强同学在20s内就完成了10个引体向上动作,已知小强的体重为500N,每个动作身体向上移动的距离约为50cm,则小强在整个过程中做功的功率约为多少? 【答案】250W. 【解析】小强体重为G=500N 向上移动的距离s=50cm=0.5m 一个动作做功为 W=Fs=Gh=500N×0.5m=250J 完成10个引体向上动作做的总功为:W′=250J×10=2500J ∵t=10s ∴小强做功的平均功率:P= W′/t =2500J /10s=250W 7.正常人的心脏推动血液流动的功率约为1.5 W,那么在10 s内心脏做的功是 _______J,这些功可把一个1 kg的物体匀速举高____m。(g取10 N/kg) 【答案】15;1.5. 【解析】 W=Pt=1.5W ×10s=15 J = = 8.如图所示,用大小相同的力F,使质量不同的两物体沿力的方向移动相同的距离s,所用的时间相同,则两次所用的力对物体所做的功和功率( )
A.图甲做的功较多 B.图乙做的功较多 C.甲、乙的功率一样大 D.图甲的功率一定比图乙大 【答案】C. 【解析】AB.因为对两个物体的作用力都是大小相等的力F,两个物体在力F的方向上移动的距离都是s,根据功的计算公式W=Fs可知,两次所用的力对物体所做的功一样多,故AB不符合题意; CD.两次所用的力对物体所做的功一样多,且所用的时间相同,根据P=W/t知,功率的大小相同,故C符合题意,D不符合题意。 所以选C。 9. 雪橇是雪地常见的交通工具,如图所示,雪橇5min在水平雪地上沿直线匀速滑行了3000m,雪橇所受雪地的摩擦力是200N。通过计算回答: (1)该过程中水平拉力做了多少功? (2)该过程中水平拉力做功的功率是多少?
【答案】(1)6×105 J;(2)2×103 W。 【解析】(1)狗拉着雪橇在水平雪地上沿直线匀速滑行,拉力与摩擦力是一对平衡力,大小相等,即拉力大小为 F=f=200N 水平拉力做的功为W=Fs=200 N×3×103 m=6×105 J (2)水平拉力做功的功率:P=W/t=6×105J /300s=2×103 W | |
课 堂 小 结
|
| |
板 书 设 计 | 第2节 功率 1. 功率的物理意义:; 2. 功率的定义:单位时间里完成的功,叫做功率。 3. 公式:功率=功/时间 P=W/t 4. 单位: 国际单位制:瓦特,用字母W表示;1W=1J/s 常用单位:千瓦(kW) 兆瓦(MW) 1kW=103W 1MW=103Kw 5. 功率的推导公式 功率=力×速度 P =Fv F表示物体受的力,v表示物体的运动速度。 适用条件:物体做匀速直线运动,F与v在同一条直线上。 | |
作 业 |
| |
初中物理人教版八年级下册第十二章 简单机械12.2 滑轮精品ppt课件: 这是一份初中物理人教版八年级下册第十二章 简单机械12.2 滑轮精品ppt课件,文件包含122滑轮教学课件pptx、122滑轮教学设计docx、122滑轮导学案教师版docx、122滑轮导学案学生版docx、122滑轮分层作业解析版docx、122滑轮分层作业原卷版docx等6份课件配套教学资源,其中PPT共60页, 欢迎下载使用。
初中物理人教版八年级下册第十二章 简单机械12.1 杠杆精品ppt课件: 这是一份初中物理人教版八年级下册第十二章 简单机械12.1 杠杆精品ppt课件
初中物理人教版八年级下册11.1 功完美版ppt课件: 这是一份初中物理人教版八年级下册11.1 功完美版ppt课件,文件包含111功教学设计docx、111功导学案教师版docx、111功导学案学生版docx、111功分层作业解析版docx、111功分层作业原卷版docx、111功教学课件pptx等6份课件配套教学资源,其中PPT共0页, 欢迎下载使用。

