人教版三年级下册整理与复习优质复习ppt课件
展开4.4《整理和复习》教学设计
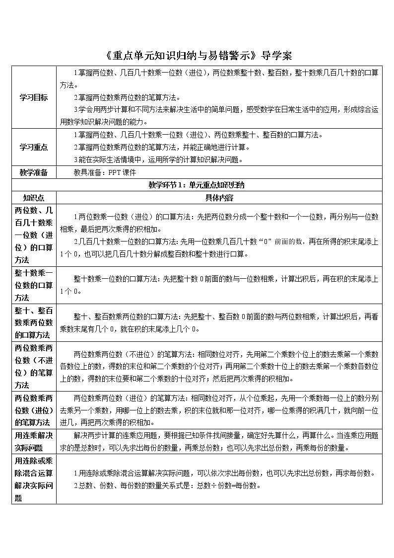
▶教学内容
教科书P58“整理和复习”,教科书P59“练习十三”第1~6题。
▶教学目标
1.通过整理和复习,进一步理解两位数乘整十数的口算和两位数乘两位数的笔算,从中梳理计算(口算)方法,理解算理。
2.在回顾、整理与构建知识网络的过程中,培养学生的数感,提高学生的计算能力; 在解决问题过程中,感受数学与生活的联系,提高学生分析与解决问题的能力。
3.培养学生养成独立思考、合作交流、反思质疑的学习习惯。
▶教学重点
系统梳理知识,构建知识网络。
▶教学难点
培养学生分析问题与解决问题的能力。
▶教学准备
课件。
▶教学过程
一、梳理知识脉络
师:同学们,你们还记得这个单元都学习了哪些知识吗?今天我们来对第4单元进行整理和复习,比一比,谁整理得既全面又清晰。(板书课题:整理和复习)
(1)小组交流。
师:现在请同学们在小组内互相交流,小组长做好记录。
学生互相交流,教师巡视。
(2)汇报展示。
【学情预设】预设1:口算乘法里包括两位数乘一位数,几百几十的数乘一位数(进位),两位数乘整十、整百的数(不进位)。
预设2:还有两位数乘两位数的进位和不进位笔算。
预设3:运用笔算乘法的知识解决生活中的问题,即连乘问题和连除问题。
师:同学们整理得非常全面,无形之中就把这个单元的知识整理好了。
结合学生的交流,教师板书,课件出示知识网络图。
【设计意图】通过整理、交流、汇报,让同学们清楚地知道本单元知识脉络,培养学生的整理、归纳能力,体验与同伴相互交流学习的乐趣。
二、系统整理两位数乘两位数的计算方法
1.整理口算乘法的算理与算法。
(1)课件出示教科书P58“整理和复习”第1题。
(2)观察表格,找到乘法算式。
师:请你观察表格,横行表示一个数,竖列表示另一个数,从表格中能找到哪些乘法算式?
【学情预设】学生能很容易说出一些乘法算式, 如22×20,23×20,22×35,…
师:你们能将这些算式分类吗?分类的依据是什么?
【学情预设】学生可能会将乘数末尾有0的乘法算式分为一类,将两个乘数末尾都没有0的分为一类。分类的依据是第一类可以用口算, 第二类需要笔算。
(3)回顾口算和笔算方法。
师:哪些积是口算得到的?哪些积是笔算得到的?
【学情预设】乘数末尾有0的乘法算式可以用口算,如22×20,23×20;两个乘数末尾都没有0的乘法算式需要笔算,如22×25,23×25,24×35。
师:请你们说一说口算方法。
【学情预设】学生会说,先把整十、整百数中0前面的数与两位数相乘,计算出积后,再看乘数末尾共有几个0,就在积的末尾添上几个0。
师:两位数乘两位数的笔算方法是怎样的呢?
【学情预设】学生能厘清笔算的方法,知道要将相同数位对齐,从个位乘起,先用一个乘数每一位上的数分别去乘另一个乘数,用哪一位上的数去乘,积的末位就和那一位对齐,哪一位乘得的积满几十,就向前一位进几,再把两次乘得的积相加。
(4)口算和笔算练习。
师:这些题大家都会计算吧!在随堂本上快速地算一算这些题,把结果填在书上表格中。
【学情预设】学生的计算能力有差异:有的学生每道题都列竖式计算;有的学生计算速度很快,大部分算式用口算就得出结果,只有部分题目需要列竖式计算。
【设计意图】这是一道计算练习题,全面回顾了本单元所学的口算和笔算知识,并且突出了难点。 以此为例,一方面引导学生复习口算和笔算方法,另一方面训练学生计算的速度。
2.完成教科书P58“整理和复习”第2题。
师:你能从其中了解到哪些数学信息呢?
【学情预设】冬冬家有4行橘子树,每行8棵,今年平均每棵收获橘子25千克。
小组交流讨论解答此题的步骤。
(1)今年冬冬家一共收获橘子多少千克?
【学情预设】要求今年冬冬家一共收获橘子多少千克,有两种解法:一种方法是先求出冬冬家的橘子树的总棵数,再求出一共收获橘子的总质量;另一种方法是先求出每行橘子树收获橘子的总质量,再求出4行橘子树一共收获橘子的总质量。
解法一:4×8×25=800(千克)
解法二:25×8×4=800(千克)
答:今年冬冬家一共收获橘子800千克。
(2)把这些橘子装箱,每箱8千克。用5辆三轮车运走,平均每车运多少箱?
【学情预设】求平均每车运多少箱,可以先求出总共可以装多少箱,再求平均每车运多少箱。
列式:800÷8÷5=20(箱)
答:平均每车运20箱。
(3)如果每千克橘子卖2元钱。你能提出数学问题并解答吗?
【学情预设】已知有800千克橘子,每千克卖2元钱,可以提问:一共可以卖多少钱?
列式:800×2=1600(元)
答:一共可以卖1600元钱。
三、巩固练习,查找疏漏
1.完成教科书P59“练习十三”第1、2题。
(1)学生独立、快速解答。
(2)集中交流评价。
【学情预设】运用本单元所学的知识进行正确计算,学生一般都会计算,主要是要对计算快慢提出要求。
2.完成教科书P59“练习十三”第3题。
(1)分组练习:男生计算第(1)组的4道题,女生计算第(2)组的4道题。
(2)全班交流,引导学生进行对比分析。
师:对比每组中的4道算式,你们发现了什么规律?
【学情预设】学生会发现:每组中算式的两个乘数的和都相等,第一个乘数依次加1,第二个乘数依次减1,两个乘数的和保持不变,所得的积相对于前一道算式依次减小1、3、5…
【设计意图】开展男女生竞赛活动进行练习,提高学生练习的积极性,帮助学生逐步加强运算能力。
3.完成教科书P59“练习十三”第4~6题。
学生独立解答,教师集中评讲。
【学情预设】第4题根据数量关系“每个工作日投送的邮件数量×22×半年(6个月)=投递邮件总数”列式解答;第5题根据数量关系“一周总钱数÷工作天数(7天)÷每天工作的时间=平均每小时收入的钱数”列式解答;第6题前两个问题,分别依据数量关系“大组个数×小组个数×每个小组的人数=参赛总人数” “参赛总人数÷年级总数÷每个年级的班级数=平均每班参赛的人数”进行列式解答即可,最后一问的答案不唯一,学生可自行提问,合理即可。
【设计意图】这三道题都是解决实际问题的练习,让学生根据问题和题目提供的信息选择不同的策略进行解答。通过学生独立解题、合作探究等活动,巩固本单元知识,提高学生的计算和解决问题的能力,进一步体会计算与实际生活的联系,增强学生应用知识的意识。
四、课堂总结
师:通过这节课的学习,你有什么收获?
▶板书设计
整理和复习
▶教学反思
在本节课的复习中,通过具体的实际问题巩固了口算以及两位数乘两位数笔算的内容,使学生会用数学方法解决实际生活中的问题。学生对于解决比较复杂的问题还是感觉困难,例如“整理和复习”的第2题、“练习十三”第6题,在解答过程中存在的问题还是比较多,需要学生选择合适的信息解决问题。对于同一个问题可用不同的方法解答,学生在总结、归纳中多进行交流,教师适时给予指导。
▶作业设计
见对应课时作业。
小学数学人教版三年级下册我们的校园精品课件ppt: 这是一份小学数学人教版三年级下册我们的校园精品课件ppt,文件包含《综合与实践我们的校园》课件pptx、《综合与实践我们的校园》教案doc、《综合与实践我们的校园》导学案doc等3份课件配套教学资源,其中PPT共17页, 欢迎下载使用。
人教版三年级下册8 数学广角——搭配数学广角——搭配(二)优质ppt课件: 这是一份人教版三年级下册8 数学广角——搭配数学广角——搭配(二)优质ppt课件,文件包含82《搭配问题》课件pptx、82《搭配问题》教案doc、82《搭配问题》导学案doc等3份课件配套教学资源,其中PPT共18页, 欢迎下载使用。
小学数学人教版三年级下册认识小数评优课ppt课件: 这是一份小学数学人教版三年级下册认识小数评优课ppt课件,文件包含71《认识小数》课件pptx、71《认识小数》教案doc、71《认识小数》导学案doc等3份课件配套教学资源,其中PPT共19页, 欢迎下载使用。

