- 第六单元 习作:身边那些有特点的人 课件+教案+素材 课件 11 次下载
- 第六单元 语文园地 课件+教案+素材 课件 10 次下载
- 第七单元 23 海底世界 课件+教案+素材 课件 16 次下载
- 第七单元 24 火烧云 课件+教案+素材 课件 14 次下载
- 第七单元 习作:国宝大熊猫 课件+教案+素材 课件 11 次下载
人教部编版三年级下册22 我们奇妙的世界精品ppt课件
展开第七单元教学初探
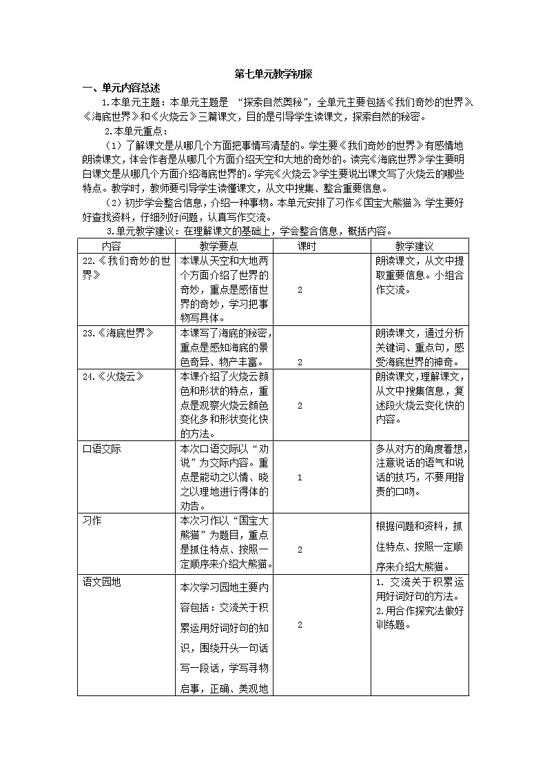
一、单元内容总述
1.本单元主题:本单元主题是 “探索自然奥秘”,全单元主要包括《我们奇妙的世界》、《海底世界》和《火烧云》三篇课文,目的是引导学生读课文,探索自然的秘密。
2.本单元重点:
(1)了解课文是从哪几个方面把事情写清楚的。学生要《我们奇妙的世界》有感情地朗读课文,体会作者是从哪几个方面介绍天空和大地的奇妙的。读完《海底世界》学生要明白课文是从哪几个方面介绍海底世界的。学完《火烧云》学生要说出课文写了火烧云的哪些特点。教学时,教师要引导学生读懂课文,从文中搜集、整合重要信息。
(2)初步学会整合信息,介绍一种事物。本单元安排了习作《国宝大熊猫》,学生要好好查找资料,仔细列好问题,认真写作交流。
3.单元教学建议:在理解课文的基础上,学会整合信息,概括内容。
内容 | 教学要点 | 课时 | 教学建议 |
22.《我们奇妙的世界》 | 本课从天空和大地两个方面介绍了世界的奇妙,重点是感悟世界的奇妙,学习把事物写具体。 |
2 | 朗读课文,从文中提取重要信息。小组合作交流。 |
23.《海底世界》 | 本课写了海底的秘密,重点是感知海底的景色奇异、物产丰富。 |
2 | 朗读课文,通过分析关键词、重点句,感受海底世界的神奇。 |
24.《火烧云》 | 本课介绍了火烧云颜色和形状的特点,重点是观察火烧云颜色变化多和形状变化快的方法。 |
2 | 朗读课文,理解课文,从文中搜集信息,复述段火烧云变化快的内容。 |
口语交际 | 本次口语交际以“劝说”为交际内容。重点是能动之以情、晓之以理地进行得体的劝告。 |
1 | 多从对方的角度着想,注意说话的语气和说话的技巧,不要用指责的口吻。 |
习作 | 本次习作以“国宝大熊猫”为题目,重点是抓住特点、按照一定顺序来介绍大熊猫。 |
2 | 根据问题和资料,抓住特点、按照一定顺序来介绍大熊猫。 |
语文园地 | 本次学习园地主要内容包括:交流关于积累运用好词好句的知识,围绕开头一句话写一段话,学写寻物启事,正确、美观地书写笔画多和笔画少的字,积累了古代成语。重点是采用多种形式的朗读和背诵,学会写寻物启事,积累成语。
|
2 |
2.用合作探究法做好训练题。
|
人教部编版三年级下册22 我们奇妙的世界教学演示课件ppt: 这是一份人教部编版三年级下册22 我们奇妙的世界教学演示课件ppt,共60页。PPT课件主要包含了第一课时,朝阳冉冉升起,云彩变幻莫测,雨点噼噼啪啪,镜子般的水洼,夕阳无限,星空灿烂,种子生长,物产丰富,大树遮荫等内容,欢迎下载使用。
人教部编版三年级下册22 我们奇妙的世界获奖课件ppt: 这是一份人教部编版三年级下册22 我们奇妙的世界获奖课件ppt,文件包含22我们奇妙的世界课件pptx、课堂实录22我们奇妙的世界doc、导学案22我们的奇妙世界doc、教案与教学反思22我们奇妙的世界docx、课文朗读22我们奇妙的世界mp3等5份课件配套教学资源,其中PPT共51页, 欢迎下载使用。
人教部编版三年级下册22 我们奇妙的世界说课课件ppt: 这是一份人教部编版三年级下册22 我们奇妙的世界说课课件ppt,共60页。PPT课件主要包含了我们的世界,我们奇妙的世界等内容,欢迎下载使用。

