人教统编版选择性必修2 法律与生活权利保障 于法有据课前预习ppt课件
展开4.1 权利保障 于法有据 教学设计
【教学目标】
1.学生能通过商人李某的案例说出侵权责任的承担方式、诉讼时效,初步提高逻辑分析能力,树立依法承担责任的观念。
2学生能通过电梯吸烟案例、侵权责任视频和图片判断等理解侵权责任的一般情形和特殊情形,提高辩证思考的能力,梳理依法维权、依法担责的意识。
【核心素养】
1.政治认同:把法律的权威、社会主义核心价值观的要求和人民群众的切身利益统一起来。⒉科学精神:结合具体的交通事故案例、医疗纠纷案例或人身伤害案例,理解侵权责任的一般条件和特殊情形。
3.法治意识:树立法治意识,依法承担侵权责任。
4.公共参与:正确处理复杂的利益关系,用法律的手段处理各种纠纷,维护社会安定。
【教学重点】:侵权责任的承担方式和特殊情形
【教学难点】:侵权责任的承担方式和特殊情形
【教学方法】合作探究法与讲授分析法相结合
【教学过程】
导入新课:你还记得五年多之前的江歌被杀案吗?
回顾《江歌案》:江歌(1992年-2016年11月3日),女,出生于中国山东青岛。生前是日本法政大学硕士研究生一年级学生。2016年11月3日凌晨,在日本东京中野区公寓,就读于日本东京法政大学的中国留学生江歌,被闺蜜刘鑫前男友陈世峰用匕首杀害。江歌是替同住的女室友刘鑫挡住她的前男友而被杀的。江歌的母亲介绍,江歌脖颈处,身上多处刀伤,刀刀致命,惨不忍睹。
2017年12月20日下午3点,江歌被杀一案,在日本东京地方裁判所当庭宣判,法院以故意杀人罪和恐吓罪判处被告人陈世峰有期徒刑20年。
2019年10月28日,江歌母亲江秋莲把此案中江歌的闺蜜刘鑫(现名刘暖曦)告上了法庭。
2022年1月10日,山东省青岛市城阳区人民法院对原告江秋莲与被告刘暖曦生命权纠纷案作出一审判决:被告刘暖曦于判决生效之日起十日内赔偿原告江秋莲各项经济损失496000元及精神损害抚慰金200000元,并承担全部案件受理费。
2022年2月16日,江歌母亲江秋莲诉刘暖曦(原名刘鑫)生命权纠纷案在青岛市中级人民法院二审开庭。 经过近四小时的审理,法庭宣布休庭,择期宣判。
分析思考:对于此案法院会怎么判呢?法院对此案判决的依据?
师:欲知判决结果如何以及法院对此案判决的依据,那就跟我 一起走进我们这节课吧!新课讲授:出示目录
权利保障 于法有据
1、侵权行为的法律责任
2、侵权责任中的情理法
第一幕:侵权行为的法律责任
议题一:刘鑫侵犯了江歌的哪些民事权利?从一审判决结果看,刘鑫需如何承担侵权责任?
探究活动一:观看视频《华策影视与张若昀纠纷案》
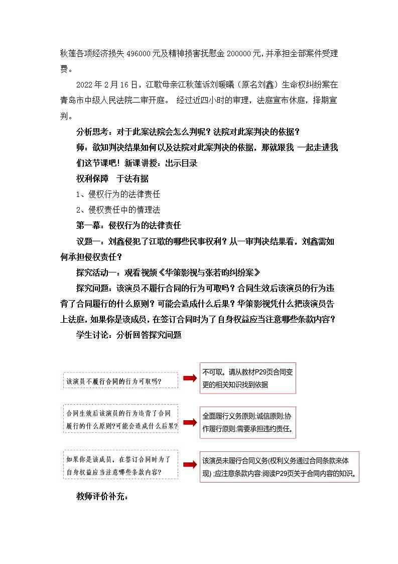
探究问题:该演员不履行合同的行为可取吗?合同生效后该演员的行为违背了合同履行的什么原则?可能会造成什么后果?华策影视凭什么把该演员告上法庭,如果你是该成员,在签订合同时为了自身权益应当注意哪些条款内容?
学生讨论:分析回答探究问题
教师评价补充:
教师总结:
一、侵权行为的法律责任
1、承担侵权责任的法律依据
法律保护民事主体的各项人身权和财产权。行为人侵害他人的民事权利,应当依法承担侵权责任。
2、侵权责任的承担方式:
⑴停止侵害,排除妨碍,消除危险,返还财产,恢复原状,赔偿损失,赔礼道歉,消除影响、恢复名誉。法律规定惩罚性赔偿的,依照其规定。
⑵可以单独适用,也可以合并适用。民事权利遭受侵害的形式多种多样,侵权人所须承担的法律责任也有所不同。
知识拓展:
1、关于惩罚性赔偿
含义:是指由法庭所作出的赔偿数额超出实际损害数额的赔偿;
目的:通过对义务人施以惩罚,阻止其重复实施恶意行为,警示他人不要采取类似行为。
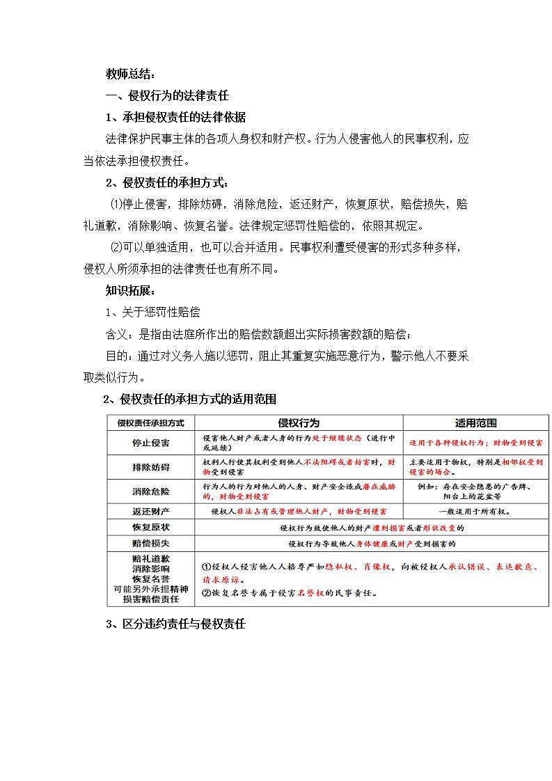
2、侵权责任的承担方式的适用范围
3、区分违约责任与侵权责任
小试牛刀:案例分析
甲和乙素来不和,甲以张贴海报、发微信朋友圈、微信群、散发传单等形式散布乙作风不正的言论,使用“无耻无道德、害群之马”等贬义词语形容甲。给甲造成了极大痛苦。甲将乙告上法庭,请求法庭判令乙停止侵权并道歉,赔偿精神损失费3万元。
问:甲的行为构成侵权吗?为什么?甲承担责任的方式有哪些?
答:构成侵权。甲实施了侵害乙的名誉权,在主观上存在过错,其侵权行为给乙造成了损害,存在法律上的因果关系。
乙可以要求甲停止侵害、赔礼道歉、消除影响、恢复名誉和精神损害赔偿。
解析:甲的行为侵犯了乙的名誉权,侵害名誉权的主要表现是诽谤,甲的行为足以让不了解情况的第三人对乙产生怀疑,降低了乙的社会评价。故可认定被告的行为侵犯了乙的名誉权,甲应承担侵权责任;甲在主观上存在过错,甲的违法行为给乙造成了极大心理压力,存在因果关系。
该原则归责时有3个要件:民事主体的合法权益受到损害;行为人主观上存在过错;该行为与损害结果之间有因果关系。
探究活动二: 回顾“江歌案”这五年:案发近3年后立案,5年后审判
2016年11月3日凌晨,在日本东京中野区公寓,江歌被闺蜜刘鑫前男友陈世峰用匕首杀害。
2019年10月28日,江秋莲以生命权纠纷向法院起诉刘鑫,立案成功。
2021年4月15日,本案开庭,被告辩称江歌的遇害是陈世峰行为造成,被告依法不承担任何责任,法庭将择期宣判。
2022年1月10日,山东省青岛市城阳区人民法院对原告江秋莲与被告刘暖曦生命权纠纷案作出一审判决。
探究问题:为何事发近三年,江歌母亲仍能起诉刘鑫并成功立案?
学生讨论:分析回答探究问题
教师评价补充:
教师总结:
3、民法对诉讼时效的规定
①向人民法院请求保护民事权利的诉讼时效期间为三年,法律另有规定的除外。
②当民事权利受到侵害时,权利人应当及时提出相关请求。
第二幕:侵权责任中的情理法
议题二:江歌并非刘鑫杀害,为何最终判决要求其承担相应侵权责任?
探究活动三:回顾“江歌案”这五年:案发近3年后立案,5年后审判
2016年11月3日凌晨,在日本东京中野区公寓,江歌被闺蜜刘鑫前男友陈世峰用匕首杀害。
2019年10月28日,江秋莲以生命权纠纷向法院起诉刘鑫,立案成功。
2021年4月15日,本案开庭,被告辩称江歌的遇害是陈世峰行为造成,被告依法不承担任何责任,法庭将择期宣判。
2022年1月10日,山东省青岛市城阳区人民法院对原告江秋莲与被告刘暖曦生命权纠纷案作出一审判决。
2022年2月16日,江歌母亲江秋莲诉刘暖曦(原名刘鑫)生命权纠纷案在青岛市中级人民法院二审开庭。 经过近四小时的审理,法庭宣布休庭,择期宣判。
探究问题:江歌并非刘鑫(现名刘暖曦)杀害,刘鑫在庭审过程中辩称自己不需承担任何责任,为何最终判决要求其承担相应侵权责任?
学生讨论:分析回答探究问题
教师评价补充:
教师总结:
分析回答探究问题:
二、侵权责任中的情理法
⑴侵权责任的一般规定:
行为人因过错侵害他人民事权益造成损害的,应当承担侵权责任。
⑵侵权责任的构成要件:
①民事主体的合法权益受到了损害;
②行为人主观上存在过错(故意或者过失:不影响其承担民事责任,但过错程度对于衡量其责任大小具有法律意义);
③该行为与损害结果之间存在因果关系。一个人只能对自己的行为所造成的损害后果负责,法律通常要求受害人确定损害结果发生的真实原因。
小试牛刀:案例分析
8岁的甲和32岁的乙是邻居,同住4楼。一天甲忘记带房门钥匙,正在一筹莫展之际,乙提议甲可以从自家阳台上爬到甲的阳台上回家,为了安全起见,乙拿出绳索要甲绑在腰上,甲表示同意。丙丁在一旁帮忙,把绳索系在甲的腰上,甲在攀爬过程中绳索突然断裂,甲摔死。甲的家属把乙、丙、丁三人告上法庭,要求他们三人承担侵权责任。
问:乙有没有责任?丙丁有没有责任?
解析:乙侵犯了甲的生命权。乙提出馊主意并提供了不合格的绳索,乙作为成年人应该预见到该行为的风险,却仍然怂恿甲通过爬阳台回家。乙提供的绳索断裂导致甲死亡,乙存在过错。乙的行为和甲的死亡有法律上的因果关系。 丙丁没有侵权,无须承担任何责任。倘若丙丁打的绳节松动导致甲死亡,视为丙丁有过错,其行为和甲死亡之间有法律上的因果关系,则丙丁要承担侵权责任。
甲是完全民事行为能力人,对于爬阳台这种行为的危险性应该有充分的认识。甲对此事也有责任,不能把所有责任都归到乙头上。
探究活动四:饲养动物侵权
某日,甲带着三岁的孩子在公园游玩时被乙的烈犬追逐撕咬 ,3岁儿子被烈犬咬伤后不治身亡。警方介入调查后,以涉嫌过失致人死亡罪将狗主人郭某刑事拘留。经查:乙遛狗时没有拴狗绳。最终法庭判处乙有期徒刑7年,赔偿甲各项损失68万元
探究问题:狗的主人应该承担法律规定的哪种侵权责任?
学生讨论:分析回答探究问题
教师评价补充:
教师总结:
分析回答探究问题:
解析:民法典第一千二百四十五条规定: 饲养的动物造成他人损害的,动物饲养人或者管理人应当承担侵权责任;但是,能够证明损害是因被侵权人故意或者重大过失造成的,可以不承担或者减轻责任。
动物致人损害的构成要件是:
①须为饲养动物。
②须有动物的加害行为。
③须有动物造成他人损害的事实。
④须有动物的加害行为和损害之间的因果关系。
归责原则是无过错责任原则。这样规定的目的是促使饲养人、管理人能够认真、负责地担负起全面的注意、防范义务,以保护公共安全。
题外话:是不是只要饲养动物致人损害,其饲养人、管理人就一定要承担无过错责任呢?
不是的。
受害人自己故意或重大过失造成损害的,动物的饲养人或管理人可以不承担或减轻责任。也就是说受害人受到饲养动物的攻击,是因自己挑逗、刺激造成的。例如:甲明知乙有一条性情暴躁的狗经常咬人,但甲必须从乙的门前经过,当家路过其门口时,乙的狗突然窜出来把甲咬伤。此案中不得认定甲有故意或重大过失行为。甲的行为不能直接诱发动物损害,与动物损害没有直接因果关系。若动物的饲养人或管理人要免责或减轻责任,则必须证明损害是被害人本人的故意或重大过失造成的。如果举证不能,其饲养人或管理人就要承担赔偿责任。
动物的饲养人或管理人既然管理、控制着动物,就应该谨慎管束,肩负起对自己、对社会、对公众负责的义务,而不能只图自己的喜好,只享受宠物带来的快乐,而疏于对动物的管理。否则就要承担无过错责任进行赔偿。注意:动物园动物伤人的归责原则是过错推定责任。
2.特殊侵权责任:
(1)过错推定侵权责任
依照法律规定推定行为人有过错,其不能证明自己没有过错的应当承担侵权责任。
简而言之:先推定有过错,行为人需要自证。
例如,动物园饲养动物致人损害的责任、林木折断致人损害的责任。
(2)无过错侵权责任
法律规定无过错侵权责任的,则行为人只要损害了他人的民事权益,不论其有无过错,均应当承担侵权责任。
简而言之:无论有无过错,均需承担责任。
例如,饲养的动物致人损害的责任、生产者产品责任、环境污染责任。
特别提醒:责任理解:无论有无过错,损害他人民事权益,均需承担责任
知识拓展:常见无过错侵权责任
①无民事行为能力人、限制民事行为能力人致人损害的,由监护人承担无过错责任;
②用人单位的工作人员因执行工作任务致人损害的,由用人单位承担无过错责任;
③提供个人劳务一方因劳务致人损害的,由接受劳务一方承担无过错责任;
④因产品存在缺陷造成他人损害的,由生产者承担无过错责任;
⑤机动车与行人、非机动车驾驶人之间发生道路交通事故的,由机动车一方承担无过错责任;
⑥因环境污染致人损害的,由污染者承担无过错责任;
⑦从事高空、高压、地下挖掘活动或者使用高速轨道运输工具造成他人损害的,由经营者承担无过错责任;
⑧饲养的动物造成他人损害的,由动物饲养人或者管理人承担无过错责任;
⑨建筑物倒塌致人损害的,由建设单位与施工单位承担无过错责任。
探究活动五:观看视频《法律有义务向人性幽暗处照进一束光》
探究问题:结合教材内容和视频信息回答,法律规定侵权责任有何意义?
学生讨论:分析回答探究问题
教师评价补充:
教师总结:
4、法律规定侵权责任的意义(作用):
①法律规定侵权责任,旨在保障民事主体的合法权利不受侵犯,合理确定相关行为人与权利人之间的利益。
②法律规定在特定情形中适用过错推定与无过错责任原则,对社会某些群体的合法权利给予特别保护,体现了社会公正。
③侵权责任规则有助于平衡社会各方利益,合理预防损害,促进社会和谐。
本课小结:
政治 (道德与法治)选择性必修2 法律与生活第一单元 民事权利与义务第四课 侵权责任与权利界限权利保障 于法有据一等奖ppt课件: 这是一份政治 (道德与法治)选择性必修2 法律与生活<a href="/zz/tb_c4003518_t3/?tag_id=26" target="_blank">第一单元 民事权利与义务第四课 侵权责任与权利界限权利保障 于法有据一等奖ppt课件</a>,文件包含核心素养41《权利保障于法有据》课件pptx、核心素养41《权利保障++于法有据》教学设计docx、江歌母亲江秋莲诉刘鑫案二审判决维持原判正义不会缺席mp4、狂飙黑社会头目高启强落网最终被判死刑剥夺政治权利终身mp4、茶颜悦色起诉茶颜观色一审获赔170万mp4等5份课件配套教学资源,其中PPT共36页, 欢迎下载使用。
高中政治 (道德与法治)人教统编版选择性必修2 法律与生活权利保障 于法有据教课课件ppt: 这是一份高中政治 (道德与法治)人教统编版选择性必修2 法律与生活权利保障 于法有据教课课件ppt,共52页。PPT课件主要包含了侵权责任中的情理法等内容,欢迎下载使用。
政治 (道德与法治)选择性必修2 法律与生活第一单元 民事权利与义务第四课 侵权责任与权利界限权利保障 于法有据课文内容课件ppt: 这是一份政治 (道德与法治)选择性必修2 法律与生活第一单元 民事权利与义务第四课 侵权责任与权利界限权利保障 于法有据课文内容课件ppt,共22页。PPT课件主要包含了案例分析,停止侵害,排除妨碍,消除危险,返还财产,恢复原状,赔偿损失,赔礼道歉,惩罚性赔偿,消除影响恢复名誉等内容,欢迎下载使用。

