高中历史人教统编版(必修)中外历史纲要(上)第三单元 辽宋夏金多民族政权的并立与元朝的统一第12课 辽宋夏金元的文化 优质学案
展开中外历史纲要(上)学业水平考试复习学案
第12课 辽宋夏金元的文化
一、儒学的复兴
1.时间:从北宋中期起,一批学者掀起了儒学复兴运动。
2.代表人物:北宋的程颢和程颐,南宋的朱熹。
3.主要成就
(1)创立理学
①宇宙观:“理”是自然界和社会的根本原则。
②人生观:人生的目标是“存天理,灭人欲”,从而达到“圣人”的精神境界。
(2)朱熹从早期儒家典籍《礼记》中抽出《大学》《中庸》两篇文章,加上分别记录孔子、孟子言论的《论语》《孟子》二书,合编为“四书”,并且加以注释,作为先于“五经”的儒学基础读物。
4.地位:从南宋后期起,程朱理学受到官方尊崇,在历史上产生了深远影响。
二、文学艺术
1.宋词
(1)背景:两宋城市生活丰富多彩,娱乐场所需要大量的歌词。
(2)代表作家:豪放派的苏轼、辛弃疾和婉约派的柳永、李清照。
2.元曲
(1)内容:包括散曲、杂剧。元杂剧标志着中国古代戏曲艺术的成熟。
(2)代表作家:关汉卿、王实甫等。
3.话本:说书底本即话本,实际是早期的白话小说。
4.宋元书法:名家辈出,比唐朝更加追求个性,不拘法度。
5.宋元绘画:以山水画成就最为突出,不强调写实,注重意境和笔墨情趣。花鸟画、人物画水平也很高。
三、科技
1.三大发明
(1)印刷术:雕版印刷已相当普及,北宋工匠毕昇发明了活字印刷术。
(2)火药:被大量制造并用于军事,由燃烧型火器逐步发展为爆炸型火器和管形射击火器。
(3)指南针:用人工磁化的方法造出的指南针,广泛应用于航海。
2.科学家
人物 | 时间 | 地位 |
沈括 | 北宋 | 著有《梦溪笔谈》,记载和总结了当时的许多科技成果 |
郭守敬 | 元朝 | 设计和监制多种天文观测仪器,主持全国范围的天文测量,编定新的历法《授时历》,其中测定的数据在当时世界上处于领先地位 |
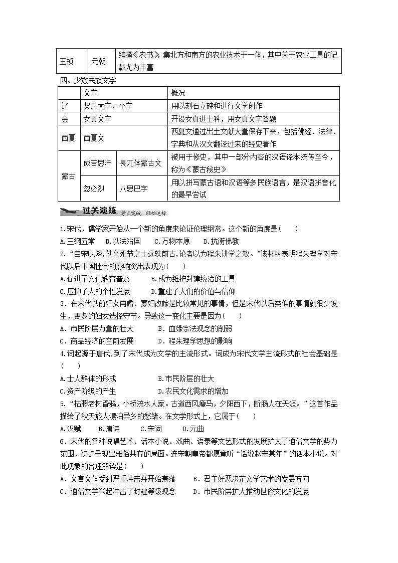
王祯 | 元朝 | 编撰《农书》,集北方和南方的农业技术于一体,其中关于农业工具的记载尤为丰富 |
四、少数民族文字
| 文字 | 概况 | |
辽 | 契丹大字、小字 | 用以刻石立碑和进行文学创作 | |
金 | 女真文字 | 开设女真进士科,用女真文字答题 | |
西夏 | 西夏文 | 西夏文通过出土文献大量保存下来,包括佛经、法律、字典和从汉文翻译过来的经史著作 | |
蒙古 | 成吉思汗 | 畏兀体蒙古文 | 被用于修史,其中一部分内容的汉语译本流传至今,称为《蒙古秘史》 |
忽必烈 | 八思巴字 | 用以拼写蒙古语和汉语等多民族语言,是汉语拼音化的最早尝试 | |
1.宋代,儒学家开始从一个新的角度来论证伦理纲常。这个新的角度是( )
A.三纲五常 B.以法治国 C.万物本原 D.抗衡佛教
2.“自宋以降,仗义死节之士远轶前古,论者以为程朱讲学之效。”该材料表明程朱理学对宋代以后中国社会的影响突出表现为( )
A.促进了文化教育普及 B.成为维护封建统治的工具
C.压抑了人的个性发展 D.重建了人们的价值与信仰
3.在宋代以前妇女再婚、寡妇改嫁是比较常见的事情,但是宋代以后类似的事情就很少发生,更多的妇女选择守节。导致这一变化主要是因为( )
A.市民阶层力量的壮大 B.血缘宗法观念的削弱
C.商品经济的空前发展 D.程朱理学思想的影响
4.词起源于唐代,到了宋代成为文学的主流形式。词成为宋代文学主流形式的社会基础是( )
A.士人群体的形成 B.市民阶层的壮大
C.资产阶级的产生 D.农民文化需求的增加
5.“枯藤老树昏鸦,小桥流水人家。古道西风瘦马,夕阳西下,断肠人在天涯。”这首作品描绘了秋天旅人漂泊异乡的愁绪。在文学形式上,它属于( )
A.汉赋 B.唐诗 C.宋词 D.元曲
6.宋代的各种说唱艺术、话本小说、戏曲、语录等文艺形式的发展扩大了通俗文学的势力范围,初步呈现出雅俗共存的局面。连宋朝皇帝都愿意听“话说赵宋某年”的话本小说。对此现象的合理解读是( )
A.文言文体受到严重冲击并开始衰落 B.君主好恶决定文学艺术的发展方向
C.通俗文学兴起冲击了封建等级观念 D.市民阶层扩大推动世俗文化的发展
7.与前代相比,宋代藏书家的人数大增,藏书数量最多者超过十万卷。与之相关的因素是( )
A.小说在社会上流行 B.造纸术的发明
C.对外文化交流频繁 D.印刷术的进步
8.元代科学家郭守敬编订《授时历》,取“敬授民时”之意,其目的是( )
A.尊敬农民 B.指导农业生产
C.保证农民劳动时间 D.关注农作物生长规律
9.公元1038年,党项族首领李元昊称帝,建立西夏,命野利仁荣创制西夏文,西夏文结构多仿汉字,形体方正。这反映了西夏文字( )
A.深受汉族文字的影响 B.早于汉字创立
C.加强了西夏的统治 D.成为与汉族沟通的重要工具
10.儒家思想到两宋时期发展到了新的阶段即理学阶段。理学的代表人物北宋“二程”、南宋朱熹的共同主张是( )
A.人心是自然界和社会的根本法则 B.学术研究要为现实服务
C.君主专制是天下之大害 D.“天理”就是“三纲五常”等伦理道德
11.史载,宋以后戏曲发展进入鼎盛时期,从明代起,每年五月三日,国家和民间都要举行祭拜关羽的活动,此后,关公戏经久不衰。此现象( )
A.反映了市民阶层的形成 B.体现了神化儒学的倾向
C.突出了戏曲的教化作用 D.强化了宗教观念世俗化
12.宋朝是一个“前所未有的发展、创新和文化繁荣的时代”。这种“创新”和“繁荣”的表现是( )
A.发明雕版印刷术 B.火药开始应用于军事
C.改进造纸术 D.指南针应用于航海
13.中国古代文学艺术,在不同时代有不同的形式、内容和风格。阅读材料,完成下列要求。
材料一:宋代自立国之始,就为外患所困扰,长期与辽、西夏、金等游牧民族政权相对峙……(这些少数民族势力)对宋人世界的长期包围与轮番撞击,产生了双重文化效应。一方面,北宋人因被动挨打而生的忧患,南宋人因国破家亡而生的忧患,渗透于宋文化的各个层面……——摘编自张岱年、方克立主编《中国文化概论》
材料二:市民阶层对通俗文化的需求增强,因科举废行而入士无门的下层知识分子的介入,以及戏剧自身的发展,促成了元杂剧在短时间走向繁荣……曲的兴起与发展,有着复杂的原因。首先,先代的社会现实是元曲兴起的基础,元朝疆域辽阔,城市经济繁荣,宏大的剧场,活跃的书会和日夜不绝的观众,为元曲的兴起奠定了基础;其次,元代各民族文化相互交流和融合,促进元曲的形成;再次,元曲是诗歌本身的内在规律及文学传统继承、发展的必然结果。——摘编自谢士霞、王晓燕《元代元曲兴起的原因浅析》
(1)根据材料一并结合所学知识,概括宋代文化的总体特征及成因。
(2)根据材料二并结合所学知识,分析元曲兴起的原因和影响。
参考答案
1.C 2.D 3.D 4. B 5.D 6.D 7.D 8.B 9.A 10.D 11.C 12. D
13. (1)总体特征:呈现出强烈的忧患意识。
成因:宋代长期积贫积弱;宋代始终面临少数民族对立政权的威胁;宋代相对少数民族政权长期处于被动挨打和求和的地位。
(2)原因:市民阶层对通俗文化需求的增强;知识分子阶层加入创作队伍;民族文化的交流与交融;对前代文化的继承与发展。
影响:创新了传统文学形式;促进了通俗文学的发展;推动了古代戏剧艺术的发展。
高中历史人教统编版(必修)中外历史纲要(上)第25课 人民解放战争优质学案设计: 这是一份高中历史人教统编版(必修)中外历史纲要(上)第25课 人民解放战争优质学案设计,共6页。学案主要包含了争取和平民主的斗争,全面内战的爆发,国民党政权的统治危机,新民主主义革命的胜利,中共七届二中全会,北平谈判,渡江战役,胜利原因等内容,欢迎下载使用。
高中历史人教统编版(必修)中外历史纲要(上)第19课 辛亥革命优秀学案设计: 这是一份高中历史人教统编版(必修)中外历史纲要(上)第19课 辛亥革命优秀学案设计,共5页。学案主要包含了资产阶级民主革命的兴起,武昌起义与中华民国的建立,辛亥革命的历史意义等内容,欢迎下载使用。
人教统编版(必修)中外历史纲要(上)第四单元 明清中国版图的奠定与面临的挑战第14课 清朝前中期的鼎盛与危机优秀导学案: 这是一份人教统编版(必修)中外历史纲要(上)第四单元 明清中国版图的奠定与面临的挑战第14课 清朝前中期的鼎盛与危机优秀导学案,共4页。学案主要包含了康乾盛世,君主专制的加强,统治危机的初显等内容,欢迎下载使用。

