- 三 生活中的大数 比一比(2)第7课时 课件(送教案) 课件 9 次下载
- 二 方向与位置 练习二 课件 课件 8 次下载
- 四 测量 铅笔有多长 第1课时 课件(送教案) 课件 8 次下载
- 三 生活中的大数 练习三 课件(送教案) 课件 7 次下载
- 五 加与减 买电器 第1课时 课件(送教案) 课件 9 次下载
北师大版二年级下册一千米有多长精品课件ppt
展开北师二下第四单元《测量》 第2课时 1千米有多长 | |||
课题 | 1千米有多长 第1课时 | 课型 | 新授课 |
教材分析 | 《1千米有多长》是位于北师版教材二年级下册第四单元的第2课时,本课主要内容是认识千米,掌握千米和米之间的单位换算;感受1千米的实际长度,在表示较远的距离时选择“千米”作单位。由于“千米”比较长,所以要借助10米、100米的长度来体会1000米有多长。 | ||
学情分析 |
在学生已经学习毫米、厘米、分米、米的基础上,认识更大的长度单位“千米”。
| ||
教学策略 |
1、通过“手拉手”等活动,体会10米、100米有多长。 2、借助跑道等熟悉的长度认识1000米,体会1000米有多长。 3、给学生介绍表示较长距离时用“千米”做单位。 | ||
教学内容 | 北师大版二年级下册 教科书第36页、37 页 | ||
教学目标 |
1、通过手拉手等活动认识1千米有多长,并知道千米、米之间的关系,能进行简单的单位换算。 2、能根据具体情景,选择适当的长度单位,进一步体会单位长度的实际意义。 3、借助跑道等事物长度加强对千米的理解,感受数学与生活的练习。 | ||
教学重点 | 体会1千米有多长,知道千米和米之间的关系。 | ||
教学难点 | 具体情境中单位长度的选择。 | ||
教学准备 | 多媒体课件 | ||
课时安排 | 1课时 | ||
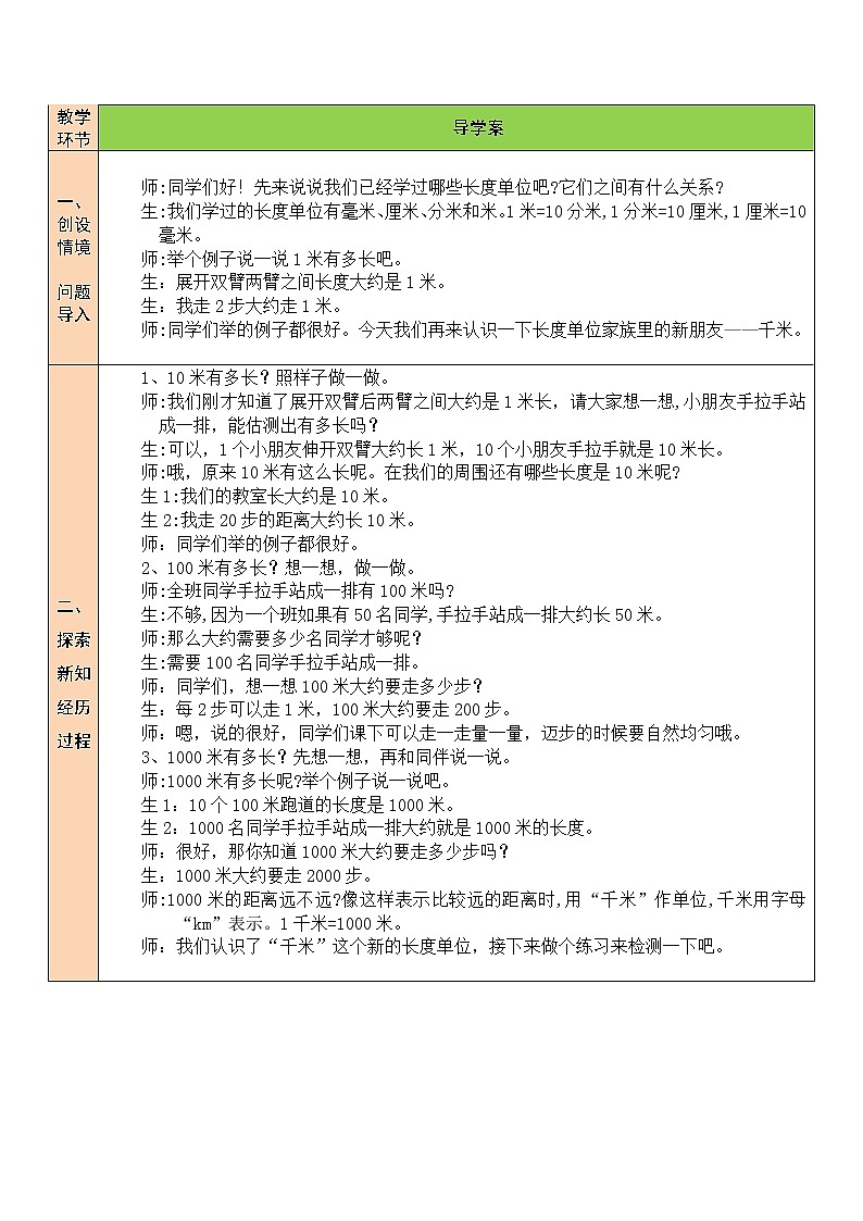
教学环节 | 导学案 | ||
一、创设情境
问题导入 |
师:同学们好!先来说说我们已经学过哪些长度单位吧?它们之间有什么关系? 生:我们学过的长度单位有毫米、厘米、分米和米。1米=10分米,1分米=10厘米,1厘米=10毫米。 师:举个例子说一说1米有多长吧。 生:展开双臂两臂之间长度大约是1米。 生:我走2步大约走1米。 师:同学们举的例子都很好。今天我们再来认识一下长度单位家族里的新朋友——千米。
| ||
二、探索新知 经历过程 | 1、10米有多长?照样子做一做。 师:我们刚才知道了展开双臂后两臂之间大约是1米长,请大家想一想,小朋友手拉手站成一排,能估测出有多长吗? 生:可以,1个小朋友伸开双臂大约长1米,10个小朋友手拉手就是10米长。 师:哦,原来10米有这么长呢。在我们的周围还有哪些长度是10米呢? 生1:我们的教室长大约是10米。 生2:我走20步的距离大约长10米。 师:同学们举的例子都很好。 2、100米有多长?想一想,做一做。 师:全班同学手拉手站成一排有100米吗? 生:不够,因为一个班如果有50名同学,手拉手站成一排大约长50米。 师:那么大约需要多少名同学才够呢? 生:需要100名同学手拉手站成一排。 师:同学们,想一想100米大约要走多少步? 生:每2步可以走1米,100米大约要走200步。 师:嗯,说的很好,同学们课下可以走一走量一量,迈步的时候要自然均匀哦。 3、1000米有多长?先想一想,再和同伴说一说。 师:1000米有多长呢?举个例子说一说吧。 生1:10个100米跑道的长度是1000米。 生2:1000名同学手拉手站成一排大约就是1000米的长度。 师:很好,那你知道1000米大约要走多少步吗? 生:1000米大约要走2000步。 师:1000米的距离远不远?像这样表示比较远的距离时,用“千米”作单位,千米用字母“km”表示。1千米=1000米。 师:我们认识了“千米”这个新的长度单位,接下来做个练习来检测一下吧。
| ||
三、达标检测 | 教材P37练一练 1、在括号里填上适当的单位。 师:大树的高度比1米要高,没有1000个1米高,不能用千米,所以高约10米。 火车每小时行驶约120千米,马拉松长跑比赛全长约42千米,飞机每小时飞行约800千米,桥长约400千米,因为表示较远的距离时我们用千米。 床有你们展开双臂2个那么长,所以床长约2米。 2、填一填。 师:4千米有4个1千米,1千米=1000米,所以4千米=4000米。 2000米有2个1000米,1000米=1千米,所以2000米=2千米。 9分米有9个1分米,1分米=10厘米,所以9分米=90厘米。 500厘米有5个100厘米,100厘米=1米,所以500厘米=5米。 30毫米有3个10毫米,10毫米=1厘米,所以30毫米=3厘米。 7厘米有7个1厘米,1厘米=10毫米,所以7厘米=70毫米。 3、小调查:从你家到什么地方大约有1千米? 师:同学们课下可以跟着爸爸妈妈从你家出发,找一段比较直的路线,用你的步子走2000步来找到距离你家1千米的地方。 4、机灵狗送信。 师:机灵狗要给森林老人去送信,机灵狗到森林老人家20千米远,机灵狗8点半从家出发了,9点半时距离森林老人家还有10千米。 (1)机灵狗每小时行多少千米? 生:8点半到9点半是1个小时,机灵狗走了20-10=10千米的路,所以机灵狗每小时行10千米。 (2)机灵狗可能在什么时间到达森林老人家? 生:机灵狗还有10千米的路,再走一小时就可以到,9点半过1个小时是10点半,所以机灵狗10点半可以到森林老人家。 师:说的很好。如果机灵狗累了可能会休息一会儿,那就会晚点到哦! (3)如果下午2:00沿原路返回,机灵狗可能在什么时间回到家? 生:20千米的路,机灵狗要走2个小时,2点过2个小时是4点,所以机灵狗4点可以回到家。
| ||
四、课堂小结 | 通过本节课的学习,你有什么收获呢? 认识了长度单位:千米;知道了表示较远的距离时用“千米”作单位, 1千米=1000米。
师:同学请完成练习册本课时的习题哦! | ||
五、教学板书 | 1千米有多长 千米(km)表示较远的距离 1千米=1000米
| ||
六、教学反思 | 优点:导入部分,先复习厘米等旧知识,加强新旧知识之间的练习,新科部分从学生的实际生活出发,通过手拉手,走一走,跑道这些学生看到见,熟悉的事物层层深入,引导学生感受1千米的距离比较远,了解“千米”是比较大的长度单位。用生活中的例子,帮助学生加深理解千米的意义。
缺点:尤其“千米”比较长,学生生活经验比较少,缺乏新单位的量感。 改进措施:充分挖掘身边的熟悉的物体,引导学生通过熟悉物体的长度来提高量感,在教学中给学生足够的生活例子。 | ||
小学数学北师大版二年级上册1米有多长课文课件ppt: 这是一份小学数学北师大版二年级上册1米有多长课文课件ppt,文件包含第4课时1米有多长2pptx、第4课时1米有多长2docx等2份课件配套教学资源,其中PPT共15页, 欢迎下载使用。
北师大版二年级上册1米有多长教学演示ppt课件: 这是一份北师大版二年级上册1米有多长教学演示ppt课件,文件包含第3课时1米有多长1pptx、第3课时1米有多长1docx等2份课件配套教学资源,其中PPT共15页, 欢迎下载使用。
小学数学北师大版二年级上册课桌有多长备课课件ppt: 这是一份小学数学北师大版二年级上册课桌有多长备课课件ppt,文件包含第2课时课桌有多长pptx、第2课时课桌有多长docx等2份课件配套教学资源,其中PPT共20页, 欢迎下载使用。

