人教版七年级下册9.2 一元一次不等式公开课课件ppt
展开第九章 不等式与不等式组
9.2一元一次不等式
第2课时 一元一次不等式的应用
【知识与技能】
列一元一次不等式解决具有不等式关系的实际问题.
【过程与方法】
先分析题中的不等式关系,再设出未知数,列出一元一次不等式,解一元一次不等式,然后检验题意,最后作答.
【情感态度】
通过运用一元一次不等式解决实际问题,进一步深化数学意识,从而使学生乐于接触社会环境中的数学信息,愿意谈论某些数学话题.能够在数学活动中发挥积极作用,有效地树立学好数学、用好数学的信心.
【教学重点】
列一元一次不等式解决实际问题.
【教学难点】
探求题目中蕴含的不等关系,设出恰当的未知数,列一元一次不等式.还有一个难点是结合不等式的解集和题意,得出符合题意的解.
一、情境导入,初步认识
问题1 2002年北京空气质量良好(二级以上)的天数与全年的天数之比达到55%,如果到2008年这样的比值要超过70%,那么2008年空气质量良好的天数要比2002年至少增加多少?
解:设2008年空气质量良好的天数比2002年增加x天.
不等式关系是:_____70%.
列出不等式:__________________________.
去分母得:__________________________.
移项、合并同类项,得. _____________
∵x为正整数,∴x_________.
答:__________________________.
注意:1.2008年是闰年,全年有366天.
2.不等式的应用题与方程应用题的设法完全一致,设未知数时千万不要用至少、至多的字眼.
3.用不等式解应用题时,要注意未知数的限制条件,否则很难得到符合题意的解.
问题2 某供电公司为了鼓励市民用电,制定了如下标准,收取电费:若每户每月用电不超过100kW·h,则每kW·h电收费0.5元;若每户每月用电超过100kW·h,则超出部分每kW·h收费0.4元.小颖家某月的电费不超过80元,那么她家这个月的用电量最多是多少?
解:不等关系是:这个月电费≤80.设小颖家这个月用电量是x kW·h.
若x=100,则应交电费0.5×100=_______(元)<80(元).
∴x>100.
依题意得不等式:_________.
解这个不等式,得:__________________.
答:___________________________.
【教学说明】
全班同学可独立作业,也可合作交流,10分钟后交流成果,得出正确结论.
二、思考探究,获取新知
思考不等式与最小值、最大值的关系是怎样的?
【归纳结论】
不等式与最小值、最大值的关系是:对于x≥a,x无最大值,但有最小值a,对于x≤b,x无最小值,但有最大值b;对于x>a和x<b,虽然标注了数的范围,但x既无最小值,又无最大值.
三、运用新知,深化理解
1.有10名菜农,每人可种甲种蔬菜3亩或乙种蔬菜2亩,已知甲种蔬菜每亩可收入0.5万元,乙种蔬菜每亩可收入0.8万元,若要总收入不低于15.6万元,则最多只能安排多少人种甲种蔬菜?
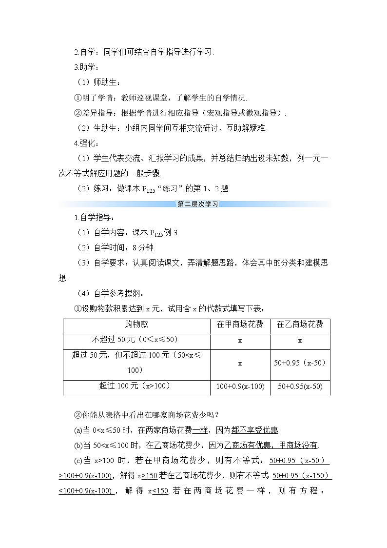
2.某学校计划购买若干台电脑,现从两家商场了解到同一型号电脑每台报价为6000元,并且多买都有一定的优惠,甲商场的优惠条件是:第一台按原报价收费,其余每台优惠25%,乙商场的优惠条件是:每台优惠20%.
(1)分别写出两家商场的收费与所买电脑台数之间的关系式.
(2)什么情况下到甲商场购买更优惠?
(3)什么情况下到乙商场购买更优惠?
(4)什么情况下两家商场的收费相同?
3.某公司为了扩大经营,决定购进6台机器用于生产某种活塞,现有甲、乙两种机器供选择,其中每种机器的价格和每台机器日生产活塞的数量如下表,经过预算,本次购买机器所耗资金不能超过34万元.
(1)按该公司要求可以有几种购买方案?
(2)若该公司购进的6台机器的日生产能力不能低于380个,那么为了节约资金应选择哪种方案?
【教学说明】
题1可以让学生自主交流,讨论解答;题2~3是中考的常考题型,有一定的综合性,教师要帮学生理清楚题意、思路.弄懂弄通,而且多加强此类题型的练习.
【答案】1.解:设安排x人种甲种蔬菜,则(10-x)人种乙种蔬菜,根据题意,得
3x×0.5+2×(10-x)×0.8≥15.6,解得x≤4.
所以若要总收入不低于15.6万元,最多只能安排4人种甲种蔬菜.
2.解:设购买x台电脑时,甲商场收费y1元,乙商场收费y2元,
(1)y1=6000+(1-25%)×6000(x-1),
即y1=4500x+1500;
y2=6000(1-20%)x,即y2=4800x.
(2)根据题意,得y1<y2.即4500x+1500<4800x,解得x>5.
因此,购买5台以上时,甲商场更优惠.
(3)根据题意,得y1>y2.
即4500x+1500>4800x,解得x<5.
因此,购买5台以下时,乙商场更优惠.
(4)根据题意,得y1=y2,即4500x+1500=4800x,解得:x=5.因此,购买5台时,甲、乙两商场收费相同.
3.解:(1)设购买甲种机器x台,则购买乙种机器(6-x)台.
由题意,得7x+5(6-x)≤34.
解这个不等式,得x≤2.
所以x可以取0,1,2三个值.
所以,按该公司要求可以有以下三种购买方案:
方案一:不购买甲种机器,购买乙种机器6台;
方案二:购买甲种机器1台,购买乙种机器5台;
方案三:购买甲种机器2台,购买乙种机器4台.
(2)按方案一购买机器,所耗资金为30万元,新购买机器日生产量为6×60=360(个).
按方案二购买机器,所耗资金为1×7+5×5=32(万元),
新购买机器日生产量为1×100+5×60=400(个).
按方案三购买机器,所耗资金为2×7+4×5=34(万元),
新购买机器日生产量为2×100+4×60=440(个).
因此,选择方案二既能达到生产能力不低于380个的要求,又比方案三节约2万元资金,故应选择方案二.
四、师生互动,课堂小结
解一元一次不等式应用题的一般方法是:由实际问题中的不等式关系列出不等式,把实际问题转化为数学问题,通过解不等式得到实际问题的答案.
1.布置作业:从教材“习题9.2”中选取.
2.完成练习册中本课时的练习.
本课主要是掌握解一元一次不等式的方法和步骤,在教学过程中采取讲练结合的方法,让学生充分参与到教学活动中来,主动、自主地练习.
人教版七年级下册9.2 一元一次不等式评课ppt课件: 这是一份人教版七年级下册9.2 一元一次不等式评课ppt课件,共22页。PPT课件主要包含了复习回顾,探究新知,常用关键词与不等号,x>365,x≥37,去分母得,移项合并同类项得,小提示,实际问题,数量关系等内容,欢迎下载使用。
初中数学人教版七年级下册9.2 一元一次不等式课文课件ppt: 这是一份初中数学人教版七年级下册9.2 一元一次不等式课文课件ppt,文件包含第2课时解一元一次不等式的应用pptx、第2课时一元一次不等式的应用docx等2份课件配套教学资源,其中PPT共22页, 欢迎下载使用。
初中人教版9.2 一元一次不等式课文ppt课件: 这是一份初中人教版9.2 一元一次不等式课文ppt课件,共19页。PPT课件主要包含了实际问题,设未知数,列出方程,检验解的合理性,解方程,找等量关系,解得x≤12,去分母得,移项合并同类项得,找出不等关系等内容,欢迎下载使用。

