- 第一单元 第2课时 平面图形的拼组 课件+教案+导学案 课件 16 次下载
- 第一单元 第3课时 七巧板 课件+教案+导学案 课件 16 次下载
- 第二单元 第1课时 十几减9(1)课件+教案+导学案 课件 18 次下载
- 第二单元 第2课时 十几减9(2)课件+教案+导学案 课件 14 次下载
- 第二单元 第3课时 十几减8 课件+教案+导学案 课件 14 次下载
小学数学人教版一年级下册1. 认识图形(二)优秀课件ppt
展开1.本单元的主要内容主要包括三个方面:一是初步认识长方形、正方形、平行四边形、三角形和圆;二是用同样的图形进行简单的拼组;三是解决用七巧板拼指定的图形的问题。
2.本单元是学生正式学习平面图形的开始。由于学生难以在现实生活中找到与平面图形相似的物体的某一部分,因此,学生学习平面图形要比学习立体图形困难。于是教材精心设计各种操作活动,让学生在活动中掌握知识,同时积累关于图形认识的基本活动经验。
3.教材中所采用的画、折、剪、拼等活动,符合学生的年龄特征,生动有趣,有利于培养学生的学习兴趣。
4.活动的设计具有开放性,既可以满足不同特点学生的需要,又能促进学生更深入地思考。
1.使学生直观认识长方形、正方形、平行四边形、三角形和圆等平面图形,能够辨认和区分这些图形。
2.通过拼、摆、画、折等活动,使学生直观感受所学平面图形的特征。
3.通过观察、操作,使学生初步感受所学图形之间的关系。
4.培养学生初步的观察能力、动手操作能力和语言表达能力,同时感受图形与日常生活的密切联系,并学会从数学的角度去观察周围的世界。
(1)认识平面图形 1课时
(2)平面图形的拼组 1课时
(3)七巧板 1课时
(4)练习课 1课时
(5)单元重点知识归纳与易错警示 1课时
本单元的教学中教师注意培养学生观察的意识和能力;要给学生提供充分的动手操作的机会;培养学生的数学交流与合作学习的意识和能力。
第1课时 认识平面图形
课题 | 认识平面图形 | 课型 | 新授课 | ||
设计说明 | 1.尊重学生已有的知识经验。 在学习本课时之前,学生对长方体、正方体、圆柱等物体已经比较熟悉了,而且有些常见的平面图形,比如长方形、正方形、圆、三角形等,学生在平时的生活中通过各种途径也有所了解,所以在教学中,首先让学生认一认这些物体和图形,有利于激发学生已有的知识经验和学习积极性。 2.尊重学生的认知规律,循序渐进。 在教学中,先让学生初步认识平面图形,再在纸上折出这些平面图形,使学生感受“面在体上”;然后把学生画出的平面图形进行归类和整理,集中观察比较,引导学生进一步体会平面图形的特征,这样的安排使学生对平面图形的认识系统而深刻,教学效果良好。 | ||||
学习目标 | 1.让学生通过观察、比较、分析,初步认识长方形、正方形、平行四边形、三角形和圆等常见的平面图形,能够辨认和区分这些图形。 2.在实际动手操作的活动中,培养学生实际动手的能力以及合作创新意识,培养学生学习数学的兴趣。 | ||||
学习重点 | 能根据平面图形的特征辨认和区分各种平面图形。 | ||||
学习难点 | 了解每种平面图形的特征。 | ||||
学前准备 | 教具准备:PPT课件、各种形状的积木。 学具准备:各种形状的积木、画笔和纸张。 | ||||
课时安排 | 1课时 | ||||
教学环节 | 导案 | 学案 | 达标检测 | ||
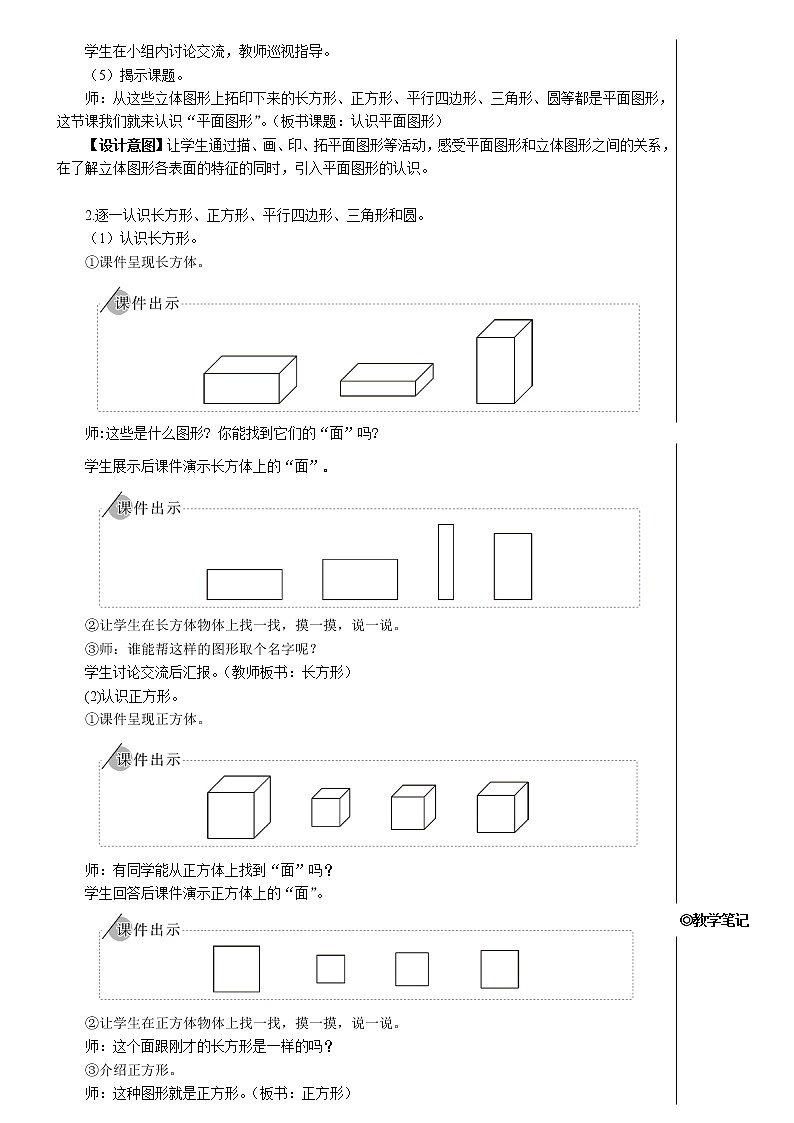
一、创设情境,引入新课。(6分钟) | 1.创设情境。谈话:小朋友们,今天我们来玩一玩大家熟悉的积木游戏好不好? 2.教师出示准备好的长方体、正方体等形状的积木,请学生回答是什么形状的积木。 3.引入新课。教师指着长方体的一个面问:那你们知道这是什么图形吗? 板书课题:认识平面图形。 | 1.认真听老师的谈话后回答。 2.认真观察后回答。 3.认真听老师的谈话,进入新课的学习。 | 1.连一连 2.用下面的物体可以画出哪个图形,连一连。 3.写出下面各图形的名称。 | ||
二、合作探索,从立体图形中抽象出平面图形。(20分钟) | 1.搭积木游戏。(多媒体播放)春天来了,大自然多美呀!小白兔想在大森林里搭一座小房子,小朋友,你能帮它设计一下吗? (1)小组合作搭建一座房子,教师巡视。 (2)教师提问:你们在搭房子时,用到了哪些形状的积木?请大家把积木按照不同的形状分一分。 2.让学生把积木拿在手里摸一摸,看一看,在小组内说一说,每个人手里拿的是什么体,它的面是什么样子的。 3.组织全班交流,说说各平面图形是什么样的,教师引导学生表述。 4.课件展示不同形状和大小的长方形、正方形、平行四边形、三角形和圆,让学生辨认。 5.小结平面图形的意义。 | 1.(1)小组合作用积木搭建房子。 (2)学生回答用到的积木的形状,并动手按照形状进行分类。 2.学生动手摸,眼睛看,分别说说积木是什么体的,面又是什么样子的。 3.在教师的引导下表述平面图形的特点。 4.学生辨认平面图形。 5.理解“平面”的意义,进一步感受平面图形的特征。 | |||
三、巩固练习,加深认识。(10分钟) | 1.说一说:你知道日常生活中哪些物体的面是我们这节课学习的图形? 2.(借助积木)让学生在纸上画出长方形、正方形、平行四边形和圆形各一个。 | 1.回忆、观察、回答我们日常生活中见到的平面图形。 2.学生动手画完后,全班交流、评价。 | 教学过程中老师的疑问: | ||
四、课堂小结、拓展延伸。(4分钟) | 1.总结本节课所学的内容。 2.让学生用本节课学的几种平面图形画一幅美丽的图画。 | 1.说说本节课的收获。 2.自由谈谈。 | |||
五、教学板书 | 认识平面图形 长方形 正方形 平行四边形 三角形 圆 | ||||
六、教学反思 | 本节课的教学通过学生熟悉的积木引入新知,激发学生的好奇心和探究欲望。在教学过程中,教师注意培养学生的动手能力和观察能力,把课堂交给学生,让学生摸一摸、看一看、画一画,在操作中从立体图形中抽象出平面图形,同时注意对学生的发现给予肯定和赞扬,发展学生的创新思维。 | ||||
教师点评和总结:
| |||||
小学1 位置与方向(一)优秀课件ppt: 这是一份小学1 位置与方向(一)优秀课件ppt,文件包含第一单元第3课时认识东北东南西北西南教案匹配版课件pptx、第一单元第3课时认识东北东南西北西南教案doc、第一单元第3课时认识东南东北西南西北导学案doc等3份课件配套教学资源,其中PPT共18页, 欢迎下载使用。
小学数学人教版三年级下册1 位置与方向(一)评优课ppt课件: 这是一份小学数学人教版三年级下册1 位置与方向(一)评优课ppt课件,文件包含第一单元第2课时平面图上辨认东南西北教案匹配版课件pptx、第一单元第2课时平面图上辨认东南西北教案doc、第一单元第2课时地图上认识方向导学案doc等3份课件配套教学资源,其中PPT共20页, 欢迎下载使用。
小学数学人教版三年级下册1 位置与方向(一)精品ppt课件: 这是一份小学数学人教版三年级下册1 位置与方向(一)精品ppt课件,文件包含第一单元第1课时认识东南西北教案匹配版课件pptx、第一单元第1课时认识东南西北教案doc、第一单元第1课时认识东南西北四个方向导学案doc等3份课件配套教学资源,其中PPT共14页, 欢迎下载使用。

