资料中包含下列文件,点击文件名可预览资料内容














当前文件暂不支持在线预览,请下载使用
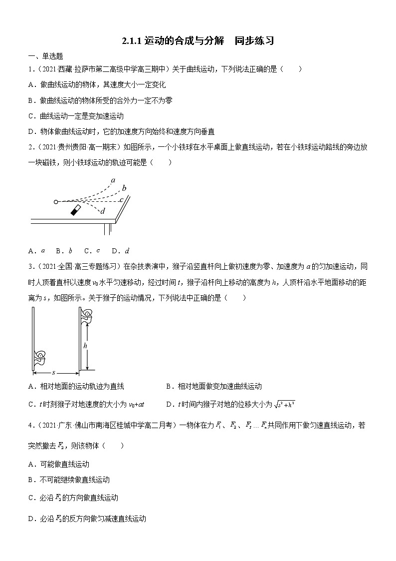
当前文件暂不支持在线预览,请下载使用
还剩36页未读,
继续阅读
所属成套资源:新鲁科版物理必修第二册PPT课件+同步练习+期末综合卷全册
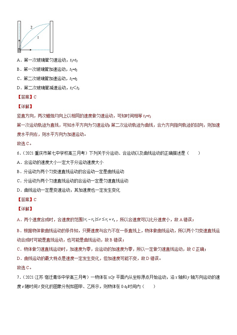
成套系列资料,整套一键下载
鲁科版 (2019)必修 第二册第1节 运动的合成与分解完整版备课课件ppt
展开
这是一份鲁科版 (2019)必修 第二册第1节 运动的合成与分解完整版备课课件ppt
相关课件
鲁科版 (2019)必修 第二册第3节 离心现象优秀备课ppt课件:
这是一份鲁科版 (2019)必修 第二册第3节 离心现象优秀备课ppt课件,文件包含33离心现象-高中物理同步备课系列鲁科版2019必修第二册pptx、33离心现象解析版docx、33离心现象原卷版docx、对点视频弯道上行驶的汽车wmv、摩托车和飞机转弯mp4、火车转弯mp4、监控实拍西班牙火车超速转弯时脱轨瞬间-资讯-高清正版视频在线观看–爱奇艺mp4等7份课件配套教学资源,其中PPT共60页, 欢迎下载使用。
物理第2章 抛体运动第2节 平抛运动精品备课ppt课件:
这是一份物理第2章 抛体运动第2节 平抛运动精品备课ppt课件
高中物理第4节 势能及其改变优秀备课课件ppt:
这是一份高中物理第4节 势能及其改变优秀备课课件ppt