所属成套资源:2022-2023学年高一下学期 生物 同步练习 单元和阶段检测 (人教版2019必修第二册)
高中生物人教版 (2019)必修2《遗传与进化》第2章 基因和染色体的关系第2节 基因在染色体上优秀当堂达标检测题
展开
这是一份高中生物人教版 (2019)必修2《遗传与进化》第2章 基因和染色体的关系第2节 基因在染色体上优秀当堂达标检测题,文件包含新教材精创22基因在染色体上练习2解析版docx、新教材精创22基因在染色体上练习2原卷版docx等2份试卷配套教学资源,其中试卷共13页, 欢迎下载使用。
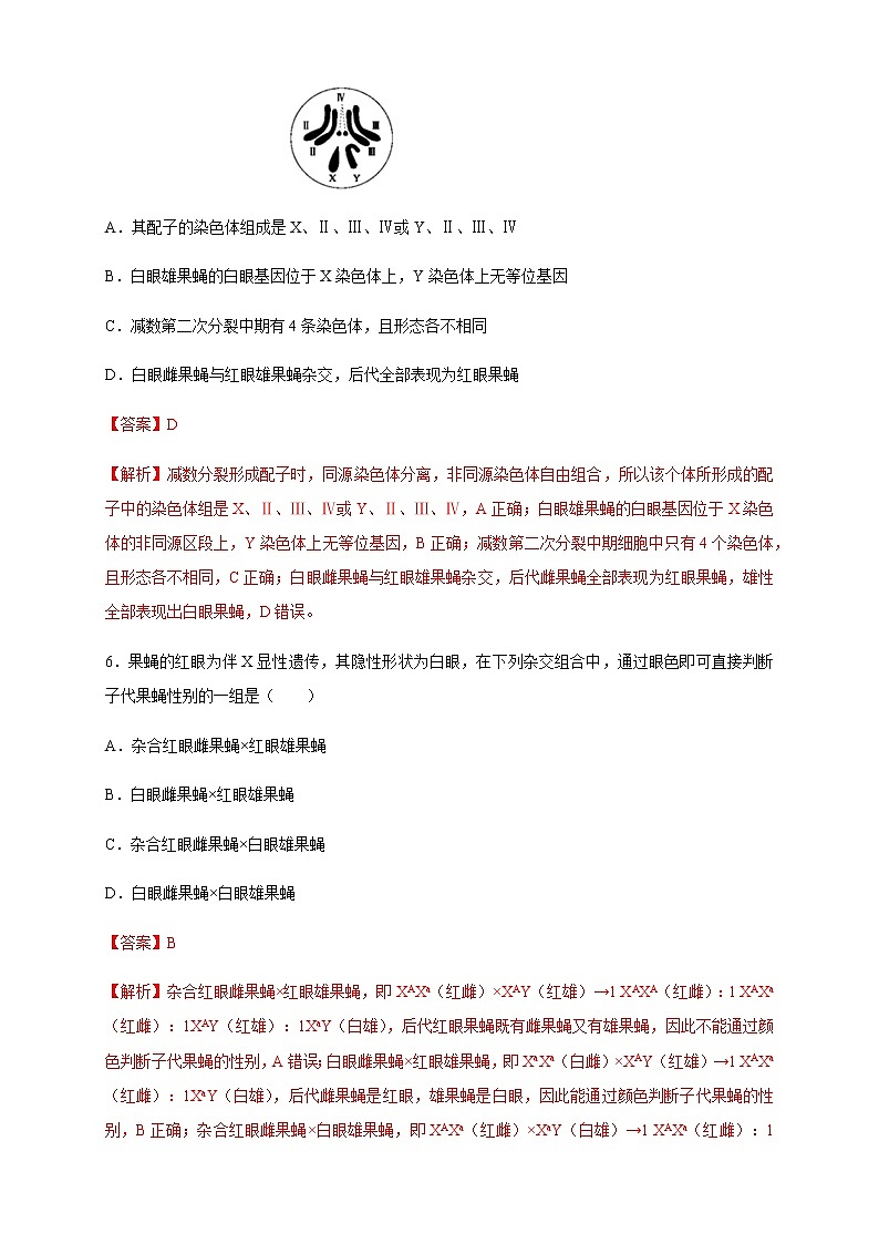
第2章 基因和染色体的关系第2节 基因在染色体上一、选择题1.基因遗传行为与染色体行为是平行的。根据这一事实作出的如下推测,哪一项是没有说服力的( )A.受精完成后基因和染色体由单个恢复成对B.每条染色体上载有许多基因C.同源染色体分离导致等位基因分离D.非同源染色体之间的自由组合使相应的非等位基因重组2.下列关于果蝇的叙述,错误的是( )A.果蝇容易饲养,产生的后代多,适合做遗传学实验材料B.白眼雄果蝇的白眼基因位于X染色体上,Y染色体上无等位基因C.果蝇产生的精子或卵细胞中无同源染色体D.白眼雌果蝇与红眼雄果蝇杂交,后代全部表现为红眼3.下列关于基因和染色体在减数分裂过程中行为变化的描述,错误的是( )A.非同源染色体数量越多,非等位基因组合的种类也越多B.同源染色体分离的同时,等位基因也随之分离C.染色单体分开时,复制而来的两个基因也随之分开D.非同源染色体自由组合,使所有非等位基因之间也发生自由组合4.下列关于雌雄果蝇体细胞的染色体的叙述,错误的是( )A.果蝇体细胞中共有4对染色体,其中3对是常染色体B.在雌果蝇中的性染色体是同型的C.在雄果蝇中的性染色体是异型的D.在果蝇体细胞中各对染色体都含有各自的等位基因5.如图为雄果蝇染色体图,下列叙述错误的是( ) A.其配子的染色体组成是X、Ⅱ、Ⅲ、Ⅳ或Y、Ⅱ、Ⅲ、ⅣB.白眼雄果蝇的白眼基因位于X染色体上,Y染色体上无等位基因C.减数第二次分裂中期有4条染色体,且形态各不相同D.白眼雌果蝇与红眼雄果蝇杂交,后代全部表现为红眼果蝇6.果蝇的红眼为伴X显性遗传,其隐性形状为白眼,在下列杂交组合中,通过眼色即可直接判断子代果蝇性别的一组是( )A.杂合红眼雌果蝇×红眼雄果蝇 B.白眼雌果蝇×红眼雄果蝇C.杂合红眼雌果蝇×白眼雄果蝇 D.白眼雌果蝇×白眼雄果蝇7.根据下图,下列选项中不遵循基因自由组合定律的是( )。 A. B. C. D. 8.下列有关基因和染色体的叙述错误的是 ( )①染色体是基因的主要载体,基因在染色体上呈线性排列②摩尔根利用果蝇进行杂交实验,运用“假说一演绎”法确定了基因在染色体上③同源染色体的相同位置上一定是等位基因④一条染色体上有许多基因,染色体就是由基因组成的⑤萨顿研究蝗虫的减数分裂,运用类比推理的方法提出假说“基因在染色体上”A.①②③⑤ B.②③④ C.③④ D.①②⑤9.下列关于孟德尔遗传规律的现代解释的说法,错误的是( )。A.等位基因位于一对同源染色体上,总是成对存在的B.受精时,雌雄配子的结合是随机的,结合机会相等C.非同源染色体上的等位基因的分离或组合是互不干扰的D.控制不同性状的遗传因子的分离和组合互不干扰10.判断下列有关基因与染色体关系的叙述,不正确的是( )A.基因在染色体上的提出者是萨顿,证明者是摩尔根B.萨顿利用假说—演绎法,推测基因位于染色体上C.摩尔根证明了控制果蝇红、白眼的基因位于X染色体上D.染色体和基因并不是一一对应关系,一条染色体上含有很多基因二、非选择题11.某一年生草本植物种群的花色、茎的高矮和叶的宽窄分别受三对等位基因A、a,B、b和C、c控制,某个体中基因与染色体的位置关系如图所示; (1)某同学提出“三对等位基因中的任意一对基因的遗传都遵循分离定律,任意两对基因的遗传都遵循自由组合定律”,请你判断该同学的说法是否合理________?说出你的判断依据___________。(2)若用该个体与另一亲本杂交来验证自由组合定律,请写出另一亲本的基因型___________。12.萨顿运用类比推理方法提出“控制生物性状的基因位于染色体上”的假说。摩尔根起初对此假说持怀疑态度。他和其他同事设计果蝇杂交实验对此进行研究。杂交实验图解如下: 请回答下列问题:(1)上述果蝇杂交实验现象________(填“支持”或“不支持”)萨顿的假说。根据同时期其他生物学家发现果蝇体细胞中有4对染色体(3对常染色体,1对性染色体)的事实,摩尔根等人提出以下假设:______________________________________,从而使上述遗传现象得到合理的解释。(不考虑眼色基因位于Y染色体上的情况)(2)摩尔根等人通过测交等方法力图验证他们提出的假设。以下实验图解是他们完成的测交实验之一: (说明:测交亲本中的红眼雌果蝇来自杂交实验的F1)①上述测交实验现象并不能充分验证其假设,其原因是___________________________。②为充分验证其假设,需在上述测交实验的基础上再补充设计一个实验方案。写出该实验中亲本的基因型:__________________。预期子代的基因型:雌性________,雄性________。(提示:控制眼色的等位基因为W、w,亲本从上述测交子代中选取)
相关试卷
这是一份人教版 (2019)必修2《遗传与进化》第3章 基因的本质第3节 DNA的复制精品同步测试题,文件包含新教材精创33DNA的复制练习2解析版docx、新教材精创33DNA的复制练习2原卷版docx等2份试卷配套教学资源,其中试卷共10页, 欢迎下载使用。
这是一份人教版 (2019)必修2《遗传与进化》第3章 基因的本质第3节 DNA的复制精品课后复习题,文件包含新教材精创33DNA的复制练习1解析版docx、新教材精创33DNA的复制练习1原卷版docx等2份试卷配套教学资源,其中试卷共14页, 欢迎下载使用。
这是一份生物必修2《遗传与进化》第2节 DNA的结构精品课时作业,文件包含新教材精创32DNA的结构练习2解析版docx、新教材精创32DNA的结构练习2原卷版docx等2份试卷配套教学资源,其中试卷共11页, 欢迎下载使用。

