所属成套资源:【新教材】人教版(2019)高中化学选择性必修一课件+练习【成套】
化学选择性必修1第四节 沉淀溶解平衡备课ppt课件
展开
这是一份化学选择性必修1第四节 沉淀溶解平衡备课ppt课件,文件包含342沉淀溶解平衡的应用分层作业解析版-上好课2022-2023学年高二化学同步备课系列人教版2019选择性必修1docx、342沉淀溶解平衡的应用分层作业原卷版-上好课2022-2023学年高二化学同步备课系列人教版2019选择性必修1docx、342沉淀溶解平衡的应用教学课件高二化学同步备课系列人教版2019选择性必修1pptx等3份课件配套教学资源,其中PPT共0页, 欢迎下载使用。
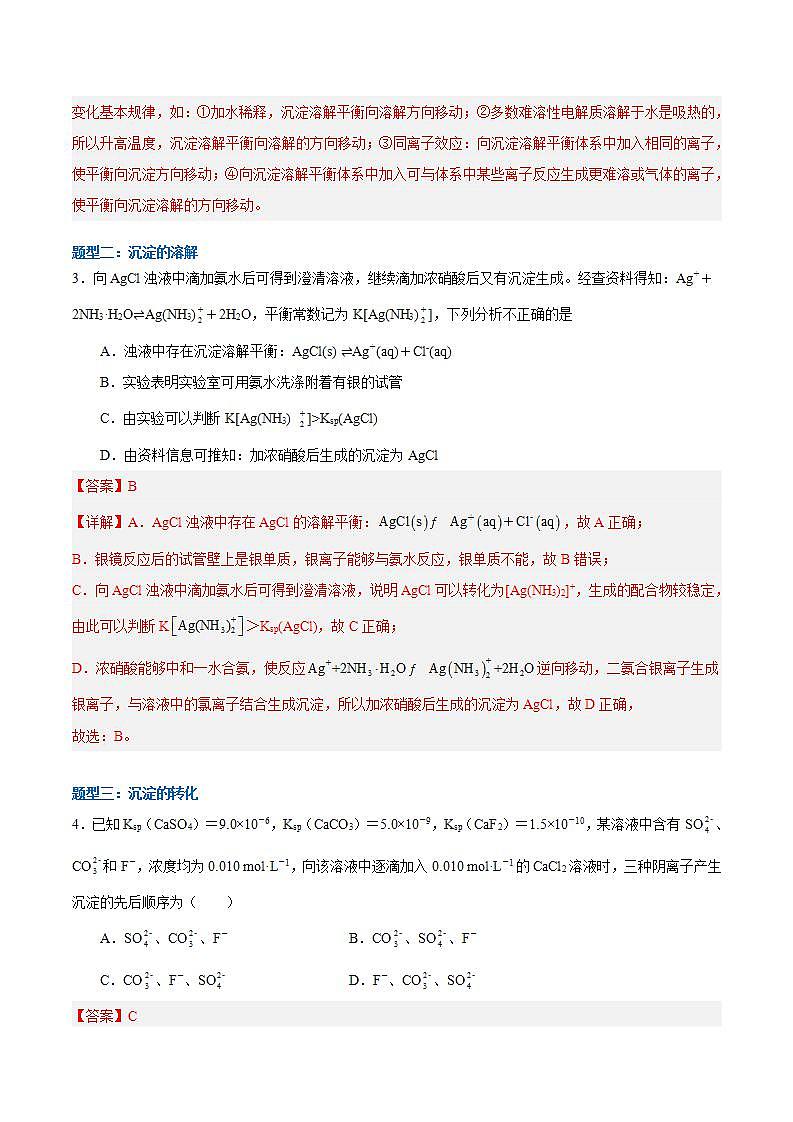
第十六讲《沉淀溶解平衡的应用》题型一:沉淀的生成1.某酸性化工废水中含有Ag+、Pb2+等重金属离子。有关数据如下:难溶电解质AgIAg2SPbI2Pb(OH)2PbSKsp(25 ℃)8.3×10−125.3×10−207.1×10−61.2×10−153.4×10−25在废水排放之前,用沉淀法除去这两种离子,应该加入的试剂是A.氢氧化钠 B.硫化钠 C.碘化钾 D.氢氧化钙 2.下列说法不正确的是A.用Na2S作沉淀剂,除去废水中的Cu2+和Hg2+B.向ZnS沉淀中滴加CuSO4溶液可以得到CuS沉淀C.Mg(OH)2固体在溶液中存在平衡:Mg(OH)2(s)Mg2+(aq)+2OH-(aq),该固体可溶于NH4Cl溶液D.溶解度小的沉淀不能转化为溶解度大的沉淀 题型二:沉淀的溶解3.向AgCl浊液中滴加氨水后可得到澄清溶液,继续滴加浓硝酸后又有沉淀生成。经查资料得知:Ag++2NH3·H2OAg(NH3)+2H2O,平衡常数记为K[Ag(NH3)],下列分析不正确的是A.浊液中存在沉淀溶解平衡:AgCl(s) Ag+(aq)+Cl-(aq)B.实验表明实验室可用氨水洗涤附着有银的试管C.由实验可以判断K[Ag(NH3) ]>Ksp(AgCl)D.由资料信息可推知:加浓硝酸后生成的沉淀为AgCl 题型三:沉淀的转化4.已知Ksp(CaSO4)=9.0×10-6,Ksp(CaCO3)=5.0×10-9,Ksp(CaF2)=1.5×10-10,某溶液中含有SO、CO和F-,浓度均为0.010 mol·L-1,向该溶液中逐滴加入0.010 mol·L-1的CaCl2溶液时,三种阴离子产生沉淀的先后顺序为( )A.SO、CO、F- B.CO、SO、F-C.CO、F-、SO D.F-、CO、SO 5.下列实验操作、现象、解释或结论都正确且有因果关系的是选项实验操作现象解释或结论A向2mL0.1mol/LAgNO3溶液中滴加5mL0.1mol/LNaCl溶液,再滴加5滴0.1mol/LKI溶液先生成白色沉淀,后又产生黄色沉淀该温度下,溶度积:Ksp(AgCl)>Ksp(AgI)B常温下用pH试纸分别测定1mol/LCH3COONH4溶液和0.1mol/LCH3COONH4溶液的pHpH都约等于7常温下,不同浓度的CH3COONH4溶液中水的电离程度相同C用Pt电极电解等物质的量浓度的Fe(NO3)3和Cu(NO3)2的混合溶液阴极有红色固体物质析出金属活动性:Cu>FeD向5mL0.1mol/LFeCl3溶液中滴加2mL0.1mol/LKI溶液,充分反应后,再滴入2滴KSCN溶液溶液变红KI与FeCl3的反应为可逆反应。 6.已知:某温度时,Ksp(AgCl)=1.8×10-10,Ksp(Ag2CrO4)=1.1×10-12。向Cl-和CrO的浓度都为0.100 mol·L-1的混合溶液中逐滴加入AgNO3溶液(忽略体积的变化)。下列说法中正确的是A.首先得到的沉淀是Ag2CrO4B.首先得到的沉淀是AgClC.同时得到AgCl与Ag2CrO4沉淀D.将Ag2CrO4转化为AgCl比将AgCl转化为Ag2CrO4要难 7.已知Cu2+(aq)+MnS(s)CuS(s)+Mn2+(aq),化工生产中常用MnS(s)作沉淀剂去除废水中的Cu2+。下列有关说法正确的是( )A.当c(Cu2+)=c(Mn2+)时该反应达到平衡B.从该反应原理可以得出CuS的溶解度比MnS的溶解度大C.该反应的平衡常数K=D.往平衡体系中加入少量CuSO4(s)后,c(Mn2+)不变 8.龋齿俗称蛀牙,是口腔的常见病之一。龋齿是有机酸使牙齿中的Ca5(PO4)3(OH)溶解造成的。研究发现,在饮用水、食物或牙膏中添加氟化物,能起到预防龋齿的作用。这是因为氟离子将Ca5(PO4)3(OH)转化为Ca5(PO4)3F,后者更能抵抗酸的腐蚀。下列分析不正确的是A.溶解度:Ca5(PO4)3(OH)<Ca5(PO4)3FB.Ca5(PO4)3(OH)电离出来的OH-、均能与H+反应C.牙膏中添加NaF可发生反应:Ca5(PO4)3(OH)(s)+F-(aq)⇌Ca5(PO4)3F(s)+OH-(aq)D.上述过程涉及的反应类型只有复分解反应 题型四:综合应用9.已知25℃时,Mg(OH)2的溶度积常数KSP=5.6×10-12,MgF2的溶度积常数KSP=7.4×10-11。下列说法正确的是A.25℃时,向饱和MgF2溶液中加入饱和NaOH溶液后,不可能有Mg(OH)2生成B.25℃时,饱和Mg(OH)2溶液与饱和MgF2溶液相比,前者c(Mg2+)大C.25℃时,在Mg(OH)2的悬浊液中加入少量的NH4Cl固体,c(Mg2+)增大D.25℃时,Mg(OH)2固体在同体积同浓度的氨水和NH4Cl溶液中的KSP相比较,前者小 10.下列说法正确的是A.在含有BaSO4沉淀的溶液中加入Na2SO4固体,c(Ba2+)增大B.相同温度下,将足量氯化银固体分别放入相同体积的①蒸馏水、②0.1 mol·L-1盐酸、③0.1 mol·L-1氯化镁溶液、④0.1 mol·L-1硝酸银溶液中,Ag+浓度:①>④=②>③C.除去NH4Cl溶液中的FeCl3杂质:可加入氨水调节溶液至适当pHD.在碳酸钙的沉淀溶解平衡体系中,加入稀盐酸,溶解平衡不移动 11.下表是五种银盐的溶度积常数(25℃),下列有关说法错误的是化学式AgClAg2SO4Ag2SAgBrAgI溶度积1.8×10-101.4×10-56.3×10-505.0×10-138.3×10-17A.五种物质在常温下溶解度最大的是Ag2SO4B.向AgCl的悬浊液中加入0.1mol/LNa2S溶液,则可以生成黑色的Ag2S沉淀C.外界条件改变时,沉淀溶解平衡也会发生移动D.常温下,向AgI的悬浊液中加入0.1mol/LNaCl溶液,黄色沉淀变成白色沉淀 12.已知25℃时,,。现向溶液中加入溶液,下列说法正确的是A.25℃时,溶液的B.随温度和离子浓度的变化而变化C.该体系中没有沉淀产生D.该体系中与反应产生沉淀 题型五: 图像分析题13.往含I-和Cl-的稀溶液中滴入AgNO3溶液,产生沉淀的质量m(沉淀)与加入AgNO3溶液体积的关系如图所示。已知:Ksp(AgCl)=1.8×10-10,Ksp(AgI)=1.5×10-16。则原溶液中的比值为( )A. B. C. D. 14.一定温度下,三种碳酸盐(M:、、)的沉淀溶解平衡曲线如图所示。下列说法错误的是A.的数量级为B.向的悬浊液中加入少量水,充分振荡后不变C.a点表示的溶液中,D.向浓度均为的、、的混合溶液中逐滴加入溶液,最先生成沉淀15.已知:ZnS呈白色,CuS呈黑色;常温下,Ksp(ZnS)=3.0×10-25,Ksp(CuS)=1.0×10-36;pM=-lgc(M2+)。常温下,向10.0mL0.20mol•L-1ZnCl2溶液中逐滴滴加0.10mol•L-1Na2S溶液,溶液中pM与加入Na2S溶液的体积(V)的关系如图所示。下列说法不正确的是( )A.V0=20.0mL,m=12.5-lg3B.相同实验条件下,若用10.0mL0.20mol•L-1CuCl2溶液代替上述ZnCl2溶液,则反应终点b向d方向移动C.若c(ZnCl2)=0.10mol•L-1,则反应终点可能为e点D.向b点浊液中加入0.002molCuCl2固体,白色沉淀变黑色 16.25℃时,在水中沉淀溶解平衡曲线如图。25℃时的,下列说法正确的是A.通过蒸发,可使溶液由a点变化到c点B.图中b点碳酸钙的结晶速率小于其溶解速率C.在25℃时,从转化为更容易实现D.可将锅炉中的转化为,再用酸去除 17.电解质的溶液中存在着众多的化学平衡。25℃时向浓度均为0.1mol/L的和混合溶液中逐滴加入氨水,首先生成的沉淀为_______。已知,。 18.已知25℃时: Ksp(AgCl)=1.8×10-10,Ksp(AgI)=8.5×10-12。取一定量含有I-、Cl-的溶液向其中滴加AgNO3溶液,当AgCl 和AgI同时沉淀时,溶液中为_______。 19.Ⅰ.我国《生活饮用水卫生标准》中规定生活用水中镉的排放量不超过0.005mg/L。处理含镉废水可采用化学沉淀法。试回答下列问题:(1)磷酸镉[Cd3(PO4)2]沉淀溶解平衡常数的表达式为Ksp=_______。(2)向某含镉废水中加入Na2S,当浓度达到时,废水中的浓度为_______mol/L[已知:,Cd的相对原子质量为112],此时是否符合生活饮用水卫生标准?_______(填“是”或“否”)。Ⅱ.根据题目提供的溶度积数据进行计算并回答下列问题:(3)25℃,向的硝酸银溶液中加入的盐酸,生成沉淀。已知该温度下,AgCl的,忽略溶液的体积变化,请计算:①完全沉淀后,溶液中c(Ag+)=_______。②完全沉淀后,溶液pH=_______。③如果向完全沉淀后的溶液中继续加入盐酸,_______(“是”或“否”)有白色沉淀生成? 20.已知:T℃时,Ksp(CaSO4)=4.90×10-5、Ksp(CaCO3)=2.8×10-9、Ksp(PbCO3)=8.4×10-14,三种盐的沉淀溶解平衡曲线如图所示,pM=-lgc(阴离子)、pN=-lgc(阳离子)。下列说法错误的是A.a线是CaSO4沉淀溶解平衡曲线B.T℃时,向10mL水中加入CaCO3和PbCO3至二者均饱和,溶液中=C.d点表示CaCO3的饱和溶液,且c(Ca2+)>c()D.T℃时,向CaCO3沉淀中加入1mol•L-1的Na2SO4溶液,CaCO3沉淀会转化为CaSO4沉淀 21.一定温度下,将足量的BaSO4固体溶于50mL水中,充分搅拌,慢慢加入Na2CO3固体,随着c(CO)增大,溶液中c(Ba2+)的变化曲线如图所示。下列说法不正确的是A.该温度下,Ksp(BaSO4)<Ksp(BaCO3)B.加入Na2CO3固体,立即有BaCO3固体生成C.BaCO3的Ksp=2.5×10-9D.曲线BC段内,=2522.离子都是造成水体污染的因素,可以利用沉淀法除去,图中a、b分别是物质Mg3(AsO4)2和Mg3(PO4)2的沉淀溶解平衡曲线,下列说法错误的是A.Ksp[Mg3(AsO4)2]=10-19.68B.向浓度相等的AsO、PO的水中同时滴加相同浓度的Mg(NO3)2溶液,PO先沉淀C.要使水中浓度均不大于10-6mol/L,则Mg2+浓度至少为10-2.56mol/LD.反应Mg3(AsO4)2(s)+2PO(aq) Mg3(PO4)2(s)+2AsO(aq)的平衡常数K=102.76 23.废旧太阳能电池CIGS具有较高的回收利用价值,其主要组成为CuIn0.5Ga0.5Se2。某探究小组回收处理流程如图:25℃时,已知:Kb(NH3·H2O)≈2.0×10-5,Ksp[Ga(OH)3]≈1.0×10-35,Ksp[In(OH)3]≈1.0×10-33,Ksp[Cu(OH)2]≈1.0×10-20,“浸出液”中c(Cu2+)=0.01mol·L-1。当金属阳离子浓度小于1.0×10-5mol·L-1时沉淀完全,In3+恰好完全沉淀时溶液的pH约为_______(保留一位小数)。 24.以软锰矿粉(含MnO2及少量Fe、Al、Si、Ca、Mg等的氧化物)为原料制备电池级MnO2。(1)浸取。将一定量软锰矿粉与Na2SO3、H2SO4溶液中的一种配成悬浊液,加入到三颈瓶中(如图)。70℃下通过满液漏斗缓慢滴加另一种溶液,充分反应,过滤。滴液漏斗中的溶液是_______;MnO2转化为Mn2+的离子方程式为_______。(2)除杂。向已经除去Fe、Al、Si的MnSO4溶液(pH约为5)中加入NH4F溶液,溶液中Ca2+、Mg2+形成氟化物沉淀。若沉淀后上层清夜中c(F-)=0.05mol/L,则=_____[Ksp(MgF2)=5×10-11,Ksp(CaF2)=5×10-9](3)制备MnCO3.在搅拌下向100mL1mol/LMnSO4溶液中缓慢滴加1mol/LNH4HCO3溶液,过滤、洗涤、干燥,得到MnCO3固体。需加入NH4HCO3溶液的体积约为_______。(4)制备MnO2,MnCO3经热解、酸浸等步骤可制备MnO2。MnCO3在空气气流中热解得到三种价态锰的氧化物,锰元素所占比例(×100%)随热解温度变化的曲线如图所示。已知:MnO2与酸反应生成Mn2+;Mn2O3氧化性强于Cl2,加热条件下Mn2O3在酸性溶液中转化为MnO2和Mn2+。为获得较高产率的MnO2,请补充实验方案:取一定量MnCO3置于热解装置中,通空气气流,加热到_______。将固体冷却后研成粉末,边搅摔边加入一定量_______,_______,充分反应后过滤,洗涤,_______。固体干燥,得到MnO2(可选用的试剂:1mol/LH2SO4溶液、2mol/LHCl溶液、0.1mo/LBaCl2溶液、0.1mol/LAgNO3溶液)。 25.研究碳、氮、硫及其化合物的转化对改善环境有重大意义。回答下列问题:(1)某处碳循环如图1所示,CaCO3转化为HCO的离子方程式为____。结合平衡移动原理分析CaCO3溶解的原因_____。(2)利用“亚硫酸盐法”吸收工业废气中的SO2。常温下,将工业废气通入(NH4)2SO3溶液中,测得溶液pH与含硫组分物质的量分数[]的变化关系如图2所示。①Ka2(H2SO3)=_____。b点溶液中n(NH):n(SO)=____。②常温下,Ka1(H2SO3)=1.5×10-2;Kb(NH3•H2O)=1.8×10-5。0.1mol•L-1的(NH4)2SO3溶液中离子浓度由大到小的顺序为____(不考虑OH-)。(3)尿素溶于水缓慢水解产生碳酸铵,碳酸铵溶液显碱性,原因是____。向浓度均为0.1mol•L-1的CdCl2和ZnCl2混合液中滴加碳酸铵溶液,当加入碳酸铵溶液至生成两种沉淀,则溶液中c(Zn2+):c(Cd2+)=____。[已知Ksp(CdCO3)=1.0×10-12,Ksp(ZnCO3)=1.5×10-10](4)工业废水中含有甲醛,某厂降解甲醛的反应机理如图3所示,则X表示的粒子是_____。
相关课件
这是一份高中化学人教版 (2019)选择性必修1第二节 电解池备课ppt课件,文件包含421电解池教学课件高二化学同步备课系列人教版2019选择性必修1pptx、421电解池解析版-上好课2022-2023学年高二化学同步备课系列人教版2019选择性必修1docx、421电解池原卷版-上好课2022-2023学年高二化学同步备课系列人教版2019选择性必修1docx等3份课件配套教学资源,其中PPT共24页, 欢迎下载使用。
这是一份高中化学人教版 (2019)选择性必修1第一节 原电池备课ppt课件,文件包含411原电池分层作业解析版-上好课2022-2023学年高二化学同步备课系列人教版2019选择性必修1docx、411原电池分层作业原卷版-上好课2022-2023学年高二化学同步备课系列人教版2019选择性必修1docx、411原电池的工作原理教学课件高二化学同步备课系列人教版2019选择性必修1pptx等3份课件配套教学资源,其中PPT共0页, 欢迎下载使用。
这是一份高中化学人教版 (2019)选择性必修1第四节 沉淀溶解平衡备课ppt课件,文件包含341难溶电解质的沉淀溶解平衡教学课件高二化学同步备课系列人教版2019选择性必修1pptx、341难溶电解质的沉淀溶解平衡解析版-上好课2022-2023学年高二化学同步备课系列人教版2019选择性必修1docx、341难溶电解质的沉淀溶解平衡原卷版-上好课2022-2023学年高二化学同步备课系列人教版2019选择性必修1docx等3份课件配套教学资源,其中PPT共23页, 欢迎下载使用。

