第三单元商业贸易与日常生活(复习课件)高二历史同步备课
展开第三单元 商业贸易与日常生活 知识清单
【单元概览】
第7课 古代的商业贸易
【时空坐标】
【知识梳理】
一、商业贸易的起源与发展
1.商业贸易的起源
(1)时间:原始社会后期。
(2)条件:社会分工、产品剩余及私有制的产生,出现了交换。
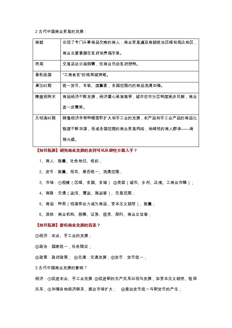
2.古代中国商业贸易的发展:
商朝 | 出现了专门从事商品交换的商人;商业贸易遍及商朝统治区域和周边地区,商业主要掌握在官府和贵族手里。 |
西周 | 交易活动日益频繁,但商业仍由官府控制。 |
春秋战国 | “工商食官”的格局被突破。 |
秦汉时期 | 统一货币、车轨、度量衡,全国范围内的商品流通加强。 |
隋唐到两宋 | 商品经济不断发展,经济重心逐渐南移;城市坊市分区制度逐步瓦解,商业进一步繁荣。 |
元明清时期 | 随着经济作物种植面积扩大和手工业的发展,农产品和手工业产品的商品化程度不断加深,形成全国范围的商业贸易网络,地域性的商人群体——商帮兴盛。 |
【知识拓展】研究商业发展的表现可以从哪些方面入手?
1、商人:数量、社会地位、组织;
2、货币:数量、形态、是否统一、流通范围;
3、市场:①规模(区域、全国、全球) ②类型(城市、乡村、边境、工商业市镇);
4、商路:交通(运河、漕运、海运等)、交易范围;
5、商品:种类(明清劳动力成为商品,资本主义萌芽)、数量;
6、其他:商业机构、股票、证券、信贷、契约、商业立法等;
【知识拓展】影响商业发展的因素?
①经济:农业、手工业的发展;
②政治:国家统一,社会稳定;
③政策:政府政策; ④交通:交通发展;⑤货币:货币统一;
3.古代中国商业发展的影响?
经济:①促进农业、手工业发展 ②促进新的生产关系出现与发展,如资本主义萌芽、租佃关系;③加强各地经济联系,推动市场扩大; ④推动货币统一与新货币的产生;
政治:①冲击等级秩序; ②利于维护社会稳定;
思想文化:①推动文化的个性化、世俗化、平民化②促进新思想产生,如明清之际进步思潮;
社会关系:①市民工商阶层壮大; ②推动商人社会地位提高;
社会生活:推动文化与文明交流,丰富人们物质和精神生活;
4.古代世界商业贸易的发展:
古埃及 | 商业的历史十分悠久,对外贸易控制在国家手中,国王经常派商队到国外去从事贸易活动。 |
古希腊 | 各城邦形成了若干个商业贸易中心,海外贸易十分活跃。 |
古罗马 | 在征服地中海周围的地区后,商贸逐渐繁荣,海外贸易航线四通八达。 |
拜占庭帝国 | 一度垄断了中国丝绸等东方奢侈品在欧洲市场的贸易。 |
阿拉伯 | 商人在亚、非、欧三洲之间从事中介贸易,活动范围遍及世界各主要文明区域。 |
4.古代中国的对外贸易
| 概况 |
丝绸之路 | ①通过丝绸之路,商人们将中国生产的丝绸等运往中亚、西亚、欧洲和北非,再把欧洲和中亚等地的奇珍异宝输往中国 ②唐宋以后,海上贸易兴盛。商船从东南沿海各港口出发,近达南洋各地,远达波斯湾、阿拉伯海和红海沿岸地区。中国出口商品,除丝绸外,还有瓷器、纸张、茶叶等 ③官府在东南沿海一带设置市舶司,掌管对外贸易 |
朝贡贸易 | ①明清时期,朝廷对朝贡国家、路线、港口、船只数目、贡品种类均有严格的规定 ②清政府在广州设置公行,统揽对外贸易事务 |
5.商业贸易发展的影响:促进了不同地区、不同国家之间的交流,大大丰富了人们的物质生活和精神生活。
二、货币、信贷、商业契约
- 货币
(1) 产生
① 中国:早在商朝就用贝等天然物质作为货币。
② 世界:公元前11世纪,古埃及开始用铜块和银块作为货币。公元前8——前7世纪,小亚细亚出现金属铸币。
(2) 影响:便利了商品交换和流通,并成为财富的象征。使商业的功能由最初的互补余缺向逐利增财转化。
- 信贷
(1) 古代世界
两河流域 | 公元前22——前21世纪,出现了经营借贷的商人,神庙、宫廷也从事放贷业务。不同形式的借贷有不同的利息规定,甚至还包括具有社会救济性质的免息借款。 |
古埃及 | 公元前16——前11世纪,古埃及出现了较为完备的借贷合约。 |
古希腊 | 公元前4世纪,专门从事货币兑换、保管和汇兑的货币经营行业开始兴起,出现了汇票的雏形。 |
(2) 古代中国
① 中国西周《周礼》中已经有了借贷纠纷的记载。
② 春秋时期:实物借贷形式已经比较普遍,并出现了货币信贷。
③ 唐朝:由存贷款发展到汇兑,出现了类似现代汇票的“飞钱”。
④ 宋代:交子、会子等纸币开始使用,逐渐取代不少汇兑业务。
⑤ 明朝中期以后:钱铺等新式金融机构盛行起来。
⑥ 清朝:除传统借贷关系外,资本性借贷也有显著发展,出现了本票性质的庄票。
- 商业契约
古代世界 | (1) 古埃及:公元前3000年左右,契约在古埃及广泛使用。 (2) 两河流域:公元前2600年左右,两河流域的人们已经使用契约。 |
古代中国 | (1) 商周时期就出现了契约。 (2) 汉朝以后,凡是涉及买卖、租佃、借贷等财产关系和收养、雇佣、立嗣等人身关系的事宜,当事人之间几乎都要订立契约。 (3) 唐宋以后,契约的应用更加广泛。 |
第8课 世界市场与商业贸易
【时空坐标】
一、世界市场的形成
1.开始形成
(1)推动因素:新航路开辟和早期殖民扩张。
(2)过程
①新航路开辟后,葡萄牙和西班牙开始大规模殖民掠夺活动。
②17-18世纪,荷、英、法等欧洲国家纷纷加入殖民地争夺行列,建立海外殖民地。
(3)影响:欧洲的商人和殖民者直接同世界各地建立商业联系,世界市场开始形成。
2.初步形成
(1)原因
①工业革命后,大机器工厂取代手工工场,需要更广阔的世界市场和原料产地。
②蒸汽机车和轮船的出现大大改变了交通运输条件,世界各地间的联系更为便捷。
(2)影响:资产阶级凭借着工业革命带来的强大经济和军事实力,在拉丁美洲、亚洲和非洲等地建立殖民地和半殖民地,把越来越多的地区纳入资本主义世界市场之中。
3.最终形成
(1)原因
①第二次工业革命后,世界主要资本主义国家除输出商品和掠夺原材料外,还利用资本输出,控制落后国家的经济命脉,榨取大量的财富。
②为了抢占更多的原料产地、销售市场和投资场所,主要资本主义国家掀起瓜分世界的狂潮。
(2)影响:20世纪初,世界基本被瓜分完毕,亚非拉绝大多数国家和地区被迫加入资本主义世界经济体系,资本主义世界市场最终形成。
二、近代商业贸易的变化
1.背景
新航路的开辟及欧洲人的殖民扩张,促进了商业贸易的发展。
2.表现
(1)商业贸易中心转移
欧洲贸易从地中海转移到大西洋 | 1. 意大利的威尼斯、热那亚等商业城市在国际贸易中的地位下降。 2. 里斯本、塞维尔、安特卫普、阿姆斯特丹、伦敦等城市先后成为国际到大西洋沿岸贸易的中心 |
新的亚洲贸易中心形成 | 16--17世纪,欧洲殖民者相继来到南亚、东南亚、东亚,建立殖民地或新的亚洲贸易定居点,在东亚海城展开了激烈的商业竞争,形成新的亚洲贸易中心。 1. 葡萄牙殖民者经营从印度经澳门至日本的三角贸易。 2. 西班牙殖民者开辟了从马尼拉至墨西哥阿卡普尔科的大帆船贸易航线。 果阿、澳门、长崎、马尼拉等地成为国际贸易的枢纽。 |
(2)商业经营方式发生变化
①商品交易场所、银行、证券交易所、公司等出现并得到发展。
商品交易所 | 1531年,最早的一家商品交易所在安特卫普开业。此后,阿姆斯特丹出现了粮食交易所,伦敦办起了综合交易所。 |
银行及证券交易所 | (1)16世纪,威尼斯和热那亚的商人创立了银行,为从事国际贸易的商人提供资金和信用。 (2)1694年,经英国国王特许,英格兰银行创立,它是最早全面发挥中央银行各项职能的银行。 (3)17世纪后,伦敦的证券交易所成为国际证券交易的中心。 |
公司的出现及发展 | (1)百货公司:1852年,世界第一家百货公司在法国巴黎开业。 (2)有限责任公司:1892年,德国出现有限责任公司,这种企业组织形式后来被英国、法国、意大利等国采用 (3)新型股份制贸易公司 ①目的:为了垄断对外贸易。 ②表现:英国和荷兰分别成立东印度公司,荷兰和法国分别成立西印度公司。 ③权力:国家给予种种特权,有的甚至可以自行铸币、拥有武器、对外宣战和缔结条约。 ④影响:这些公司在世界各地经营垄断贸易,进行殖民掠夺,对西欧资本原始积累发挥了重要作用。 |
②新的商业形式被引入中国。
银行 | 洋行:1865年,英国在香港开办汇丰银行,并在上海设立分行,随后又在许多城市设立分支行。 |
自办银行:1897年,盛宣怀在上海创办的中国通商银行,是中国人自办的第一家银行,之后在多地设立分行。 | |
股票公司 | 背景:19世纪70年代,随着官督商办和官商合办的民用股份制企业出现,股票也开始走向市场,如1872年开业的轮船招商局发行的股票和876年开始筹办的开平矿务局发行的股票。 |
发展:上海出现了最早专营股票的证券机构上海平准股票公司。 | |
百货公司 | 1900年,香港成立了第一家大型百货公司——先施百货公司,之后广州、上海等地也出现了大型百货公司。 |
(3)商品流通的数量和品种增多
①更多种类的商品出现在商贸领域:烟草、咖啡、可可、茶叶等纷纷进入欧洲市场
②东方的产品涌入欧洲等地:香科由供贵族富豪享用的高级奢侈品变为了供管通人消费的大众化商品。
③奴隶成为贸易商品:非洲成为殖民者掳掠黑人奴隶的场所。16世纪初,葡萄牙、西班牙和荷兰支配了早期的奴隶贸易。
④奴隶贸易的过程:贩奴商船载着货物从欧洲出发,航行到西非海岸,换取大批奴隶:然后再从非洲起航,横渡大西洋到达美洲,用奴隶换取殖民地的原料和金银,运回欧洲
⑤鸦片贸易兴起:18世纪后期,英国为了扭转对华贸易逆差,开始向中国走私鸦片。在英国东印度公司的操纵下,英国商人将鸦片从印度运到中国销售。后来,美国等其他国家的商人也开始向中国贩运鸦片。
(4)国际贸易格局变化
17世纪 | 英国通过各种手段打击荷兰,并夺取了荷兰在美国的殖民地,逐渐控制了海上贸易 |
19世纪中期 | 英国成为“世界工厂”和世界贸易中心,来自美洲、亚洲和非洲等地的原料在英国工厂里被加工成商品,销往世界各地。 |
19世纪末20世纪初 | 美、德等新兴工业国家兴起,英国的贸易垄断地位被打破,世界贸易形成了多中心新格局 |
第9课 20世纪以来人类的经济与生活
【时空坐标】
一 、世界经济的发展
(一)资本主义国家经济的发展:
- 20世纪初,垄断资本主义初步发展。资本主义国家间政治经济发展的不平衡与重新瓜分世界的斗争,最终引发了“一战”。
2. 一战后,资本主义经济有所发展。生产和消费的矛盾最终导致了经济大危机。美国通过罗斯福新政扭转了危机,德、意、日三国走上法西斯道路,引发了二战。
3. 第二次世界大战后的资本主义国家:
黄金时期:第二次世界大战后,国家干预经济,通过经济计划、财政政策、货币政策、收入政策以及福利政策等,将政府宏观调控与市场调节结合起来,实现了经济的快速增长。
滞胀及调整:20世纪70年代,资本主义世界出现经济发展的停滞和通货膨胀,主要资本主义国家纷纷调整经济政策,减少对经济的干预;现代科技进步促进了新兴产业的发展与传统产业的升级,极大提高了生产效率。
4. 资本主义经济危机时有发生
(1)原因:资本主义的基本矛盾并没有解决;全球化发展,世界范围内贫富分化加剧。
(2)表现:1997年亚洲金融危机,2008年全球金融危机。
(二)社会主义国家经济的发展:
1.战时共产主义政策:(1918-1920)
(1)背景:国内外敌对势力联合起来企图扼杀新生的苏维埃政权;为了把有限的力量集中起来保证战争的胜利。
(2)措施:实行余粮征集制,工业国有化、取消商品贸易、食物配给制。
(3)影响:(积极)余粮收集制保证了前线的粮食供应,保证了军事斗争的胜利;
(消极)严重损害了农民的利益,导致战后的经济和政治危机。
2.新经济政策(1921-1928)
(1)措施:以固定的粮食税取代余粮收集制;允许私营企业一定程度的发展,并以租让制等形式在一些经济部门引入外国资本;允许自由贸易;按劳分配
(2)特点:利用市场和商品货币关系发展经济,逐步过渡到社会主义。
(3)影响:得到了工农的支持,稳定和恢复了国民经济,巩固了苏维埃政权。
3.斯大林模式(苏联模式):
(1)特点:(高度集中的政治经济体制)集中发展重工业;农业集体化;单一公有制;高度集中的计划经济
(2)成就:1937年,苏联工业总产值跃居欧洲第一,世界第二;为战胜德国法西斯奠定物质基础。
4. 二战后社会主义的发展
20世纪五六十年代,经济发展良好。由于计划经济体制疆化、改革效果不明显,导致社会矛盾不断激化,最终促使东欧剧变与苏联解体(1991)。
(三)新中国的发展:
(1)建国后进行社会主义建设(一化三改),奠定了中国现代化的工业基础。
(2)1978年后,实行改革开放,1992年,中国十四大,提出建立社会主义市场经济体制的目标,经济飞速发展。2010年,中国经济总量超越日本,成为世界第二大经济体。
二 、国际贸易与人类生活
1. 问题:各国实行贸易保护主义,影响国际贸易的发展。(表现:战争与经济危机时,各国通过提高关税等措施保护本国贸易)。
2. 解决——世界贸易组织的成立
(1)1947年,23国在日内瓦签署了《关税与贸易总协定》。
(2)1995年元旦,在关贸总协定的基础上,世界贸易组织(WTO)成立。2001年中国加入。
三 、国际金融与人类生活
1. 背景:20世纪初经济大危机时,各国滥发纸币、货币贬值、汇率战,造成金融混乱
2. 解决:(1)1944年7月,在美国主导下,布雷顿森林会议召开,布雷顿森林体系建立。
(2)1945年底,国际货币基金组织(IMF)成立,重建国际货币制度。(短期贷款:救急)
(3)1945年底,国际复兴开发银行(即世界银行WB)成立,促进战后经济的复苏和发展。(长期贷款:扶贫)
3. 核心:美元与黄金直接挂钩;其他国家的货币与美元挂钩,与美元保持固定汇率。(两挂钩一固定)
4. 作用:稳定了二战后的国际金融秩序,促进了世界经济的恢复和发展。为美国推行世纪霸权提供了条件。
5. 崩溃:20世纪70年代,布雷顿森林体系走向瓦解,实行浮动汇率制。(主要原因:美国经济实力相对削弱,西欧、日本等崛起,多极化趋势加强)
6. 新发展:
(1)非银行金融机构迅速发展,如证券市场融资规模的不断扩大;
(2)不同金融机构相互融合,如银行、证券和保险三者的产品日益趋同并走向融合,促使大型金融集团和跨国金融企业不断出现。
【知识拓展】20世纪以来世界经济发展的三种模式及其特点
1.三大发展模式
类型 | “苏联模式” | 中国特色社会主义模式 | 西方模式 |
所有制形式 | 生产资料公有制 | 以公有制为主体,多种所有制成分并存 | 生产资料私有制 |
工业化道路 | 优先发展重工业 | 农、轻、重按比例协调发展 | 先轻工业后重工业 |
农业生产形式 | 集体化农庄 | 家庭联产承包责任制 | 资本主义大农场 |
经济体制 | 高度集中的计划经济体制 | 社会主义市场经济体制 | 资本主义市场经济体制 |
2.特点
(1)苏俄:国家在掌握经济命脉的前提下,在一定范围内恢复和发展资本主义经济,逐步向社会主义过渡,后形成高度集中的计划经济体制。
(2)中国:在坚持社会主义制度的前提下,改革生产关系中不适应生产力发展的环节,解放生产力,最终建立社会主义市场经济体制。
(3)西方:在不触动资本主义制度的前提下,对资本主义生产关系的局部调整。

