初中英语中考复习 考点10 一般现在时-备战2021年中考英语考点一遍过 (原卷版)
展开
这是一份初中英语中考复习 考点10 一般现在时-备战2021年中考英语考点一遍过 (原卷版),共4页。试卷主要包含了 一般现在时的用法;, 一般现在时的构成, Mr等内容,欢迎下载使用。
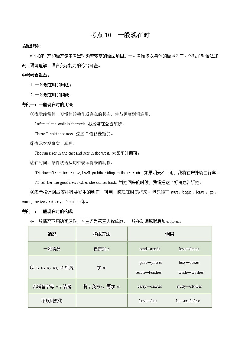
考点10 一般现在时命题趋势: 动词的时态和语态是中考出现频率较高的语法项目之一。考题多以具体的语境为主,体现了对语法知识、语境理解、语言交际能力的综合考查。中考考查重点:1. 一般现在时的用法;2. 一般现在时的构成。考向一:一般现在时的用法①表示经常性、习惯性的动作或存在的状态。常与频度副词连用。I often take a walk in the park. 我经常在公园散步。These T-shirts are new. 这些T恤衫是新的。②表示客观事实、真理。The sun rises in the east and sets in the west. 太阳东升西落。③在时间、条件状语从句中表示将来的动作。If it doesn’t rain tomorrow, I will go bike riding in the open air. 如果明天不下雨,我将在户外骑自行车。I’ll tell her the good news when she comes back. 当她回来的时候,我将把这个好消息告诉她。④表示按计划或安排将要发生的动作,可用一般现在时表将来。但只限于start,begin,leave,go,come,arrive,return,take place等。考向二:一般现在时的构成在一般情况下用动词原形,若主语为第三人称单数,一般在动词原形后加-s或-es。情况构成方法例词一般情况直接加-sread→reads love→loves以s,o,x,ch,sh结尾加-espass→passes box→boxesteach→teaches wash→washes以辅音字母 + y结尾将y变为i,再加-escarry→carries study→studies不规则变化 have→has be→am/is/are一、用括号内单词适当的形式填空。1. Usually taking a taxi _______(cost) more than taking a bus.2. She __________ (write) to her mother once a week.3. My sister likes making friends. She often _______(share) her ideas with them.4. I'll lend you the bicycle if you _______(return) it before Friday.5. Light_______(travel) much faster than sound.6. We _______(not watch) TV on Monday.7. ______ they ________(like) the World Cup?8. What _______she often _______(do) on Saturdays?9. Mr. Wang _______(teach) us English on Sundays.10. My wife and I ________(take) a walk together every evening.11. There ________(be) some water in the bottle.12. She always _______(do) her homework well.13. I _______(be) ill. I’m staying in bed.
14. How many lessons _________ the students _________ (have) on Monday?15. She __________(help) her mother do some housework yesterday.二、单项选择。1. Sam _________ with his friends every weekend. A. skates B. is skating C. has skated D. was skating2. Volunteering ____________ the world warmer. Even small things can make a big difference. A. make B. makes C. was making
3. She’s brought you some eggs. As you know, she ____________ chickens. A. keeps B. will keep C. has kept D. kept
4.— My car _____ yesterday. Could you please give me a ride tomorrow? — I’m sorry I can’t, I’m ______ Dalian tomorrow morning. A. breaks down; flying at B. has broken down; flying at C. broke down; flying to D. had broken down: flying to5. The teacher told us that the sun ___bigger than the earth. A. was B. is C. will be D. would be1. 【2020 •甘肃武威市】I want a mobile phone which ________ good pictures.A. took B. is taking C. takes D. take2. 【2020 •黑龙江绥化】We can't leave here until our teacher __________.A. will arrive B. arrives C. arrived3. 【2020•湖北省恩施州】I hear that it often ________ in Sichuan and there are usually floods, especially in summer.A.rains B.rained C.will rain4. 【2020•湖北省十堰市】—Is Li Mei a teacher?—Yes, she is. She ______ at a village school.A.teaches B.is teaching C.taught D.will teach5. 【2020•湘西土家族苗族自治州】___________, you will get good grades.A. If you will work hard B. If you work hard C. If you worked hard6. 【2020•四川省遂宁市】— I wonder if Sally________ us prepare for the party.—I’m sure she will if she________time.A.helps, will have B.will help, has C.will help, will have D.helps, has7. 【2020•上海市】Every year thousands of tourists________the mountain area to relax themselves.A.visited B.were visitingC.visit D.have visited8. 【2020 •凉山州】—Let's go camping if it____________ next Saturday.—But nobody knows if it ___________.A. is fine; rains B. will be fine: rainsC. is fine: will rain D. will be fine: will rain1.【2020 • 北京市昌平区初三年级二模】Frank goes to school early every day. He always _________ the classroom for us.A. cleans B. clean C. cleaned D. is cleaning2.【2020 •北京市丰台区三模】Susan usually ________ a bus to school every day. 北京市丰台区三模A. has taken B. took C. takes D. will take3. 【2020 •北京市朝阳区中考零模】Harry enjoys reading books, and he often ______ a whole day in the library.A. spends B. spent C. is spending D. will spend4.【2020 •北京市门头沟区一模】My grandpa likes watching TV. He often ________ TV after dinner. A. watch B. watches C. will watch D. is watching5. 【2020 •黑龙江省哈尔滨市松北区二模】 —We all know that a new shop ________ in a week. —I think people will buy food easily when it ________.A. will open, opens B. opens, open C. will open, was open6.【2020 •四川省乐山市峨眉山市二模】 — ________ Lucy come from America? —No. She ________ from America. She is English.A. Does, doesn't B. Does, isn't C. Is, isn't
相关试卷
这是一份初中英语中考复习 考点37 词汇运用-备战2021年中考英语考点一遍过 (原卷版),共11页。试卷主要包含了 命题特点, 考查题型, 题型分析, 考点预测等内容,欢迎下载使用。
这是一份初中英语中考复习 考点18 疑问句-备战2021年中考英语考点一遍过 (原卷版),共9页。试卷主要包含了 掌握陈述句的肯定式、否定式;, Hw much, 70等内容,欢迎下载使用。
这是一份初中英语中考复习 考点10 一般现在时-备战2021年中考英语考点一遍过 (解析版),共6页。试卷主要包含了 一般现在时的用法;, 一般现在时的构成, Mr等内容,欢迎下载使用。

