初中英语中考复习 考点10 一般现在时-备战2021年中考英语考点一遍过 (解析版)
展开
这是一份初中英语中考复习 考点10 一般现在时-备战2021年中考英语考点一遍过 (解析版),共6页。试卷主要包含了 一般现在时的用法;, 一般现在时的构成, Mr等内容,欢迎下载使用。
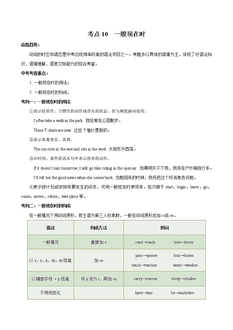
考点10 一般现在时命题趋势: 动词的时态和语态是中考出现频率较高的语法项目之一。考题多以具体的语境为主,体现了对语法知识、语境理解、语言交际能力的综合考查。中考考查重点:1. 一般现在时的用法;2. 一般现在时的构成。考向一:一般现在时的用法①表示经常性、习惯性的动作或存在的状态。常与频度副词连用。I often take a walk in the park. 我经常在公园散步。These T-shirts are new. 这些T恤衫是新的。②表示客观事实、真理。The sun rises in the east and sets in the west. 太阳东升西落。③在时间、条件状语从句中表示将来的动作。If it doesn’t rain tomorrow, I will go bike riding in the open air. 如果明天不下雨,我将在户外骑自行车。I’ll tell her the good news when she comes back. 当她回来的时候,我将把这个好消息告诉她。④表示按计划或安排将要发生的动作,可用一般现在时表将来。但只限于start,begin,leave,go,come,arrive,return,take place等。考向二:一般现在时的构成在一般情况下用动词原形,若主语为第三人称单数,一般在动词原形后加-s或-es。情况构成方法例词一般情况直接加-sread→reads love→loves以s,o,x,ch,sh结尾加-espass→passes box→boxesteach→teaches wash→washes以辅音字母 + y结尾将y变为i,再加-escarry→carries study→studies不规则变化 have→has be→am/is/are一、用括号内单词适当的形式填空。1. Usually taking a taxi _______(cost) more than taking a bus.2. She __________ (write) to her mother once a week.3. My sister likes making friends. She often _______(share) her ideas with them.4. I'll lend you the bicycle if you _______(return) it before Friday.5. Light_______(travel) much faster than sound.6. We _______(not watch) TV on Monday.7. ______ they ________(like) the World Cup?8. What _______she often _______(do) on Saturdays?9. Mr. Wang _______(teach) us English on Sundays.10. My wife and I ________(take) a walk together every evening.11. There ________(be) some water in the bottle.12. She always _______(do) her homework well.13. I _______(be) ill. I’m staying in bed.
14. How many lessons _________ the students _________ (have) on Monday?15. She __________(help) her mother do some housework yesterday.【答案】1. costs 2. writes 3. shares 4. return 5. travels 6. don’t watch 7. do like 8. does do 9. teaches 10. take 11.is 12.does 13.am 14.do have 15. helped二、单项选择。1. Sam _________ with his friends every weekend. A. skates B. is skating C. has skated D. was skating2. Volunteering ____________ the world warmer. Even small things can make a big difference. A. make B. makes C. was making
3. She’s brought you some eggs. As you know, she ____________ chickens. A. keeps B. will keep C. has kept D. kept
4.— My car _____ yesterday. Could you please give me a ride tomorrow? — I’m sorry I can’t, I’m ______ Dalian tomorrow morning. A. breaks down; flying at B. has broken down; flying at C. broke down; flying to D. had broken down: flying to5. The teacher told us that the sun ___bigger than the earth. A. was B. is C. will be D. would be【答案】1-5 ABACB1. 【2020 •甘肃武威市】I want a mobile phone which ________ good pictures.A. took B. is taking C. takes D. take【答案】C【解析】句意:我想要一部能拍好照片的手机。考查动词时态。took是take的过去式;is taking现在进行时;takes一般现在时第三人称单数形式;take动词原形。该句使用了一般现在时,根据句子结构可知,句中which引导的是定语从句,修饰先行词a mobile phone,从句中谓语动词用单数。故选C。2. 【2020 •黑龙江绥化】We can't leave here until our teacher __________.A. will arrive B. arrives C. arrived【答案】B【解析】句意:直到我们的老师到来,我们才能离开那里。考查动词的时态。此处是not…until…引导的时间状语从句,主句和从句的时态应一致;根据“can't leave here”可知是一般现在时,从句动词用一般现在时,主语our teacher是单数名词,谓语动词用第三人称单数形式arrives。故选B。3. 【2020•湖北省恩施州】I hear that it often ________ in Sichuan and there are usually floods, especially in summer.A.rains B.rained C.will rain【答案】A【解析】句意:我听说四川经常下雨,而且经常有洪水,特别是在夏天。考查动词时态。rains一般现在时;rained一般过去时;will rain一般将来时。本句为that引导的宾语从句,遵循“主现从不限”原则,根据从句中often可知,从句时态应为一般现在时,即四川经常下雨。故选A。4. 【2020•湖北省十堰市】—Is Li Mei a teacher?—Yes, she is. She ______ at a village school.A.teaches B.is teaching C.taught D.will teach【答案】A【解析】句意:——李梅是一位老师吗?——是的,她是。她在一所乡村学校教书。考查动词时态。teaches一般现在时;is teaching现在进行时;taught一般过去时;will teach一般将来时。根据句中Yes, she is可知,“李梅在乡村学校教书”这件事是她目前经常性、习惯性的状态,应为一般现在时。故选A。5. 【2020•湘西土家族苗族自治州】___________, you will get good grades.A. If you will work hard B. If you work hard C. If you worked hard【答案】B【解析】句意:如果你努力学习,你就会考到好成绩。考查If引导的条件状语从句的用法。If you will work hard 一般将来时态;If you work hard 一般现在时态;If you worked hard 一般过去时态。If引导的条件状语从句,需遵循“主将从现”的用法,从句用一般现在时表示将来。故选B。6. 【2020•四川省遂宁市】— I wonder if Sally________ us prepare for the party.—I’m sure she will if she________time.A.helps, will have B.will help, has C.will help, will have D.helps, has【答案】B【解析】句意:——我想知道Sally是否会帮助我们为聚会做准备。——我确定如果她有时间她会的。考查动词时态。helps帮助,第三人称单数形式;will help一般将来时态;will have将会有,一般将来时;has是have的第三人称单数形式。第一句话中if引导宾语从句,意为“是否”,从句中表示将来的动作,应用一般将来时;第二句话中if引导条件状语从句,意为“如果”,从句中用一般现在时,且主语she是第三人称单数,应用has。故选B。7. 【2020•上海市】Every year thousands of tourists________the mountain area to relax themselves.A.visited B.were visitingC.visit D.have visited【答案】C【解析】句意:每年都有成千上万的游客到山区来放松自己。考查动词的时态。visited过去式;were visiting过去进行时;visit参观,动词原形;have visited现在完成时。根据Every year“每年”可知,句子用一般现在时态,主语tourists复数,谓语动词用原形visit。故选C。8. 【2020 •凉山州】—Let's go camping if it____________ next Saturday.—But nobody knows if it ___________.A. is fine; rains B. will be fine: rainsC. is fine: will rain D. will be fine: will rain【答案】C【解析】句意:凉山州——如果下星期六天气好的话,我们去野营吧。——但没人知道会不会下雨。考查时态。is fine好的,一般现在时;will be fine好,一般将来时;rains下雨,动词三单;will rain下雨,一般将来时;根据句意理解及句子结构分析可知,第一句中的if是引导的条件状语从句,表示“如果”,所以符合“主将从现”的用法,空格在从句中,所以应该用一般现在时,所以排除答案B/ D选项,而第二句中的if是引导的是宾语从句,表示“是否”,表示这个动作还没有发生,所以应该用一般将来时,故选C。1.【2020 • 北京市昌平区初三年级二模】Frank goes to school early every day. He always _________ the classroom for us.A. cleans B. clean C. cleaned D. is cleaning【答案】A【解析】句意:Frank每天很早去上学。他总是给我们打扫教室。考查动词时态。cleans打扫,动词第三人称单数形式;clean是动词原形;cleaned一般过去时态;is cleaning现在进行时。根据句意和句中的always可知,这里介绍的是经常性的事情,应用一般现在时态;主语He是第三人称单数,故选A。2.【2020 •北京市丰台区三模】Susan usually ________ a bus to school every day. 北京市丰台区三模A. has taken B. took C. takes D. will take【答案】C【解析】句意:苏珊通常每天乘公共汽车上学。考查时态。has taken乘坐,现在完成时;took乘坐,过去式;takes乘坐,动词三单;will take乘坐,一般将来时;根据句意理解及句中的usually和every day可知,这里表达的是经常发生的动作,所以应该用一般现在时,而句子主语是第三人称,所以动词用三单,故选C。3. 【2020 •北京市朝阳区中考零模】Harry enjoys reading books, and he often ______ a whole day in the library.A. spends B. spent C. is spending D. will spend【答案】A【解析】句意:哈里喜欢读书,他经常图书馆里待上一整天。考查一般现在时。spend花费。spends动词的第三人称单数形式;spent动词的过去式;is spending现在进行时;will spend一般将来时。根据题干中“Harry enjoys reading books”用一般现在时,结合空前“often”可知此处表示经常发生的动作,用一般现在时,主语“he”是第三人称单数,谓语动词用spends。故选A。4.【2020 •北京市门头沟区一模】My grandpa likes watching TV. He often ________ TV after dinner. A. watch B. watches C. will watch D. is watching【答案】B【解析】句意:我爷爷喜欢看电视。他经常晚饭后看电视。考查动词时态。watch一般现在时,主语为第一、二人称或人称复数;watches一般现在时,主语为第三人称单数;will watch一般将来时;is watching现在进行时。根据句中often可知,本句时态为一般现在时,主语he为第三人称单数,故此处应用动词的单三形式watches。故选B。5. 【2020 •黑龙江省哈尔滨市松北区二模】 —We all know that a new shop ________ in a week. —I think people will buy food easily when it ________.A. will open, opens B. opens, open C. will open, was open【答案】A【解析】句意:——我们都知道一个星期后一家新店会开业。——我想当它开业的时候,人们会很容易买到食品。考查动词时态。will open一般将来时;opens一般现在时(第三人称单数);open一般现在时;was open一般过去时。根据句意和第一空后in a week以及第二句中will buy可知,第一空用一般将来时表示“将会开业”,排除选项B。第二空是when引导的时间状语从句,主句的时态是一般现在时,根据“主将从现”原则,所以第二空用一般现在时替代一般将来时,故选A。6.【2020 •四川省乐山市峨眉山市二模】 — ________ Lucy come from America? —No. She ________ from America. She is English.A. Does, doesn't B. Does, isn't C. Is, isn't【答案】B【解析】句意:——露西来自美国吗?——不。她不是来自美国。她是英国人。考查一般疑问句和动词的用法。第一个空,含有实意动词come,主语Lucy单数,一般现在时态,变一般疑问句在句首用助动词Does,C不正确。第二个空,缺少谓语动词,be from“来自”。根据“ She is English.”可知是否定句,用isn't“不是”,A不正确。故选B。
相关试卷
这是一份初中英语中考复习 考点37 词汇运用-备战2021年中考英语考点一遍过 (解析版),共25页。试卷主要包含了 命题特点, 考查题型, 题型分析, 考点预测, Hw 等内容,欢迎下载使用。
这是一份初中英语中考复习 考点11 一般现在时-备战2020年中考英语考点一遍过,共8页。试卷主要包含了 一般现在时的用法;, 一般现在时的构成等内容,欢迎下载使用。
这是一份初中英语中考复习 考点10 一般现在时-备战2021年中考英语考点一遍过 (原卷版),共4页。试卷主要包含了 一般现在时的用法;, 一般现在时的构成, Mr等内容,欢迎下载使用。

