语文五年级下册四时田园杂兴(其三十一)授课课件ppt
展开第一单元集体备课
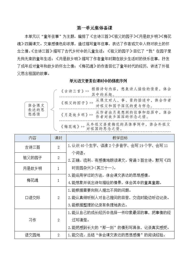
本单元以“童年往事”为主题,编排了《古诗三首》《祖父的园子》《月是故乡明》《梅花魂》四篇课文。文章感情色彩浓厚,通过描写童年往事,表达了作者或文中人物对故土的怀念之情。《古诗三首》描写了古代乡村中的儿童生活;《祖父的园子》回忆了“我”在园子里无拘无束的童年生活;《月是故乡明》描写了作者童年时期在故乡生活时的快乐往事,抒发了成年后对童年和故乡的怀念之情;《梅花魂》的作者回忆了童年时代的经历,讲述了外祖父思念祖国的故事。
单元语文要素在课时中的梯度序列
内容 | 课时 | 教学目标 |
古诗三首 | 2 | 1.认识40个生字,读准2个多音字,会写19个字,会写11 个词语。 2.正确、流利、有感情地朗读课文。背诵3首古诗。默写《四 时田园杂兴》(其三十一)。 3.能运用学过的方法,体会课文表达的思想感情。 4.能想象并说出诗句描绘的情景,体会其中的童真童趣。 |
祖父的园子 | 2 | |
月是故乡明 | 1 | |
梅花魂 | 1 | |
口语交际 | 2 | 1.能根据需要向别人提出不同的问题。 2.能认真倾听别人对自己提问的回答,交流时能边听边记录。 3.能根据整理的记录有条理地表达。 |
习作 | 2 | 1.能从自己的成长经历中选择一件印象最深的事,把事情的经 过写清楚。 2.能把感到长大的“那一刻”的情形写具体,记录真实感受。 |
语文园地 | 2 | 1.能交流、总结“体会课文表达的思想感情”的阅读经验。 2.能想象句子描写的情景,并能照样子口头描述一种情景。 3.能发现3组句子使用的衬托的表达方式,并能进行仿写。 4.朗读、背诵古诗《游子吟》。 |
1 古诗三首
1.认识“昼、耘”等4个生字,读准多音字“供”,会写“昼、耘”等4个字。 2.有感情地朗读课文。背诵课文。默写《四时田园杂兴》(其三十一)。 3.能想象并说出诗句描绘的情景,体会其中的童真童趣。 有感情地朗读课文。背诵课文。默写《四时田园杂兴》(其三十一)。 1.能想象并说出诗句描绘的情景,体会其中的童真童趣。 2.能发挥想象,将古诗改写成短文。 诵读感悟 想象画面 小组合作 多媒体课件;学生完成课前预学单。 2课时 | ||||||||||||||||||||||||||
第1课时 | ||||||||||||||||||||||||||
课型:新授 | 执行时间: 月 日 | 执教: | ||||||||||||||||||||||||
1.认识“昼、耘”等4个生字,读准多音字“供”,会写“昼、耘”等4个字。 2.正确、流利、有感情地朗读三首古诗。 3.能想象并说出《四时田园杂兴》(其三十一)和《村晚》所描绘的情景,体会其中的童真童趣。 板块一 单元导读,引入课题 师:同学们,今天我们进入第一单元的学习。请大家翻到第一单元篇章页,说说你看到了哪些内容。 生:一位老奶奶笑着给孙女梳头,孙女则靠在老奶奶腿上。 师:你关注到了插图,慈爱的奶奶在很多人的童年生活中扮演着重要的角色。 生:我关注到了冰心说的一句话:“每一个人都有他自己的童年往事,快乐也好,辛酸也好,对于他都是心动神移的最深刻的记忆。” 师:本单元以“童年往事”为主题,所编排的课文都与童年生活有关。让我们一起读读冰心的这句话吧!(生齐读) 每一个人都有他自己的童年往事,快乐也好,辛酸也好,对于他都是心动神移的最深刻的记忆。 ——冰心 师:谁还有补充的吗? 生:我还看到了下面的两句话:“体会课文表达的思想感情。把一件事的重点部分写具体。”这是本单元的语文要素和习作要求。 师:没错,这两句话告诉了我们本单元的语文要素和习作要求,我们一起来读一读吧。(生齐读) ◎体会课文表达的思想感情。 ◎把一件事的重点部分写具体。 师:接下来,让我们一起来学习第一课关于古代儿童生活的三首古诗吧!(板书课题) 板块二 理解诗题,读好古诗 师:《古诗三首》中有哪三首古诗呢 生:《四时田园杂兴》(其三十一)、《稚子弄冰》和《村晚》。 师:谁来说说自己对这三首诗的题目的理解? 生:“稚子弄冰”的意思是幼小的孩子在玩冰。“村晚”的意思是乡村的傍晚。 师:你是怎么知道的? 生:我是看古诗旁边的注释知道的。 师:结合注释是学习古诗很重要的方法。后面两首诗的题目意思已经清楚了,看来同学们在理解第一首诗的题目上遇到了一些困难。老师提示一下,“四时”指的是四季。“杂兴”的“兴”在这里读第四声xìnɡ,“杂兴”就是“有感而发、随事吟咏的诗篇”的意思。现在,谁来说说第一首诗的题目是什么意思? 生:一年四季中,诗人对田园生活有感而发写的诗篇,这是第三十一首。 师:真聪明!这首诗是诗人范成大所写,他总共写了六十首《四时田园杂兴》,我们今天要学的正是其中的第三十一首。大家对这三首古诗的诗人都了解吗?结合课前预学单说一说。 4.你对本课三首古诗的作者感兴趣吗?请你查阅相关资料,填写下表。
生:范成大是南宋诗人,字致能,号石湖居士。他的诗题材广泛,以反映农村生活的作品成就最高,与杨万里、陆游、尤袤合称“中兴四大家”。 师:谁来介绍诗人杨万里? 生:杨万里是南宋诗人,字廷秀,学者称诚斋先生,吉水(今属江西)人。其诗以构思新巧,语言通俗明畅而自成一家,被称为“诚斋体”。 师:谁来介绍诗人杨万里? 生:《小池》。 师:对于诗人雷震我们比较陌生,有谁了解他? 生:雷震也是南宋诗人,南昌(今属江西)人。咸淳元年(1265)进士,生平不详。他的主要作品有《村晚》等。 师:很好!看来同学们课前都有认真查阅资料。诗题我们理解了,诗人我们也初步了解了,接下来请大家自由朗读这三首古诗,注意读准字音。(生自由读古诗) 师:同学们读得很认真,老师先来检查一下大家对生字词的掌握情况。(指名读) 1.读一读下面的生字,注意读准字音。 昼 耘 供 稚 漪 师:读得很准确。注意“供”是多音字,在《四时田园杂兴》(其三十一)这首诗中读第四声ɡònɡ。你能说出它的其他读音并组词吗? 生:它还可以读第一声ɡōnɡ,可以组词为“供给、提供、供应”。 师:当它读第四声ɡònɡ时,可以组哪些词语? 生:供奉、供词、供职。 师:你们真会组词。现在请同学们查一查字典,说说如何区分“供”的两种读音。 生:字典上说,表示奉献祭品、述说案情时读ɡònɡ;表示供给时读ɡōnɡ。 师:说得很准确。要想读准多音字,我们要先从意思入手,了解意思之后再判断它的读音。 “供”二音都表动作义,但词义侧重点不同:指提供钱物、资料等,读ɡōnɡ;指奉献祭品、述说案情等,或表任职义,读ɡònɡ。二音也都表名物义,但用于姓氏,读ɡōnɡ;用于供品或口供、供词,读ɡònɡ。 师:另外的四个生字,读的时候还有什么要注意的吗? 生:“昼”“稚”都是翘舌音,“漪”读第一声。 师:请大家一起读一读这几个生字。(生齐读) 师:我们再来看看本课要求会写的字。 2. 书写下列词语,注意加点字的写法。 昼夜 耕耘 桑树 知晓 师:在书写这几个词语时,有需要特别注意的地方吗? 生:“晓”容易写错,注意右上部分不要多点或少撇。 生:“昼”“桑”是上下结构,要把各部分写得紧凑一些。 师:你们都说得很好,现在同桌之间互相检查课前书写的词语,写得不太好的注意及时订正。(同桌间互相检查并订正) 师:老师来看看你们对生字词是否都掌握了。下面这道题,你们选择的答案是哪一项?说说你是怎么想的。 3.下列词语中,读音和书写全都正确的一项是( D ) A.耕耘 桑树 涟漪(qí) B.幼稚 供奉(ɡōnɡ) 昼夜 C.知晓 供应(ɡōnɡ) 榜晚 D.供职(ɡònɡ) 昼伏夜出 耘田 生:我选的是D。A选项中,最后一个词语“涟漪”的“漪”应读yī;B选项中,“供奉”的“供”应该读第四声;C选项中,“榜晚”的“榜”应写作“傍”;D选项全部正确。 师:思路很清晰。这道题中多次出现了多音字“供”,我们要注意根据意思来判断读音。现在,我们一起来读读题目中的几组词语。(生齐读) 师:字音我们解决了,现在请同学们一起读一读这三首古诗,注意将字音读准确。(生齐读) 师:学习古诗不仅要读准字音,还要读出诗的节奏。同桌之间互相读一读。(课件出示读诗要求) 读诗要求: 1.读一读这三首古诗,在课本上给这三首古诗划分节奏。 2.同桌之间互相读一读,讨论读法不一致的地方,说说自己的理由。 (同桌之间互相读诗,并讨论;教师巡视。) 师:谁来读一读? 生:昼出耘田/夜绩麻,村庄儿女/各当家。童孙未解/供耕织,也傍桑阴/学种瓜。 师:七言绝句最常用的节奏是四三,你读得很准确。 生:稚子/金盆/脱晓冰,彩丝/穿取/当银钲。敲成/玉磬/穿林响,忽作/玻璃/碎地声。 生:草满池塘/水满陂,山衔落日/浸寒漪。牧童归去/横牛背,短笛无腔/信口吹。 师:读得很不错。为什么要这样划分节奏呢? 生:首先要把握七言绝句最常用的节奏,然后再结合注释,根据诗句的意思去划分,在合适的地方停顿。 师:你可真会学习。请同学们按照正确的节奏,将三首诗再读一遍,注意读准节奏。(生齐读) 4.连一连。 四时田园杂兴(其三十一) 稚子弄冰 村 晚 [宋]范成大 [宋]杨万里 [宋]雷震 昼出耘田/夜绩麻, 稚子/金盆/脱晓冰, 草满池塘/水满陂, 村庄儿女/各当家。 彩丝/穿取/当银钲。 山衔落日/浸寒漪。 童孙未解/供耕织, 敲成/玉磬/穿林响, 牧童归去/横牛背, 也傍桑阴/学种瓜。 忽作/玻璃/碎地声。 短笛无腔/信口吹。 板块三 比较异同,读懂诗句 师:细心的同学应该发现了,这三首诗有一些共同之处,但也有不一样的地方。请大家读一读这三首诗,根据你们的理解比较这三首诗的异同。 活动一:读一读本课三首古诗,比较异同。
师:请同学们先自主学习,再小组交流。(学生自主学习,填表,再小组交流。) 师:谁来说一说自己的答案? 生:这三首古诗都是宋代诗人写的,都描写了儿童的生活。 师:这是三首古诗的相同之处,说得真不错!下面继续。 生:我们找到了不同之处——所写的时间不同。第一首是夏天,第二首是冬天,第三首没有明确的季节,但从“山衔落日”中可以知道是傍晚。 师:这三首诗所写的时间的确不同。你是怎么知道第一首诗写的是夏天的? 生:是从第一句“昼出耘田夜绩麻”中知道的,因为“耘田”指的是在田间除草,而初夏正是人们在田间除草的时节。 师:的确如此,“春耕、夏耘、秋收、冬藏”,人们会根据季节变化安排农事。还有要补充的吗? 生:这三首诗虽然都写到了儿童,但他们的活动不一样。第一首是孩子在“学种瓜”,第二首是小孩子在玩冰,第三首是小孩子横坐在牛背上吹短笛。 师:这三首诗都写到了天真可爱的孩子们,但描述的是不同季节儿童的不同活动。 板块四 品读古诗,加深理解 师:同学们,学习古诗时,如果能够利用插图,可以更好地理解古诗的意思。请大家仔细观察课本上的插图,猜猜这些图和哪些诗句有关系。 生:第一幅图中,树旁有两个小孩子在种东西,我猜这幅图描绘的是“童孙未解供耕织,也傍桑阴学种瓜”。 师:你很善于观察。那第二幅图呢? 生:第二幅图中远处有山,近处有池塘,池塘里有鸭子,岸边还有茂盛的青草,对应的是第三首诗中的“草满池塘水满陂,山衔落日浸寒漪”;一个牧童悠闲地坐在牛背上吹着笛子,描绘的是“牧童归去横牛背,短笛无腔信口吹”。 师:看来插图的确能够帮助我们理解诗句的意思。接下来,让我们聚焦《四时田园杂兴》(其三十一)和《村晚》这两首诗,读一读,完成第1课时课中导学单活动二。 活动二:读《四时田园杂兴》(其三十一)和《村晚》,说说诗中描绘了怎样的画面,你从中感受到了什么。 1.学习提示: A.读一读诗句,结合注释,理解诗意。 B.发挥想象,说说诗句描绘了怎样的画面,你从中感受到了什么。 C.圈出关键词,作简单批注。 D.先自主学习,再小组交流。 2.导说小贴士:读到“__________________”时,我仿佛看到了_____________ _____的画面,感受到了_____________________________________________。 (学生自主学习,再小组讨论。) 师:哪个小组来说一说? 生:读到“昼出耘田夜绩麻,村庄儿女各当家”时,我仿佛看到了天一亮,人们就到田间除草,直到傍晚才回家,回到家之后人们也没闲着,在油灯下把麻搓成线的画面,我感受到了人们的忙碌和勤劳。 师:说得真不错。你具体是从哪里看出人们很繁忙的? 生:从“昼”和“夜”这两个关键词中体会到的,人们白天和晚上都在忙着干活。 师:“村庄儿女”中的“儿女”指的是现代汉语中的儿子、女儿吗? 生:不是,“儿女”指的是成年的男人、女人。 师:的确如此,村庄里的男人、女人都在为生活忙碌着。让我们带着理解一起读一读这两句诗,读出人们的繁忙、勤劳。(生读,师板书:繁忙、勤劳。) 师:读这两句诗时,我们还可以适当加快语速,表现出乡村劳作的繁忙景象。再来读一读。(生读) 师:很好。谁能用自己的话来说说这两句诗的意思? 生:初夏,农人白天到田里除草,晚上回来搓麻线,农家男女都各自挑起家庭的重担。 师:非常准确。还有谁想分享? 生:我结合注释理解了第一首诗后两句的意思:孩子们不会耕地也不会织布,却在茂盛的桑树下学着大人的样子种瓜。 师:你理解得很正确。这两句诗描绘了怎样的画面?谁来说一说? 生:读到“童孙未解供耕织,也傍桑阴学种瓜”时,我仿佛看到了可爱的孩子们在树荫下学着大人的样子种起了瓜的画面,我感受到了孩子们的可爱和对劳动的热爱。 师:孩子们也不甘示弱,笨拙地学着大人的样子种瓜,多么可爱的画面!你能将孩子们的纯真读出来吗?注意语速放缓,读到“学种瓜”时语调上扬,表现出孩子们的天真。(生读) 师:《四时田园杂兴》(其三十一)前两句描绘了乡村生活的繁忙,表现了人们的勤劳;后两句则将目光聚焦到了孩子们的身上,写出了孩童的纯真可爱、热爱劳动。请同学们边想象画面边将这首诗再读一遍。(生读,师板书:纯真可爱、热爱劳动。) 师:关于《村晚》这首诗,有哪个小组能说说诗意? 生:在四周长满青草的池塘里,池水高涨。太阳正要落山,红红的火球好像被远山衔在嘴里,倒映在清凉的水波中。放牛回家的孩子横坐在牛背上,拿着短笛随意地吹奏。 师:非常棒。你们读这首诗时想到了哪些画面呢? 生:读到“草满池塘水满陂,山衔落日浸寒漪”时,我仿佛看到了远处青山上的落日,日光洒在水面上,池塘里的水满了,岸边长满了绿油油的青草的画面,我感受到了乡村的宁静,景色的优美。 师:你真会读书。请你读读这两句诗,读出宁静优美的意境。(生读,师板书:宁静优美。) 生:读到“牧童归去横牛背,短笛无腔信口吹”时,我仿佛看到了一个牧童横坐在牛背上,随意吹着手中的短笛的画面,我感受到了牧童的悠闲自在。 师:哪一个字集中体现了牧童的悠闲自在?(板书:悠闲自在) 生:“横”这个动作说明牧童不是规规矩矩地骑着牛,而是随意横坐在牛背上。 师:你很会想象,这的确是一幅悠然的牧童晚归图。请大家带着自己的理解,读一读这首诗。(生读) 师:这节课,我们一起走进了古代儿童的生活,通过想象画面、结合插图等方法,体会到了诗人所要表达的思想感情。我们不但感受到了乡村生活的忙碌,还看到了乡村宁静优美的景色,更认识了学种瓜的可爱孩童和横坐牛背悠然归家的牧童。课后请大家背诵《四时田园杂兴》(其三十一)和《村晚》,并默写《四时田园杂兴》(其三十一)。下节课,我们继续学习另外一首古诗。 活动:背诵《四时田园杂兴》(其三十一)和《村晚》,默写《四时田园杂兴》(其三十一)。 四时田园杂兴(其三十一) [宋] 范成大 昼出耘田夜绩麻 , 村庄儿女各当家 。 童孙未解供耕织 , 也傍桑阴学种瓜 。 1.落实语文要素。本课是第一单元的第一篇课文,在一开始便将单元篇章页呈现出来,让学生明确本单元的语文要素和人文主题。在教学的第四板块,让学生说说诗句描绘的画面以及相应的感受,在这个过程中,学生其实已经明白了诗人所要表达的情感。 2.重视朗读指导。朗读几乎贯穿了这节课的所有环节,第一阶段是将字音读准,第二阶段是读准节奏,第三阶段是理解古诗之后带着感情去读。每个阶段所要达到的目的不一样,随着理解的深入,学生的朗读也一次比一次有感情。读中悟,悟中读,引导学生读出诗人对儿童的喜爱和对田园生活的向往之情,提高学生的朗读水平。 |
设计意图 本课是第一单元的第一篇课文,阅读单元篇章页能让学生对本单元内容有一个整体感知,激发学生的学习兴趣,有利于学生明确单元学习目标。
设计意图 这一板块先从比较简单的诗题入手,让学生对本课的三首诗有一个整体感知,同时也激发了学生对古诗内容的好奇心;再花费较少的时间结合课前预学单解决生字词,接着让学生朗读古诗,在读准字音的基础上再让学生读出古诗的节奏,经过多次诵读,学生能够将古诗读正确,并对古诗的意思有一个大致的理解,从而为后续学习奠定基础。
设计意图 在读准诗句的基础上,再比较三首古诗的异同。在比较异同的过程中,学生已经能够大致理解每首古诗的意思。同时,将三首古诗进行比较阅读,能让学生对古诗有一个整体把握。
设计意图 由插图入手,让学生找出对应的诗句,再通过自主、合作学习,说说诗句描绘了怎样的画面,引导学生进一步理解古诗,感受儿童的纯真可爱。
| |||||||||||||||||||||||||
第2课时 | ||||||||||||||||||||||||||
课型:新授 | 执行时间: 月 日 | 执教: | ||||||||||||||||||||||||
1.学习《稚子弄冰》,感受孩子的心情变化,想象画面,体会其中的童真童趣。 2.能发挥想象,将古诗改写成短文。 板块一 插图激趣,复习导入 师:请同学们看插图,根据插图背诵相关古诗。(课件出示课本上的两幅插图,生背诵《四时田园杂兴》(其三十一)和《村晚》。) 师:上节课我们一起学习了《四时田园杂兴》(其三十一)和《村晚》这两首诗,它们分别描写了怎样的儿童生活? 生:《四时田园杂兴》(其三十一)描写了天真、懂事的农村孩子学着大人的样子种瓜的情形。 生:《村晚》描写了牧童悠闲地坐在牛背上吹笛的样子。 师:这节课我们来学习《稚子弄冰》这首诗。(板书:稚子弄冰)这首诗描绘了什么画面?描写了怎样的儿童生活? 板块二 细读诗句,体会情感 师:请同学们自由朗读《稚子弄冰》,并结合注释理解诗意。(生自读古诗) 师:谁能用自己的话说说这首诗的诗意?(师指名回答,并相机出示这首诗的诗意。) 师:理解了这首诗的意思,我们再来分析,诗中的小孩子做了哪些事?他的心情变化是怎样的? 活动一:根据《稚子弄冰》诗中描绘的情景,猜猜人物的心情,将下面的思维导图补充完整。 (学生先自主学习,再小组交流。) 师:哪个小组来说一说? 生:从第一句“稚子金盆脱晓冰”可以知道,孩子在早晨的时候从铜盆里拿出冰块,这冰块很可能是他昨晚就冻上的,一大早起来他就跑去查看,把冰块拿出来,此时孩子的心情应该是欣喜的。 师:不错,老师小时候也做过这样的事。在寒冷的冬天,提前把水倒进容器里,一大早便跑过去看有没有结冰,如果结冰了就会觉得很开心。 生:从“彩丝穿取当银钲”这一句中可以看出孩子的动作是穿彩丝,他用彩丝穿过冰块,做成银钲的样子。这时他应该是小心翼翼的。 师:分析得很精彩,你为什么认为他是小心翼翼的? 生:彩丝是很细的线,在穿过冰块时一定要很小心,就像我给奶奶穿针一样,稍不注意就会失败。 师:原来你是将自己的体验带到了诗中,把自己当成了这个孩子呀!把自己想象成诗中的人物,这也是体会情感的好方法,为你点赞。 生:从“敲成玉磬穿林响”这一句中可以知道孩子的动作是敲玉磬,也就是敲冰。他把冰块当成了玉磬,敲打着在树林中行走,声音在树林中回荡着,有趣极了。此时他的心情应该十分得意,他是为自己的创意而感到得意。 师:你是走进了这个孩子的心里吧!带着得意的神情读一读这一句。(生读) 师:孩子正得意呢,接下来发生了什么? 生:“忽作玻璃碎地声”,孩子手中的冰块掉到地上碎了。此时他的心情应该是懊恼的。 师:听了同学们的分析,我们知道这首诗写的是“稚子弄冰”的过程,每一句都写了“稚子弄冰”时所做的事,孩子的心情由欣喜到小心翼翼再到十分得意,最后万分懊恼。(板书:欣喜 小心翼翼 十分得意 万分懊恼)在整个过程中,你们看到了一个怎样的儿童? 生:一个天真可爱的稚子形象跃然纸上。 师:这样纯真可爱的小孩,你们喜欢吗? 生:喜欢。 师:想必诗人杨万里也和你们一样喜欢这样天真可爱的孩童呢!让我们带着喜爱之情再来读一读这首诗。(生齐读)
板块三 想象画面,改写古诗 师:这三首古诗描写的都是古代儿童的生活,有童孙学种瓜,有稚子弄冰,有牧童横坐牛背、信口吹笛,你最喜欢哪一首?(每个学生的回答都不一样) 师:现在请大家挑选自己最喜欢的一首诗,发挥想象,把它改写成短文。古诗变短文,体裁改变了,意味着我们要用自己的语言来描述古诗的内容。那把古诗改写成短文,我们要保证短文中哪些内容与古诗是一样的呢? 生:一是主要内容和中心思想两者要一致;二是古诗中的人物、时间、地点改写的时候要保持不变。 师:很好。还有一点也很重要,那就是我们改写的时候一定要保留古诗的意境美。知道了哪些不能变,那我们该如何改写古诗呢?先来看一看某位同学改写好的短文,说不定会给你带来一些启发。(课件出示改写好的短文,短文见此课学习单“补充材料”,学生默读短文。) 师:看完这篇已经改写好的短文,你有什么启发? 生:改写好的短文中有很多内容是古诗中并没有提到的,比如人们说了什么、当时的天气等。 师:的确如此,很多内容其实都是小作者的想象。在改写的时候,我们可以闭上眼睛,想一想古诗描绘的画面,想象画面中的细节,将这些细节写出来。 生:虽然短文中的很多内容是小作者的自我发挥,古诗中并没有直接提到,但都是围绕着古诗在写的,想象十分合理。 师:你提到了非常重要的一点,我们在发挥想象的同时也要注意合理性,要与古诗的大意和创造的意境相一致。 生:短文中把大人和小孩的一些动作、神态等描写具体了。 师:这是改写故事的又一个非常重要的方法,我们可以联系自己的生活经验,把人物的动作、神态、心理等描写具体。还有一点也很重要,改写后的短文必须结构完整,层次分明。 师:接下来,请同学们自己试着改写古诗吧!大家注意千万不要逐字翻译原诗哟! (出示第2课时课中导学单活动二,学生改写古诗,教师巡视指导。) 师:同学们都写得差不多了,刚才老师发现了一篇写得不错的短文,我们一起来欣赏一下吧!(投屏学生优秀范文) 村 晚 碧绿的青草在满溢的池塘边摇曳,远方青山衔着落日映在一片清凉的波光之中。一头黄牛从远处缓缓走来,伴随着一阵阵笛声。那笛声时有时无,忽长忽短,是谁在吹笛呢?原来是放牛归来的牧童。瞧,他悠闲地横坐在牛背上,不时地晃两下腿,让牛儿驮自己回家。他随意吹着手中的短笛,听不出是什么曲调。太阳的余晖洒在牧童的身上,黄牛驮着他渐渐远去了,只有那笛声依然回荡在空中…… 师:请同学们看看这篇范文,写相同诗的同学可以对比一下,看看你们谁的想象更丰富、语言更生动,然后修改自己的短文。(学生默读范文,并修改自己的短文。) 师:这节课,我们一起学习了《稚子弄冰》,感受到了孩童的纯真可爱,学会了改写古诗。课后,请同学们接着互相读一读改写后的短文,看看哪些地方还可以写得更具体,哪些地方不太合理,再修改自己的短文。 活动:修改由古诗改写的短文,小组成员之间互相评价。 评价标准: A.联想合情合理。 ☆☆☆ B.画面细节丰富。 ☆☆☆ C.语言生动优美。 ☆☆☆ 我是______星小作家 1.关注语言训练。本次教学注重培养学生的语言文字运用能力。课堂上的交流培养了学生说的能力,改写短文又培养了学生写的能力,循序渐进地引导学生进行语言训练。 2.培养学生合作学习的习惯。在课堂中,采取同桌互相学习、小组合作学习等方式,让学生学会合作学习,在小组内找到自己的定位和价值,让学生学会合作、喜欢合作。 3.培养想象能力。古诗教学,重在培养学生的想象能力。以课本插图为切入点,让学生发挥想象,描绘情景,而不是机械地翻译古诗,这样的方式让学生更有兴致,也让学生体会到了想象的乐趣。最后让学生改写古诗,也是在培养学生的想象力,引导学生进行合情合理的想象。 |
设计意图 借助插图引导学生背诵,激发学习兴趣,简单回顾上节课的学习内容,总结学习方法,为下一阶段的学习作铺垫。
设计意图 通过自主学习、小组合作学习,分析孩子的活动以及心情变化,引导学生理解诗句,感悟诗人表达的思想感情。指导学生反复朗诵古诗,达到积累背记古诗的目的。
设计意图 将古诗改写成短文,一方面能够锻炼学生的想象力,另一方面也培养了学生的写作能力。给出范文,明确改写方法,提醒学生既要发挥想象将细节写出来,但也不能天马行空,想象要合情合理。通过范文以及方法的指引,激发学生的写作激情。
| |||||||||||||||||||||||||
语文五年级下册汉字真有趣优秀课件ppt: 这是一份语文五年级下册汉字真有趣优秀课件ppt,文件包含人教部编版语文五年级下册第1课《古诗三首》第二课时课件pptx、人教部编版语文五年级下册第1课《古诗三首》教案docx、人教部编版语文五年级下册第1课《古诗三首》学习单学用pdf、人教部编版语文五年级下册第1课《古诗三首》学习单教用pdf等4份课件配套教学资源,其中PPT共19页, 欢迎下载使用。
小学人教部编版汉字真有趣完整版ppt课件: 这是一份小学人教部编版汉字真有趣完整版ppt课件,文件包含人教部编版语文五年级下册第1课《古诗三首》第一课时课件pptx、人教部编版语文五年级下册第1课《古诗三首》教案docx、人教部编版语文五年级下册第1课《古诗三首》学习单学用pdf、人教部编版语文五年级下册第1课《古诗三首》学习单教用pdf等4份课件配套教学资源,其中PPT共26页, 欢迎下载使用。
小学语文绝句完美版课件ppt: 这是一份小学语文绝句完美版课件ppt,文件包含1古诗三首pptx、1古诗三首docx等2份课件配套教学资源,其中PPT共33页, 欢迎下载使用。

