初中数学人教版八年级下册第十九章 一次函数19.2 一次函数19.2.2 一次函数精品ppt课件
展开第十九章 一次函数
19.2 一次函数
19.2.3 一次函数与方程、不等式(第1课时)
教学目标 1.理解并掌握一次函数与一元一次方程、一元一次不等式的相互联系;并能通过函数图象来解决一元一次方程、一元一次不等式的问题. 2.学习用函数的角度看待方程和不等式的方法,感受用全面的观点处理局部问题的思想. 3.经历方程与不等式关系问题的探究过程,学习用联系的观点看待数学问题. 教学重难点 重点:根据图象解决一元一次方程和一元一次不等式的求解问题. 难点:根据图象解决一元一次方程和一元一次不等式的求解问题. 教学过程 导入新课 复习引入 对于函数中的两个变量x和y,我们可以从哪些方面理解它们的含义呢?
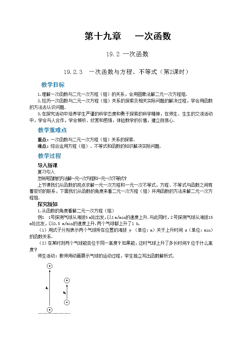
方程、不等式与函数之间有着密切的联系,下面我们从函数的角度看解一元一次方程和一元一次不等式. 探究新知 1.从函数的角度看解一元一次方程 例1 下面3个方程有什么共同点和不同点?你能从函数的角度对解这3个方程进行解释吗? (1)2x+1=3;(2)2x+1=0;(3)2x+1=-1. 思考:代数式2x+1值的变化是由谁的变化造成的?它的每一个值的确定又是与谁的确定相对应? 图1 师生共同分析:这3个方程的等号左边都是2x+1,等号右边分别是3,0,-1.从函数的角度看,解这3个方程相当于在一次函数y=2x+1的函数值分别为3,0,-1时,求自变量x的值.或者说,在直线y=2x+1上取纵坐标分别为3,0,-1的点,看它们的横坐标分别为多少,即图象上A,B,C三点的横坐标. 2.归纳总结:如何用函数的方法解一元一次方程? 师生活动:学生先独立思考,小组交流,最后请学生代表回答,教师归纳并点拨: 因为任何一个以x为未知数的一元一次方程都可以变形为ax+b=0(a≠0)的形式,所以 (1)从函数的角度考虑,就是求y=ax+b的函数值为0时的对应自变量x的值; (2)从函数图象的角度考虑,就是确定直线y=ax+b与x轴交点的横坐标. 3.从函数的角度看解一元一次不等式 例2 下面3个不等式有什么共同点和不同点?你能从函数的角度对解这3个不等式进行解释吗? (1)3x+2>2; (2)3x+2<0; (3)3x+2<-1. 思考:你能类比一次函数和一元一次方程的关系,试着从函数角度看解一元一次不等式吗? 图2 师生共同分析:这3个不等式的不等号左边都是3x+2 ,而不等号及不等号右边却有不同.从函数的角度看,解这3个不等式相当于在一次函数y=3x+2的函数值分别大于2、小于0、小于-1时,求自变量x的取值范围.或者说,在直线y=3x+2上取纵坐标分别满足大于2、小于0、小于-1的点,看它们的横坐标分别满足什么条件,即自变量x的取值范围. 4.归纳总结:如何用函数的方法解一元一次不等式?能把你得到的结论推广到一般情形吗? 师生活动:学生先独立思考,小组交流,最后请学生代表回答,教师归纳并点拨. 归纳:因为任何一个以x为未知数的一元一次不等式都可以变形为ax+b>0或ax+b<0 (a≠0)的形式,所以 (1)从函数的角度看,就是求一次函数y=ax+b的函数值大于(或小于)0时自变量x的取值范围; (2)从函数图象的角度看,就是确定直线y=ax+b在x轴上(或下)方部分的自变量x的取值范围. 或:(1)不等式ax+b>c的解集就是使函数y=ax+b的函数值大于c的对应的自变量x的取值范围; (2)不等式ax+b<c的解集就是使函数y=ax+b的函数值小于c的对应的自变量x的取值范围. 新知应用 例3 一个物体现在的速度是5米/秒,其速度每秒增加2米,再过几秒它的速度为17米/秒? 师生活动:学生独立思考后小组交流活动,可得到两种解法. 解法1:设再过x秒物体的速度为17米/秒. 列出方程5+2x=17,解得x=6. 解法2:将解法1中的方程化为2x-12=0, 画出函数y=2x-12的图象如图3, 图3 找到图象与x轴的交点(6,0),得x=6. 合作学习: 用画函数图象的方法解不等式5x+4 <2x+10. 解法1:不等式可化为3x-6<0,画出直线y=3x-6,可以看出图象在x轴下方的部分对应的自变量的取值范围是x<2. 所以不等式的解集为x<2. 解法2:将原不等式两边分别看成一次函数y=5x+4和y=2x+10,画出两个函数的图象如图4, 图4 找到交点的横坐标为2,当x<2时,对于同一个x,直线y=5x+4上的点在直线y=2x+10上相应点的下方,这时5x+4<2x+10,所以不等式的解集为x<2. 课堂小结 在本节课中,我们经历了怎样的过程?有怎样的收获? 1.本节课你有什么收获? 2.用函数方法求解一元一次方程、一元一次不等式.
布置作业 教材第99页习题19.2第8,13题. 板书设计
|
初中数学人教版八年级下册19.2.2 一次函数一等奖ppt课件: 这是一份初中数学人教版八年级下册19.2.2 一次函数一等奖ppt课件,共41页。PPT课件主要包含了谁对呢,情景引入,探究新知,解这3个方程,求自变量x的值,y2x+1,的横坐标分别为多少,看它们,yax+b,为9时自变量的值等内容,欢迎下载使用。
人教版八年级下册19.2.2 一次函数一等奖习题课件ppt: 这是一份人教版八年级下册19.2.2 一次函数一等奖习题课件ppt,文件包含1923《一次函数与方程不等式》课件pptx、192《习题》课件pptx、1923《一次函数与方程不等式》导学案doc、1923《一次函数与方程不等式》教案doc等4份课件配套教学资源,其中PPT共66页, 欢迎下载使用。
人教版八年级下册19.2.2 一次函数一等奖课件ppt: 这是一份人教版八年级下册19.2.2 一次函数一等奖课件ppt,文件包含1923一次函数与方程不等式pptx、1923一次函数与方程不等式导学案doc、1923一次函数与方程不等式教案doc等3份课件配套教学资源,其中PPT共42页, 欢迎下载使用。

