初中数学20.3 函数的表示一等奖课件ppt
展开第二十章 函 数
20.3 函数的表示
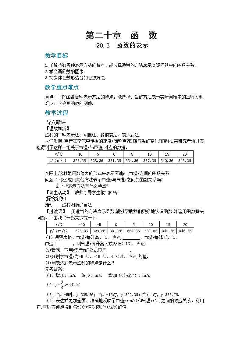
教学目标 1.了解函数各种表示方法的特点,能选择适当的方法表示实际问题中的函数关系. 2.学会画函数的图像. 3.初步体会数形结合的思想方法. 教学重点难点 重点:了解函数各种表示方法的特点,能选择适当的方法表示实际问题中的函数关系. 难点:学会画函数的图像. 教学过程 导入新课 【温故知新】 函数的三种表示法:图像法、数值表法、表达式法. 人们发现,声音在空气中传播的速度(简称声速)随气温的变化而变化.某研究者通过实验得到了这样一组关于气温x与声速y对应的数据:
实际上,这就是用数值表的形式来表示声速y与气温x之间的函数关系. 问题: 1.你还能用其他方法表示声速y与气温x之间的函数关系吗? 2.这些表示方法有什么特点? 【师生活动】 教师引导学生做出回答. 探究新知 活动一 函数图像的画法 【过渡语】 用适当的方法表示函数,能够帮助我们更好地认识函数,并运用函数解决问题,下面我们一起来探究一下.
(1)观察表格,气温x每升高5 ℃,声速y ,气温x每降低5 ℃, 声速y ,则气温x每升高(或降低)1℃,声速y . (2)猜想一下用x表示y的公式应是 . (3)分别求气温x为-5 ℃,-15 ℃,4 ℃时,声速y的值. (4)用表达式表示函数的特点是什么? 参考答案: (1)增加3 m/s 减少3 m/s 增加(或减少)3 m/s (2)y=x+331.36 (3)当x=-5时, y=328.36;当x=-15时, y=322.36;当x=4时, y=333.76. (4)表达式更加全面、准确地反映了声速y(m/s)和气温x(℃)之间的对应关系,利用它,可以方便地得到与x(℃)值对应的y(m/s)的值. 如:当气温x为-4(℃)时,声速y为×(-4)+331.36=328.96(m/s),当气温x为28(℃)时,声速y为×28+331.36=348.16(m/s)…… 声速y(m/s)与气温x(℃)之间的函数关系,还可以借助图像表示出来,具体可以这样做: (1)画出直角坐标系,用横轴上的点表示气温x(℃),用纵轴上的点表示声速y(m/s). (2)借助于表格(或表达式),找出x和y的若干对对应值, 如:(-5,328.36),(0,331.36),(5,334.36),(10,337.36),(15,340.36),….分别以每对值为横、纵坐标,确定出坐标系中相应的点. (3)用平滑的线将这些点连起来,就得到声速y(m/s)和气温x(℃)之间用图形表示的函数关系,如图所示. 【知识拓展】 一般来说,函数图像是由直角坐标系中的一系列点组成的.图像上每一点的坐标(x,y)代表了函数中变量的一对对应值,它的横坐标表示自变量的某一个值,纵坐标表示与它相对应的函数值. (1)通常情况下,横坐标表示自变量,纵坐标表示函数值; (2)函数图像代表了函数的几何意义,体现了数形结合的思想; (3)图像上每一个点的坐标都满足函数关系式,满足函数关系式的任意一对x,y的值所对应的点都在函数图像上. 活动二 函数关系的表示方法 你能谈谈用图像法、数值表法、表达式法表示函数关系时各自的特点吗? 【教师活动】 教师巡视并进行适当的引导、点拨,适当提醒学生从优缺点角度出发. 【学生活动】 学生以小组为单位讨论三种表达方法的特点,并进行总结. 教师引导学生归纳总结出三种表示方法的特点: 用图像法表示函数关系,优点是能形象直观地显示出函数的变化规律,把抽象的函数概念形象化,为研究函数的性质提供方便;缺点是所画的图像是近似的、局部的. 用数值表法表示函数关系可以很具体的看出函数自变量的取值与函数的对应值;缺点是它只能把部分自变量的值和与之对应的函数值列出,不能反映出函数的变化过程. 用表达式法表示函数关系,可以方便地计算函数值,便于抽象应用. 活动三 例题讲解 【过渡语】 根据函数关系式,我们可以利用刚才学到的方法画出函数的图像. 例:在直角坐标系中,画出函数y=2x+1的图像. 解:(1)列表取值.(根据函数的表达式,取自变量的一些值,得出函数的对应值,按这些对应值列表)
(2)描点.(根据自变量和函数的数值表,在直角坐标系中描点.) (3)连线.用平滑的曲线将这些点连接起来,即得到函数的图像. 【做一做】 【过渡语】 在画函数图像时,我们要注意自变量的取值范围,刚才我们所画的图像是一条直线,有的函数的图像并不都是直线. 用计算器可以求出任何一个非负数的算术平方根,显示器显示的结果随输入数的变化而变化.设输入的数为x,显示的结果为y,程序如图所示. (1)请写出y与x之间的函数关系式,并指出自变量的取值范围. (2)根据函数关系式,填写表格.
(3)借助这些对应的数值画出这个函数的图像. 【学生活动】 两名学生板演,其余学生在练习本上独立完成. 【教师活动】 教师巡视,并适当引导、点拨. 课堂小结 布置作业 教材第71页习题A组第1、2、3题.
板书设计 第二十章 函 数 20.3 函数的表示 函数图像的画法: 1.列表; 2.描点; 3.连线. 函数关系的表示方法. |
数学八年级下册20.3 函数的表示课文配套ppt课件: 这是一份数学八年级下册20.3 函数的表示课文配套ppt课件,共29页。PPT课件主要包含了情境引入,回顾与思考,1y2x,4yx2,5y2x,x≥0,合作探究,函数的三种表示法,y288x,知识要点等内容,欢迎下载使用。
冀教版八年级下册20.3 函数的表示试讲课课件ppt: 这是一份冀教版八年级下册20.3 函数的表示试讲课课件ppt,文件包含203函数的表示课件ppt、203函数的表示教案doc等2份课件配套教学资源,其中PPT共29页, 欢迎下载使用。
初中数学冀教版八年级下册20.3 函数的表示优秀课件ppt: 这是一份初中数学冀教版八年级下册20.3 函数的表示优秀课件ppt,文件包含203函数的表示课件ppt、203函数的表示教案doc等2份课件配套教学资源,其中PPT共29页, 欢迎下载使用。

