


所属成套资源:高中政治统编版必修4课前课中课后同步试题精编
高中政治 (道德与法治)人教统编版必修4 哲学与文化文化交流与文化交融课时训练
展开这是一份高中政治 (道德与法治)人教统编版必修4 哲学与文化文化交流与文化交融课时训练,共8页。试卷主要包含了真题回顾,易错易混,巩固提升等内容,欢迎下载使用。
文化的交流与文化的交融课后提升
一、真题回顾
1 .《众志成城抗击疫情》邮票采用连票形式,第一图集中表现了人民解放军指战员、医护人员、科研工作者、社区工作者、人民警察、志愿者等群体形象,第二图以医务工作者形象为主体,“众”字将两枚邮票紧密连接。邮票的设计( )
①在方寸之间记录了万众一心抗击疫情的历程,讲述了中国故事
②描绘了中华儿女逆行出征的场景,彰显了英勇无畏的奉献精神
③凝聚了中国力量、中国精神,展现了中华文化的多样性和包容性
④是重大现实事件在设计者头脑中的客观映象,体现了物质的力量
A.①② | B.①③ | C.②④ | D.③④ |
2 .印度佛教自汉代传入我国后,便于中国固有文化相互影响和融合。在隋唐,外来佛教适应中国的文化习俗,演变为以禅宗为代表的中国化佛教,形成中华文化儒、释、道并存的格局;至宋后,传统儒学吸收佛教的有益成果,衍生出新儒学即宋明理学,使以儒家为主导的中华文化发展到新的高度。这一史实表明
①中华文化具有极大的包容性
②不同文化的融合导致文化差异性的消失
③学习借鉴外来文化要以我为主、为我所用
④文化交流借鉴是推动文化发展的根本途径
A.①② | B.③④ | C.①③ | D.②④ |
二、易错易混
【易错易混点1】中华文化之所以源远流长、博大精深,是因为它所特有的包容性
3 .“四十八寨歌节”是流传在贵州天柱县境内清水江中下游地区的民间歌会,于2011年入选第三批国家级非物质文化遗产名录。2021年6月2日,当地举办“四十八寨歌节”,吸引众多民歌爱好者前来以歌会友。举办这一活动( )
A.表明文化是民族的,文化又是世界的 |
B.有利于提升国家非物质文化的艺术品位 |
C.体现了中华文化独有的包容性和民族性 |
D.有利于展现中华文化的多样性和区域性 |
4 .杭州钟灵毓秀,远古即孕育了灿烂的“良渚文化”、“吴越文化”。宋室南迁,在此建都,不少中原地区缙绅仕宦移民杭州,使中原文化在此积淀,与杭州原有文化相交融,逐步打造出具有浓重北方韵味的特色江南文化。这表明( )
A.杭州文化只能由杭州水土孕育 | B.杭州文化具有很大的包容性 |
C.人口迁徙与文化传播同步推进 | D.文化既是民族的又是世界的 |
【易错易混点2】中华民族文化的共性寓于个性之中。
5 .我国是一一个多民族的国家,每个民族都有自己的艺术瑰宝。其中民歌就有蒙古族的《嘎达梅林》、藏族的《北京有个金太阳》、彝族的《阿喽喽》、苗族的《敬酒歌》等几十种。从中我们可以看到( )
①中华各民族文化的个性寓于共性之中②伟大的中华文化源远流长、生生不息
③中华文化呈现着各民族文化的丰富色彩④各民族文化共同熔铸了灿烂的中华文化
A.①② | B.①③ | C.②④ | D.③④ |
三、巩固提升
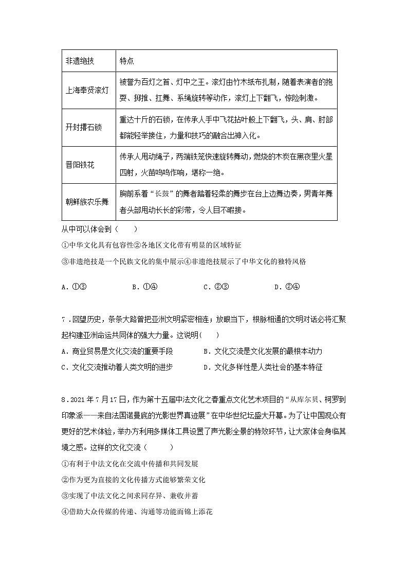
6 .第二届中国丹寨非遗周在首届非遗周基础上,立足非遗系统性保护,联合各方力量,整合更多资源,为游客奉献了一场喜闻乐见的非遗盛会。
非遗绝技 | 特点 |
上海奉贤滚灯 | 被誉为百灯之首、灯中之王。滚灯由竹木纸布扎制,随着表演者的抱耍、掷推、扛舞、系绳旋转等动作,滚灯上下翻飞,惊险刺激。 |
开封撂石锁 | 重达十斤的石锁,在传承人手中飞花拈叶般上下翻飞,头、肩、肘部都能轻举接住,力量和技巧的融合出神入化。 |
晋阳铁花 | 传承人甩动绳子,两端铁笼快速旋转舞动,燃烧的木炭在黑夜里火星四射,火苗呜呜作响,堪称一绝。 |
朝鲜族农乐舞 | 胸前系着“长鼓”的舞者踏着轻柔的舞步在台上边舞边奏,男青年舞者头部甩动长长的彩带,令人目不暇接。 |
从中可以体会到( )
①中华文化具有包容性②各地区文化带有明显的区域特征
③非遗绝技是一个民族文化的集中展示④非遗绝技展示了中华文化的独特风格
A.①③ | B.①④ | C.②③ | D.②④ |
7 .回望历史,条条大路曾把亚洲文明紧密相连;放眼当下,根脉相通的文明对话必将汇聚起构建亚洲命运共同体的强大力量。这说明( )
A.商业贸易是文化交流的重要手段 | B.文化交流是文化发展的最根本动力 |
C.文化交流推动着人类文明的进步 | D.文化多样性是人类社会的基本特征 |
8 .2021年7月17日,作为第十五届中法文化之春重点文化艺术项目的“从库尔贝、柯罗到印象派——来自法国诺曼底的光影世界真迹展”在中华世纪坛盛大开幕。为了让中国观众有更好的艺术体验,举办方利用多媒体工具设置了声光影全景的特效环节,让大家体会身临其境之感。这样的文化交流( )
①有利于中法文化在交流中传播和共同发展
②作为更为直接的文化传播方式能够繁荣文化
③实现了中法文化之间求同存异、兼收并蓄
④借助大众传媒的传递、沟通等功能而锦上添花
A.②③ | B.①④ | C.①③ | D.②④ |
9 .茶文化起源于中国,盛行于世界。2020年5月21日是联合国确定的首个“国际茶日”。各国以此为依托,建立多层次的茶文化交流合作机制,既展示了不同国家茶文化的魅力,又促进了各国茶文化的繁荣发展。这体现了( )
①国际茶日是民族文化的集中展示 ②信息技术的运用推动茶文化的发展
③文化的交流借鉴能推动文化的发展 ④文化多样性是文化创新的重要基础
A.①② | B.①③ | C.②④ | D.③④ |
10 .阅读材料,完成下列要求。
材料 所谓包容性增长,就是要在兼容各种文明的基础上的健康增长,体现在经济、政治、文化、社会、生态等各个方而。其中从全球视野看,文化的"包容性增长"应该允许多种文明共同繁荣进步,不能企图用一种文明铲除、取代另一种文明,也就是不能搞"文明的冲突"。
结合材料,分析中华文化包容性的意义何在,以及在全球化条件下怎样才能使中华文化在包容中发展。
参考答案
1.A
【详解】
①②:邮票集中表现了人民解放军指战员、医护人员、科研工作者、社区工作者、人民警察、志愿者等群体形象,“众”字将两枚邮票紧密连接,这体现了邮票在方寸之间记录了万众一心抗击疫情的历程,讲述了中国故事,也描绘了中华儿女逆行出征的场景,彰显了英勇无畏的奉献精神,①②符合题意。
③:材料未能涉及中华文化的多样性和包容性,③排除。
④:邮票的设计属于意识,是人脑对客观存在的主观映象,而不是客观映像,而且也不是物质的力量,④错误。
故本题选A。
2.C
【详解】
不同文化相互交流、借鉴和融合,但不同文化又保持自身特色,存在差异,②说法错误;社会实践是文化创新发展的源泉和动力,促进文化创新发展的根本途径是立足社会实践,④说法错误;印度佛教传入中国并与中国固有文化相互影响和融合,体现了中华文化特有的包容性,①正确;在吸收外来文化的同时,坚持中国儒家文化为中心,③正确。故本题选C。
3.D
【详解】
D:“四十八寨歌节”是流传在贵州天柱县境内清水江中下游地区的民间歌会,当地举办“四十八寨歌节”,吸引众多民歌爱好者前来以歌会友,这表明举办这一活动有利于保护和传承独具特色的地域文化,展现中华文化的多样性和区域性,D符合题意。
A:材料体现的是中华文化具有地域性特征,没有体现文化是民族的,又是世界的。A与题意不符。
B:举办该活动有利于展现中华文化的多样性和区域性,并不会提升国家非物质文化的艺术品位,B与题意不符。
C:包容性强调求同存异、兼收并蓄,可见,材料未涉及中华文化的包容性,C排除。
故本题选D。
4.B
【详解】
B:中原文化在杭州积淀,并与杭州原有文化相交融,这表明杭州文化具有包容性,B正确。
A:文化能够进行传播、交流、融合,不会永远固定在某个区域,所以杭州文化只能由杭州水土孕育说法错误,A排除。
C:文化具有相对独立性,文化传播与人口迁徙不一定是同步推进的,C说法错误。
D:文化既是民族的又是世界的,虽然说法正确,但是,题目描述的是杭州原有文化能与外来文化相交融,体现的是包容性,所以D不符合题意。
故本题选B。
5.D
【详解】
③④:我国是一个多民族的国家,每个民族都有自己的艺术瑰宝。其中民歌有几十种。从中我们可以看到中华文化呈现着各民族文化的丰富色彩,各民族文化共同熔铸了灿烂的中华文化,③④观点符合题意。
①:中华民族文化的共性寓于个性之中,故①说法错误。
②:材料体现的是中华文化博大精深,而不是中华文化源远流长,故②不选。
故本题选D。
6.D
【详解】
①:中华文化的包容性是指中华文化求同存异、兼收并蓄,材料未体现,①不选。
②④:材料中显示不同地区的非遗绝技具有不同的特点,体现了各地区文化带有明显的区域特征,展示了中华文化的独特风格,故②④正确。
③:庆祝民族节日是一个民族文化的集中展示,故③不选。
故本题选D。
7.C
【详解】
A:商业贸易是文化交流的重要途径之一,而不是“手段”,A排除。
B:社会实践是文化发展的最根本动力,B错误。
C:材料强调的是文化的交流、借鉴与融合,说明文化交流推动着人类文明的进步,C符合题意。
D:材料未阐释“文化多样性是人类社会的基本特征”,D不符合题意。
故本题选C。
8.B
【详解】
①:中法文化交流有利于中法文化在交流中传播和共同发展,①正确。
②:各国之间互派留学生和访问学者,是一种更为直接的文化传播方式,②错误。
③:材料不能反映文化的求同存异、兼收并蓄,③排除。
④:举办方利用多媒体工具设置了声光影全景的特效环节,让大家体会身临其境之感,让中国观众有更好的艺术体验,这表明中法文化交流借助大众传媒的传递、沟通等功能而锦上添花,④符合题意。
故本题选B。
9.D
【详解】
③④:确定“国际茶日”,既展示了不同国家茶文化的魅力,又促进了各国茶文化的繁荣发展,体现文化的交流借鉴能推动文化的发展,文化多样性是文化创新的重要基础,③④符合题意。
①:民族节日是民族文化的集中展示,①错误。
②:材料强调建立多层次的茶文化交流合作机制,促进文化交流,无体现信息技术的运用推动茶文化的发展,②不符合题意。
故本题选D。
10.意义:在全球化条件下,要强调中华文化的包容性即求同存异和兼收并蓄。中华文化源远流长、博大精深,一个重要的原因就在于它所特有的包容性,这种文化的包容性,有利于各民族文化在和睦的关系中交流,增强对自身文化的认同,对外域文化的理解;
怎样:尊重文化的多样性,既要认同本民族文化,又要尊重其他民族的文化,要能够与其他民族的文化和谐相处,必须遵循各民族文化一律平等的原则。在交往中吸收、借鉴其他民族文化中的积极成分,促进中华文化的创新与发展,促进人类文明的进步。
【分析】
本题以国际交往中的包容性增长为背景设题,考查《文化生活》中中华文化包容性有关知识,考查学生调动和运用知识的能力。
【详解】
设问作答范围限定在文化生活中华文化包容性,具体指向中华文化包容性的意义,怎么实现中华文化包容发展。设问分两问,第一问属于意义类,第二问属于措施类。第一问:首先应明确中华文化包容性的内涵:求同存异、兼收并蓄。文化的“包容性增长”应该允许多种文明共同存在、共同繁荣进步,有利于体现中华文化源远流长、博大精深的基本特征,中华文化包容性,有利于各民族文化在和睦的关系中交流,增强对自身文化的认同,对外域文化的理解。第二问:中华文化包容性发展,必须处理好与其他民族文化的关系,所以具体措施应该指向文化交流的措施,可以从对待文化多样性的态度、原则等角度来分析。
【点睛】
意义类主观题,综合性较强,能力要求较高,有一定的难度,需要学生具有丰富的知识储备和很强的分析和解决问题的能力,要求学生吃透教材的基本观点和具有调动和运用知识以及分析和阐述观点的能力。意义类主观题的回答一般用“有利于”“促进”“增强”“巩固”的句型表达。通常的“意义”包括经济意义、政治意义、文化意义,所以在审题过程中首先必须明确需要回答的是某一种意义,还是全部意义。
相关试卷
这是一份高中政治 (道德与法治)人教统编版必修4 哲学与文化文化的内涵与功能课时作业,共7页。试卷主要包含了真题回顾,易错易混,巩固提升等内容,欢迎下载使用。
这是一份政治 (道德与法治)必修4 哲学与文化社会历史的本质课时作业,共6页。试卷主要包含了头脑风暴,典型例题等内容,欢迎下载使用。
这是一份人教统编版必修4 哲学与文化文化的民族性与多样性同步达标检测题,共18页。