人教版 (2019)选择性必修1 自然地理基础第三章 大气的运动第二节 气压带和风带同步达标检测题
展开【人教版(2019)选择性必修1】3.2气压带和风带(课后)
一、单选题
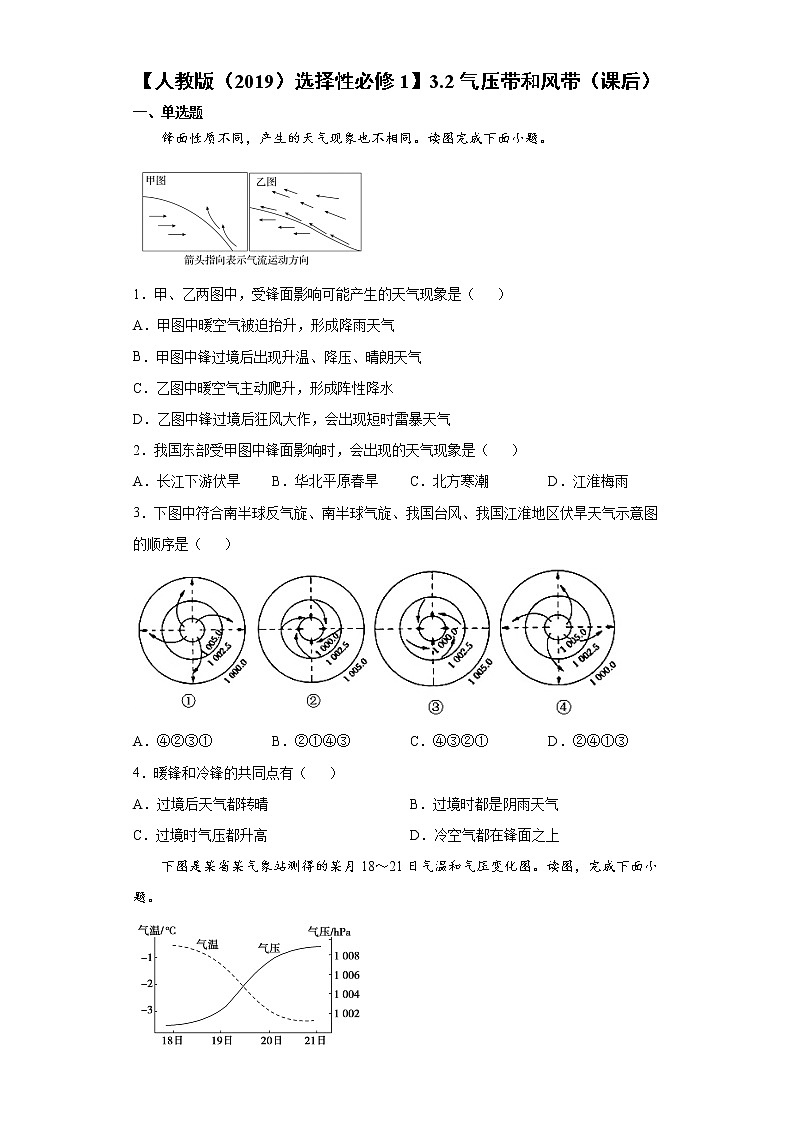
锋面性质不同,产生的天气现象也不相同。读图完成下面小题。
1.甲、乙两图中,受锋面影响可能产生的天气现象是( )
A.甲图中暖空气被迫抬升,形成降雨天气
B.甲图中锋过境后出现升温、降压、晴朗天气
C.乙图中暖空气主动爬升,形成阵性降水
D.乙图中锋过境后狂风大作,会出现短时雷暴天气
2.我国东部受甲图中锋面影响时,会出现的天气现象是( )
A.长江下游伏旱 B.华北平原春旱 C.北方寒潮 D.江淮梅雨
3.下图中符合南半球反气旋、南半球气旋、我国台风、我国江淮地区伏旱天气示意图的顺序是( )
A.④②③① B.②①④③ C.④③②① D.②④①③
4.暖锋和冷锋的共同点有( )
A.过境后天气都转晴 B.过境时都是阴雨天气
C.过境时气压都升高 D.冷空气都在锋面之上
下图是某省某气象站测得的某月18~21日气温和气压变化图。读图,完成下面小题。
5.图示期间过境的天气系统是( )
A.气旋 B.反气旋
C.暖锋 D.冷锋
6.此次降水的成因主要是( )
A.气流下沉造成 B.气流对流上升造成
C.暖气团被迫抬升造成 D.暖气团主动爬升造成
梅雨是指每年大约6月中旬到7月上、中旬,中国长江中下游地区(宜昌以东的28N~34"N范围内)或称江淮流域,至日本南部这个狭长区域内出现的一段连续阴雨天气。非正常情况下,有的年份,梅雨期出现“空梅”或“短梅”;有的年份,梅雨期出现“烂梅”(高温高湿,衣物易霉烂,又称“霉雨”)。梅雨之后的伏旱是一种气象灾害,是发生在7月中旬至8月中旬期间的旱象。伏旱主要发生在中国长江流城及江南地区。据此完成下面小题。
7.长江中下游地区梅雨期“烂梅”诱发洪涝灾害的主要原因是( )
A.冷锋南下速度快,降水过多 B.雨季持续时间长,降水过多
C.暖锋北上速度快,降水过少 D.准静止锋移动快,降水过少
8.长江中下游地区伏旱期的主要天气特征是( )
A.寒冷干燥 B.高温多雨
C.炎热干燥 D.温暖湿润
2021年5月14日晩19时前后,江苏省苏州市吴江区盛泽镇盛泽客运站以北出现异常极端大风,硕大的漏斗云疯狂旋转,风声震耳欲聋;“漏斗”所到之处电光闪烁,外围碎屑飞舞。截止到15日5时排查搜救结束,经统计,灾害共造成4人死亡、19人轻伤、130人轻微伤;受损农户84户,受损面积1500平方米;受损企业17户,受损面积13000平方米。苏州其他地区未发生灾情。据此完成下面小题。
9.根据材料描述,江苏盛泽镇此次遭遇的极端天气是( )
A.龙卷风 B.反气旋
C.台风 D.冷锋
10.此次灾害性天气发生的原因可能有( )
①该地上热下冷,大气层结稳定
②温度高,湿度大,对流强
③该地多山地丘陵,对气流抬升作用强
④该地地势平坦,对气流旋转阻挡作用弱
A.①② B.①③ C.②④ D.③④
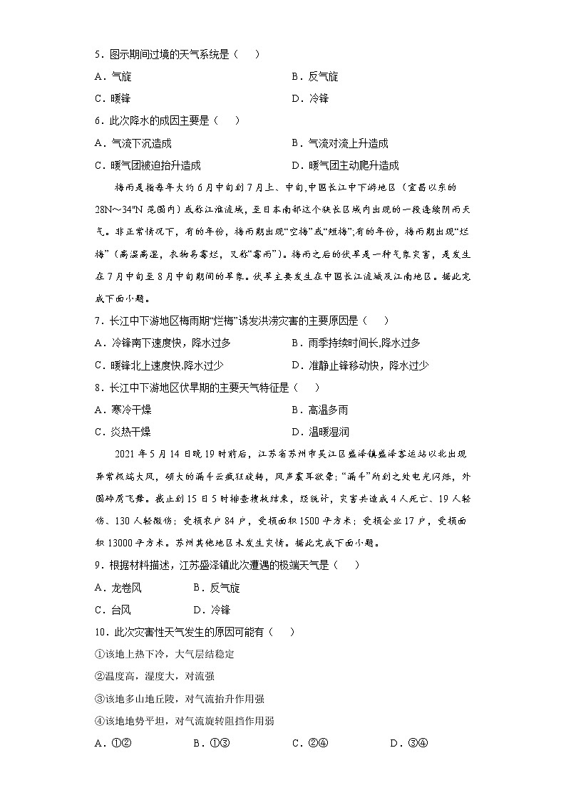
下图为我国北方某市2020年2月13日13时至14日13时的气温点状和降水量柱状图。图示时段内该市经历了某天气系统过境。据此完成下列小题。
11.影响该市的天气系统是( )
A. B.
C. D.
12.天气系统过境该市的时间是( )
A.13日13—15时 B.13日23—次日1时
C.14日3—5时 D.14日6—8时
13.本次天气系统过境对该市产生的主要影响是( )
A.花草树木迎暖吐绿 B.给小麦生长提供充足水源
C.暴雪导致交通受阻 D.给快递行业工作带来不便
二、综合题
14.读我国部分地区春季某时天气系统图,回答下列问题。
(1)从气压状况看,图中甲为_________,按气流状况划分属于________,图中乙处垂直方向上气流的运动状况为________(填“上升”或“下沉”),水平方向上气流运动状况为_________(填“辐合”或“辐散”)。
(2)甲、乙气压中心控制地区,乙是_______天气,气温日较差较大的是______。
(3)A、B两地相比,________地的风力较大,判断理由是________________。
(4)近日,_____锋将从哈尔滨过境,描述锋面过境时的天气变化_______________。
考答案
1.A
2.C
【分析】
1.
由甲、乙两图中冷空气的运动方向可知:甲为冷锋,冷气团向暖气团移动,暖气团被迫抬升,形成降水,A正确。冷锋过境后为冷气团控制,天气转睛,气温降低,气压升高,B错误。乙为暖锋,暖气团主动移向冷气团,暖气团主动爬升,形成连续性降水,暖锋过境时,降水强度不大,多为续性降水,C、D错误。故选A。
2.
我国东部受冷锋影响时:冬季多形成寒潮,北方夏季的暴雨、北方冬春季节的沙尘暴和大风天气,C正确。长江下游的伏旱为副热带高压控制,A错误。华北春旱与春季气温回升快,大风天气多,锋面雨带未到来有关,B错误。江淮梅雨是准静止锋控制而成,D错误。故选C。
【点睛】
冷锋是冷气团向暖气团移动,暖气团被迫抬升,形成降水;冷锋过境后为冷气团控制,天气转睛,气温降低,气压升高。暖锋是暖气团主动移向冷气团,暖气团主动爬升,形成连续性降水,暖锋过境时,降水强度不大,多为续性降水。
3.A
【详解】
本题考查天气系统。南半球的反气旋中心气压值为高压,气流受地转偏向力影响呈逆时针向四周辐散,④正确;南半球的气旋中心气压值为低压,且风向向左偏,周围大气呈顺时针向中心辐合,②正确;我国的台风是北半球的气旋,中心为低压,风向向右偏,故呈逆时针辐合,③正确;伏旱是受高压(北半球)控制而形成,呈顺时针辐散,①正确。综合上述分析,所以本题BCD错,A项正确,故选A项。
4.A
【详解】
冷锋和暖锋过境后,均受单一气团控制,天气都转晴,A符合题意;暖锋与冷锋过境时,如果空气中水汽含量较少或锋面强度较小,有可能不会产生阴雨天气,强的冷锋天气可能导致下雪、沙尘(暴)天气,不一定会产生阴雨天气,排除B;冷锋过境后,由冷气团取代暖气团,往往气压上升,而暖锋过境后,暖气团取代冷气团,往往气压下降,排除C;根据所学知识可知,冷暖气团相遇形成锋面,冷气团较重,位于锋面之下,暖气团较轻,位于锋面之上,排除D。故选A。
5.D
6.C
【分析】
5.
据图可知,18—21日气温是一直下降的,气压是一直上升的。冷锋过境时的天气变化是气温下降、气压上升,因此过境的天气系统是冷锋,D正确;暖锋过境时气温上升,C错误;气旋过境时,气压下降,过境后气压上升,A错误;反气旋过境时气压上升,过境后气压下降,B错误;故选D。
6.
由上题判断可知,该天气系统是冷锋。气流下沉不会形成降水,A错误;冷锋附近冷气团势力强大,暖气团被迫抬升,与冷气团接触,形成降水,B错误,C正确;暖气团主动爬升说明暖气团势力强大,指的是暖锋,D错误;故选C。
【点睛】
冷锋过境前气温高,受暖气团控制,气压低,天气晴朗。冷锋过境时,一般会出现阴天、雨雪、大风天气,气温降低。冷锋过境后冷空气占据了原来暖空气的位置,气温降低,气压升高,天气转晴。
7.B
8.C
【分析】
7.
据材料可知长江中下游地区梅雨期“烂梅”指的是高温高湿,降水延续时间较长,衣物易霉烂,B正确。梅雨期是由江淮准静止锋造成的,AC错误。梅雨期准静止锋若移动速度快,则降水过少将会导致“空梅”或“短梅”现象,D错误。故选B。
8.
伏旱期主要受西太平洋副热带高压控制,盛行下沉气流,天气晴朗,此季节太阳高度角较大,太阳辐射强,因此其主要天气特征表现为炎热干燥,C正确,BD错误。寒冷干燥一般描述北方天气,长江中下游地区冬季温和,A错误。故选C。
【点睛】
梅雨的形成——江淮准静止锋,从我国江淮流域到日本南部及南朝鲜,每年初夏6-7月间,都有一段连续阴雨时期,降水量大,降水次数多,这时正值江南梅子黄熟季节,所以称为"梅雨"。
9.A
10.C
【分析】
9.
根据材料描述“极端大风”“漏斗云”“电光闪烁”可知,此次江苏盛泽镇遭遇了强对流天气。反气旋中心由高压控制,盛行下沉气流,冷锋是冷暖气团相遇而形成,B、D错误。又因为材料描述的此次极端天气发生范围较小,可能是龙卷风,A正确。台风形成于海洋上,影响我国东南沿海地区,影响范围较大,且伴有狂风暴雨,C错误。故选A。
10.
气温上热下冷,大气层结稳定,不利于形成强对流天气,①错误;区域温度高,湿度大,空气的对流强,容易形成龙卷风,②正确;江苏苏州位于长三角地区,地形平坦,③错误;地形平坦,对气流旋转阻挡作用弱,利于龙卷风的形成,④正确。故②④正确,故选C。
【点睛】
龙卷风,别称龙卷、卷风,是发生于直展云系底部和下垫面之间的直立空管状旋转气流,是一类局地尺度的剧烈天气现象,通常形成上大下小的漏斗状,延伸至地面,并且被尘土或碎片残骸等包围。按形态和产生环境,龙卷风可以分为多涡旋龙卷、陆龙卷(landspout)、水龙卷(waterspout)等。产生条件包括近地面的风切变、垂直运动和不稳定能量。其常见于热带和温带地区,包括美洲内陆、澳洲西部、印度半岛东北部等,常见的发生时间是春季和夏季,具有巨大的破坏力。由雷暴云底伸展至地面的漏斗状云(龙卷)产生的强烈的旋风,其风力可达12级风以上,最大可达每秒120米以上。一般伴有雷阵雨,有时也伴有冰雹。
11.A
12.C
13.D
【分析】
11.
根据图中信息可看出,受该天气系统影响,气温降低,产生降水,说明受冷锋影响,A正确;暖锋过境气温应该上升,B错误;C选项为低压中心,低压中心不会导致气温下降,C错误;D为高压中心,受高压中心影响,天气晴朗,D错误。故选A。
12.
冷锋过境时产生大风、降温、阴天、雨雪等天气,从图中可看出,从14日5时开始降水,说明过境该市时应该在14日5时,C正确,ABD错误。故选C。
13.
根据材料信息,下图为我国北方某市2020年2月13日13时至14日13时的气温点状和降水量柱状图。此时为冬季,花草树木迎暖吐绿是春季,A错误;此时为冬季,我国北方地区小麦还未返青,未到生长季节,且降水量较小,不能给小麦生长提供充足水源,B错误;根据图中信息显示,降水时气温并未低于0℃,不会产生暴雪导致交通受阻,C错误;冷锋过境时产生大风、降温、降水,导致道路湿滑,给快递行业工作带来不便,D正确。故选D。
【点睛】锋面降水的天气实例
冷锋:我国北方夏季的暴雨、冬春季节的大风、沙尘暴、寒潮、一场秋雨一场寒
暖锋:一场春雨一场暖
准静止锋:华南清明时节雨纷纷、江淮地区的梅雨时节、贵阳冬半年的多阴雨冷湿天气
14.高压 反气旋 上升 辐合 阴雨 甲 A A地比B地的等压线密集,水平气压梯度力大,风力较大 暖锋 气温升高,气压降低。
【分析】本题以天气系统图为情境,考查气压系统与天气、风力大小判断、锋面过境时的天气等知识点,重点考查获取和解读信息的能力以及区域认知、综合思维、地理实践力等学科素养。
【详解】(1)根据等压线数值分布,可知甲为高压,高压按气流状况,北半球高压系统在水平方向呈顺时针旋转,属于反气旋。乙为低压,位于北半球,垂直方向上气流上升,水平方向上以逆时针方向由四周向中心辐合。
(2)乙为低压中心,气流上升,容易出现阴雨天气,甲为高压中心,气流下沉,容易形成晴朗天气,甲天气晴朗,气温日较差较大。
(3)A地等压线密集,水平气压梯度力大,风力较大,B地等压线稀疏,水平气压梯度力小,风力较小。
(4)在锋面气旋中,偏西方向的锋面为冷锋,偏东方向的为暖锋,由图可知,哈尔滨位于暖锋附近,将要经历暖锋过境,暖锋过境,气温升高,气压降低,若空气中水汽充足,可能出现连续性降水。
人教版 (2019)选择性必修1 自然地理基础第二节 气压带和风带课后测评: 这是一份人教版 (2019)选择性必修1 自然地理基础第二节 气压带和风带课后测评,共8页。试卷主要包含了3气压带和风带对气候的影响等内容,欢迎下载使用。
高中地理人教版 (2019)选择性必修1 自然地理基础第二节 气压带和风带复习练习题: 这是一份高中地理人教版 (2019)选择性必修1 自然地理基础第二节 气压带和风带复习练习题,共3页。试卷主要包含了3气压带和风带对气候的影响等内容,欢迎下载使用。
地理选择性必修1 自然地理基础第二节 气压带和风带练习: 这是一份地理选择性必修1 自然地理基础第二节 气压带和风带练习,共3页。试卷主要包含了填空题,综合题等内容,欢迎下载使用。

