





所属成套资源:2023宜宾四中高一上学期第三次月考试题及答案(九科)
2023宜宾四中高一上学期第三次月考试题生物含解析
展开
这是一份2023宜宾四中高一上学期第三次月考试题生物含解析,文件包含四川省宜宾市四中2022-2023学年高一上学期第三次月考试生物试题含解析docx、四川省宜宾市四中2022-2023学年高一上学期第三次月考试生物试题无答案docx等2份试卷配套教学资源,其中试卷共28页, 欢迎下载使用。
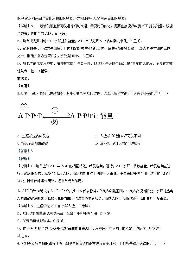
宜宾市四中2022-2023学年高一上第三学月考试生物试题一、选择题1. 蛋白质是生命活动的主要体现者,下列叙述错误的是( )A. 蛋白质的特定功能都与其特定的结构有关B. 唾液淀粉酶进入胃液后将不再发挥催化作用C. 细胞膜上的某些蛋白质起着物质运输的作用D. 蛋白质的结构一旦改变将失去生物学活性2. 下列关于酶和ATP的叙述中,错误的是( )A. 一般活的细胞都既能合成酶,也能合成ATPB. 酶的合成需要ATP提供能量,ATP的合成也需要酶的催化C. ATP脱去两个磷酸基团后,形成的物质是某些酶的基本组成单位之一D. 酶和ATP都具有高效性与专一性3. ATP与ADP转化关系如图,其中①和②为反应过程,③表示某化学键。下列叙述正确的是( )A. 过程①是合成反应 B. 反应②的能量来源可以不同C. ③表示高能磷酸键 D. 反应①与反应②是可逆反应4. 水具有支持生命的独特性质,细胞生命活动的正常进行离不开水。下列相关叙述错误的是( )A. 细胞内的结合水主要是水与蛋白质、多糖等物质结合B. 水分子易与带正(或负)电荷的分子结合,是良好的溶剂C. 氢键的存在使水有较高的比热容,有利于维持生命系统的稳定D. 自由水与结合水的比值越大,细胞抵抗不良环境的能力就越强5. 糖类是地球上最丰富的生物分子,地球生物干重的50%以上由葡萄糖的多聚体构成。脂质是一类低溶于水而高溶于非极性溶剂的生物有机分子。下列有关糖类和脂质的叙述正确的是( )A. 葡萄糖是细胞生命活动所需要的主要能源物质B. 生物体内的糖类绝大多数以葡萄糖的形式存在C. 脂质中氢的含量远远低于糖类,而氧的含量更高D. 多糖和脂质都属于生物大分子,都以碳链为骨架6. 生物膜上的蛋白质称为膜蛋白,膜蛋白在生物体的能量转换、信号转导等生命活动中起着非常重要的作用。据估计,有大约60%的药物作用靶点是膜蛋白。下列有关分析错误的是( )A. 膜蛋白不能催化专一的化学反应B. 很多膜蛋白在磷脂双分子层中能够运动C. 有些膜蛋白是激素或其他化学物质的专一受体D. 膜蛋白的种类和数量决定了生物膜功能的复杂程度7. 蛋白质是生命活动的主要承担者,蛋白质的结构是其功能的基础。下列说法错误的是( )A. Fe是组成血红素的必需元素,缺Fe会造成贫血B. 镰状红细胞的形成是由于血红蛋白某一处的谷氨酸被缬氨酸取代导致的C. 甜味肽的分子式是,则可判断其一定是一种二肽D. 只有细胞内才有蛋白质分布8. 细胞核是遗传信息库,是细胞代谢和遗传的控制中心。下图是细胞核的结构示意图,有关说法正确的是( )A. 酵母菌和乳酸菌都含有⑥,且⑥的形成都与④有关B. ①与⑤直接相连,都是双层膜结构C. ③中的遗传信息控制着细胞的物质合成、能量转化和信息交流D. 细胞核和细胞质通过②进行DNA和蛋白质等多种物质的交换9. 有氧呼吸是真核生物氧化分解有机物释放能量的主要方式,对于保障细胞内的能量供应和物质代谢有重要作用。下列说法错误的是( )A. 与有机物体外燃烧释放能量相比,有氧呼吸逐级缓慢释放能量,可以保证有机物中的能量得到充分的利用B. 用某种抑制线粒体内膜上ATP合成的药物处理培养的小鼠细胞,其线粒体不再产生ATPC. 线粒体的特殊结构保证了有氧呼吸高效有序地进行D. 给培养的动物细胞提供18O2,经过一段时间后,细胞中的CO2和H2O可能含有18O10. 将一个从清水中取出的成熟植物细胞放入某种溶液中,其原生质层对细胞壁的压力随时间变化的关系如图所示。下列说法错误的是( )A. t1时刻与t2时刻水分子的渗透方向不同B. t3时刻与t0时刻相比细胞液浓度提高C. t1-t2时间内细胞处于质壁分离状态D. 细胞失水只发生在t0-t1,吸水只发生在t2-t311. 某植物非绿色器官在氧浓度为a、b、c和d时,单位时间内CO2释放量和O2吸收量变化如图所示。下列说法正确的是( )A. 氧浓度为a时,该器官分解葡萄糖释放的能量转化为热能和ATP中的化学能B. 氧浓度为b时,单位时间内有氧呼吸消耗葡萄糖的量是无氧呼吸的1/5C. 氧浓度c时,该器官可通过无氧呼吸产生乳酸D. 氧浓度为d时,有氧呼吸和无氧呼吸强度相等12. 研究发现,年轻小鼠表皮干细胞中COL17A1基因的表达水平较高,这有利于维持小鼠皮肤细胞的年轻态,而小鼠衰老过程中表皮干细胞COL17A1基因的表达水平越来越低。下列说法错误的是( )A. 表皮干细胞分化为表皮细胞是COL17A1基因选择性表达的结果B. 衰老的皮肤细胞,细胞核体积增大,细胞膜的通透性改变C. 自由基攻击DNA可能会引起COL17A1基因发生突变D. COL17A1基因的表达水平的高低可以作为皮肤是否衰老的标志之一13. 科学家将萝卜和甜菜幼苗分别放在培养液中培养。一段时间后,培养液中的离子浓度变化如图所示。下列相关叙述,错误的是( )A. 萝卜吸收水的相对速度快于Mg2+B. 甜菜运输SiO42-载体数多于Mg2+C. 萝卜吸收Mg2+需要细胞提供能量D. 甜菜和萝卜对离子的吸收具选择性14. 某同学为探究膜的通透性而设计了如图所示的渗透装置,开始时烧杯内的液面和长颈漏斗内的液面相平。在长颈漏斗内液面上升的过程中( )A. 液面上升的速率先逐渐加快后逐渐减慢最终维持稳定B. 水分子只能通过半透膜从清水向蔗糖溶液扩散C. 当漏斗内液面保持不变时,水分子不再通过半透膜扩散D. 当半透膜两侧水分子进出速率相等时,长颈漏斗内液面最高15. 药物H3Z是一种多肽类的激素,能使人对陌生人产生信赖感,有助于治疗孤独症等病症。 下列有关叙述正确的是( )A. H3Z的基本组成元素是C、H、OB. 合成H3Z时生成的水中的H原子来自氨基和羧基C. 孤独症患者直接口服少量H3Z就可以有效地缓解症状D. 若H3Z被水解成1个二肽,3个四肽,5个六肽,则这些短肽肽键总数是3816. 植物的光合作用受CO2浓度、光照强度和温度的影响。图为在一定CO2浓度和适宜温度条件下,测定某植物在不同光照强度下的光合作用速率。下列有关说法正确的是( )A. 在a点所示条件下,该植物细胞只进行呼吸作用,产生ATP的场所是线粒体B. b点时该植物的实际光合作用速率为0C. 若将该植物置于c点条件下光照9小时,其余时间置于黑暗中,则每平方米叶片一昼夜中CO2的净吸收量为15mgD. 适当提高CO2浓度,则图中a点下移,b点左移,c点上移第II卷非选择题17. 研究表明,细胞内存在着多种靶向运输。图1表示细胞内不同膜性结构之间的物质运输,称之为囊泡运输,一般包括出芽、锚定和融合等过程。图2表示某种靶蛋白在泛素(一种多肽)、泛素激活酶E1、泛素结合酶E2以及泛素连接酶E3作用下被送往细胞内一种被称为蛋白酶体的结构中进行降解的过程。请回答下列问题: (1)已知两图的过程都需要消耗能量,则直接提供能量的物质最可能______________。(2)图1中,如果锚定的受体膜是人体胰岛B细胞(可产生胰岛素)的细胞膜,则该囊泡最有可能来自于______________,货物招募最可能来自于_______________,货物最初合成的场所是______________;如果供体膜招募的货物是细胞中受损的线粒体,则锚定的受体膜所在的结构最有可能是__________________。囊泡的“出芽”和“融合”体现了生物膜具有_______________。(3)图2中E1、E2、E3与蛋白酶体的化学本质一样,但所起的具体作用不同,从它们的分子结构上分析原因是________,而它们的作用原理则是相同的,那就是都能________________。(4)图2中,蛋白酶体只能将靶蛋白降解为短肽而泛素仍可重复使用,这是因为酶具有___________。某同学为了验证酶的这一特性,他选用了人的唾液淀粉酶、可溶性淀粉溶液、蔗糖溶液、碘液以及其他可能用到的器具来做实验。该实验的自变量________,温度是_____________,必须保持在__________℃,否则温度过高会使酶的__________,而温度过低又会使酶的________。你觉得他能得到预期的实验结果和结论吗?为什么?______________;你的建议是_________。18. 如图1为糖类的概念图;图2是脑啡肽分子结构简图,这是一种具有镇痛作用而又不会像吗啡那样让病人上瘾的药物。请据图分析回答:(1)若某种单糖A为半乳糖,它与葡萄糖脱水缩合形成的物质①是____________;若缩合反应形成的物质③作为动物细胞的储能物质之一,则物质③是____________。(2)如果某种单糖A与磷酸、碱基结合形成物质②(某种生物大分子的基本单位),其中碱基用T表示,则形成的物质②名称是____________;如果某种单糖A与磷酸、碱基结合形成物质④,其中的碱基是尿嘧啶,则该单糖A是____________,④就是组成____________的基本单位。(3)组成脑啡肽的氨基酸的结构通式为:____________,它们的R基有____________种,这些氨基酸形成脑啡肽时,相对分子质量减少了____________。(4)在临床医学上给病人使用脑啡肽方法为皮下注射法,而不能使用口服法,请同学们结合已学过的知识对此做法说明原因____________。19. 植物的光合作用是合成有机物的主要途径。下图1是光合作用过程示意图,其中数字代表反应过程,字母表示物质;图2表示在不同条件下,对密闭大棚中某植物的光合作用速率进行实验所得的结果。请据图分析回答:(1)图1中,膜的甲侧浓稠的液体称为________,B代表的物质是__________,⑥代表的过程是_________。 (2)图1中,生物膜上分布的光合色素的作用是__________;提取绿叶中的光合色素时,需向研钵中加入碳酸钙,其目的是__________。(3)图2所示实验过程中的自变量有__________;30℃时,给提供饱和CO2浓度的大棚通风,图1中B物质的合成速率__________(填“增加”“减小”或“不变”)。(4)冬季晴天大棚蔬菜的生产除了应适当升温外,还可采取施用有机肥的方法达到增产的目的,原因是__________。20. 为探究新型冠状病毒入侵时间对肺细胞活力的影响,请根据提供的实验材料和仪器完善实验思路,并回答相关问题。(1)材料与用具:人体正常肺细胞、新分离的新型冠状病毒株、动物细胞培养液、培养瓶、相关检测仪器等。(要求与说明:检测时间间隔12小时,细胞培养条件适宜,实验仪器、试剂等操作不作要求)(2)补充完善实验思路:①在动物细胞培养液中加入适量人体正常肺细胞进行培养至细胞处于快速增长期时,制取细胞悬液备用。②_______________________;③_______________________;④_______________________;⑤_______________________。(3)绘制实验记录表________。(4)分析与讨论①新型冠状病毒能感染肺细胞,是由于肺细胞表面有识别病毒的________,该结构的本质是________。②基于ATP的细胞活力检测法是一种敏感而可靠的检测细胞活力的方法,其原理是ATP是细胞中普遍使用的________,活细胞在有氧和ATP的条件下,荧光酶催化荧光素发出荧光,强度与ATP含量呈正相关。故所测得____可间接反映出存活细胞量。
相关试卷
这是一份2024宜宾四中高二上学期12月月考试题生物含解析,共27页。试卷主要包含了选择题等内容,欢迎下载使用。
这是一份2024宜宾四中高一上学期12月月考试题生物含解析,共25页。试卷主要包含了选择题等内容,欢迎下载使用。
这是一份四川省宜宾市第四中学2023-2024学年高三生物上学期第二次月考试题(Word版附解析),共13页。试卷主要包含了考试时间150分钟,满分300等内容,欢迎下载使用。