2023鞍山普通高中高二上学期第三次月考试题生物含解析
展开2022—2023学年度上学期月考试卷
高二生物(B)
一.选择题
1. 下列各组化合物中全是内环境成分的是( )
A. 参与有氧呼吸的酶、H2O B. O2、血浆蛋白
C. Ca2+、突触后膜上的特异性受体 D. Na+、淀粉
【答案】B
【解析】
【分析】内环境又叫细胞外液,由血浆、组织液和淋巴组成,凡是存在于血浆、组织液或者是淋巴中的物质都是内环境的组成成分。内环境的主要成分是:水约90%,蛋白质,无机盐,激素以及血液运送的物质(如氧气、二氧化碳、葡萄糖)和非蛋白质类含氮化合物(如尿素、尿酸、肌酸、肌苷、氨基酸、多肽、胆红素和氨气等)。
【详解】A、参与有氧呼吸酶存在于细胞中,不是内环境的成分,A错误;
B、血浆蛋白存在于血浆中,O2是内环境的成分,B正确;
C、突触后膜上的特异性受体存在于细胞膜上,不是内环境的成分,C错误;
D、淀粉在消化道被分解,不属于内环境的成分,D错误。
故选B。
【点睛】本题考查内环境组成,易错点是分不清血浆蛋白和血红蛋白,血浆蛋白质属于内环境成分,而血红蛋白不是。
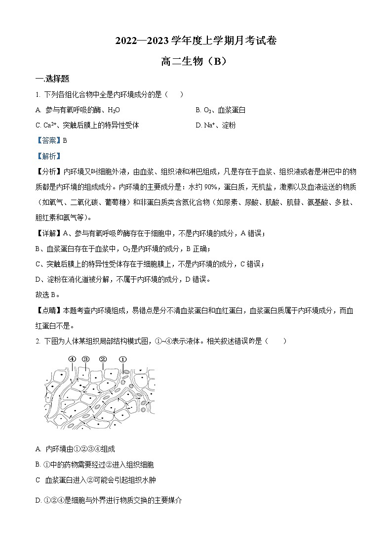
2. 下图为人体某组织局部结构模式图,①~④表示液体。相关叙述错误是( )
A. 内环境由①②③④组成
B. ①中的药物需要经过②进入组织细胞
C 血浆蛋白进入②可能会引起组织水肿
D. ①②④是细胞与外界进行物质交换的主要媒介
【答案】A
【解析】
【分析】根据图示:①是血浆,②是组织液,③是细胞内液,④是淋巴,①②④三者构成了细胞生活的内部环境--内环境;组织液和血浆之间可相互交换物质,而②→④→①之间是单向的。
【详解】A、由图可知,①是血浆、②是组织液、③是细胞内液、④淋巴,内环境即细胞外液,主要由①②④组成,A错误;
B、组织细胞生活在组织液中,①血浆中的药物需要经过②组织液进入组织细胞,B正确;
C、血浆蛋白进入②组织液,导致组织液的渗透压升高,吸引水的力量增大,可能会引起组织水肿,C正确;
D、①②④属于内环境,内环境是体内细胞生活的直接环境,是细胞与外界进行物质交换的主要媒介,D正确。
故选A。
3. 下列能够引起机体组织水肿的是( )
A. 血糖含量过高导致血浆渗透压增高
B. 出汗量少的情况下大量喝水
C. 组织细胞代谢减弱,代谢产物减少时,引起组织液浓度下降
D. 营养不良时,血浆蛋白减少,使血浆浓度降低,水分进入组织液
【答案】D
【解析】
【分析】组织水肿是因为组织液渗透压相对升高,导致水分进入组织液,引起组织液增多。
【详解】A、血糖含量过高导致血浆渗透压增高时,组织液水分会进入血浆,组织液减少,A错误;
B、出汗量少的情况下大量喝水,血浆的水分增加,肾脏过滤产生的尿液也增加,不会引起组织液增加,B错误;
C、组织细胞代谢减弱,代谢产物减少时,不会引起组织液浓度下降,C错误;
D、当营养不良时,血浆渗透压降低,水分进入组织液造成组织水肿,D正确。
故选D。
4. 关于人体神经细胞的叙述,正确的是( )
A. 神经细胞内的Na+含量往往多于细胞外
B. K+内流是产生和维持静息电位的主要原因
C. 静息电位与细胞膜内外特异的离子分布有关
D. 兴奋传导方向始终与膜外局部电流方向一致
【答案】C
【解析】
【分析】1、静息时,神经细胞膜对钾离子的通透性大,钾离子大量外流,形成内负外正的静息电位;受到刺激后,神经细胞膜的通透性发生改变,对钠离子的通透性增大,钠离子内流,形成内正外负的动作电位。兴奋部位和非兴奋部位形成电位差,产生局部电流,兴奋就以电信号的形式传递下去,但在神经元之间以神经递质的形式传递。
2、兴奋在神经元之间需要通过突触结构进行传递,突触包括突触前膜、突触间隙、突触后膜,其具体的传递过程为:兴奋以电流的形式传导到轴突末梢时,突触小泡释放递质(化学信号),递质作用于突触后膜,引起突触后膜产生膜电位(电信号),从而将兴奋传递到下一个神经元。由于递质只能由突触前膜释放,作用于突触后膜,因此神经元之间兴奋的传递只能是单方向的。
【详解】A、神经细胞中Na+主要分布在细胞外,钠离子内流是产生动作电位的基础,A错误;
B、 K+外流是产生和维持静息电位的主要原因,B错误;
C、静息电位的产生时细胞膜内外离子的分布为外正内负,与钾离子外流有关,C正确;
D、神经元上兴奋的传导方向与膜内局部电流方向一致,D错误。
故选C。
【点睛】本题考查神经冲动的产生及传导,要求考生识记神经冲动的产生原因,掌握神经冲动在神经纤维上的传导过程及神经冲动在神经元之间的传递过程,能结合所学的知识准确判断各选项。
5. 如图是反射弧模式图,下列有关叙述正确的是( )
A. 若切断②处,刺激④处,⑤处仍能出现反射活动
B. 兴奋传导方向是⑤→④→③→②→①
C. 在反射弧中,兴奋在神经纤维上的传导方向是单向的
D. ③具有语言、学习、思维、记忆等方面的功能
【答案】C
【解析】
【详解】切段②传入神经,反射弧的结构被破坏,不能完成反射活动,A项错误;兴奋在反射弧上的传导方向是①感受器→②传入神经→③神经中枢→④传出神经→⑤效应器,B项错误;在反射弧中,兴奋在神经纤维上的传导方向是单向的,C项正确;③是脊髓的神经中枢,是反射活动的低级中枢,不具有语言、学习、思维、记忆等方面的功能,语言、学习、思维、记忆等方面的功能区在脑,D项错误。
【点睛】
解答本题的关键是正确识图,认清反射弧的结构。根据②上具有神经节可推知②是传入神经则①是感受器、③是神经中枢,④是传出神经,⑤是效应器,兴奋在反射弧上的传导途径是①→②→③→④→⑤。
6. 褪黑素是由哺乳动物和人的松果体产生的激素,它能缩短入睡时间、延长睡眠时间,从而起到调整睡眠的作用。褪黑素的分泌调节过程如图所示,下列说法错误的是
A. 该过程不能体现激素的分级调节 B. 长时间光照会使褪黑素的分泌减少
C. 该过程中褪黑素的分泌存在反馈调节 D. 微量注射褪黑素作用于下丘脑能促进动物睡眠
【答案】D
【解析】
【分析】分析图解,视网膜为感受器,视网膜感受暗信号后,作用于下丘脑,通过传出神经,支配的效应器为松果体;图中松果体分泌的褪黑素能够通过体液运输作用于下丘脑,抑制下丘脑的活动,属于反馈调节。
【详解】A、分级调节是一种分层控制的方式,比如下丘脑能够控制垂体,再由垂体控制相关腺体,本题中下丘脑直接控制松果体,不能体现激素的分级调节,A正确;
B、据图分析可知,暗信号会促进褪黑激素的分泌,而长时间光照会使褪黑素的分泌减少,B正确;
C、据图可知,褪黑素由松果体分泌后,经体液运输到下丘脑,反过来抑制下丘脑的活动,属于(负)反馈调节,C正确;
D、褪黑素能缩短入睡时间、延长睡眠时间,微量注射褪黑素作用于下丘脑会抑制褪黑激素的分泌,对促进睡眠不利,D错误。故选D。
7. 奋战在抗击新冠疫情一线的医护人员是最美逆行者。因长时间穿防护服工作,他们汗流浃背,饮水受限,尿量减少。下列关于尿液生成及排放的调节,叙述正确的是( )
A. 抗利尿激素可以促进肾小管和集合管对NaCl的重吸收
B. 医护人员紧张工作后大量饮用清水有利于快速恢复水一盐平衡
C. 医护人员工作时高度紧张,排尿反射受到大脑皮层抑制,排尿减少
D. 医护人员工作时汗流浃背,抗利尿激素的分泌减少,水的重吸收增加
【答案】C
【解析】
【分析】抗利尿激素是由下丘脑神经细胞分泌、由垂体释放的。在渗透压降低时,下丘脑分泌抗利尿激素,并由垂体释放抗利尿激素进入血液,促进肾小管、集合管对水分的重吸收。抗利尿激素增多,重吸收能力增强,排尿减少;反之,重吸收能力减弱,排尿增多。
【详解】A、抗利尿激素可以促进肾小管和集合管对水的重吸收,A错误;
B、医护工作者因长时间穿防护服工作,他们汗流浃背,饮水受限,这个过程丢失了水分和无机盐,故医护人员紧张工作后应适量饮用淡盐水有利于快速恢复水一盐平衡,B错误;
C、排尿反射中枢位于脊髓,排尿反射中枢属于低级中枢,受控于大脑皮层的高级中枢,当医护人员工作时高度紧张,排尿反射受到大脑皮层的抑制,使排尿减少,C正确;
D、医护人员工作时汗流浃背,使细胞外液的渗透压增高,抗利尿激素的分泌增多,水的重吸收增加,排尿减少,D错误。
故选C。
8. 下图是人体内血糖平衡调节示意图,下列分析错误的是( )
A. 血糖平衡的调节是由神经调节和体液调节共同完成的
B. 图中甲表示胰岛B细胞,乙为胰岛A细胞
C. 结构①通过传出神经释放神经递质,直接影响甲的分泌
D. 血糖升高能直接刺激胰岛B细胞通过主动运输分泌胰岛素
【答案】D
【解析】
【分析】据图分析可知,甲表示胰岛B细胞,乙表示胰岛A细胞;A为胰高血糖素,B为胰岛素。下丘脑对血糖的调节属于神经调节,通过释放神经递质,直接影响甲分泌激素,所以血糖平衡的调节是由神经调节和体液调节共同完成的。
【详解】A、血糖平衡的调节是一个复杂的过程,通过题图分析,可知神经调节和体液调节都参与了血糖调节,A正确;
B、甲表示胰岛B细胞,能产生胰岛素,使血糖浓度降低。乙表示胰岛A细胞,能产生胰高血糖素,使血糖浓度升高,B正确;
C、甲表示胰岛B细胞,可作为效应器,接受传出神经释放的递质,做出相应的反应,C正确;
D、胰岛素的本质是蛋白质,则胰岛B细胞分泌胰岛素的方式是胞吐,而不是主动运输,D错误。
故选D。
9. 2020年5月27日11时,2020珠峰高程测量登山队8名队员克服重重困难,成功从北坡登顶珠穆朗玛峰。这次登顶承载了新时代的科研任务。在携带氧气有限的条件下8名队员依旧在零下20摄氏度的峰顶进行了一系列的工作。下面有关队员们在峰顶时机体出现的一系列反应,描述不正确的是( )
A. 皮肤冷觉感受器兴奋
B. 由于登山服的保暖作用,在峰顶散失的热量比室内少
C. 抗利尿激素的分泌量可能会减少
D. 此过程既有神经调节,也有体液调节
【答案】B
【解析】
【分析】1、体温调节是温度感受器接受体内、外环境温度的刺激,通过体温调节中枢的活动,相应地引起内分泌腺、骨骼肌、皮肤血管和汗腺等组织器官活动的改变,从而调整机体的产热和散热过程,使体温保持在相对恒定的水平。
2、体温恒定调节:神经-体液调节
【详解】A、寒冷环境下皮肤冷觉感受器兴奋,A正确;
B、寒冷环境下机体通过神经-体液调节,使机体产热量等于散热量以维持体温稳定,B错误;
C、寒冷环境下,抗利尿激素分泌减少,肾小管和集合管对水的重吸收减弱,尿量增加,C正确;
D、寒冷环境下机体既有神经调节,也有体液调节,D正确。
故选B。
10. 我国新冠疫苗的研制经过科研工作者的共同攻关已经获得成功。据报道,印度尼西亚将首先使用我国自主研制的新冠疫苗,该国疫苗接种计划在2020年12月的第三周开始进行。下列说法错误的是( )
A. 新冠疫苗具有与新冠病毒相同的抗原
B. 接种新冠疫苗后人体内T细胞、B细胞的活动增强
C. 接种新冠疫苗后人体若感染新冠病毒,相应的记忆细胞会迅速增殖分化
D. 接种新冠疫苗后抗原会进入宿主细胞,从而引起人体产生细胞免疫反应
【答案】D
【解析】
【分析】1、病毒是非细胞生物,只能寄生在活细胞中进行生命活动。病毒依据宿主细胞的种类可分为植物病毒、动物病毒和噬菌体;根据遗传物质来分,分为DNA病毒和RNA病毒;病毒由核酸和蛋白质组成。
2、疫苗是将病原微生物(如细菌、立克次氏体、病毒等)及其代谢产物,经过人工减毒、灭活或利用转基因等方法制成的用于预防传染病的自动免疫制剂。应用转基因技术生产的疫苗,主要成分是病毒的表面抗原蛋白,接种后能刺激机体免疫细胞产生抵抗病毒的抗体。
【详解】A、新冠疫苗具有与新冠病毒相同的抗原,A正确;
B、接种新冠疫苗后人体内T细胞、B细胞的活动增强,如T细胞受到刺激会分泌淋巴因子,B 细胞会增殖分化形成浆细胞和记忆细胞,B正确;
C、接种新冠疫苗后人体若感染新冠病毒,相应的记忆细胞会迅速增殖分化,产生大量的浆细胞,从而产生大量抗体,C正确;
D、接种新冠变苗后,由于疫苗失去了感染能力,抗原不会进人宿主细胞,D错误。
故选D。
【点睛】本题以新冠疫苗研制为背景考查免疫调节相关知识,意在考查考生能理解所学知识的要点,把握知识间的内在联系;理论联系实际,综合运用所学知识解决自然界和社会生活中的一些生物学问题的能力。
11. 将克隆猴分为A、B、C三组,用灭活的H1N1和H1N5按表中操作对其先后注射两次。据表分析,下列叙述正确的是( )
组别
A组
B组
C组
第一次注射物质种类
H1N1
生理盐水
H1N5
第二次注射物质种类
H1N1
H1N1
H1N1
A. 第二次注射后,A组新增记忆细胞均来自B细胞的增殖分化
B. 第二次注射后,B组只发生特异性免疫,不发生非特异性免疫
C. 第二次注射后,A组和C组的免疫反应强度相同
D. 第二次注射后,C组体内淋巴细胞的种类最多
【答案】D
【解析】
【分析】相同抗原再次入侵时,记忆细胞比普通的B细胞更快地作出反应,即很快分裂产生新的浆细胞和记忆细胞,浆细胞再产生抗体消灭抗原,此为二次免疫反应。
【详解】A、第二次注射后,A组会发生针对H1N1的二次免疫,新增的记忆细胞来自原有记忆细胞的增殖和淋巴细胞的分化,A错误;
B、抗原进入体内,诱发机体发生免疫,既有特异性免疫也有非特异性免疫,B错误;
C、第二次注射后,A组会发生针对H1N1的二次免疫,而C组会发生针对H1N1的初次免疫,二次免疫的强度高于初次免疫,所以A组免疫反应强度高于C组,C错误;
D、C组引起第一次免疫的抗原和引起第二次免疫的抗原不同,所以第二次注射后C组体内淋巴细胞的种类最多,D正确。
故选D。
12. 下列关于动物激素和植物激素的描述中错误的是( )
A. 都是通过体液运输 B. 都属于信息分子
C. 都具有微量高效的特点 D. 都能从产生部位运输到作用部位
【答案】A
【解析】
【分析】激素是有特定的组织、器官或内分泌腺合成后运输到作用部位而发挥效应的一类有机物。具有微量高效的特点,既不能提供能量也不构成细胞结构,只改变靶细胞的生理状态,都是对生物体的生命活动起到调节作用的有机物。
【详解】A、动物激素是通过体液运输,植物没有,A错误;
B、激素都属于信息分子,B正确;
C、激素都具有微量高效的特点,C正确;
D、都能从产生部位运输到作用部位发挥效应,D正确。
故选A。
13. 调查某个区域的种群密度有多种方法。下列有关叙述正确的是( )
A. 昆虫的种群密度都可以用黑光灯诱捕法进行估算
B. 计数每个样方的种群密度,取其最大值作为该种群的种群密度估计值
C. 在野兔密集地进行多次重捕,可以使结果更准确
D. 用样方法调查草地中的蒲公英时,应统计样方内部的个体及相邻两条样方线和其夹角上的个体
【答案】D
【解析】
【分析】一般植物和活动范围小、活动能力小的动物以及虫卵常用的是样方法,其步骤是确定调查对象→选取样方→计数→计算种群密度;活动能力大的动物常用标志重捕法,其步骤是确定调查对象→捕获并标志个体重捕并计数→计算种群密度。
【详解】A、黑光灯诱捕法只适用于具有趋光性的昆虫,A错误;
B、样方法中,以所有样方种群密度的平均值作为该种群的种群密度估计值,B错误;
C、重捕时应随机取样,不能在野兔密集地进行,C错误;
D、样方法调查植物的种群密度时,应统计样方内部的个体以及样方相邻两条边和其夹角上的个体,D正确。
故选D。
14. 某实验小组为研究不同激素对叶片中叶绿素含量的影响进行了如下实验:将某植物离体叶片分组,并分别置于蒸馏水、细胞分裂素(CTK)、脱落酸(ABA)、CTK+ABA溶液中,再将各组置于光下。一段时间内,叶片中叶绿素含量变化趋势如图所示。据图判断,下列叙述错误的是( )
A. 该实验中对照组是蒸馏水组
B. 单独施用ABA能加快植物叶片由绿变黄的过程
C. 可推测CTK与ABA通过协同作用共同延缓叶片叶绿素的分解
D. CTK可能通过延缓离体叶片中叶绿素的分解来延缓叶片衰老
【答案】C
【解析】
【分析】1、由题意可知,实验的自变量是激素的种类,因变量是叶绿素的相对含量。
2、细胞分裂素的作用:促进细胞分裂;促进芽的分化、侧枝发育、叶绿素合成。
3、脱落酸的作用:抑制细胞分裂;促进气孔关闭;促进叶和果实的衰老和脱落;维持种子休眠。
【详解】A、由题意可知,该实验中对照组是蒸馏水组,属于空白对照,A正确;
B、由图可知,ABA组的叶绿素相对含量低于蒸馏水组,所以单独施用ABA能加快植物叶片由绿变黄的过程,B正确;
C、由图可知,CTK组的叶绿素相对含量高于蒸馏水组,说明CTK可以延缓叶绿素的分解,ABA组的叶绿素相对含量低于蒸馏水组,说明ABA组可以加速叶绿素的分解,所以二者的作用是相反的,C错误;
D、由图可知,CTK组的叶绿素相对含量高于蒸馏水组,可推测CTK可能通过延缓离体叶片中叶绿素的分解来延缓叶片衰老,D正确。
故选C。
15. 分层现象是群落研究的重要内容。下列关于森林群落分层现象的叙述,正确的是( )
① 森林群落的分层现象提高了生物对环境资源的利用能力
② 森林植物从上到下可分为不同层次,最上层为灌木层
③ 垂直方向上森林中植物分层现象与对光的利用有关
④ 森林群落中动物的分层现象与食物有关
⑤ 森林群落中植物的分层现象是自然选择的结果
⑥ 群落中植物垂直分层现象的形成是由动物种类决定的
A. ①③④⑤ B. ②④⑤⑥
C. ①②③⑥ D. ③④⑤⑥
【答案】A
【解析】
【分析】群落的垂直结构指群落在垂直方面的配置状态,其最显著的特征是分层现象,即在垂直方向上分成许多层次的现象。影响植物群落垂直分层的主要因素是光照,影响动物群落垂直分层的主要因素为食物和栖息空间。
【详解】①森林群落的分层现象在占地面积相同情况下提供了更多空间,提高了生物对阳光等环境资源的利用能力,①正确;
②森林植物从上到下可分为不同层次,最上层为乔木层,②错误;
③影响植物群落垂直分层的主要因素是光照,垂直方向上森林中植物分层现象与对光的利用有关,③正确;
④森林群落中动物的分层现象与食物和栖息空间有关,④正确;
⑤群落垂直结构的分层现象、群落的水平结构等都是自然选择的结果,⑤正确;
⑥群落中植物垂直分层现象的形成主要是由光照决定的,⑥错误。
A正确,BCD错误。
故选A。
二.多项选择题
16. 下列关于人体内环境的描述中,不正确的是( )
A. 血浆的主要成分包括水、葡萄糖、血红蛋白和无机盐等
B. 外界环境的改变不会引起内环境理化性质变化
C. 内环境稳态是机体进行正常生命活动的必要条件
D. 淋巴细胞生活的液体环境只有淋巴液
【答案】ABD
【解析】
【分析】1、人体内的液体都叫体液,可以分成细胞内液和细胞外液,细胞外液叫做内环境,内环境包括:组织液、血浆、淋巴。
2、内环境稳态是机体通过器官和系统共同调节维持内环境的理化性质和成分相对稳定的状态,是机体进行正常生命活动的必要条件。
【详解】A、血红蛋白属于胞内蛋白,不是血浆的成分,A错误;
B、外界环境可以影响内环境的稳态,会引起内环境理化性质变化,B错误;
C、内环境稳态是机体进行正常生命活动的必要条件,C正确;
D、淋巴细胞可以随淋巴液进入血浆,故淋巴细胞生活的液体环境有淋巴液或血浆,D错误。
故选ABD。
17. 下列关于反射和反射弧的叙述,正确的是( )
A. 反射弧是神经系统结构和功能的基本单位
B. 兴奋以电信号的形式在整个反射弧中传导
C. 全身的内脏器官都可以进行反射活动
D. 反射活动必须通过反射弧完成
【答案】CD
【解析】
【分析】神经调节的基本方式是反射,反射的结构基础是反射弧。
【详解】A、神经元是神经系统结构和功能的基本单位,A错误;
B、兴奋以电信号或化学信号的形式在反射弧中传导,B错误;
C、全身的内脏器官均受神经系统的支配,均可以发生反射,C正确;
D、反射的结构基础是反射弧,故反射活动必须通过反射弧完成,D正确。
故选CD。
【点睛】
18. 如图甲为横放在地面上的植物的生长状况,图乙为植物生长素浓度对植物生长的影响曲线。下列分析错误的是( )
A. 图甲中a、b、c、d四点的生长素浓度大小为a>c,d>b
B. 若图甲中a点的生长素浓度为10-10mol/L,则c点所对应的浓度介于10-10~10-8mol/L之间
C. 若图甲中b点的生长素浓度与图乙中E点对应的浓度相同,则d点的生长素浓度在E~B对应的浓度区间
D. 生长素在F~A对应浓度范围内促进生长,在A~D对应浓度范围内抑制生长
【答案】ABD
【解析】
【分析】1、生长素的生理作用具有两重性,即低浓度促进生长,高浓度抑制生长。
2、分析甲图:重力引起生长素分布不均匀,使近地侧生长素浓度较高,远地侧生长素浓度较低。由于根对生长素的敏感性强,远地侧较低的生长素促进了该侧细胞的生长,近地侧较高的生长素抑制了该侧细胞的生长,从而使根表现出向地性;而茎对生长素的敏感性较弱,远地侧较低的生长素使该侧细胞生长较慢,近地侧较高的生长素使细胞生长较快,从而表现出茎的背地性。
【详解】A、由于重力的作用,使得a、b、c、d四点的生长素浓度大小为c>a,d>b,A错误;
B、c点所对应的生长素浓度应抑制根的生长,应大于10-8mol/L,B错误;
C、若图甲中b点的生长素浓度与图乙中E点对应的浓度相同,而d点浓度高于b点,并且促进作用更强,因此d点的生长素浓度在E~B对应的浓度区间,C正确;
D、图中生长素在F~C对应浓度范围内促进生长,在C~D对应浓度范围内抑制生长,D错误。
故选ABD。
【点睛】
19. 如图为种群数量增长曲线,下列有关叙述正确的是( )
A. 改善空间和资源条件有望使K值提高
B. 影响B到C段种群数量增长的因素有食物、空间、天敌等
C. BC段种群增长速率逐渐下降,出生率小于死亡率
D. 曲线b表明自然状态下种群在B点时其增长速率达到最大
【答案】ABD
【解析】
【分析】题图分析,曲线a表示J型曲线,曲线b表示S型曲线。“J”型曲线呈指数增长,描述在食物充足,无限空间,无天敌的理想条件下生物无限增长的情况。自然界的资源和空间总是有限的,当种群密度增大时,种内竞争就会加剧,以该种群为食的动物的数量也会增加,这就使种群的出生率降低,死亡率增高,有时会稳定在一定的水平,形成“S”型增长曲线。
在环境条件不受破坏的情况下,一定空间中所能维持的种群最大数量称为环境容纳量,又称为K值。
【详解】A、K值不是固定不变的,K值的大小取决于环境条件,所以改善空间和资源条件有望使K值提高,A正确;
B、食物、空间、天敌等因素是影响种群数量变化的主要因素,因此,影响B到C段种群数量增长的因素有食物、空间、天敌等,B正确;
C、BC段种群数量增长速率逐渐下降,但种群数量仍然在不断增多,所以BC段种群的出生率大于死亡率,C错误;
D、曲线b为S型增长曲线,曲线上每一点切线的斜率代表该时间点的种群增长速率在B点时,曲线在该点的切线斜率最大,其增长速率达到最大,即种群数量在K/2时,种群的增长速率最大,D正确。
故选ABD。
20. 甲地发生森林火灾导致原有植被消失,乙地因火山喷发被火山岩全部覆盖,之后两地均发生了群落演替。关于甲、乙两地群落演替的叙述,错误的是( )
A. 甲地和乙地发生的演替类型相同
B. 若没有外力干扰,甲地可重现森林
C. 地衣会比苔藓更早地出现在乙地火山岩上
D. 甲、乙两地随着时间延长,物种丰富度逐渐增加
【答案】A
【解析】
【分析】甲地因森林火灾使原有植被消失,但原有的土壤条件基本保留,甚至还保留了植物的种子或其他繁殖体,甲地发生的演替属于次生演替;乙地因火山喷发被火山岩全部覆盖,植被彻底消失,乙地发生的演替属于初生演替。
【详解】A、甲地发生的演替为次生演替,乙地发生的演替为初生演替,甲地和乙地发生的演替类型不相同,A错误;
B、无论是初生演替,还是次生演替,若没有外力干扰,群落演替都可演替到森林阶段,B正确;
C、初生演替过程中,地衣会比苔藓更早地出现在乙地火山岩上,C正确;
D、演替的结果一般是越来越复杂,所以随着时间延长甲、乙两地物种丰富度逐渐增加,D正确。
故选A。
三、填空题
21. 请根据图回答下列问题:
(1)①④⑥构成了组织细胞生活的液体环境,这个液体环境称为内环境,三者之间既有密切关系,又有一定区别。一般情况下,⑥的成分和含量与④相近,但又不完全相同,最主要的差别在于④中_______________________ 。维持机体稳态的主要调节机制是_________。
(2)②处细胞直接生活的环境是①④⑥中的_____处。④中渗透压的大小主要与________的含量有关。
(3)如果图为胰腺组织局部结构模式图,则④⑥⑦中二氧化碳浓度最高的是_______处。
【答案】 ①. 含有较多的蛋白质 ②. 神经-体液-免疫调节网络 ③. ①⑥ ④. 无机盐与蛋白质 ⑤. ⑦
【解析】
【分析】据图分析,①表示淋巴液,②表示毛细淋巴管,③红细胞,④表示血浆,⑤表示毛细血管,⑥表示组织液,⑦表示组织细胞。
【详解】(1)血浆和组织液的主要区别是④血浆中含有较多的血浆蛋白质,而⑥组织液中的蛋白质含量少.维持机体稳态的主要调节机制是 神经-体液-免疫调节网络。
(2)②表示毛细淋巴管,毛细淋巴管壁细胞生活的具体内环境是淋巴和组织液,即①⑥.④表示血浆,血浆渗透压的大小主要与无机盐与蛋白质的含量有关。
(3)④表示血浆,⑥表示组织液,⑦表示组织细胞,二氧化碳的运输方式属于自由扩散,由高浓度向低浓度运输,二氧化碳在组织细胞⑦中产生,故组织细胞中二氧化碳浓度最高。
22. 如图甲是缩手反射相关结构,图乙是图甲中某一结构的亚显微结构模式图.请分析回答:
(1)甲图中b、c、f分别表示反射弧中的____________、____________、____________部分。
(2)乙图是甲图中_________(填字母)的亚显微结构放大模式图,乙图中兴奋的传递方向为A_________B(填箭头)。
(3)突触间隙存在,使神经信号传导只有在某些化学物质即神经递质(如乙酰胆碱)参与下,经递质由A细胞合成经过____________(细胞器)包装加工,形成突触囊泡,后者再与____________融合,而将神经递质释放进入突触间隙。
(4)突触后膜上“受体”与相应神经递质结合,引起B细胞的反应膜上“受体”的本质是____________。
【答案】(1) ①. 传出神经 ②. 神经中枢 ③. 感受器
(2) ①. d ②. A→B
(3) ①. 高尔基体 ②. 突触前膜(或细胞膜)
(4)糖蛋白(蛋白质)
【解析】
【分析】据图可知:甲图表示反射弧结构,e上有神经节,可表示传入神经,故a表示效应器,b表示传出神经,c表示神经中枢,d表示突触,e表示传入神经,f表示感受器。
乙图表示突触结构,A表示突触小体,B表示突触后膜。
【小问1详解】
甲图表示反射弧结构,e上有神经节,可表示传入神经,故a表示效应器,b表示传出神经,c表示神经中枢,d表示突触,e表示传入神经,f表示感受器。
【小问2详解】
图乙表示突触,是图甲中d的亚显微结构放大模式图,突触是由突触前膜、突触间隙和突触后膜组成的。神经递质只能由突出前膜释放作用于突触后膜,兴奋只能从突出前膜释放作用于突触后膜,故乙图中兴奋的传递方向为A→B。
【小问3详解】
神经递质合成后经过高尔基体的包装加工,形成突触囊泡,突触囊泡与突触前膜(或细胞膜)融合,而将神经递质释放进入突触间隙。
【小问4详解】
受体的本质是糖蛋白(蛋白质)。
23. 根据人体调节产热的主要途径示意图回答有关问题:
(1)图中TRF是__________激素,A是__________激素。
(2)寒冷环境中A和B激素在血液中的含量_________,作用于骨骼肌和其他组织后,形成Y产热。
(3)常温下,血液中A有增加趋势时,TRF和TSH的分泌量将________;这种调节属于______调节。下丘脑和垂体对激素A分泌的调节控制称为__________调节。
(4)当体内缺乏__________元素时,将导致甲状腺激素的合成受阻,该元素进入甲状腺细胞的运输方式是________________。
(5)若经测量,某人体温在24h内都处于36℃,则此人在此段时间内产热总量__________散热总量(在“>”、“<”或“=”中选择)。
(6)在生长发育方面,甲状腺激素与__________激素表现为协同作用。
【答案】 ①. 促甲状腺激素释放激素 ②. 甲状腺激素 ③. 增加(或上升) ④. 减少 ⑤. 反馈 ⑥. 分级 ⑦. 碘(或I) ⑧. 主动转运 ⑨. = ⑩. 生长激素
【解析】
【分析】本题考查激素调节、体温调节,考查对激素作用和体温调节机制的理解。体温调节方式为神经—体液调节,下丘脑为体温调节中枢,可通过神经直接支配骨骼肌和肾上腺的分泌,也可以通过激素的分级调节调节甲状腺的分泌,进而调节体温。
【详解】(1)寒冷刺激下,下丘脑分泌的TRF促甲状腺激素释放激素作用于垂体,促进垂体分泌促甲状腺激素,促甲状腺激素作用于甲状腺,促进甲状腺分泌A甲状腺激素。
(2)寒冷环境中A甲状腺激素和B肾上腺素在血液中的含量升高,作用于骨骼肌和其他组织,促进有机物氧化分解,促进产热。
(3)常温下,血液中A甲状腺激素含量增加时,会反馈抑制下丘脑和垂体的分泌,TRF和TSH的分泌量将减少,这种调节属于负反馈调节。下丘脑通过垂体调节甲状腺的分泌,这一调节方式称为分级调节。
(4)甲状腺激素的化学本质是含碘的氨基酸,当体内缺乏碘元素时,将导致甲状腺激素的合成受阻,甲状腺细胞通过主动运输吸收碘离子。
(5)体温平衡的实质是产热量和散热量相等,经测量某人体温在24h内都处于36℃,体温保持相对稳定,则此人在此段时间内产热总量等于散热总量。
(6)甲状腺激素主要促进幼小动物体的发育,生长激素主要促进生长,二者在影响生长发育方面表现为协同作用。
【点睛】分析第(5)小题时,容易判断为产热量小于散热量,错因在于对体温平衡的实质不理解。体温平衡的实质产热量与散热量保持相对稳定,若产热量小于散热量,则体温会进一步下降。
24. 蚕豆是人类最早栽培的豆类作物之一,在其生长过程中多种激素相互作用调节。图甲表示根和茎生长素浓度与其生长状况的关系,图乙是蚕豆种子萌发后根茎的生长情况,图丙表示不同浓度生长素与植物生长的关系,请据图回答问题:
(1)图乙中引起根向地性的激素是____________,根的向地性体现了该激素的作用特点是____________。
(2)若某植物幼苗已经表现出向光性,且测得其向光侧的生长素浓度为m,则其背光侧的生长素浓度x的范围为____________。
(3)若某水平放置植物幼苗表现出根的向地性、茎的背地性,且测得其茎的近地侧生长素浓度为2m,则茎的远地侧生长素浓度y的范围为____________。
(4)若某植物顶芽的生长素浓度为g,则产生顶端优势现象时侧芽的生长素浓度z的范围为__________。
【答案】(1) ①. 生长素 ②. 在浓度较低时促进生长,在浓度过高时则会抑制生长
(2)m<x<2m (3)y<m
(4)z>c(或C点右侧浓度)
【解析】
【分析】生长素的作用表现为两重性:既能促进生长,也能抑制生长;既能促进发芽,也能抑制发芽;既能防止落花落果,也能疏花疏果。生长素所发挥的作用,因为浓度、植物细胞的成熟情况和器官的种类不同而有较大的差异。不同植物对生长素的敏感程度不同,双子也植物>单子叶植物,同一植物的不同器官对生长素的敏感程度不同,敏感程度表现为根>芽>茎。
脱落酸:合成部位:根冠、萎蔫的叶片等。主要生理功能:抑制植物细胞的分裂和种子的萌发;促进植物进入休眠;促进叶和果实的衰老、脱落。
乙烯:合成部位:植物体的各个部位都能产生。主要生理功能:促进果实成熟;促进器官的脱落;促进多开雌花。
【小问1详解】
图乙中根向地性主要与生长素有关,该激素的化学本质是吲哚乙酸。根的向地性出现的原因是近地侧生长素含量高于远地侧生长素含量,且近地侧细胞的生长受到抑制,远地侧细胞的生长受到促进,因而表现为根向地生长,显然向地生长的出现是低浓度促进生长、高浓度抑制生长的结果,体现了生长素作用的两重性。
【小问2详解】
若某植物幼苗已经表现出向光性,且测得其向光侧的生长素浓度为m,向光性的原因是背光侧生长素浓度高于向光侧,且生长效应强于向光侧,故向光侧的生长素浓度为m时,背光面生长素浓度x应大于m,小于2m,以保证背光侧的生长效应强于向光侧。
【小问3详解】
若某水平放置的植物幼苗表现出根的向地性、茎的背地性,且测得其茎的近地侧生长素浓度为2m,由于受重力影响,茎的近地侧生长素浓度高于远地侧,且生长效应强于远地侧,故近地侧的生长素浓度为2m时,远地侧面生长素浓度y应小于m,以保证远地侧的生长效应弱于近地侧。
【小问4详解】
顶芽产生的生长素向下运输积累在侧芽部位,使侧芽部位的生长素浓度过高而抑制生长,从而表现为顶端优势,若某植物顶芽的生长素浓度为g,则产生顶端优势的植物侧芽生长素浓度z>c(或C点右侧浓度),此时表现为抑制作用。
25. 下图甲表示青城山中华蟾蜍种群出生率和死亡率的大小关系,图乙表示中华蟾蜍一段时间内种群增长速率变化的曲线。回答下列问题:
(1)根据图甲分析,青城山中华蟾蜍年龄组成的类型属于_______,判断依据是___________。
(2)根据图乙分析,在a~c时间内,青城山中华蟾蜍种群数量增长曲线呈_________型。若在某个时间,蟾蜍种群数量达到K值(环境容纳量),该数值的含义是_________,该数值在乙图中对应的时间点是__________,据此推测,在b时种群的数量约为__________。
(3)研究人员利用标志重捕法调查青城山中华蟾蜍的数量。在某一范围内,第一次捕获并标记40只中华蟾蜍,第二次捕获30只中华蟾蜍,其中有标记的中华蟾蜍有10只,在该调查范围内中华蟾蜍的种群数量约为_______只。若在调查过程中部分中华蟾蜍的标记物脱落,则会导致种群数量的估算结果___________(填“偏大”或“偏小”)。
【答案】 ①. 增长型 ②. 出生率大于死亡率,种群数量不断增大 ③. S ④. 在环境条件不受破坏的情况下,一定空间中所能维持的种群最大数量 ⑤. c ⑥. K/2 ⑦. 120 ⑧. 偏大
【解析】
【分析】据图甲分析可知,中华蟾蜍种群的出生率大于死亡率,故该种群数量不断增多,因此年龄组成为增长型。
据图乙分析可知,a~b时,种群数量增长速率加快;b时,此时种群数量增长速率最快;b~c时,种群数量增长速率减慢;c时,种群数量增长速率为0,此时种群数量达到最大值,即K值,因此该图反映的种群增长曲线为S型增长。
【详解】(1)根据以上分析可知,因出生率一直大于死亡率且保持不变,种群数量不断增大,故年龄组成的类型属于增长型。
(2)根据以上分析可知,图乙代表的种群在在a~c时间内,种群数量增长曲线呈S型增长。种群的K值即环境容纳量,K值的含义是在环境条件不受破坏的情况下,一定空间中所能维持的种群最大数量,在乙图中对应的时间点c时为K值,据此推测,在b时种群的增长速率最大,此时种群数量约为K/2。
(3)根据标志重捕法,在一定范围内,第一次捕获并标记40只中华蟾蜍,第二次捕获30只,其中有标记的10只,该种群密度是40×30÷10=120只。标志重捕法计算公式:种群中个体数(N):第一次捕获并标记的总数=第二次重捕总数:重捕中被标志的个体数。若部分标记物脱落,则会导致第二次捕获并被标记的个体数目偏低,进而导致种群密度估算结果偏大。
【点睛】本题考查种群的知识点,要求学生掌握种群的数量特征和种群的数量增长曲线及其特点,把握S型曲线的变化趋势和种群增长速率的变化特点,理解K值的含义,能够正确识图分析,判断图中种群的数量变化情况以及增长曲线的类型。把握标志重捕法的操作过程和计算方法,能够分析该方法计算的种群数量的误差原因和结果。
2024鞍山普通高中高三上学期期末联考试题生物含解析: 这是一份2024鞍山普通高中高三上学期期末联考试题生物含解析,共35页。试卷主要包含了选择题,简答题等内容,欢迎下载使用。
2022-2023学年辽宁省鞍山市普通高中高二下学期第一次月考生物(B卷)含解析: 这是一份2022-2023学年辽宁省鞍山市普通高中高二下学期第一次月考生物(B卷)含解析,共25页。试卷主要包含了选择题,多项选择题,非选择题等内容,欢迎下载使用。
2022-2023学年辽宁省鞍山市普通高中高二上学期第三次月考试题生物含解析: 这是一份2022-2023学年辽宁省鞍山市普通高中高二上学期第三次月考试题生物含解析,共18页。试卷主要包含了 下列能够引起机体组织水肿的是等内容,欢迎下载使用。

