高中物理高考 第5章 专题强化8 卫星变轨问题 双星模型 2023年高考物理一轮复习(新高考新教材)
展开题型一 卫星的变轨和对接问题
1.变轨原理
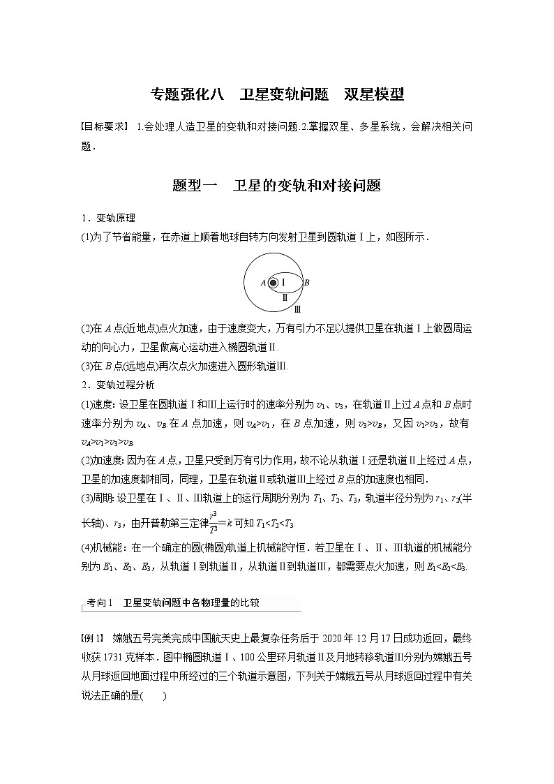
(1)为了节省能量,在赤道上顺着地球自转方向发射卫星到圆轨道Ⅰ上,如图所示.
(2)在A点(近地点)点火加速,由于速度变大,万有引力不足以提供卫星在轨道Ⅰ上做圆周运动的向心力,卫星做离心运动进入椭圆轨道Ⅱ.
(3)在B点(远地点)再次点火加速进入圆形轨道Ⅲ.
2.变轨过程分析
(1)速度:设卫星在圆轨道Ⅰ和Ⅲ上运行时的速率分别为v1、v3,在轨道Ⅱ上过A点和B点时速率分别为vA、vB.在A点加速,则vA>v1,在B点加速,则v3>vB,又因v1>v3,故有vA>v1>v3>vB.
(2)加速度:因为在A点,卫星只受到万有引力作用,故不论从轨道Ⅰ还是轨道Ⅱ上经过A点,卫星的加速度都相同,同理,卫星在轨道Ⅱ或轨道Ⅲ上经过B点的加速度也相同.
(3)周期:设卫星在Ⅰ、Ⅱ、Ⅲ轨道上的运行周期分别为T1、T2、T3,轨道半径分别为r1、r2(半长轴)、r3,由开普勒第三定律eq \f(r3,T2)=k可知T1
例1 嫦娥五号完美完成中国航天史上最复杂任务后于2020年12月17日成功返回,最终收获1731克样本.图中椭圆轨道Ⅰ、100公里环月轨道Ⅱ及月地转移轨道Ⅲ分别为嫦娥五号从月球返回地面过程中所经过的三个轨道示意图,下列关于嫦娥五号从月球返回过程中有关说法正确的是( )
A.在轨道Ⅱ上运行时的周期小于在轨道Ⅰ上运行时的周期
B.在轨道Ⅰ上运行时的加速度大小始终大于在轨道Ⅱ上时的加速度大小
C.在N点时嫦娥五号经过点火加速才能从Ⅱ轨道进入Ⅲ轨道返回
D.在月地转移轨道上飞行的过程中可能存在不受万有引力的瞬间
答案 C
解析 轨道Ⅱ的半径大于椭圆轨道Ⅰ的半长轴,根据开普勒第三定律可知,在轨道Ⅱ上运行时的周期大于在轨道Ⅰ上运行时的周期,故A错误;在轨道Ⅰ上的N点和轨道Ⅱ上的N受到的万有引力相同,所以在两个轨道上经过N点时的加速度相等,故B错误;从轨道Ⅱ到月地转移轨道Ⅲ做离心运动,在N点时嫦娥五号需要经过点火加速才能从Ⅱ轨道进入Ⅲ轨道返回,故C正确;在月地转移轨道上飞行的过程中,始终在地球的引力范围内,不存在不受万有引力的瞬间,故D错误.
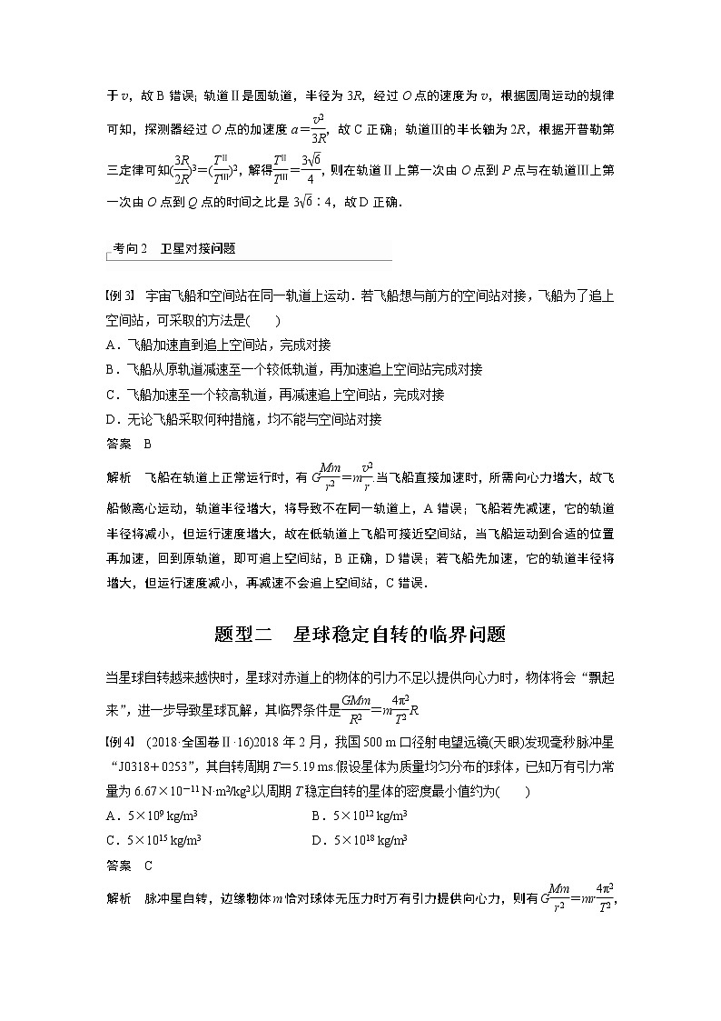
例2 (多选)载着登陆舱的探测器经过多次变轨后登陆火星的轨迹如图,其中轨道Ⅰ、Ⅲ为椭圆,轨道Ⅱ为圆,探测器经轨道Ⅰ、Ⅱ、Ⅲ后在Q点登陆火星,O点是轨道Ⅰ、Ⅱ、Ⅲ的交点,轨道上的O、P、Q三点与火星中心在同一直线上,O、Q两点分别是椭圆轨道Ⅲ的远火星点和近火星点.已知火星的半径为R,OQ=4R,探测器在轨道Ⅱ上经过O点的速度为v,下列说法正确的有( )
A.在相等时间内,轨道Ⅰ上探测器与火星中心的连线扫过的面积与轨道Ⅱ上探测器与火星中心的连线扫过的面积相等
B.探测器在轨道Ⅰ运动时,经过O点的速度小于v
C.探测器在轨道Ⅱ运动时,经过O点的加速度等于eq \f(v2,3R)
D.在轨道Ⅱ上第一次由O点到P点与在轨道Ⅲ上第一次由O点到Q点的时间之比是3eq \r(6)∶4
答案 CD
解析 根据开普勒第二定律,在同一轨道上探测器与火星中心的连线在相等时间内扫过相等的面积,在两个不同的轨道上,不具备上述关系,即在相等时间内,轨道Ⅰ上探测器与火星中心的连线扫过的面积与轨道Ⅱ上探测器与火星中心的连线扫过的面积不相等,故A错误;探测器在轨道Ⅰ运动时,经过O点减速变轨到轨道Ⅱ,则在轨道Ⅰ运动时经过O点的速度大于v,故B错误;轨道Ⅱ是圆轨道,半径为3R,经过O点的速度为v,根据圆周运动的规律可知,探测器经过O点的加速度a=eq \f(v2,3R),故C正确;轨道Ⅲ的半长轴为2R,根据开普勒第三定律可知(eq \f(3R,2R))3=(eq \f(TⅡ,TⅢ))2,解得eq \f(TⅡ,TⅢ)=eq \f(3\r(6),4),则在轨道Ⅱ上第一次由O点到P点与在轨道Ⅲ上第一次由O点到Q点的时间之比是3eq \r(6)∶4,故D正确.
考向2 卫星对接问题
例3 宇宙飞船和空间站在同一轨道上运动.若飞船想与前方的空间站对接,飞船为了追上空间站,可采取的方法是( )
A.飞船加速直到追上空间站,完成对接
B.飞船从原轨道减速至一个较低轨道,再加速追上空间站完成对接
C.飞船加速至一个较高轨道,再减速追上空间站,完成对接
D.无论飞船采取何种措施,均不能与空间站对接
答案 B
解析 飞船在轨道上正常运行时,有Geq \f(Mm,r2)=meq \f(v2,r).当飞船直接加速时,所需向心力增大,故飞船做离心运动,轨道半径增大,将导致不在同一轨道上,A错误;飞船若先减速,它的轨道半径将减小,但运行速度增大,故在低轨道上飞船可接近空间站,当飞船运动到合适的位置再加速,回到原轨道,即可追上空间站,B正确,D错误;若飞船先加速,它的轨道半径将增大,但运行速度减小,再减速不会追上空间站,C错误.
题型二 星球稳定自转的临界问题
当星球自转越来越快时,星球对赤道上的物体的引力不足以提供向心力时,物体将会“飘起来”,进一步导致星球瓦解,其临界条件是eq \f(GMm,R2)=meq \f(4π2,T2)R.
例4 (2018·全国卷Ⅱ·16)2018年2月,我国500 m口径射电望远镜(天眼)发现毫秒脉冲星“J0318+0253”,其自转周期T=5.19 ms.假设星体为质量均匀分布的球体,已知万有引力常量为6.67×10-11 N·m2/kg2.以周期T稳定自转的星体的密度最小值约为( )
A.5×109 kg/m3 B.5×1012 kg/m3
C.5×1015 kg/m3 D.5×1018 kg/m3
答案 C
解析 脉冲星自转,边缘物体m恰对球体无压力时万有引力提供向心力,则有Geq \f(Mm,r2)=mreq \f(4π2,T2),又知M=ρ·eq \f(4,3)πr3,整理得密度ρ=eq \f(3π,GT2)=eq \f(3×3.14,6.67×10-11×5.19×10-32) kg/m3≈5.2×1015 kg/m3.
题型三 双星或多星模型
1.双星模型
(1)定义:绕公共圆心转动的两个星体组成的系统,我们称之为双星系统.如图所示.
(2)特点
①各自所需的向心力由彼此间的万有引力提供,即eq \f(Gm1m2,L2)=m1ω12r1,eq \f(Gm1m2,L2)=m2ω22r2.
②两颗星的周期、角速度相同,即T1=T2,ω1=ω2.
③两颗星的轨道半径与它们之间的距离关系为r1+r2=L.
④两颗星到圆心的距离r1、r2与星体质量成反比,即eq \f(m1,m2)=eq \f(r2,r1).
⑤双星的运动周期T=2πeq \r(\f(L3,Gm1+m2)).
⑥双星的总质量m1+m2=eq \f(4π2L3,T2G).
2.多星模型
(1)定义:所研究星体的万有引力的合力提供做圆周运动的向心力,除中央星体外,各星体的角速度或周期相同.
(2)常见的三星模型
①三颗星体位于同一直线上,两颗质量相等的环绕星围绕中央星在同一半径为R的圆形轨道上运行(如图甲所示).
②三颗质量均为m的星体位于等边三角形的三个顶点上(如图乙所示).
(3)常见的四星模型
①四颗质量相等的星体位于正方形的四个顶点上,沿着外接于正方形的圆形轨道做匀速圆周运动(如图丙所示).
②三颗质量相等的星体始终位于正三角形的三个顶点上,另一颗位于中心O,外围三颗星绕O做匀速圆周运动(如图丁所示).
考向1 双星问题
例5 (多选)(2018·全国卷Ⅰ·20)2017年,人类第一次直接探测到来自双中子星合并的引力波.根据科学家们复原的过程,在两颗中子星合并前约100 s时,它们相距约400 km,绕二者连线上的某点每秒转动12圈.将两颗中子星都看作是质量均匀分布的球体,由这些数据、万有引力常量并利用牛顿力学知识,可以估算出这一时刻两颗中子星( )
A.质量之积 B.质量之和
C.速率之和 D.各自的自转角速度
答案 BC
解析 两颗中子星运动到某位置的示意图如图所示
每秒转动12圈,角速度已知
中子星运动时,由万有引力提供向心力得
eq \f(Gm1m2,l2)=m1ω2r1①
eq \f(Gm1m2,l2)=m2ω2r2②
l=r1+r2③
由①②③式得eq \f(Gm1+m2,l2)=ω2l,所以m1+m2=eq \f(ω2l3,G),
质量之和可以估算.
由线速度与角速度的关系v=ωr得
v1=ωr1④
v2=ωr2⑤
由③④⑤式得v1+v2=ω(r1+r2)=ωl,速率之和可以估算.质量之积和各自的自转角速度无法求解.故选B、C.
例6 (多选)2019年人类天文史上首张黑洞图片正式公布.在宇宙中当一颗恒星靠近黑洞时,黑洞和恒星可以相互绕行,从而组成双星系统.在相互绕行的过程中,质量较大的恒星上的物质会逐渐被吸入到质量较小的黑洞中,从而被吞噬掉,黑洞吞噬恒星的过程也被称之为“潮汐瓦解事件”.天鹅座X-1就是一个由黑洞和恒星组成的双星系统,它们以两者连线上的某一点为圆心做匀速圆周运动,如图所示.在刚开始吞噬的较短时间内,恒星和黑洞的距离不变,则在这段时间内,下列说法正确的是( )
A.两者之间的万有引力变大
B.黑洞的角速度变大
C.恒星的线速度变大
D.黑洞的线速度变大
答案 AC
解析 假设恒星和黑洞的质量分别为M、m,环绕半径分别为R、r,且m
例7 (多选)宇宙中存在一些离其他恒星较远的三星系统,其中一种三星系统如图所示.三颗质量均为m的星体位于等边三角形的三个顶点,三角形边长为R.忽略其他星体对它们的引力作用,三星在同一平面内绕三角形中心O做匀速圆周运动,引力常量为G,则( )
A.每颗星做圆周运动的线速度大小为eq \r(\f(Gm,R))
B.每颗星做圆周运动的角速度为eq \r(\f(3Gm,R3))
C.每颗星做圆周运动的周期为2πeq \r(\f(R3,3Gm))
D.每颗星做圆周运动的加速度与三星的质量无关
答案 ABC
解析 每颗星受到的合力为F=2Geq \f(m2,R2)sin 60°=eq \r(3)Geq \f(m2,R2),轨道半径为r=eq \f(\r(3),3)R,由向心力公式得F=ma=meq \f(v2,r)=mω2r=meq \f(4π2,T2)r,解得a=eq \f(\r(3)Gm,R2),v=eq \r(\f(Gm,R)),ω=eq \r(\f(3Gm,R3)),T=2πeq \r(\f(R3,3Gm)),显然加速度a与m有关,故A、B、C正确,D错误.
例8 (多选)如图为一种四颗星体组成的稳定系统,四颗质量均为m的星体位于边长为L的正方形四个顶点,四颗星体在同一平面内围绕同一点做匀速圆周运动,忽略其他星体对它们的作用,引力常量为G.下列说法中正确的是( )
A.星体做匀速圆周运动的圆心不一定是正方形的中心
B.每个星体做匀速圆周运动的角速度均为eq \r(\f(4+\r(2)Gm,2L3))
C.若边长L和星体质量m均是原来的两倍,星体做匀速圆周运动的加速度大小是原来的两倍
D.若边长L和星体质量m均是原来的两倍,星体做匀速圆周运动的线速度大小不变
答案 BD
解析 四颗星体在同一平面内围绕同一点做匀速圆周运动,所以星体做匀速圆周运动的圆心一定是正方形的中心,故A错误;由eq \r(2)Geq \f(m2,L2)+Geq \f(m2,\r(2)L2)=(eq \f(1,2)+eq \r(2))Geq \f(m2,L2)=mω2·eq \f(\r(2),2)L,可知ω=eq \r(\f(4+\r(2)Gm,2L3)),故B正确;由(eq \f(1,2)+eq \r(2))Geq \f(m2,L2)=ma可知,若边长L和星体质量m均为原来的两倍,星体做匀速圆周运动的加速度大小是原来的eq \f(1,2),故C错误;由(eq \f(1,2)+eq \r(2))Geq \f(m2,L2)=meq \f(v2,\f(\r(2),2)L)可知星体做匀速圆周运动的线速度大小为v=eq \r(\f(4+\r(2)Gm,4L)),所以若边长L和星体质量m均是原来的两倍,星体做匀速圆周运动的线速度大小不变,故D正确.
课时精练
1.(多选)目前,在地球周围有许多人造地球卫星绕着它运转,其中一些卫星的轨道近似为圆,且轨道半径逐渐变小.若卫星在轨道半径逐渐变小的过程中,只受到地球引力和稀薄气体阻力的作用,则下列判断正确的是( )
A.卫星的动能逐渐减小
B.由于地球引力做正功,引力势能一定减小
C.由于稀薄气体阻力做负功,地球引力做正功,机械能保持不变
D.卫星克服稀薄气体阻力做的功小于引力势能的减小量
答案 BD
解析 地球引力做正功,引力势能一定减小,卫星轨道半径变小,动能增大,由于稀薄气体阻力做负功,机械能减小,选项A、C错误,B正确;根据动能定理,卫星动能增大,卫星克服稀薄气体阻力做的功小于地球引力做的正功,而地球引力做的正功等于引力势能的减小量,所以卫星克服阻力做的功小于引力势能的减小量,选项D正确.
2.(2019·江苏卷·4)1970年成功发射的“东方红一号”是我国第一颗人造地球卫星,该卫星至今仍沿椭圆轨道绕地球运动.如图所示,设卫星在近地点、远地点的速度分别为v1、v2,近地点到地心的距离为r,地球质量为M,引力常量为G.则( )
A.v1>v2,v1=eq \r(\f(GM,r)) B.v1>v2,v1>eq \r(\f(GM,r))
C.v1<v2,v1=eq \r(\f(GM,r)) D.v1<v2,v1>eq \r(\f(GM,r))
答案 B
解析 “东方红一号”环绕地球在椭圆轨道上运动的过程中,只有万有引力做功,因而机械能守恒,其由近地点向远地点运动时,万有引力做负功,卫星的势能增加,动能减小,因此v1>v2;“东方红一号”离开近地点开始做离心运动,则由离心运动的条件可知Geq \f(Mm,r2)<meq \f(v12,r),解得v1>eq \r(\f(GM,r)),B正确,A、C、D错误.
3.银河系的恒星中大约四分之一是双星,某双星由质量不等的星体S1和S2构成,两星在相互之间的万有引力作用下绕两者连线上某一定点C做匀速圆周运动.由天文观察测得其运动周期为T,S1到C点的距离为r1,S1和S2的距离为r,已知引力常量为G.由此可求出S2的质量为( )
A.eq \f(4π2r2r-r1,GT2) B.eq \f(4πr13,GT2)
C.eq \f(4π2r3,GT2) D.eq \f(4π2r2r1,GT2)
答案 D
解析 取S1为研究对象,S1做匀速圆周运动,由牛顿第二定律得:Geq \f(m1m2,r2)=m1(eq \f(2π,T))2r1,得:m2=eq \f(4π2r2r1,GT2),故D正确.
4.2020年7月23日,天问一号火星探测器搭乘长征五号遥四运载火箭成功发射,中国航天开启了走向深空的新旅程.由着陆巡视器和环绕器组成的天问一号经过如图所示的发射、地火转移、火星捕获、火星停泊、科学探测和离轨着陆六个阶段,其中的着陆巡视器于2021年5月15日着陆火星,则( )
A.天问一号发射速度大于第一宇宙速度,小于第二宇宙速度
B.天问一号在“火星停泊段”运行的周期大于它在“科学探测段”运行的周期
C.天问一号从图示“火星捕获段”需经过加速才能运动到“火星停泊段”
D.着陆巡视器从图示“离轨着陆段”至着陆火星过程,机械能守恒
答案 B
解析 由于天问一号需要到达火星,因此其最终会脱离地球的引力束缚,其发射速度应大于第二宇宙速度,A错误;由题图可知,天问一号在“火星停泊段”运行的轨道半长轴大于它在“科学探测段”运行的轨道半长轴,则由开普勒第三定律有eq \f(r13,r23)=eq \f(T12,T22),可知天问一号在“火星停泊段”运行的周期大于它在“科学探测段”运行的周期,B正确;天问一号从“火星捕获段”进入轨道较低的“火星停泊段”,需要在近火点减速,选项C错误;假设着陆巡视器从“离轨着陆段”至着陆火星过程机械能守恒,则随着着陆巡视器到火星表面的距离降低(重力势能减小),着陆巡视器的速度会越来越大(动能增大),到火星表面时速度达到最大,与实际情况不符(出于安全考虑,着陆巡视器着陆火星时,速度应很小),故假设不成立,选项D错误.
5.一近地卫星的运行周期为T0,地球的自转周期为T,则地球的平均密度与地球不致因自转而瓦解的最小密度之比为( )
A.eq \f(T0,T) B.eq \f(T,T0) C.eq \f(T02,T2) D.eq \f(T2,T02)
答案 D
解析 对近地卫星,有 Geq \f(Mm,R2)=m(eq \f(2π,T0))2R,M=ρ1·eq \f(4,3)πR3,联立解得ρ1=eq \f(3π,GT02),以地球赤道处一质量为m0的物体为研究对象,只有当它受到的万有引力大于或等于它随地球一起旋转所需的向心力时,地球才不会瓦解,设地球不因自转而瓦解的最小密度为ρ2,则有Geq \f(Mm0,R2)=m0(eq \f(2π,T))2R,M=ρ2·eq \f(4,3)πR3,联立解得ρ2=eq \f(3π,GT2),所以eq \f(ρ1,ρ2)=eq \f(T2,T02),故选D.
6.2021年6月17日,神舟十二号载人飞船与天和核心舱完成对接,航天员聂海胜、刘伯明、汤洪波进入天和核心舱,标志着中国人首次进入了自己的空间站.对接过程的示意图如图所示,天和核心舱处于半径为r3的圆轨道Ⅲ;神舟十二号飞船处于半径为r1的圆轨道Ⅰ,运行周期为T1,通过变轨操作后,沿椭圆轨道Ⅱ运动到B处与天和核心舱对接.则神舟十二号飞船( )
A.在轨道Ⅰ和轨道Ⅱ运动经过A点时速度大小相同
B.沿轨道Ⅱ从A运动到对接点B过程中,速度不断增大
C.沿轨道Ⅱ运行的周期为T2=T1eq \r(\f(r1+r3,2r1)3)
D.沿轨道Ⅰ运行的周期大于天和核心舱沿轨道Ⅲ运行的周期
答案 C
解析 飞船从轨道Ⅰ变轨到轨道Ⅱ需要加速,所以沿两轨道经过A点时速度大小不相同,故A错误;沿轨道Ⅱ从A运动到对接点B过程中,万有引力做负功,速度不断减小,故B错误;根据开普勒第三定律,有eq \f(r13,T12)=eq \f(\f(r1+r3,2)3,T22),解得T2=T1eq \r(\f(r1+r3,2r1)3),故C正确;飞船绕地球做匀速圆周运动,万有引力提供向心力,有eq \f(GMm,r2)=meq \f(4π2,T2)r,解得T=eq \r(\f(4π2r3,GM)),所以沿轨道Ⅰ运行的周期小于天和核心舱沿轨道Ⅲ运行的周期,故D错误.
7.如图所示,某双星系统的两星A和B各自绕其连线上的O点做匀速圆周运动,已知A星和B星的质量分别为m1和m2,相距为d.下列说法正确的是( )
A.A星的轨道半径为eq \f(m1,m1+m2)d
B.A星和B星的线速度之比为m1∶m2
C.若在O点放一个质点,它受到的合力一定为零
D.若A星所受B星的引力可等效为位于O点处质量为m′的星体对它的引力,则m′=eq \f(m23,m1+m22)
答案 D
解析 双星系统中,两颗星球属于同轴转动模型,角速度相等,周期相等,根据万有引力提供向心力可得eq \f(Gm1m2,d2)=m1ω2rA=m2ω2rB,又有d=rA+rB,解得rA=eq \f(m2d,m1+m2),rB=eq \f(m1d,m1+m2),故A错误;由v=ωr得A星和B星线速度之比eq \f(vA,vB)=eq \f(rA,rB)=eq \f(m2,m1),故B错误;在O点放一个质点,设质量为m,受到B的万有引力FB=eq \f(Gm2m,rB2),受到A的万有引力FA=eq \f(Gm1m,rA2),因为eq \f(m1,m2)≠eq \f(rA2,rB2),可得FA≠FB,故质点受到的合力不为零,故C错误;A星所受B星的引力可等效为位于O点处质量为m′的星体对它的引力,由万有引力定律可得eq \f(Gm1m2,d2)=eq \f(Gm1m′,rA2),解得m′=eq \f(rA2,d2)m2=eq \f(m23,m1+m22),故D正确.
8.我国已掌握“高速半弹道跳跃式再入返回技术”,为实现“嫦娥”飞船月地返回任务奠定基础.如图所示,假设与地球同球心的虚线球面为地球大气层边界,虚线球面外侧没有空气,返回舱从a点无动力滑入大气层,然后经b点从c点“跳出”,再经d点从e点“跃入”实现多次减速,可避免损坏返回舱.d点为轨迹最高点,离地面高h,已知地球质量为M,半径为R,引力常量为G.则返回舱( )
A.在d点加速度小于eq \f(GM,R+h2)
B.在d点速度等于eq \r(\f(GM,R+h))
C.虚线球面上的c、e两点离地面高度相等,所以vc和ve大小相等
D.虚线球面上的a、c两点离地面高度相等,所以va和vc大小相等
答案 C
解析 在d点,由万有引力提供向心力,则有eq \f(GMm,R+h2)=ma,解得a=eq \f(GM,R+h2),所以在d点加速度等于eq \f(GM,R+h2),A错误;若返回舱在与d点相切的圆轨道上做匀速圆周运动,由万有引力提供向心力,则有eq \f(GMm,R+h2)=meq \f(v2,R+h),解得v=eq \r(\f(GM,R+h)).而在d点时,由于返回舱做近心运动,则万有引力大于所需的向心力,所以线速度小于eq \r(\f(GM,R+h)),B错误;从a到c过程由于空气阻力做负功,动能减小,c到e过程,没有空气阻力,只有引力做功,机械能守恒,所以a、b、c点的速度大小关系有va>vc=ve,C正确,D错误.
9.双星系统由两颗恒星组成,两恒星在相互引力的作用下,分别围绕其连线上的某一点做周期相同的匀速圆周运动.研究发现,双星系统演化过程中,两星的总质量、距离和周期均可能发生变化.若某双星系统中两星做圆周运动的周期为T,经过一段时间演化后,两星总质量变为原来的k倍,两星之间的距离变为原来的n倍,则此时圆周运动的周期为( )
A.eq \r(\f(n3,k2))T B.eq \r(\f(n3,k))T C.eq \r(\f(n2,k))T D.eq \r(\f(n,k))T
答案 B
解析 设原来双星间的距离为L,质量分别为M、m,圆周运动的圆心距质量为m的恒星距离为r,双星间的万有引力提供向心力,对质量为m的恒星:Geq \f(Mm,L2)=m(eq \f(2π,T))2·r,对质量为M的恒星:Geq \f(Mm,L2)=M(eq \f(2π,T))2(L-r),得Geq \f(M+m,L2)=eq \f(4π2,T2)·L,即T2=eq \f(4π2L3,GM+m);则当总质量为k(M+m),间距为L′=nL时,T′=eq \r(\f(n3,k))T,选项B正确.
10.宇宙空间有一种由三颗星A、B、C组成的三星体系,它们分别位于等边三角形ABC的三个顶点上,绕一个固定且共同的圆心O做匀速圆周运动,轨道如图中实线所示,其轨道半径rA
B.加速度大小关系是aA>aB>aC
C.质量大小关系是mA>mB>mC
D.所受万有引力合力的大小关系是FA=FB=FC
答案 C
解析 三星体系中三颗星的角速度ω相同,轨道半径rA
11.(多选)如图所示,月球探测器在一个环绕月球的椭圆轨道上运行,周期为T1,飞行一段时间后实施近月制动,进入距月球表面高度为h的环月圆轨道,运行周期为T2,月球的半径为R.下列说法正确的是( )
A.根据题中数据,无法求出月球探测器的质量
B.探测器在椭圆轨道远月点的速度大于近月点的速度
C.椭圆轨道的半长轴为(R+h)eq \r(3,\f(T12,T22))
D.探测器在椭圆轨道上运行的最大速度为eq \f(2πR+h,T2)
答案 AC
解析 利用万有引力定律对探测器研究时,探测器的质量会被消去,无法求出探测器的质量,故A正确;由开普勒第二定律可知,探测器在椭圆轨道远月点的速度小于近月点的速度,故B错误;设椭圆轨道的半长轴为a,根据开普勒第三定律有eq \f(a3,T12)=eq \f(R+h3,T22),解得a=(R+h)eq \r(3,\f(T12,T22)),故C正确;探测器在圆轨道上运行的速度大小v=eq \f(2πR+h,T2),探测器在椭圆轨道上运行时,在近月点的速度最大,由于探测器在近月点制动后进入圆轨道,探测器在椭圆轨道的近月点的速度大于在圆轨道上运行的速度,故D错误.
12.(多选)太空中存在一些离其他恒星较远的、由质量相等的三颗星组成的三星系统,通常可忽略其他星体对它们的引力作用.已观测到稳定的三星系统存在两种基本的构成形式(如图):一种是三颗星位于同一直线上,两颗星围绕中央星在同一半径为R的圆轨道上运行;另一种形式是三颗星位于等边三角形的三个顶点上,并沿外接于等边三角形的圆形轨道运行.设这三颗星的质量均为M,并且两种系统的运动周期相同,则( )
A.直线三星系统中甲星和丙星的线速度相同
B.直线三星系统的运动周期T=4πReq \r(\f(R,5GM))
C.三角形三星系统中星体间的距离L=eq \r(3,\f(12,5))R
D.三角形三星系统的线速度大小为eq \f(1,2)eq \r(\f(5GM,R))
答案 BC
解析 直线三星系统中甲星和丙星的线速度大小相等,方向相反,选项A错误;直线三星系统中,对甲星有Geq \f(M2,R2)+Geq \f(M2,2R2)=Meq \f(4π2,T2)R,解得T=4πReq \r(\f(R,5GM)),选项B正确;对三角形三星系统中任一颗星,根据万有引力定律和牛顿第二定律得2Geq \f(M2,L2)cs 30°=Meq \f(4π2,T2)·eq \f(L,2cs 30°),又由题知两种系统的运动周期相同,即T=4πReq \r(\f(R,5GM)),联立解得L=eq \r(3,\f(12,5))R,选项C正确;三角形三星系统的线速度大小为v=eq \f(2πR,T)=eq \f(2π\b\lc\(\rc\)(\a\vs4\al\c1(\f(L,2cs 30°))),T)=eq \f(\r(3),6)·eq \r(3,\f(12,5))·eq \r(\f(5GM,R)),选项D错误.
新高考物理一轮复习重难点练习难点08 卫星变轨问题 双星模型(含解析): 这是一份新高考物理一轮复习重难点练习难点08 卫星变轨问题 双星模型(含解析),共25页。试卷主要包含了卫星的变轨和对接问题,星球稳定自转的临界问题,双星或多星模型等内容,欢迎下载使用。
2024届高考物理新一轮复习专题强化试卷:第五章 专题强化练七 卫星变轨问题 双星模型: 这是一份2024届高考物理新一轮复习专题强化试卷:第五章 专题强化练七 卫星变轨问题 双星模型,共5页。
2024高考物理大一轮复习讲义 第五章 专题强化七 卫星变轨问题 双星模型: 这是一份2024高考物理大一轮复习讲义 第五章 专题强化七 卫星变轨问题 双星模型,共16页。试卷主要包含了会处理人造卫星的变轨和对接问题,19 ms等内容,欢迎下载使用。

