高中物理高考 2022年高考物理一轮复习(新高考版2(粤冀渝湘)适用) 第5章 专题强化8 卫星变轨问题 双星模型
展开
这是一份高中物理高考 2022年高考物理一轮复习(新高考版2(粤冀渝湘)适用) 第5章 专题强化8 卫星变轨问题 双星模型,共14页。试卷主要包含了会处理人造卫星的变轨和对接问题,牛顿设想等内容,欢迎下载使用。
专题强化八 卫星变轨问题 双星模型
目标要求 1.会处理人造卫星的变轨和对接问题.2.掌握双星、多星系统,会解决相关问题.
题型一 卫星的变轨和对接问题
1.变轨原理
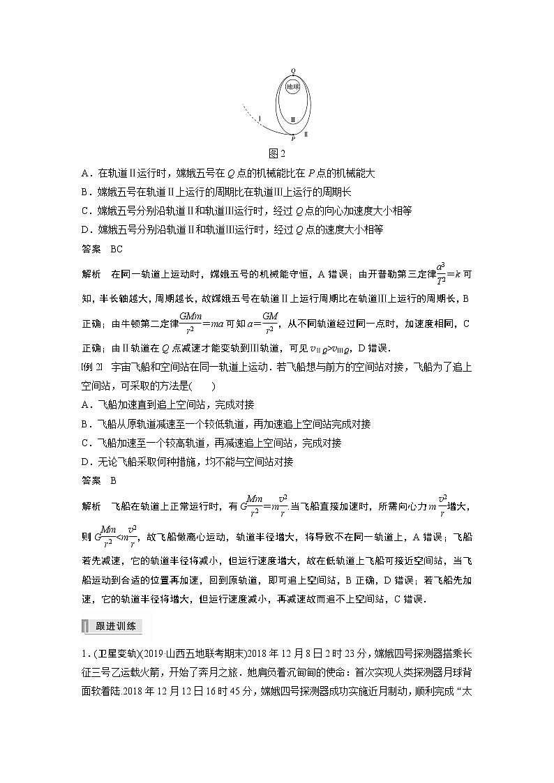
(1)为了节省能量,在赤道上顺着地球自转方向发射卫星到圆轨道Ⅰ上,如图1所示.
图1
(2)在A点(近地点)点火加速,由于速度变大,万有引力不足以提供卫星在轨道Ⅰ上做圆周运动的向心力,卫星做离心运动进入椭圆轨道Ⅱ.
(3)在B点(远地点)再次点火加速进入圆形轨道Ⅲ.
2.变轨过程分析
(1)速度:设卫星在圆轨道Ⅰ和Ⅲ上运行时的速率分别为v1、v3,在轨道Ⅱ上过A点和B点时速率分别为vA、vB.在A点加速,则vA>v1,在B点加速,则v3>vB,又因v1>v3,故有vA>v1>v3>vB.
(2)加速度:因为在A点,卫星只受到万有引力作用,故不论从轨道Ⅰ还是轨道Ⅱ上经过A点,卫星的加速度都相同,同理,卫星在轨道Ⅱ或轨道Ⅲ上经过B点的加速度也相同.
(3)周期:设卫星在Ⅰ、Ⅱ、Ⅲ轨道上的运行周期分别为T1、T2、T3,轨道半径分别为r1、r2(半长轴)、r3,由开普勒第三定律=k可知T1
相关试卷
这是一份2024届高考物理新一轮复习专题强化试卷:第五章 专题强化练七 卫星变轨问题 双星模型,共5页。
这是一份2024高考物理大一轮复习讲义 第五章 专题强化七 卫星变轨问题 双星模型,共16页。试卷主要包含了会处理人造卫星的变轨和对接问题,19 ms等内容,欢迎下载使用。
这是一份高中物理高考 第5章 专题强化8 卫星变轨问题 双星模型 2023年高考物理一轮复习(新高考新教材),共14页。试卷主要包含了会处理人造卫星的变轨和对接问题,19 ms等内容,欢迎下载使用。

