所属成套资源:鲁教版化学九年级上册同步练习(教师版+学生版)全册
- 202-2023 鲁教版化学 九年级上册 第二单元 第一节 第1课时 水分子的运动 同步练习(教师版) 试卷 2 次下载
- 202-2023 鲁教版化学 九年级上册 第二单元 第一节 第2课时 天然水的人工净化 同步练习(教师版) 试卷 2 次下载
- 202-2023 鲁教版化学 九年级上册 第二单元 第三节 第2课时 原子中的电子 同步练习(教师版) 试卷 2 次下载
- 202-2023 鲁教版化学 九年级上册 第二单元 第二节 第1课时 水的分解 同步练习(教师版) 试卷 2 次下载
- 202-2023 鲁教版化学 九年级上册 第二单元 第二节 第2课时 水的合成 同步练习(教师版) 试卷 2 次下载
鲁教版九年级上册第三节 原子的构成第1课时巩固练习
展开这是一份鲁教版九年级上册第三节 原子的构成第1课时巩固练习,共7页。试卷主要包含了原子的构成,原子及其性质,相对原子质量,分子与原子的根本区别是等内容,欢迎下载使用。
第三节 原子的构成
第1课时 原子的结构 原子质量的计量
1.原子的构成
(1)原子结构
特别提醒:并不是所有的原子中都有中子,如普通氢原子中没有中子。
(2)核电荷数与构成粒子之间的数量关系
在原子中,核电荷数=质子数=核外电子数,故整个原子不显电性。
(3)原子的质量
电子质量很小,可以忽略不计,原子质量主要集中在原子核上。
2.原子及其性质
(1)概念:是构成物质的一种基本粒子,如金、金刚石由原子直接构成。
(2)性质:质量和体积很小;原子之间存在间隔;总在不断运动。
3.相对原子质量
(1)定义:以一个碳12原子实际质量的1/12为基准,其他原子的实际质量与该基准比较所得到的比;
(2)近似计算
相对原子质量≈质子数+中子数
特别提醒:相对原子质量不是原子的实际质量,是个比值,单位为1,省略不写。
“原子的相对原子质量就是原子的质量,”这种说法是否正确?为什么?
____________________________________________________________________
____________________________________________________________________
提示:不正确。原子的相对原子质量是原子质量与碳12原子质量的1/12的比值,单位是“1”,不是g。
知识点 原子结构
典例:(2022·淄博质检)下列关于原子的叙述错误的是(C)
A.原子是由原子核和电子构成的
B.原子的质量主要集中在原子核上
C.原子核都是由质子和中子构成的
D.原子的核内质子数等于核外电子数
解析:原子核不都是由质子和中子构成的,如普通氢原子中没有中子。
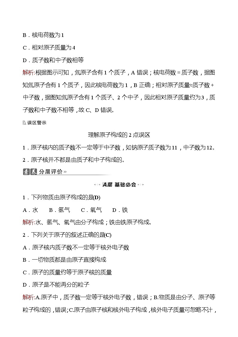
(2021·衢州中考)2021年4月13日,日本政府正式决定将福岛第一核电站的上百万吨核污水排入大海,多国对此表示反对。核污水中含有氚,如图为氚原子结构示意图,由图可知氚原子(B)
A.含有2个质子
B.核电荷数为1
C.相对原子质量为4
D.质子数和中子数相等
解析:根据图示可知,氚原子含有1个质子,A错误;核电荷数=质子数,据图知氚原子含有1个质子,因此核电荷数为1,B正确;相对原子质量≈质子数+中子数,据图知氚原子含有1个质子、2个中子,因此相对原子质量约为3,质子数和中子数不相等,故C、D错误。
理解原子构成的2点误区
1.原子核内的质子数不一定等于中子数,如钠原子质子数为11,中子数为12。
2.原子核并不都是由质子和中子构成的。
1.下列物质由原子构成的是(D)
A.水 B.氢气 C.氧气 D.铁
解析:水、氢气、氧气由分子构成;铁由铁原子构成。
2.下列关于原子的叙述正确的是(C)
A.原子核内质子数不一定等于核外电子数
B.一切物质都是由原子直接构成
C.原子的质量约等于原子核的质量
D.原子是不能再分的粒子
解析:A.原子中,质子数一定等于核外电子数,错误;B.物质是由分子、原子等粒子构成的,错误;C.原子由原子核和核外电子构成,核外电子质量可忽略不计,原子的质量约等于原子核的质量,正确;D.原子在化学变化中不能再分,错误。
3.(2021·温州中考)2021年4月,我国科学家首次合成的铀214,是目前已知质量最小的铀原子。其相对原子质量为214,质子数是92。则铀214原子的核外电子数为(A)
A.92 B.122 C.214 D.306
解析:因为原子中核电荷数=核内质子数=核外电子数,该原子质子数是92,其核外电子数为92。
4.分子与原子的根本区别是(D)
A.能否保持物质的化学性质
B.大小不同
C.能否直接构成物质
D.在化学变化中能否再分
解析: 分子与原子的根本区别是在化学变化中,分子可分,原子不可分。
5.现已测出某钼原子的质量是8a千克,一个碳原子的质量是a千克,则该钼原子的相对原子质量是(A)
A.96 B.72 C.8 D.36
解析:原子的相对原子质量=该原子的质量与碳原子质量的1/12的比,代入数值,即钼原子的相对原子质量为8a÷(a/12)=96。
6.用分子、原子、质子、中子、电子填空:
(1)化学变化中最小的微粒是__原子__;
(2)原子核由__质子__和__中子__构成,原子核中一定含有的微粒是__质子__;在原子核里,带正电的是__质子__,不带电的是__中子__;
(3)质量最小的是__电子__。
解析:(1)化学变化中原子不可再分,因此最小的微粒是原子;(2)原子核由带正电荷的质子和不带电的中子构成;原子核中一定含有的微粒是质子,不一定有中子,如普通氢原子没有中子,只有质子;(3)质量最小的是电子,质子和中子质量大约相等,约是电子质量的1 836倍。
7.(2021·东营中考)1911年,英国物理学家卢瑟福进行了著名的α粒子轰击金箔实验(如图),根据这个实验获得的正确结论是(A)
A.金原子核带正电荷
B.金原子是实心球体,紧密排列
C.金原子中有带负电的电子
D.金原子核的质量与α粒子质量相当
解析:A.一小部分α粒子改变方向,又因为α粒子带正电,说明金原子核带正电,正确;B.大多数α粒子穿过金箔且不改变方向,说明金原子不是实心球体,原子核外空间很大,错误;C.该实验三种现象不能说明核外电子所带电荷情况,错误;D.极少数α粒子被反弹回来,说明遇到了质量很大的东西,即原子核质量很大,错误。
8.硒是人体必需的微量元素,严重缺硒有可能诱发皮肤疾病。已知硒的核电荷数为34,质子数与中子数之和为79。下列有关硒原子的说法不正确的是(C)
A.质子数为34 B.核外电子数为34
C.相对原子质量为79 g D.中子数为45
解析:在原子中,核外电子数=核电荷数=质子数=34,A、B正确;相对原子质量≈质子数+中子数=79,相对原子质量的单位是1,省略不写,不是“g”,C不正确;由于质子数+中子数=79,质子数=34,所以中子数=79-34=45,D正确。
9.某原子中有40个粒子,其中14个粒子不带电,下列说法正确的是(C)
A.该原子核外电子数为14
B.该原子带电
C.该原子质子数为13
D.该原子中子数为13
解析:原子内部由3种粒子构成,其中不带电的粒子是中子,电子数与质子数相等,因此中子数为14,质子数与电子数均为(40-14)/2=13。
10.已知甲原子与乙原子的质量比为a∶b,而乙原子与碳12原子的质量比为c∶d,则甲原子的相对原子质量为____。
解析:因为乙原子与碳12原子的质量比为c∶d,则乙原子的相对原子质量为c∶(d/12)=12c/d,因为甲原子与乙原子的质量比为a∶b,甲原子的相对原子质量与乙原子的相对原子质量比为a∶b,则甲原子的相对原子质量为(12c/d)× (a/b)=。
阅读角
原子结构的探索历程
1803年,道尔顿提出原子学说:构成物质的最小粒子是原子,原子不可再分;
1897年,汤姆森发现电子,证实原子可分;认为电子像葡萄干一样镶嵌在原子中,即“葡萄干布丁”模型;
1911年,卢瑟福等通过α粒子散射实验,证明原子为有核模型即原子质量集中在直径很小的原子核上,电子在原子核外绕核作轨道运动;原子核带正电,电子带负电。
相关试卷
这是一份鲁教版九年级上册第三节 大自然中的二氧化碳第1课时综合训练题,共8页。试卷主要包含了二氧化碳的循环,二氧化碳的实验室制取,人与自然是生命共同体等内容,欢迎下载使用。
这是一份初中化学第二节 水分子的变化第2课时课后测评,共7页。试卷主要包含了氢气在空气中的燃烧,氢气用途——作燃料,化合反应,有关如图实验的说法,错误的是,将下列序号填写在合适的地方等内容,欢迎下载使用。
这是一份初中化学鲁教版九年级上册第二节 水分子的变化第1课时当堂达标检测题,共8页。试卷主要包含了水的分解等内容,欢迎下载使用。

