













人教版八下物理 第九章《压强》 课件+同步练习+内嵌视频
展开第九章《压强》 单元测试
姓名: 班级: 分数:
(满分:100分 时间:90分钟)
题型 | 选择题 | 填空题 | 作图题 | 实验题 | 计算题 | 总计 |
题数 | 12 | 8 | 3 | 4 | 2 | 29小题 |
分数 | 36 | 26 | 6 | 18 | 14 | 100分 |
得分 |
|
|
|
|
|
|
一、选择题(3分×12=36分)(每小题只有一个选项最符合题意)
1.重2 N的文具盒,放在水平桌面上,如图所示,请估测文具盒对桌面的压强最接近于( )
A.10 Pa B.200 Pa C.400 Pa D.800 Pa
2.如图所示,下列所示的各种力学现象中分析正确的是( )
A.桌面上有一硬币,用力吹气,硬币跳起,说明流速大的地方压强大
B.厨房地漏可以防止异味,主要用到了连通器原理
C.橡皮膜向左突出反映了液体压强与密度的关系
D.将瓶子拿到高处,外界气压减小,细管内水柱下降
3. 如图所示的实例中,目的是为了增大压强的是( )
A.铁轨下铺枕木 B.坦克装有履带 C.刀刃磨得很薄 D.书包背带很宽
4. 如图所示的容器,水在A、B、C三处产生的压强分别为pA、pB、pC,它们的大小关系是( )
A. pA=pB=pC B.pA>pB=pC C.pA>pB>pC D.pA<pB<pC
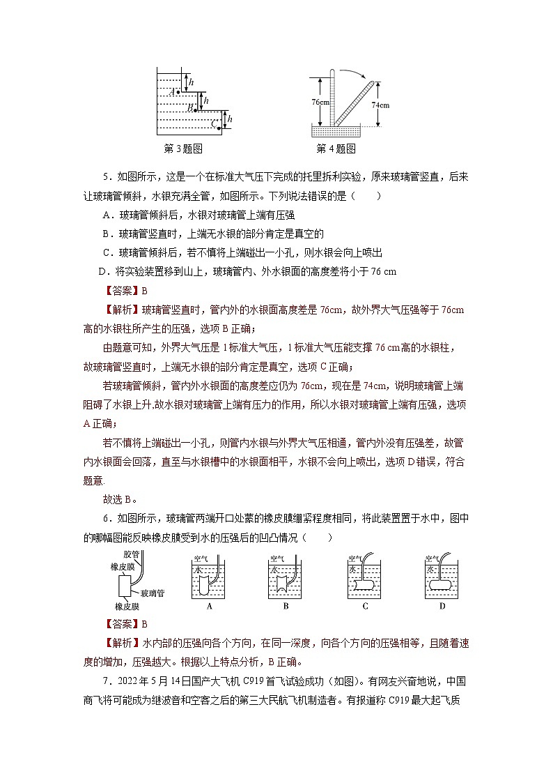
5.如图所示,这是一个在标准大气压下完成的托里拆利实验,原来玻璃管竖直,后来让玻璃管倾斜,水银充满全管,如图所示。下列说法错误的是( )
A.玻璃管倾斜后,水银对玻璃管上端有压强
B.玻璃管竖直时,上端无水银的部分肯定是真空的
C.玻璃管倾斜后,若不慎将上端碰出一小孔,则水银会向上喷出
D.将实验装置移到山上,玻璃管内、外水银面的高度差将小于76 cm
6.如图所示,玻璃管两端开口处蒙的橡皮膜绷紧程度相同,将此装置置于水中,图中的哪幅图能反映橡皮膜受到水的压强后的凹凸情况( )
7.2022年5月14日国产大飞机C919首飞试验成功(如图)。有网友兴奋地说,中国商飞将可能成为继波音和空客之后的第三大民航飞机制造者。有报道称C919最大起飞质量达77吨,如此庞然大物能飞上天,下列说法中正确的是( )
A.C919不能垂直地面腾空而起,先滑行再起飞是为了让乘客充分欣赏机场景色
B.C919起飞原理是利用了流体压强与流速的关系
C.C919在高空水平飞行时机翼下方空气的流速远大于机翼上方空气的流速
D.C919在长长的跑道上加速滑行再逐渐离地起飞,此过程飞机对地面的压力增大,对地面的压强也增大
8. 通过表一与表二的分析判断,海拔五千多米处水的沸点可能是( )
A. 75℃ B. 83℃ C. 92℃ D. 100℃
9.物理老师在实验室做“流体压强与流速关系”的演示实验,图甲所示的是由粗细不同的三节塑料管A、B、C连接而成的装置,三节管中分别接有三个相同传感器的探头,传感器与电脑相连。老师将抽气机与C管右端相连后开始抽气,电脑绘制出的三节管中的气体压强随时间变化的pt图象如图乙所示。则下列描述正确的是( )
A.抽气过程中,三节管中的气体流速相同
B.实验室的大气压为101.0 kPa
C.0~4 s,C管中的气体压强变化最大
D.图象③是A管中的气体压强随时间变化的图象
10. 甲、乙两个实心正方体放在细沙面上,沙面凹陷程度如图所示,则( )
A.甲的质量一定比乙大 B.甲的质量一定比乙小
C.甲的密度一定比乙大 D.甲的密度一定比乙小
11.如图,一方形容器置于水平面上,用竖直薄隔板将其分成左、右两部分,右侧部分横截面积是左侧的2倍,隔板底部有一小圆孔用薄橡皮膜封闭。左、右两侧分别注入两种不同液体,液面在图中位置时,橡皮膜恰好不发生形变。下列说法错误的是( )
A.左、右两侧液体对橡皮膜的压强相等
B.左、右两侧液体对容器底的压力不相等
C.左侧液体的密度小于右侧液体的密度
D.容器中左、右两侧液体的质量相等
12. 如图所示,均匀正方体甲、乙置于水平地面上,甲、乙对地面的压强分别为p甲、p乙。若沿水平方向截去相同体积后,甲、乙剩余部分对地面的压强相等。则( )
A. p甲可能小于p乙 B. p甲可能大于p乙
C. p甲一定小于p乙 D. p甲 一定大于p乙
二、填空题(共8小题,每空1分,合计26分)
13.压强是表示 的物理量。小华站在水平地面上时对地面的压强为1.5×104pa,表示每m2面积上受到的压力为 N;当他平躺在床面上时,他对床面的压强将 (选填“变大”、“不变”或“变小”)。
14. 如图所示,小华用20N的水平力把重为6N的正方体物块紧压在竖直墙壁上,则它对墙壁的压力为 N,若此正方体的底面积为0.01m2,则它对墙壁的压强为 pa。若用同样的力,把体积更大的正方体紧压在竖直墙壁上,则墙壁受到的压强将 (选填“变大”、“不变”或“变小”)。
15.如图所示是一辆不慎驶入水中汽车的车门。随着水位升高,车门上A处受到水的压强将 (填“变大”、“不变”或“变小”)。若车门在水下部分的面积为0.8m2,受到水的平均压强为5×103Pa,g=10N/kg,此时车门所受水的压力相当于 kg水压在车门上。建议汽车不慎驶入水中时,应立即设法从车内逃离,紧急情况下,应挥动逃生锤的 (填“A”或“B”)端砸向玻璃窗的边角,砸窗逃离。
16.如图所示,放在桌面上的饮料瓶子,内部剩有饮料。瓶旋紧后倒过来时,液体对瓶塞的压强比正放时液体对瓶底的压强 (选填“大”或“小”),瓶子对桌面的压力 (选填“增大”、“变小”或“不变”)瓶子对桌面的压强 (选填“增大”、“变小”或“不变”)。
17. 在如图所示的实验装置中,大缸中水足够多,只打开A阀门,水流入管道,当水稳定后,a管液面高度______b管液面高度;再打开B阀门,在水流动的过程中,水流经管子不同粗细处的速度不同,使得a管下端的液体压强______b管下端的液体压强,a管液面高度_______b管液面高度。(均选填“大于”、“等于”或“小于”)
18.如图所示是家用煤气灶灶头的示意图,使用时打开煤气阀门,拧动点火装置,煤气和空气在进口处混合流向燃烧头被点燃,而煤气不会从进口处向空气中泄漏,其原因是进口处煤气流速 (选填“大”或“小”),压强 (选填“大于”、“小于”或“等于”)大气压强。此原理如果应用在高速列车的候车过程中,为了安全起见,高速列车的速度越大,人离轨道的距离要越 (选填“远”或“近”)。
19.如图是抗击“新冠”疫情使用的负压救护车,车内空间为负压舱,它能有效防护病毒再传播,负压装置的主要部分是一个抽气机,将经消毒、杀菌处理后的被污染空气 _____(选填“从车内抽出”或“抽入至车内”),使车内气压 _____(选填“高于”、“低于”或“等于”)车外大气压,在_____作用下,清洁的空气只能由车外流向车内。
20. 根据连通器原理,利用U形管两边液面的高低可以比较液面上方的压强大小。如图(a)、(b)和(c)所示的U形管中装有同种液体,U形管右边管子与大气相通,大气压强为p0,左边管子与密闭容器相通,密闭容器内装有压强大小不同的气体(p0=p1<p2<p3)。请仔细观察图中的实验现象,完成下列问题。
根据图(a)、(b)、(c)中的实验现象可知:装有同种液体的U形管两边液面高度h是否相同,取决于__________。
分析比较图(a)与(b)与(c)中的U形管两边液面高度差Δh与液面上方的气体压强差Δp的大小之间的关系,可归纳得出的初步结论是__________。
小华利用上述知识,在U形管内注入水,自制了一台“简易血压计”,如图(d)所示是他在测量收缩压(血压)时的情景,若人正常的收缩压相当于0.09~0.14m高的水银柱产生的压强(ρ水银=13.6×103
kg/m3),则他的收缩压(不考虑大气压)______正常范围(选填“超过”“属于”或“低于”)。
三、作图题(共3小题,合计6分)
21.用细线悬挂着的小球靠在竖直墙边,画出小球对墙的压力的示意图。
22. 如图,请作出斜面上小球所受重力G和它对斜面压力F的示意图.
23. 在图中画出足球静止时对水平地面压力F的示意图(作用点在O点)。
四、实验探究题(共4小题,每空1分,合计17分)
24.货车驾驶员在卸货后,把空的纸箱放在车斗里。在汽车行驶时,发现有纸箱从车斗里“飞”了出来。为什么会出现这种现象呢?小明同学经过思考后,进行了模拟实验:将纸屑放在一个铁盒里,用吹风机向铁盒上方水平吹风,发现有纸屑从铁盒中“飞”出来,如图。请回答:
(1)小明向铁盒上方吹风是模拟汽车在行驶过程中的________________;
(2)请用所学的知识解释纸箱从车斗里“飞”出来的原因_______________。
25.小明同学家的卫生间下水道堵塞了,他爸爸利用吸盘很快就将下水道疏通了,如图所示。为此他联想到所学过的大气压知识,于是,小明和小华同学合作利用吸盘设计了一个估测大气压强的实验方案。
【方案设计】
(1)用刻度尺测出吸盘的直径D;
(2)将吸盘四周沾上水,挤出里面的空气压在光滑的水平地面上;
(3)用力竖直往上拉吸盘柄,直到吸盘脱离地面,根据经验估测拉脱吸盘所需拉力的大小F;
(4)计算出当地大气压强。
【评估交流】
小明同学说:我们的实验原理是________,操作过程规范,较方便地估测出了大气压强。小华同学说:在操作过程中,我发现存在______________、_____________等问题,尽管我们的操作规范,但估测的结果误差较大,小明认真思考后,同意了小华的意见,然后,他们继续一起探讨如何改进方案,尽量减小测量误差。
根据小明和小华同学的实验记录及自我评估情况可知,测出的大气压强p=_______(用字母表示);实验时小华同学将吸盘四周沾上水,这样做的目的是___________________。
26. 在探究“影响压力作用效果的因素”时,小明同学利用小桌、海绵和砝码等器材进行了如图所示的实验。
①该同学是通过_____________来判断压力作用效果的。
②比较乙与丙两图可得到的实验结论是:当压力一定时,__________。
③此实验______(选填“能”或“不能”)用硬纸板代替海绵,原因是_______。
④下列实例中,应用了②中所得结论的是_______(填序号)。
A. 交通管理部门规定,货车每一车轴的平均承载质量不得超过10 t
B. 小小的蚊子能轻而易举地用口器把皮肤刺破
C. 书包的背带较宽
D. 载重汽车的轮子又多又宽
27. 如图所示,在“探究影响液体压强的因素”的实验中:(已知U形管内装水)
(1)实验前,用手轻按橡皮膜,发现U形管内液面几乎不动,说明装置___________(选填“漏气”或“不漏气”);
(2)使用前,发现U形管内液面有高度差(左低右高),则接下来应该___________
A. 从U形管右端倒出部分水 B. 取下软管,重新安装 C. 在U形管左端加入一些水
(3)在甲图中若改变探头的朝向,U形管内液面高度差将_______(选填“变大”、“变小”或“不变”);
(4)比较甲、乙两图可知,同一深度,___________,液体压强越大;比较_______两图可说明三峡大坝为何修建成上窄下宽的形状;
(5)另有一小组同学将U形管与一玻璃管侧壁相连,如图丁所示。现用一电吹风对准玻璃管口不断吹气,则________(选填“a”或“b”)侧的液面较高。
五、计算题(28题6分,29题8分,共14分)
28.我国国家速滑馆采用二氧化碳跨临界制冷制冰技术,制作出冰的密度为0.9×103kg/m3,厚度为3.5cm,温度差为0.5℃、面积为1.2×104m2的亚洲最大全冰面。相较于传统制冷方式,一年可节电200万度,被评为世上最公平、最绿色的冰。请你计算:(g取10N/kg)
(1)国家速滑馆冰面的重力;
(2)冰面对水平地面的压强。
29.如图所示,足够高的圆柱形薄底容器A、B置于水平地面上,分别盛有水和液体乙。水的深度为0.08米,两容器底部受到液体的压强相等。
①若水的质量为2千克,求水的体积V水。
②求水对容器A底部的压强p水。
③在容器A中注入水,使两容器中液面相平,此时水对容器A底部的压强增加了196帕。求液体乙的密度ρ乙。