资料中包含下列文件,点击文件名可预览资料内容
还剩7页未读,
继续阅读
所属成套资源:粤教版信息技术第二册下册PPT课件+教学设计+视频全套
成套系列资料,整套一键下载
- 第8课 制作广东风情游 多媒体作品 课件 课件 6 次下载
- 第9课 制作“广东风情游”导览图 课件 课件 6 次下载
- 第10课 编辑景点的图文资料 课件+教案+素材 课件 6 次下载
- 第11课 添加背景音乐与影片 课件+教案 课件 7 次下载
- 第12课 用超级链接设计导航 课件+素材 课件 6 次下载
小学第13课 让幻灯片产生动态效果一等奖教学课件ppt
展开
这是一份小学第13课 让幻灯片产生动态效果一等奖教学课件ppt,文件包含让幻灯片产生动态效果-PPT自定义动画pptx、教学设计-让幻灯片产生动态效果doc、学生导学案doc等3份课件配套教学资源,其中PPT共13页, 欢迎下载使用。
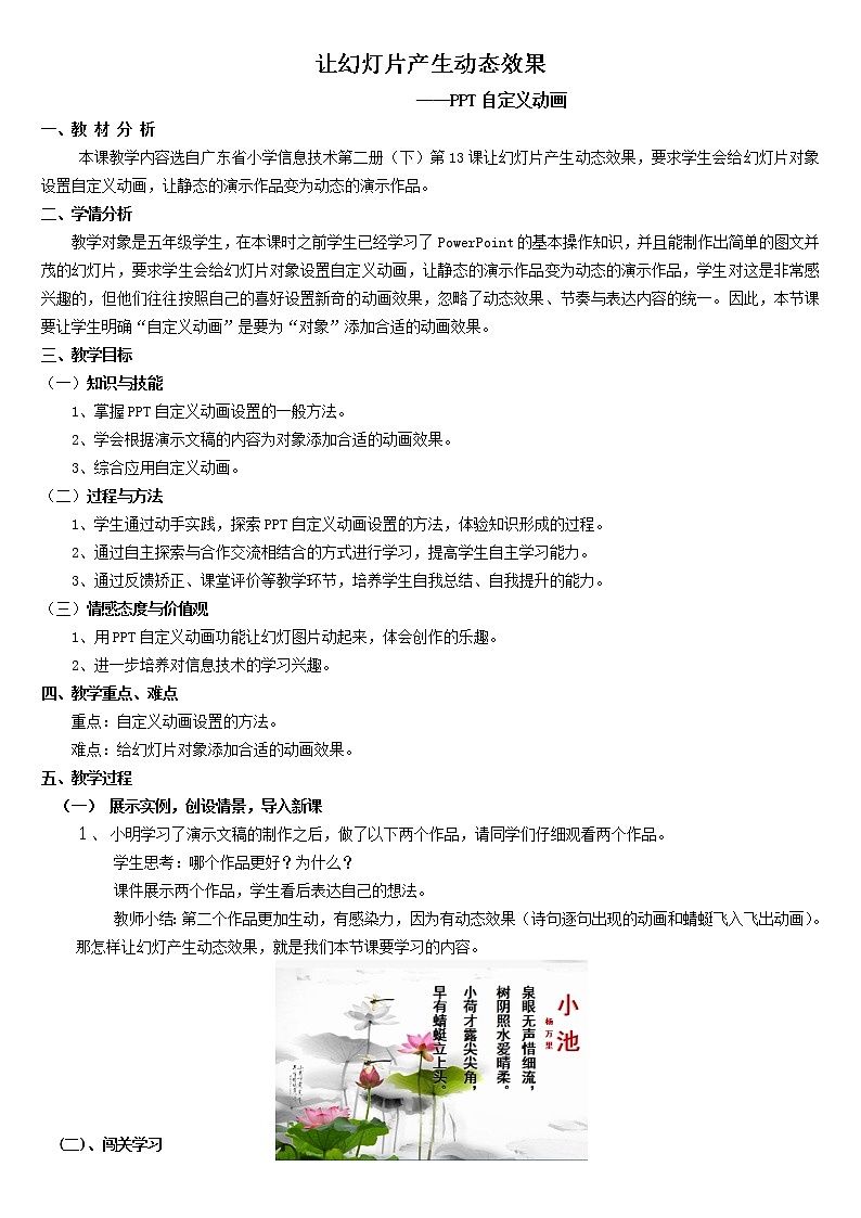
小明制作了两个古诗作品。 思考:哪个作品更好?为什么?
泉眼无声惜细流, 树阴照水爱晴柔。 小荷才露尖尖角,早有蜻蜓立上头。
给题目《小池》和作者添加【强调】动画给诗句添加【进入】动画给两只蜻蜓添加【进入】--【飞入】动画思考:【强调】和【进入】动画的区别
【强调】【进入】 动 画
方向:设置蜻蜓【自右上部】飞入速度:设置【中速】飞入时间:设置两只蜻蜓同时飞入
【方向】【速度】【时间】 设 置
设置两只蜻蜓同时退出画面 提示:【退出】--【飞出】思考:【进入】和【退出】动画有什么区别?
【退出】 动 画
选中对象幻灯片放映自定义动画添加效果
相关课件
人教版三年级上册第6课 精彩课件助我学图片ppt课件:
这是一份人教版三年级上册第6课 精彩课件助我学图片ppt课件,共7页。PPT课件主要包含了用课件辅助其他学习等内容,欢迎下载使用。
小学信息技术河南大学版(2020)三年级上册第十五课 毛巾图案我设计备课课件ppt:
这是一份小学信息技术河南大学版(2020)三年级上册第十五课 毛巾图案我设计备课课件ppt,共15页。PPT课件主要包含了毛巾图案我设计,知识站,实践园,思考营,分享吧,挑战台等内容,欢迎下载使用。
小学信息技术粤教版 (B版)四年级下册第13课 让幻灯片产生动态效果精品ppt课件:
这是一份小学信息技术粤教版 (B版)四年级下册第13课 让幻灯片产生动态效果精品ppt课件,文件包含第十三课让幻灯片产生动态效果pptx、广东风情游1pptx等2份课件配套教学资源,其中PPT共38页, 欢迎下载使用。

